ΡΡ Π΅ΠΌΡ ΡΠ»Π΅ΠΊΡΡΠΎΠΏΡΠΎΠ²ΠΎΠ΄ΠΊΠΈ + ΠΊΠ°ΠΊ ΠΏΡΠΎΠ²Π΅ΡΡΠΈ ΡΠ°ΠΌΠΎΠΌΡ
ΠΠ±ΡΠ·Π°ΡΠ΅Π»ΡΠ½Π°Ρ ΡΠ°ΡΡΡ ΡΠ΅ΠΌΠΎΠ½ΡΠ½ΡΡ
ΡΠ°Π±ΠΎΡ Π² ΠΊΠ²Π°ΡΡΠΈΡΠ΅ β Π·Π°ΠΌΠ΅Π½Π° ΠΈΠ»ΠΈ ΠΌΠΎΠ½ΡΠ°ΠΆ ΡΠ»Π΅ΠΊΡΡΠΈΡΠ΅ΡΠΊΠΈΡ
ΠΊΠ°Π±Π΅Π»Π΅ΠΉ, ΡΠ°ΡΠΏΡΠ΅Π΄Π΅Π»ΠΈΡΠ΅Π»ΡΠ½ΡΡ
ΠΊΠΎΡΠΎΠ±ΠΎΠΊ, ΡΠ»Π΅ΠΊΡΡΠΎΡΠΈΡΠ°. ΠΡΠ°ΠΌΠΎΡΠ½ΠΎ ΠΏΠΎΠ΄ΠΎΠ±ΡΠ°Π½Π½Π°Ρ ΡΡ
Π΅ΠΌΠ° ΡΠ»Π΅ΠΊΡΡΠΎΠΏΡΠΎΠ²ΠΎΠ΄ΠΊΠΈ ΠΎΠ±Π΅Π·ΠΎΠΏΠ°ΡΠΈΡ ΠΆΠΈΠ»ΡΠ΅ ΠΎΡ Π°Π²Π°ΡΠΈΠΉ ΠΈ Π½Π΅ΠΏΡΠ΅Π΄Π²ΠΈΠ΄Π΅Π½Π½ΡΡ
ΡΠΈΡΡΠ°ΡΠΈΠΉ.
ΠΡ ΡΠ°ΡΡΠΊΠ°ΠΆΠ΅ΠΌ, ΡΡΠΎ Π½ΡΠΆΠ½ΠΎ ΠΏΡΠ΅Π΄ΡΡΠΌΠΎΡΡΠ΅ΡΡ ΠΏΡΠΈ ΡΠ°ΠΌΠΎΡΡΠΎΡΡΠ΅Π»ΡΠ½ΠΎΠΉ Π·Π°ΠΌΠ΅Π½Π΅ ΠΈΠ»ΠΈ ΠΏΡΠΎΠΊΠ»Π°Π΄ΠΊΠ΅ ΡΠ»Π΅ΠΊΡΡΠΈΠΊΠΈ. Π£ Π½Π°Ρ Π²Ρ ΡΠ·Π½Π°Π΅ΡΠ΅, ΠΊΠ°ΠΊ ΡΠΎΡΡΠ°Π²ΠΈΡΡ ΡΡ Π΅ΠΌΡ ΠΈ ΡΠ°ΡΠΏΡΠ΅Π΄Π΅Π»ΠΈΡΡ ΡΠ»Π΅ΠΊΡΡΠΎΡΠΎΡΠΊΠΈ Π² ΠΎΠ΄Π½ΠΎΠΊΠΎΠΌΠ½Π°ΡΠ½ΡΡ , Π΄Π²ΡΡ - ΠΈ ΡΡΠ΅Ρ ΠΊΠΎΠΌΠ½Π°ΡΠ½ΡΡ ΠΊΠ²Π°ΡΡΠΈΡΠ°Ρ . Π‘ ΡΡΠ΅ΡΠΎΠΌ Π½Π°ΡΠΈΡ ΡΠ΅ΠΊΠΎΠΌΠ΅Π½Π΄Π°ΡΠΈΠΉ Π²Ρ ΡΠΌΠΎΠΆΠ΅ΡΠ΅ ΠΎΠ±Π΅ΡΠΏΠ΅ΡΠΈΡΡ ΡΠ΅Π±Ρ Π±Π΅Π·ΠΎΡΠΊΠ°Π·Π½ΠΎ Π΄Π΅ΠΉΡΡΠ²ΡΡΡΠ΅ΠΉ ΡΠ½Π΅ΡΠ³Π΅ΡΠΈΡΠ΅ΡΠΊΠΎΠΉ ΡΠ΅ΡΡΡ.
Π‘ΠΎΠ΄Π΅ΡΠΆΠ°Π½ΠΈΠ΅ ΡΡΠ°ΡΡΠΈ:
ΠΡΠ»ΠΈΡΠΈΡΠ΅Π»ΡΠ½ΡΠ΅ ΡΠ΅ΡΡΡ ΡΠΎΠ²ΡΠ΅ΠΌΠ΅Π½Π½ΠΎΠΉ ΡΠ»Π΅ΠΊΡΡΠΎΠΏΡΠΎΠ²ΠΎΠ΄ΠΊΠΈ
Π‘ΠΎΠ²ΡΠ΅ΠΌΠ΅Π½Π½ΡΠ΅ Π±ΡΡΠΎΠ²ΡΠ΅ ΡΠ΅Ρ Π½ΠΎΠ»ΠΎΠ³ΠΈΠΈ Π² ΠΊΠΎΠ½ΡΠ΅ 20 Π²Π΅ΠΊΠ° ΡΠ΄Π΅Π»Π°Π»ΠΈ ΠΎΡΡΡΠΈΠΌΡΠΉ ΡΡΠ²ΠΎΠΊ. Π Π΄ΠΎΠΌΠ°Ρ ΠΊΡΠΎΠΌΠ΅ ΡΠ΅Π»Π΅Π²ΠΈΠ·ΠΎΡΠΎΠ² ΠΏΠΎΡΠ²ΠΈΠ»ΠΈΡΡ ΠΊΠΎΠΌΠΏΡΡΡΠ΅ΡΡ, ΡΠΈΡΡΠ΅ΠΌΡ ΠΎΡ ΡΠ°Π½Ρ ΠΈ Π²ΠΈΠ΄Π΅ΠΎΠ½Π°Π±Π»ΡΠ΄Π΅Π½ΠΈΡ, ΠΌΠΎΡΠ½Π°Ρ Π±ΡΡΠΎΠ²Π°Ρ ΡΠ΅Ρ Π½ΠΈΠΊΠ°, Π±Π΅ΡΠΏΡΠΎΠ²ΠΎΠ΄Π½Π°Ρ ΡΠ²ΡΠ·Ρ. Π ΡΠ²ΡΠ·ΠΈ Ρ ΡΡΠΈΠΌ ΡΠ°Π·Π²ΠΎΠ΄ΠΊΠ° ΡΠ»Π΅ΠΊΡΡΠΈΡΠ΅ΡΠΊΠΈΡ ΠΊΠ°Π±Π΅Π»Π΅ΠΉ ΡΡΠ°Π»Π° Π½Π°ΠΌΠ½ΠΎΠ³ΠΎ ΡΠ»ΠΎΠΆΠ½Π΅Π΅, Ρ ΠΎΡΡ ΠΏΡΠΈΠ½ΡΠΈΠΏΡ ΡΡΡΡΠΎΠΉΡΡΠ²Π° Π½Π΅ ΠΈΠ·ΠΌΠ΅Π½ΠΈΠ»ΠΈΡΡ.
Π‘Π»ΠΎΠΆΠ½ΠΎΡΡΠΈ Π½Π°ΡΠΈΠ½Π°ΡΡΡΡ Ρ ΡΠ°ΠΌΠΎΠ³ΠΎ ΠΏΠ΅ΡΠ²ΠΎΠ³ΠΎ ΡΡΠ°ΠΏΠ° β ΠΏΡΠΎΠ΅ΠΊΡΠΈΡΠΎΠ²Π°Π½ΠΈΡ.
Π§ΡΠΎΠ±Ρ Π³ΡΠ°ΠΌΠΎΡΠ½ΠΎ ΡΠΎΡΡΠ°Π²ΠΈΡΡ ΡΡ
Π΅ΠΌΡ ΠΏΡΠΎΠ²ΠΎΠ΄ΠΊΠΈ Π² ΠΊΠ²Π°ΡΡΠΈΡΠ΅, Π½Π΅ΠΎΠ±Ρ
ΠΎΠ΄ΠΈΠΌΠΎ Π·Π°ΡΠ°Π½Π΅Π΅ Π·Π½Π°ΡΡ ΠΏΡΠΈΠ±Π»ΠΈΠ·ΠΈΡΠ΅Π»ΡΠ½ΡΡ ΠΌΠΎΡΠ½ΠΎΡΡΡ Π±ΡΡΠΎΠ²ΡΡ
ΡΠ»Π΅ΠΊΡΡΠΎΠΏΡΠΈΠ±ΠΎΡΠΎΠ², ΠΌΠ΅ΡΡΠ° ΠΈΡ
ΡΠ°ΡΠΏΠΎΠ»ΠΎΠΆΠ΅Π½ΠΈΡ. ΠΠ΄Π½ΠΎΠ²ΡΠ΅ΠΌΠ΅Π½Π½ΠΎ Ρ ΡΡΠΈΠΌ Π½ΡΠΆΠ½ΠΎ ΠΏΡΠΎΠ΄ΡΠΌΠ°ΡΡ ΡΠΈΡΡΠ΅ΠΌΡ ΠΎΡΠ²Π΅ΡΠ΅Π½ΠΈΡ Π²ΠΎ Π²ΡΠ΅Ρ
ΠΏΠΎΠΌΠ΅ΡΠ΅Π½ΠΈΡΡ
.
ΠΡΠ»ΠΈ Π²Ρ Π½Π΅ ΡΡΡΠ΅ΡΠ΅ ΠΏΡΠΎΠΊΠ»Π°Π΄ΠΊΡ ΠΊΠΎΠΌΠΏΡΡΡΠ΅ΡΠ½ΠΎΠ³ΠΎ ΠΊΠ°Π±Π΅Π»Ρ ΠΈ ΡΡΡΠ°Π½ΠΎΠ²ΠΊΡ ΡΠΎΡΡΠ΅ΡΠ° Π΄Π»Ρ Π΄ΠΎΠΌΠ°ΡΠ½Π΅ΠΉ ΡΠ΅ΡΠΈ, Π² Π΄Π°Π»ΡΠ½Π΅ΠΉΡΠ΅ΠΌ ΠΏΠΎΠ»ΡΡΠΈΡΠ΅ Π²ΠΈΡΡΡΠΈΠ΅ ΠΏΠΎ ΡΡΠ΅Π½Π΅ ΠΈΠ»ΠΈ ΠΏΡΠΎΡΡΠ½ΡΡΡΠ΅ ΠΏΠΎ ΠΏΠΎΠ»Ρ ΠΏΡΠΎΠ²ΠΎΠ΄Π°. Π Π»ΡΡΡΠ΅ΠΌ ΡΠ»ΡΡΠ°Π΅ ΠΈΡ ΡΠ΄Π°ΡΡΡΡ ΡΠΏΡΡΡΠ°ΡΡ Π² ΠΏΠ»ΠΈΠ½ΡΡΡ ΠΈΠ»ΠΈ Π·Π°ΡΠΈΡΡ Π² ΠΊΠΎΡΠΎΠ±Π°
ΠΡΠΎΠΌΠ΅ Π±ΠΎΠ»ΡΡΠΎΠ³ΠΎ ΠΊΠΎΠ»ΠΈΡΠ΅ΡΡΠ²Π° Π½ΠΎΠ²ΡΡ ΠΏΡΠΈΠ±ΠΎΡΠΎΠ² ΠΏΠΎΡΠ²ΠΈΠ»ΠΎΡΡ Π΅ΡΠ΅ ΠΎΠ΄Π½ΠΎ ΠΎΡΠ»ΠΈΡΠΈΠ΅: Π½Π°ΡΡΠ΄Ρ Ρ ΡΠΈΠ»ΠΎΠ²ΠΎΠΉ ΡΠ΅ΡΡΡ ΠΎΠ±ΡΠ·Π°ΡΠ΅Π»ΡΠ½ΠΎ ΠΏΡΠΈΡΡΡΡΡΠ²ΡΠ΅Ρ ΡΠ»Π°Π±ΠΎΡΠΎΡΠ½Π°Ρ ΡΠΈΡΡΠ΅ΠΌΠ°, ΡΡΠ°Π΄ΠΈΡΠΈΠΎΠ½Π½ΠΎ Π²ΠΊΠ»ΡΡΠ°ΡΡΠ°Ρ Π² ΡΠ΅Π±Ρ ΡΠ΅Π»Π΅ΡΠΎΠ½Π½ΡΠ΅ ΠΈ ΡΠ΅Π»Π΅Π²ΠΈΠ·ΠΈΠΎΠ½Π½ΡΠ΅ ΠΏΡΠΎΠ²ΠΎΠ΄Π°, Π° ΡΠ°ΠΊΠΆΠ΅ ΠΊΠΎΠΌΠΏΡΡΡΠ΅ΡΠ½ΠΎΠ΅, ΠΎΡ ΡΠ°Π½Π½ΠΎΠ΅, Π°ΠΊΡΡΡΠΈΡΠ΅ΡΠΊΠΎΠ΅ ΠΎΠ±ΠΎΡΡΠ΄ΠΎΠ²Π°Π½ΠΈΠ΅ ΠΈ Π΄ΠΎΠΌΠΎΡΠΎΠ½.
ΠΡΠΈ Π΄Π²Π΅ ΡΠΈΡΡΠ΅ΠΌΡ (ΡΠΈΠ»ΠΎΠ²ΡΡ ΠΈ ΡΠ»Π°Π±ΠΎΡΠΎΡΠ½ΡΡ) ΡΠ°Π·Π΄Π΅Π»ΡΡΡ Π½Π΅Π»ΡΠ·Ρ, ΡΠ°ΠΊ ΠΊΠ°ΠΊ Π²ΡΠ΅ ΠΏΡΠΈΠ±ΠΎΡΡ ΠΏΠΈΡΠ°ΡΡΡΡ ΠΎΡ ΠΈΡΡΠΎΡΠ½ΠΈΠΊΠΎΠ² ΡΠ»Π΅ΠΊΡΡΠΎΡΠ΅ΡΠΈ 220 Π.
Π‘Ρ Π΅ΠΌΠ° ΡΠ°Π·Π²ΠΎΠ΄ΠΊΠΈ ΡΠ»Π°Π±ΠΎΡΠΎΡΠ½ΠΎΠΉ ΡΠΈΡΡΠ΅ΠΌΡ Π² ΠΊΠ²Π°ΡΡΠΈΡΠ΅. ΠΠΊΠ»ΡΡΠ°Π΅Ρ Π² ΡΠ΅Π±Ρ ΡΡΠΈ ΡΠ΅ΡΠΈ: ΠΊΠΎΠΌΠΏΡΡΡΠ΅ΡΠ½ΡΡ, ΡΠ΅Π»Π΅ΡΠΎΠ½Π½ΡΡ ΠΈ ΡΠ΅Π»Π΅Π²ΠΈΠ·ΠΈΠΎΠ½Π½ΡΡ. ΠΠ»Ρ ΠΊΠ°ΠΆΠ΄ΠΎΠΉ ΡΠ΅ΡΠΈ ΠΏΡΠ΅Π΄ΡΡΠΌΠΎΡΡΠ΅Π½Ρ ΡΠ²ΠΎΠΈ Π²ΠΈΠ΄Ρ ΠΊΠ°Π±Π΅Π»Ρ ΠΈ ΠΎΠ±ΠΎΡΡΠ΄ΠΎΠ²Π°Π½ΠΈΠ΅
ΠΠ·ΠΌΠ΅Π½ΠΈΠ»ΠΎΡΡ ΠΊΠΎΠ»ΠΈΡΠ΅ΡΡΠ²ΠΎ ΡΠΊΡΠΏΠ»ΡΠ°ΡΠΈΡΡΠ΅ΠΌΡΡ
ΠΎΠ΄Π½ΠΎΠ²ΡΠ΅ΠΌΠ΅Π½Π½ΠΎ ΠΏΡΠΈΠ±ΠΎΡΠΎΠ² ΠΈ ΠΊΠ°Π±Π΅Π»Π΅ΠΉ.
ΠΡΠ»ΠΈ ΡΠ°Π½ΡΡΠ΅ Ρ
Π²Π°ΡΠ°Π»ΠΎ ΡΡΡΠ°Π½ΠΎΠ²ΠΊΠΈ Π² Π·Π°Π»Π΅ ΠΎΠ΄Π½ΠΎΠΉ Π»ΡΡΡΡΡ, ΡΠΎ ΡΠ΅ΠΉΡΠ°Ρ ΠΌΠ½ΠΎΠ³ΠΈΠ΅ ΠΈΡΠΏΠΎΠ»ΡΠ·ΡΡΡ ΠΎΡΠ²Π΅ΡΠΈΡΠ΅Π»ΡΠ½ΡΡ ΡΠΈΡΡΠ΅ΠΌΡ, Π²ΠΊΠ»ΡΡΠ°ΡΡΡΡ, ΠΊΡΠΎΠΌΠ΅ Π»ΡΡΡΡΡ, ΡΠΎΡΠ΅ΡΠ½ΡΠ΅ ΡΠ²Π΅ΡΠΈΠ»ΡΠ½ΠΈΠΊΠΈ ΠΈ ΠΏΠΎΠ΄ΡΠ²Π΅ΡΠΊΡ.
Π ΡΠ²Π΅Π»ΠΈΡΠ΅Π½ΠΈΡ ΠΊΠΎΠ»ΠΈΡΠ΅ΡΡΠ²Π° ΡΠ΅Ρ Π½ΠΈΠΊΠΈ Π½ΡΠΆΠ½ΠΎ ΠΏΡΠΈΠ±Π°Π²ΠΈΡΡ ΡΠ²Π΅Π»ΠΈΡΠ΅Π½ΠΈΠ΅ ΠΌΠΎΡΠ½ΠΎΡΡΠΈ β ΠΏΠΎ ΡΡΠΎΠΉ ΠΏΡΠΈΡΠΈΠ½Π΅ ΡΡΠ°ΡΡΠ΅ ΠΊΠ°Π±Π΅Π»Ρ ΡΠΆΠ΅ Π½Π΅ ΠΏΠΎΠ΄Ρ ΠΎΠ΄ΡΡ, Π° ΡΠ°Π·ΠΌΠ΅ΡΡ ΡΠ»Π΅ΠΊΡΡΠΎΡΠ°ΡΠΏΡΠ΅Π΄Π΅Π»ΠΈΡΠ΅Π»ΡΠ½ΠΎΠ³ΠΎ ΡΠΈΡΠ° Π·Π°ΠΌΠ΅ΡΠ½ΠΎ Π²ΡΡΠΎΡΠ»ΠΈ.
ΠΠ»Ρ ΡΠ΅Π³ΠΎ Π½ΡΠΆΠ½Π° ΡΡ Π΅ΠΌΠ° ΡΠ°Π·Π²ΠΎΠ΄ΠΊΠΈ?
ΠΠΎΠ»ΡΡΠ°Π΅ΡΡΡ, ΡΡΠΎ ΡΡΡΡΠΎΠΉΡΡΠ²ΠΎ ΡΠΎΠ²ΡΠ΅ΠΌΠ΅Π½Π½ΠΎΠΉ ΡΠ°Π·Π²ΠΎΠ΄ΠΊΠΈ ΡΠ»Π΅ΠΊΡΡΠΈΠΊΠΈ Π² ΠΊΠ²Π°ΡΡΠΈΡΠ΅ β ΡΡΠΎ Π½Π°ΡΡΠΎΡΡΠ΅Π΅ ΠΈΡΠΊΡΡΡΡΠ²ΠΎ, ΡΠΏΡΠ°Π²ΠΈΡΡΡΡ Ρ ΠΊΠΎΡΠΎΡΡΠΌ ΠΏΠΎΠ΄ ΡΠΈΠ»Ρ ΡΠΎΠ»ΡΠΊΠΎ ΠΏΡΠΎΡΠ΅ΡΡΠΈΠΎΠ½Π°Π»ΡΠ½ΠΎΠΌΡ ΡΠ»Π΅ΠΊΡΡΠΈΠΊΡ.
ΠΡΠ»ΠΈ Π²Ρ Π½Π΅ Ρ ΠΎΡΠΈΡΠ΅ ΠΏΠΎΡΡΠΎΡΠ½Π½ΠΎ ΠΌΠ΅Π½ΡΡΡ ΠΎΡΠ΄Π΅Π»ΠΊΡ ΡΡΠ΅Π½, ΡΡΠΎΠ±Ρ ΠΌΠ°ΡΠΊΠΈΡΠΎΠ²Π°ΡΡ ΡΠΎ ΡΡΡ, ΡΠΎ ΡΠ°ΠΌ ΠΏΠΎΡΠ²Π»ΡΡΡΠΈΠ΅ΡΡ ΠΊΠ°Π±Π΅Π»Ρ, ΡΠ΅ΠΊΠΎΠΌΠ΅Π½Π΄ΡΠ΅ΠΌ ΠΏΠ΅ΡΠ΅Π΄ ΡΠ΅ΠΌΠΎΠ½ΡΠΎΠΌ ΠΊΠ²Π°ΡΡΠΈΡΡ ΠΈΠ»ΠΈ ΡΡΡΠΎΠΈΡΠ΅Π»ΡΡΡΠ²ΠΎΠΌ Π΄ΠΎΠΌΠ° ΡΠΎΡΡΠ°Π²ΠΈΡΡ ΡΠ΅ΡΡΠ΅ΠΆ Ρ ΠΎΠ±ΠΎΠ·Π½Π°ΡΠ΅Π½ΠΈΠ΅ΠΌ Π²ΡΠ΅Ρ Π·Π½Π°ΡΠΈΠΌΡΡ ΠΎΠ±ΡΠ΅ΠΊΡΠΎΠ², ΡΠ²ΡΠ·Π°Π½Π½ΡΡ Ρ ΡΠ»Π΅ΠΊΡΡΠΈΡΠ΅ΡΡΠ²ΠΎΠΌ: ΡΠΎΠ·Π΅ΡΠΎΠΊ, Π²ΡΠΊΠ»ΡΡΠ°ΡΠ΅Π»Π΅ΠΉ, ΡΠ»Π΅ΠΊΡΡΠΎΡΠΈΡΠ° Ρ , ΠΎΡΠ²Π΅ΡΠΈΡΠ΅Π»ΡΠ½ΡΡ ΠΏΡΠΈΠ±ΠΎΡΠΎΠ².
ΠΠ±ΡΠ°Π·Π΅Ρ ΡΡ Π΅ΠΌΡ, ΠΊΠΎΡΠΎΡΡΡ ΠΌΠΎΠΆΠ΅Ρ Π½Π°Π±ΡΠΎΡΠ°ΡΡ ΡΠΎΠ±ΡΡΠ²Π΅Π½Π½ΠΈΠΊ ΠΆΠΈΠ»ΡΡ. ΠΠ½ΠΈΠΌΠ°Π½ΠΈΠ΅ ΡΠ΄Π΅Π»Π΅Π½ΠΎ ΠΎΠ±ΠΎΠ·Π½Π°ΡΠ΅Π½ΠΈΡ ΠΌΠ΅ΡΡ ΡΠ°ΡΠΏΠΎΠ»ΠΎΠΆΠ΅Π½ΠΈΡ Π²ΡΠ΅Ρ ΡΠ»Π΅ΠΊΡΡΠΎΡΠΎΡΠ΅ΠΊ, Π½Π°ΡΠΈΠ½Π°Ρ ΠΎΡ ΡΠ»Π΅ΠΊΡΡΠΎΡΠΈΡΠ° ΠΈ Π·Π°ΠΊΠ°Π½ΡΠΈΠ²Π°Ρ ΡΠΎΠ·Π΅ΡΠΊΠ°ΠΌΠΈ
ΠΡΠΈΠ΅Π½ΡΠΈΡΡΡΡΡ Π½Π° ΡΡΠ΅Π±ΠΎΠ²Π°Π½ΠΈΡ ΠΈΠ»ΠΈ ΠΏΠΎΠΆΠ΅Π»Π°Π½ΠΈΡ Π²Π»Π°Π΄Π΅Π»ΡΡΠ° ΠΆΠΈΠ»ΡΡ, ΡΠ»Π΅ΠΊΡΡΠΈΠΊ ΡΠΎΡΡΠ°Π²Π»ΡΠ΅Ρ ΠΏΡΠΈΠ½ΡΠΈΠΏΠΈΠ°Π»ΡΠ½ΡΡ ΡΡ
Π΅ΠΌΡ ΡΠ»Π΅ΠΊΡΡΠΎΠΏΡΠΎΠ²ΠΎΠ΄ΠΊΠΈ Π² ΠΊΠ²Π°ΡΡΠΈΡΠ΅.
ΠΠ³ΠΎ Π·Π°Π΄Π°ΡΠ° β ΡΠ°Π·Π΄Π΅Π»ΠΈΡΡ ΠΊΠ°Π±Π΅Π»Ρ Π½Π° Π³ΡΡΠΏΠΏΡ, ΡΡΠΎΠ±Ρ ΠΏΡΠ°Π²ΠΈΠ»ΡΠ½ΠΎ ΡΠ°ΡΠΏΡΠ΅Π΄Π΅Π»ΠΈΡΡ Π½Π°Π³ΡΡΠ·ΠΊΡ, ΠΏΡΠΎΠ΄ΡΠΌΠ°ΡΡ ΡΠΈΡΡΠ΅ΠΌΡ ΡΠΏΡΠ°Π²Π»Π΅Π½ΠΈΡ ΠΈ Π·Π°ΡΠΈΡΡ ΠΈ Π² ΠΊΠΎΠ½Π΅ΡΠ½ΠΎΠΌ ΠΈΡΠΎΠ³Π΅ ΡΠ΄Π΅Π»Π°ΡΡ Π²ΡΠ΅, ΡΡΠΎΠ±Ρ Π³Π°ΡΠ°Π½ΡΠΈΡΠΎΠ²Π°ΡΡ Π±Π΅Π·ΠΎΠΏΠ°ΡΠ½ΠΎΡΡΡ ΠΈ ΠΊΠΎΠΌΡΠΎΡΡ.
Π§ΡΠΎ ΠΎΠ±ΡΠ·Π°ΡΠ΅Π»ΡΠ½ΠΎ Π½ΡΠΆΠ½ΠΎ ΡΡΠ΅ΡΡΡ ΠΏΡΠΈ ΡΠΎΡΡΠ°Π²Π»Π΅Π½ΠΈΠΈ ΡΡ Π΅ΠΌΡ, ΡΠ΅ΡΡΠ΅ΠΆΠ°, ΠΏΠ»Π°Π½Π° ΡΠ°Π±ΠΎΡ, Π½Π΅ΠΎΠ±Ρ ΠΎΠ΄ΠΈΠΌΠΎΠ³ΠΎ Π΄Π»Ρ Π³ΡΠ°ΠΌΠΎΡΠ½ΠΎΠΉ ?
Π Π°ΡΡΠΌΠΎΡΡΠΈΠΌ ΡΠ»Π΅ΠΊΡΡΠΎΡΠ΅ΡΡ Ρ ΡΠΎΡΠΊΠΈ Π·ΡΠ΅Π½ΠΈΡ ΡΠΎΡΡΠ°Π²Π»ΡΡΡΠΈΡ ΡΠ°ΡΡΠ΅ΠΉ:
- ΠΠ²ΡΠΎΠΌΠ°ΡΠΈΡΠ΅ΡΠΊΠΈΠ΅ Π°ΠΏΠΏΠ°ΡΠ°ΡΡ Π·Π°ΡΠΈΡΡ, ΡΡΡΠ°Π½ΠΎΠ²Π»Π΅Π½Π½ΡΠ΅ Π² ΡΠ»Π΅ΠΊΡΡΠΈΡΠ΅ΡΠΊΠΎΠΌ ΡΠΈΡΠ΅. ΠΡ ΠΈΡ ΠΊΠ°ΡΠ΅ΡΡΠ²Π° ΠΈ Π³ΡΠ°ΠΌΠΎΡΠ½ΠΎΠΉ ΡΡΡΠ°Π½ΠΎΠ²ΠΊΠΈ Π·Π°Π²ΠΈΡΠΈΡ ΡΡΠ½ΠΊΡΠΈΠΎΠ½ΠΈΡΠΎΠ²Π°Π½ΠΈΠ΅ Π²ΡΠ΅Π³ΠΎ Π΄ΠΎΠΌΠ°ΡΠ½Π΅Π³ΠΎ ΠΎΠ±ΠΎΡΡΠ΄ΠΎΠ²Π°Π½ΠΈΡ ΠΈ Π±Π΅Π·ΠΎΠΏΠ°ΡΠ½ΠΎΡΡΡ ΠΏΠΎΠ»ΡΠ·ΠΎΠ²Π°ΡΠ΅Π»Π΅ΠΉ.
- ΠΠ°Π±Π΅Π»Ρ, ΠΏΡΠΎΠ²ΠΎΠ΄Π° Ρ ΠΏΡΠ°Π²ΠΈΠ»ΡΠ½ΠΎ ΠΏΠΎΠ΄ΠΎΠ±ΡΠ°Π½Π½ΡΠΌ ΡΠ΅ΡΠ΅Π½ΠΈΠ΅ΠΌ ΠΈ Ρ ΠΎΡΠΎΡΠ΅ΠΉ ΠΈΠ·ΠΎΠ»ΡΡΠΈΠ΅ΠΉ.
- Π ΠΎΠ·Π΅ΡΠΊΠΈ ΠΈ Π²ΡΠΊΠ»ΡΡΠ°ΡΠ΅Π»ΠΈ Ρ ΠΊΠ°ΡΠ΅ΡΡΠ²Π΅Π½Π½ΡΠΌΠΈ ΠΊΠΎΠ½ΡΠ°ΠΊΡΠ°ΠΌΠΈ, Π±Π΅Π·ΠΎΠΏΠ°ΡΠ½ΡΠΌΠΈ ΠΊΠΎΡΠΏΡΡΠ°ΠΌΠΈ.
Π ΡΠ°ΡΡΠ½ΡΡ Π΄ΠΎΠΌΠ°Ρ ΠΎΠ±ΡΠ·Π°ΡΠ΅Π»ΡΠ½ΡΠΉ ΡΠ»Π΅ΠΌΠ΅Π½Ρ β Π²Π²ΠΎΠ΄Π½ΡΠΉ Π°Π²ΡΠΎΠΌΠ°Ρ ΠΈ ΡΠΈΠ»ΠΎΠ²ΠΎΠΉ ΠΊΠ°Π±Π΅Π»Ρ ΠΎΡ Π½Π΅Π³ΠΎ ΠΊ ΡΠΈΡΡ. Π‘ ΠΏΠΎΠΌΠΎΡΡΡ ΡΠ΅Π³ΡΠ»ΠΈΡΡΡΡ ΠΏΠΎΡΡΠ΅Π±Π»ΡΠ΅ΠΌΡΡ ΠΌΠΎΡΠ½ΠΎΡΡΡ ΠΈ ΠΏΡΠΈ Π½Π΅ΠΎΠ±Ρ ΠΎΠ΄ΠΈΠΌΠΎΡΡΠΈ ΠΎΡΠΊΠ»ΡΡΠ°ΡΡ Π²ΡΡ ΡΠ»Π΅ΠΊΡΡΠΎΡΠ½Π΅ΡΠ³ΠΈΡ Π΄ΠΎΠΌΠ°.
ΠΡΠΈΠΌΠ΅ΡΠ½Π°Ρ ΡΡ
Π΅ΠΌΠ° ΡΠ»Π΅ΠΊΡΡΠΎΠΏΡΠΎΠ²ΠΎΠ΄ΠΊΠΈ Π² ΡΠ°ΡΡΠ½ΠΎΠΌ Π΄ΠΎΠΌΠ΅.
ΠΠ»Π°Π²Π½ΠΎΠ΅ Π²Π½ΠΈΠΌΠ°Π½ΠΈΠ΅ ΡΠ»Π΅Π΄ΡΠ΅Ρ ΡΠ΄Π΅Π»ΠΈΡΡ ΡΠ°ΡΠΏΡΠ΅Π΄Π΅Π»Π΅Π½ΠΈΡ ΠΌΠΎΡΠ½ΠΎΡΡΠ΅ΠΉ ΠΏΠΎ Π°Π²ΡΠΎΠΌΠ°ΡΠΈΡΠ΅ΡΠΊΠΈΠΌ Π²ΡΠΊΠ»ΡΡΠ°ΡΠ΅Π»ΡΠΌ ΠΈ Π·Π°ΡΠΈΡΠ΅ ΠΊΠ°ΠΆΠ΄ΠΎΠΉ Π²ΡΠ΄Π΅Π»Π΅Π½Π½ΠΎΠΉ Π»ΠΈΠ½ΠΈΠΈ
ΠΠ»Π΅ΠΊΡΡΠΎΡΡΠ΅ΡΡΠΈΠΊ ΠΎΠ±ΡΡΠ½ΠΎ ΡΡΡΠ°Π½Π°Π²Π»ΠΈΠ²Π°Π΅ΡΡΡ Π½Π° Π²Ρ ΠΎΠ΄Π΅, ΡΡΠ΅Π·Ρ ΠΏΠΎΡΠ»Π΅ Π²Π²ΠΎΠ΄Π½ΠΎΠ³ΠΎ Π°Π²ΡΠΎΠΌΠ°ΡΠ°.
Π Π°Π·Π΄Π΅Π»Π΅Π½ΠΈΠ΅ ΡΠ»Π΅ΠΊΡΡΠΎΠΏΡΠΎΠ²ΠΎΠ΄ΠΊΠΈ Π½Π° Π³ΡΡΠΏΠΏΡ (Π»ΠΈΠ½ΠΈΠΈ)
Π£ΠΏΡΠ°Π²Π»ΡΡΡ ΠΈ ΠΊΠΎΠ½ΡΡΠΎΠ»ΠΈΡΠΎΠ²Π°ΡΡ ΡΠ»Π΅ΠΊΡΡΠΎΡΠ΅ΡΡΡ Π³ΠΎΡΠ°Π·Π΄ΠΎ Π»Π΅Π³ΡΠ΅, Π΅ΡΠ»ΠΈ ΠΎΠ½Π° ΡΠ°Π·Π΄Π΅Π»Π΅Π½Π° Π½Π° Π½Π΅ΡΠΊΠΎΠ»ΡΠΊΠΎ Π»ΠΈΠ½ΠΈΠΉ. Π ΡΠ»ΡΡΠ°Π΅ Π²ΠΎΠ·Π½ΠΈΠΊΠ½ΠΎΠ²Π΅Π½ΠΈΡ Π½Π΅ΠΈΡΠΏΡΠ°Π²Π½ΠΎΡΡΠΈ ΠΈΠ»ΠΈ Π°Π²Π°ΡΠΈΠΉΠ½ΠΎΠΉ ΡΠΈΡΡΠ°ΡΠΈΠΈ ΠΌΠΎΠΆΠ½ΠΎ Π²ΡΠΊΠ»ΡΡΠΈΡΡ ΠΎΠ΄Π½Ρ Π³ΡΡΠΏΠΏΡ, ΡΠΎΠ³Π΄Π° ΠΊΠ°ΠΊ ΠΎΡΡΠ°Π»ΡΠ½ΡΠ΅ Π±ΡΠ΄ΡΡ ΡΡΠ½ΠΊΡΠΈΠΎΠ½ΠΈΡΠΎΠ²Π°ΡΡ Π² ΠΎΠ±ΡΡΠ½ΠΎΠΌ ΡΠ΅ΠΆΠΈΠΌΠ΅.
ΠΠ°ΡΠΈΠ°Π½Ρ ΡΠ°Π·Π΄Π΅Π»Π΅Π½ΠΈΡ Π½Π° 4 Π³ΡΡΠΏΠΏΡ:
ΠΠ°Π»Π΅ΡΠ΅Ρ ΠΈΠ·ΠΎΠ±ΡΠ°ΠΆΠ΅Π½ΠΈΠΉ
Π€ΠΎΡΠΎ ΠΈΠ·
ΠΡΠ΅Π΄ΠΏΠΎΠ»ΠΎΠΆΠΈΠΌ, Π² Π³ΠΎΡΠΎΠ΄ΡΠΊΠΎΠΉ ΠΊΠ²Π°ΡΡΠΈΡΠ΅ ΠΎΡΡΡΠ΅ΡΡΠ²Π»ΡΠ΅ΡΡΡ ΠΏΡΠΎΠΊΠ»Π°Π΄ΠΊΠ° ΠΎΡΠ΄Π΅Π»ΡΠ½ΠΎΠ³ΠΎ ΡΠΈΠ»ΠΎΠ²ΠΎΠ³ΠΎ ΠΊΠ°Π±Π΅Π»Ρ Π΄Π»Ρ ΡΡΠΈΡΠ°Π»ΡΠ½ΠΎΠΉ ΠΌΠ°ΡΠΈΠ½Ρ. ΠΡΠΎΠ±Π΅Π½Π½ΠΎ ΡΡΠΎ Π°ΠΊΡΡΠ°Π»ΡΠ½ΠΎ Π΄Π»Ρ Π΄ΠΎΠΌΠΎΠ² ΡΡΠ°ΡΠΎΠΉ Π·Π°ΡΡΡΠΎΠΉΠΊΠΈ ΡΠΎ ΡΠ»Π°Π±ΠΎΠΉ ΡΠ»Π΅ΠΊΡΡΠΎΠΏΡΠΎΠ²ΠΎΠ΄ΠΊΠΎΠΉ, Π½Π΅ Π²ΡΠ΄Π΅ΡΠΆΠΈΠ²Π°ΡΡΠ΅ΠΉ ΡΠΈΠ»ΡΠ½ΡΡ ΠΌΠΎΡΠ½ΠΎΡΡΠ΅ΠΉ
ΠΠ° ΠΊΡΡ Π½Π΅ ΠΎΠ±ΡΡΠ½ΠΎ Π½Π°Ρ ΠΎΠ΄ΠΈΡΡΡ ΠΌΠ½ΠΎΠΆΠ΅ΡΡΠ²ΠΎ ΠΏΡΠΈΠ±ΠΎΡΠΎΠ², ΠΎΠ΄Π½ΠΎΠ²ΡΠ΅ΠΌΠ΅Π½Π½ΠΎΠ΅ Π²ΠΊΠ»ΡΡΠ΅Π½ΠΈΠ΅ ΠΊΠΎΡΠΎΡΡΡ ΡΠ°ΠΊΠΆΠ΅ ΡΡΠ΅Π±ΡΠ΅Ρ ΠΌΠΎΠ½ΡΠ°ΠΆΠ° ΡΠΈΠ»ΠΎΠ²ΠΎΠ³ΠΎ ΠΊΠ°Π±Π΅Π»Ρ ΠΏΠΎΠ΄Ρ ΠΎΠ΄ΡΡΠ΅Π³ΠΎ ΡΠ΅ΡΠ΅Π½ΠΈΡ: Π²Π°ΡΠΎΡΠ½Π°Ρ ΠΏΠ»ΠΈΡΠ°, Π΄ΡΡ ΠΎΠ²ΠΎΠΉ ΡΠΊΠ°Ρ, ΡΠΎΡΡΠ΅Ρ, ΠΌΡΠ»ΡΡΠΈΠ²Π°ΡΠΊΠ°, ΠΌΠΈΠΊΡΠΎΠ²ΠΎΠ»Π½ΠΎΠ²Π°Ρ ΠΏΠ΅ΡΡ, ΠΏΠΎΡΡΠ΄ΠΎΠΌΠΎΠ΅ΡΠ½Π°Ρ ΠΌΠ°ΡΠΈΠ½Π°
Π‘Π°Π½ΡΠ·Π΅Π» β ΠΎΠ΄Π½ΠΎ ΠΈΠ»ΠΈ Π΄Π²Π° ΠΏΠΎΠΌΠ΅ΡΠ΅Π½ΠΈΡ Ρ ΠΏΠΎΠ²ΡΡΠ΅Π½Π½ΡΠΌ ΡΡΠΎΠ²Π½Π΅ΠΌ Π²Π»Π°ΠΆΠ½ΠΎΡΡΠΈ.
ΠΡΠΎ Π½Π΅ΠΎΠ±Ρ
ΠΎΠ΄ΠΈΠΌΠΎ ΡΡΠΈΡΡΠ²Π°ΡΡ ΠΊΠ°ΠΊ ΠΏΡΠΈ ΠΌΠΎΠ½ΡΠ°ΠΆΠ΅ ΡΠΈΡΡΠ΅ΠΌΡ ΠΎΡΠ²Π΅ΡΠ΅Π½ΠΈΡ, ΡΠ°ΠΊ ΠΈ ΠΏΡΠΈ ΡΡΡΠ°Π½ΠΎΠ²ΠΊΠ΅ ΡΠΎΠ·Π΅ΡΠΎΠΊ, ΠΊΠΎΡΠΎΡΡΠ΅ Π΄ΠΎΠ»ΠΆΠ½Ρ ΠΈΠΌΠ΅ΡΡ ΠΏΠΎΠ»Π°Π³Π°ΡΡΡΡΡΡ ΡΡΠ΅ΠΏΠ΅Π½Ρ Π·Π°ΡΠΈΡΡ
Π’Π°ΠΊ ΠΊΠ°ΠΊ Π² ΠΊΠ°ΠΆΠ΄ΠΎΠΉ ΠΊΠΎΠΌΠ½Π°ΡΠ΅ ΠΎΠ±ΡΡΠ½ΠΎ Π±ΠΎΠ»Π΅Π΅, ΡΠ΅ΠΌ ΠΎΠ΄ΠΈΠ½ ΠΎΡΠ²Π΅ΡΠΈΡΠ΅Π»ΡΠ½ΡΠΉ ΠΏΡΠΈΠ±ΠΎΡ, ΡΠ΅ΠΊΠΎΠΌΠ΅Π½Π΄ΡΡΡ ΡΡΡΠ°Π½Π°Π²Π»ΠΈΠ²Π°ΡΡ Π½Π΅ΡΠΊΠΎΠ»ΡΠΊΠΎ ΠΎΡΠ΄Π΅Π»ΡΠ½ΡΡ Π³ΡΡΠΏΠΏ. ΠΠ°ΠΏΡΠΈΠΌΠ΅Ρ, ΡΠ°Π·Π΄Π΅Π»ΠΈΡΡ ΠΎΡΠ²Π΅ΡΠ΅Π½ΠΈΠ΅ Π·Π°Π»Π° (Π»ΡΡΡΡΠ°, ΠΏΠΎΠ΄ΡΠ²Π΅ΡΠΊΠ°, 2 Π½Π°ΡΡΠΎΠ»ΡΠ½ΡΠ΅ Π»Π°ΠΌΠΏΡ), ΡΠΏΠ°Π»ΡΠ½ΠΈ (2 Π±ΡΠ°, Π²Π΅ΡΡ Π½ΠΈΠΉ ΡΠ²Π΅Ρ) ΠΈ Π΄Π΅ΡΡΠΊΠΎΠΉ ΠΊΠΎΠΌΠ½Π°ΡΡ (ΡΠΎΡΠ΅ΡΠ½ΠΎΠ΅ ΠΎΡΠ²Π΅ΡΠ΅Π½ΠΈΠ΅, Π½ΠΎΡΠ½ΠΈΠΊ, Π½Π°ΡΡΠΎΠ»ΡΠ½Π°Ρ Π»Π°ΠΌΠΏΠ°)
1 Π³ΡΡΠΏΠΏΠ° β ΠΌΠΎΡΠ½Π°Ρ Π±ΡΡΠΎΠ²Π°Ρ ΡΠ΅Ρ Π½ΠΈΠΊΠ°
2 Π³ΡΡΠΏΠΏΠ° β ΠΊΡΡ ΠΎΠ½Π½Π°Ρ Π»ΠΈΠ½ΠΈΡ
3 Π³ΡΡΠΏΠΏΠ° β Π²Π°Π½Π½Π°Ρ ΠΈ ΡΡΠ°Π»Π΅Ρ
4 Π³ΡΡΠΏΠΏΠ° β ΠΎΡΠ²Π΅ΡΠΈΡΠ΅Π»ΡΠ½Π°Ρ ΡΠΈΡΡΠ΅ΠΌΠ°
ΠΠ°Π»Π΅Π΅ ΠΎ ΠΊΠ°ΠΆΠ΄ΠΎΠΉ ΡΠ»Π΅ΠΊΡΡΠΎΠ³ΡΡΠΏΠΏΠ΅ Π±ΠΎΠ»Π΅Π΅ ΠΏΠΎΠ΄ΡΠΎΠ±Π½ΠΎ.
Π‘ΡΠ°ΡΠΈΠΎΠ½Π°ΡΠ½Π°Ρ Π±ΡΡΠΎΠ²Π°Ρ ΡΠ΅Ρ Π½ΠΈΠΊΠ°
ΠΡΡΠΏΠ½Π°Ρ Π±ΡΡΠΎΠ²Π°Ρ ΡΠ΅Ρ Π½ΠΈΠΊΠ° ΠΎΠ±ΡΡΠ½ΠΎ ΡΠ°ΡΠΏΠΎΠ»Π°Π³Π°Π΅ΡΡΡ Π² Π·ΠΎΠ½Π΅ ΠΊΡΡ Π½ΠΈ ΠΈΠ»ΠΈ ΡΠ°Π½ΡΠ·Π»Π°.
Π‘Ρ Π΅ΠΌΠ° ΡΠ°ΡΠΏΠΎΠ»ΠΎΠΆΠ΅Π½ΠΈΡ ΡΠΎΠ·Π΅ΡΠΎΠΊ Π½Π° ΠΊΡΡ Π½Π΅. ΠΡΠ°Π²ΠΈΠ»Π°: Π½Π΅ΠΏΠΎΡΡΠ΅Π΄ΡΡΠ²Π΅Π½Π½ΠΎ Π·Π° ΠΏΠΎΡΡΠ΄ΠΎΠΌΠΎΠ΅ΡΠ½ΠΎΠΉ ΠΈ ΡΡΠΈΡΠ°Π»ΡΠ½ΠΎΠΉ ΠΌΠ°ΡΠΈΠ½Π°ΠΌΠΈ ΡΠ°Π·ΠΌΠ΅ΡΠ°ΡΡ ΡΠΎΠ·Π΅ΡΠΊΠΈ Π·Π°ΠΏΡΠ΅ΡΠ΅Π½ΠΎ; Π»ΡΡΡΠ΅ ΠΈΡΠΏΠΎΠ»ΡΠ·ΠΎΠ²Π°ΡΡ Π²Π»Π°Π³ΠΎΠ·Π°ΡΠΈΡΠ΅Π½Π½ΡΠ΅ ΠΌΠΎΠ΄Π΅Π»ΠΈ (+)
ΠΡΠ΄Π΅Π»ΡΠ½ΠΎΠ΅ ΠΏΠΎΠ΄ΠΊΠ»ΡΡΠ΅Π½ΠΈΠ΅ ΠΊΡΡ
ΠΎΠ½Π½ΠΎΠΉ Π·ΠΎΠ½Ρ Π½Π΅ΠΎΠ±Ρ
ΠΎΠ΄ΠΈΠΌΠΎ Π΄Π»Ρ ΠΏΡΠΎΠ²Π΅Π΄Π΅Π½ΠΈΡ ΡΠ΅ΠΌΠΎΠ½ΡΠ°.
ΠΡΠ»ΠΈ ΠΏΡΠΎΠΈΠ·ΠΎΠΉΠ΄Π΅Ρ ΠΏΠΎΠ»ΠΎΠΌΠΊΠ° ΠΎΠ΄Π½ΠΎΠ³ΠΎ ΠΈΠ· ΡΡΡΡΠΎΠΉΡΡΠ², ΠΏΠΎΡΡΠ΅Π±ΡΠ΅ΡΡΡ Π·Π°ΠΌΠ΅Π½Π°. Π§ΡΠΎΠ±Ρ Π½Π΅ ΠΎΡΠΊΠ»ΡΡΠ°ΡΡ ΡΠ»Π΅ΠΊΡΡΠΈΡΠ΅ΡΡΠ²ΠΎ Π²ΠΎ Π²ΡΠ΅ΠΉ ΠΊΠ²Π°ΡΡΠΈΡΠ΅, Π΄ΠΎΡΡΠ°ΡΠΎΡΠ½ΠΎ Π²ΡΠΊΠ»ΡΡΠΈΡΡ ΠΎΠ΄ΠΈΠ½ Π°ΠΏΠΏΠ°ΡΠ°Ρ Π·Π°ΡΠΈΡΡ, ΠΎΡΠ²Π΅ΡΠ°ΡΡΠΈΠΉ Π·Π° ΡΡΠ°ΡΠΈΠΎΠ½Π°ΡΠ½ΠΎΠ΅ ΠΎΠ±ΠΎΡΡΠ΄ΠΎΠ²Π°Π½ΠΈΠ΅.
Π ΡΠΎΠΆΠ°Π»Π΅Π½ΠΈΡ, Π΄Π°ΠΆΠ΅ Π΄ΠΎΡΠΎΠ³Π°Ρ Π±ΡΡΠΎΠ²Π°Ρ ΡΠ΅Ρ Π½ΠΈΠΊΠ° Π²ΡΠ΅ΠΌΡ ΠΎΡ Π²ΡΠ΅ΠΌΠ΅Π½ΠΈ Π²ΡΡ ΠΎΠ΄ΠΈΡ ΠΈΠ· ΡΡΡΠΎΡ. Π Π΅ΠΌΠΎΠ½Ρ ΠΏΠΎΡΠΎΠΉ Π·Π°ΡΡΠ³ΠΈΠ²Π°Π΅ΡΡΡ Π½Π° Π½Π΅ΡΠΊΠΎΠ»ΡΠΊΠΎ ΡΠ°ΡΠΎΠ². ΠΡΠ΄Π΅Π»ΡΠ½Π°Ρ ΡΠ»Π΅ΠΊΡΡΠΎΠ³ΡΡΠΏΠΏΠ° ΠΏΠΎΠ·Π²ΠΎΠ»ΠΈΡ ΡΠΎΡ ΡΠ°Π½ΠΈΡΡ ΠΊΠΎΠΌΡΠΎΡΡΠ½ΠΎΠ΅ ΠΏΡΠ΅Π±ΡΠ²Π°Π½ΠΈΠ΅ Π½Π° ΠΊΡΡ Π½Π΅ ΠΈ Π² Π΄ΡΡΠ³ΠΈΡ ΠΏΠΎΠΌΠ΅ΡΠ΅Π½ΠΈΡΡ
Π§ΡΠΎ ΠΌΠ΅ΡΠ°Π΅Ρ ΠΏΡΠΎΡΡΠΎ ΠΎΡΠΊΠ»ΡΡΠΈΡΡ ΡΠ»ΠΎΠΌΠ°Π½Π½ΡΠΉ ΠΏΡΠΈΠ±ΠΎΡ ΠΎΡ ΡΠ΅ΡΠΈ, Π²ΡΡΠ°ΡΠΈΠ² Π²ΠΈΠ»ΠΊΡ ΠΈΠ· ΡΠΎΠ·Π΅ΡΠΊΠΈ? ΠΠ΅Π»ΠΎ Π² ΡΠΎΠΌ, ΡΡΠΎ Ρ Π²ΡΡΡΠΎΠ΅Π½Π½ΠΎΠΉ ΡΠ΅Ρ Π½ΠΈΠΊΠΈ ΡΠΎΡΠΊΠΈ ΠΏΠΎΠ΄ΠΊΠ»ΡΡΠ΅Π½ΠΈΡ ΠΊ ΡΠ»Π΅ΠΊΡΡΠΎΡΠ΅ΡΠΈ Π½Π°Ρ ΠΎΠ΄ΡΡΡΡ Π² ΡΡΡΠ΄Π½ΠΎΠ΄ΠΎΡΡΡΠΏΠ½ΡΡ ΠΌΠ΅ΡΡΠ°Ρ .
Π ΡΠΎΠΌΡ ΠΆΠ΅ Π½Π΅ΠΈΡΠΏΡΠ°Π²Π½ΠΎΡΡΡ ΠΌΠΎΠΆΠ΅Ρ ΠΏΡΠΎΠΈΠ·ΠΎΠΉΡΠΈ Π½Π΅ Π² ΡΠ°ΠΌΠΎΠΌ ΠΏΡΠΈΠ±ΠΎΡΠ΅, Π° Π² ΠΏΡΠΎΠ²ΠΎΠ΄ΠΊΠ΅, Π·Π°ΠΌΠ°ΡΠΊΠΈΡΠΎΠ²Π°Π½Π½ΠΎΠΉ Π² ΡΡΠ΅Π½Π΅. Π ΡΡΠΎΠΌ ΡΠ»ΡΡΠ°Π΅ ΠΏΠ΅ΡΠ΅Π΄Π²ΠΈΠ½ΡΡΡ ΡΡΡΠ°ΠΆΠΎΠΊ Π°Π²ΡΠΎΠΌΠ°ΡΠΈΡΠ΅ΡΠΊΠΎΠ³ΠΎ Π²ΡΠΊΠ»ΡΡΠ°ΡΠ΅Π»Ρ Π³ΠΎΡΠ°Π·Π΄ΠΎ Π»Π΅Π³ΡΠ΅.
ΠΡΠ΄Π΅Π»Π΅Π½Π½Π°Ρ Π»ΠΈΠ½ΠΈΡ Π΄Π»Ρ ΠΊΡΡ Π½ΠΈ
ΠΡΡ
ΠΎΠ½Π½Π°Ρ Π»ΠΈΠ½ΠΈΡ ΡΡΠ°Π΄ΠΈΡΠΈΠΎΠ½Π½ΠΎ ΡΠ²Π»ΡΠ΅ΡΡΡ ΡΠ°ΠΌΠΎΠΉ Π·Π°Π³ΡΡΠΆΠ΅Π½Π½ΠΎΠΉ. ΠΡΠΈΠΌΠ΅ΡΠ½ΠΎ 5-6 Π°Π³ΡΠ΅Π³Π°ΡΠΎΠ² ΠΏΠΎΡΡΠΎΡΠ½Π½ΠΎ Π²ΠΊΠ»ΡΡΠ΅Π½Ρ Π² ΡΠ΅ΡΡ, Π΄Π°ΠΆΠ΅ Π΅ΡΠ»ΠΈ Π½Π΅ Π·Π°Π΄Π΅ΠΉΡΡΠ²ΠΎΠ²Π°Π½Ρ. ΠΡΠΎ ΠΎΡΠ½ΠΎΡΠΈΡΡΡ ΠΊ Ρ
ΠΎΠ»ΠΎΠ΄ΠΈΠ»ΡΠ½ΠΈΠΊΡ, Π΄ΡΡ
ΠΎΠ²ΠΎΠΌΡ ΡΠΊΠ°ΡΡ, Π²Π°ΡΠΎΡΠ½ΠΎΠΉ ΠΏΠ»ΠΈΡΠ΅, ΠΏΠΎΡΡΠ΄ΠΎΠΌΠΎΠ΅ΡΠ½ΠΎΠΉ ΠΌΠ°ΡΠΈΠ½Π΅, Π²ΡΡΡΠΆΠΊΠ΅, ΠΌΠΈΠΊΡΠΎΠ²ΠΎΠ»Π½ΠΎΠ²ΠΊΠ΅, ΡΠΎΡΡΠ΅ΡΡ.
ΠΠ½ΠΎΠ³ΠΈΠ΅ ΠΏΠΎΠ»ΡΠ·ΡΡΡΡΡ ΠΊΡΡ
ΠΎΠ½Π½ΡΠΌ ΡΠ»Π΅ΠΊΡΡΠΎΠ³ΡΠΈΠ»Π΅ΠΌ, ΠΌΡΡΠΎΡΡΠ±ΠΊΠΎΠΉ, Ρ
Π»Π΅Π±ΠΎΠΏΠ΅ΡΠΊΠΎΠΉ, ΠΌΡΠ»ΡΡΠΈΠ²Π°ΡΠΊΠΎΠΉ ΠΈ ΠΏΡ.
Π‘Ρ Π΅ΠΌΠ° ΡΠ»Π΅ΠΊΡΡΠΈΡΠ΅ΡΠΊΠΎΠΉ ΡΠ°Π·Π²ΠΎΠ΄ΠΊΠΈ Π΄Π»Ρ ΠΊΡΡ Π½ΠΈ, ΡΠ°Π·Π΄Π΅Π»Π΅Π½Π½Π°Ρ Π½Π° 4 Π³ΡΡΠΏΠΏΡ. ΠΠ»Ρ ΠΌΠΎΡΠ½ΠΎΠ³ΠΎ Π±ΡΡΠΎΠ²ΠΎΠ³ΠΎ ΠΎΠ±ΠΎΡΡΠ΄ΠΎΠ²Π°Π½ΠΈΡ Π² ΡΠ°ΡΠΏΡΠ΅Π΄Π΅Π»ΠΈΡΠ΅Π»ΡΠ½ΠΎΠΌ ΡΠΈΡΠ΅ ΡΡΡΠ°Π½ΠΎΠ²Π»Π΅Π½Ρ ΠΎΡΠ΄Π΅Π»ΡΠ½ΡΠ΅ Π°Π²ΡΠΎΠΌΠ°ΡΡ
Π Π΄Π°Π½Π½ΠΎΠΌ ΡΠ»ΡΡΠ°Π΅ ΠΎΡΠ΄Π΅Π»ΡΠ½ΡΠΉ ΠΌΠΎΡΠ½ΡΠΉ ΡΠ»Π΅ΠΊΡΡΠΈΡΠ΅ΡΠΊΠΈΠΉ ΠΊΠ°Π±Π΅Π»Ρ ΠΏΡΠΎΡΡΠΎ-Π½Π°ΠΏΡΠΎΡΡΠΎ ΡΠ΄Π΅Π»Π°Π΅Ρ Π²ΠΎΠ·ΠΌΠΎΠΆΠ½ΡΠΌ ΠΎΠ΄Π½ΠΎΠ²ΡΠ΅ΠΌΠ΅Π½Π½ΠΎΠ΅ ΠΏΡΠΈΠΌΠ΅Π½Π΅Π½ΠΈΠ΅ ΡΡΠ°Π·Ρ Π½Π΅ΡΠΊΠΎΠ»ΡΠΊΠΈΡ ΡΡΡΡΠΎΠΉΡΡΠ².
ΠΡΠ»ΠΈ Π½Π° ΠΎΠ±ΡΠ΅ΠΉ ΠΏΡΠΎΠ²ΠΎΠ΄ΠΊΠ΅ Β«ΠΏΠΎΠ²ΠΈΡΠ½ΡΡΒ» Π΅ΡΠ΅ ΠΈ ΠΎΡΠ²Π΅ΡΠΈΡΠ΅Π»ΡΠ½ΡΠ΅ ΠΏΡΠΈΠ±ΠΎΡΡ ΠΈΠ»ΠΈ Π²ΠΎΠ΄ΠΎΠ½Π°Π³ΡΠ΅Π²Π°ΡΠ΅Π»Ρ, ΡΠΎ ΠΏΡΠΈ Π²ΠΊΠ»ΡΡΠ΅Π½ΠΈΠΈ ΠΎΡΠ΅ΡΠ΅Π΄Π½ΠΎΠ³ΠΎ ΡΡΡΡΠΎΠΉΡΡΠ²Π° ΡΠ΅ΡΡ ΠΏΡΠΎΡΡΠΎ Π½Π΅ Π²ΡΠ΄Π΅ΡΠΆΠΈΡ ΠΈ ΡΡΠ°Π±ΠΎΡΠ°Π΅Ρ Π°Π²ΡΠΎΠΌΠ°ΡΠΈΡΠ΅ΡΠΊΠΎΠ΅ ΠΎΡΠΊΠ»ΡΡΠ΅Π½ΠΈΠ΅.
ΠΠΎΠ΄ΡΠΎΠ±Π½ΡΠΉ ΡΠ°Π·Π±ΠΎΡ ΡΡ Π΅ΠΌ ΠΈ Π²Π°ΡΠΈΠ°Π½ΡΠΎΠ² ΡΠ°ΡΠΏΠΎΠ»ΠΎΠΆΠ΅Π½ΠΈΡ ΠΏΡΠΈΠ²Π΅Π΄Π΅Π½ Π² ΡΡΠ°ΡΡΠ΅, Ρ ΠΊΠΎΡΠΎΡΠΎΠΉ ΠΌΡ ΡΠ΅ΠΊΠΎΠΌΠ΅Π½Π΄ΡΠ΅ΠΌ ΠΎΠ·Π½Π°ΠΊΠΎΠΌΠΈΡΡΡΡ.
ΠΠ΄Π½Π° ΠΈΠ»ΠΈ Π½Π΅ΡΠΊΠΎΠ»ΡΠΊΠΎ ΠΎΡΠ²Π΅ΡΠΈΡΠ΅Π»ΡΠ½ΡΡ Π³ΡΡΠΏΠΏ?
Π£ΡΠΈΡΡΠ²Π°Ρ ΠΊΠΎΠ»ΠΈΡΠ΅ΡΡΠ²ΠΎ ΠΎΡΠ²Π΅ΡΠΈΡΠ΅Π»ΡΠ½ΡΡ ΠΏΡΠΈΠ±ΠΎΡΠΎΠ² Π² ΠΊΠ°ΠΆΠ΄ΠΎΠΌ ΠΏΠΎΠΌΠ΅ΡΠ΅Π½ΠΈΠΈ, ΠΌΠΎΠΆΠ½ΠΎ ΡΠ΄Π΅Π»Π°ΡΡ ΠΎΠ΄Π½Ρ ΠΈΠ»ΠΈ Π½Π΅ΡΠΊΠΎΠ»ΡΠΊΠΎ Π»ΠΈΠ½ΠΈΠΉ. ΠΡΠ»ΠΈ Π² Π·Π°Π»Π΅ ΠΎΠ΄Π½Π° ΡΠ΅ΡΡΠΈΡΠΎΠΆΠΊΠΎΠ²Π°Ρ Π»ΡΡΡΡΠ°, Π° Π² ΡΠΏΠ°Π»ΡΠ½Π΅ ΠΌΠ°Π»ΠΎΠΌΠΎΡΠ½ΠΎΠ΅ Π²Π΅ΡΡ Π½Π΅Π΅ ΠΎΡΠ²Π΅ΡΠ΅Π½ΠΈΠ΅ ΠΈ Π΄Π²Π° Π±ΡΠ°-Π½ΠΎΡΠ½ΠΈΠΊΠ°, ΡΠΎ Π²ΡΠ΅ ΠΏΡΠΈΠ±ΠΎΡΡ ΠΌΠΎΠΆΠ½ΠΎ ΠΎΠ±ΡΠ΅Π΄ΠΈΠ½ΠΈΡΡ Π² ΠΎΠ΄Π½Ρ Π»ΠΈΠ½ΠΈΡ.
ΠΠ΄Π½Π°ΠΊΠΎ Π΅ΡΠ»ΠΈ Π³ΠΎΡΡΠΈΠ½Π°Ρ Π½Π°ΠΏΠΎΠΌΠΈΠ½Π°Π΅Ρ Π·Π°Π» Π΄Π»Ρ Π΄ΠΈΡΠΊΠΎΡΠ΅ΠΊΠΈ β Ρ Π»ΡΡΡΡΠ°ΠΌΠΈ, ΡΠΎΡΠ΅ΡΠ½ΡΠΌΠΈ ΡΠ²Π΅ΡΠΈΠ»ΡΠ½ΠΈΠΊΠ°ΠΌΠΈ, ΠΏΠΎΡΠΎΠ»ΠΎΡΠ½ΠΎΠΉ ΠΈ Π½Π°ΡΡΠ΅Π½Π½ΠΎΠΉ ΠΏΠΎΠ΄ΡΠ²Π΅ΡΠΊΠΎΠΉ β ΡΠΎ ΡΠΎΠ»ΡΠΊΠΎ Π΄Π»Ρ Π½Π΅Π΅ ΡΠ»Π΅Π΄ΡΠ΅Ρ ΠΎΡΠ³Π°Π½ΠΈΠ·ΠΎΠ²Π°ΡΡ ΠΎΡΠ΄Π΅Π»ΡΠ½ΡΡ Π³ΡΡΠΏΠΏΡ.
Π‘Ρ Π΅ΠΌΠ° ΡΠ°Π·Π²ΠΎΠ΄ΠΊΠΈ ΡΠΎΡΠ΅ΡΠ½ΡΡ ΠΈΠ»ΠΈ Π³Π°Π»ΠΎΠ³Π΅Π½Π½ΡΡ ΡΠ²Π΅ΡΠΈΠ»ΡΠ½ΠΈΠΊΠΎΠ² 220 Π Π΄Π»Ρ ΠΎΠ΄Π½ΠΎΠ³ΠΎ ΠΏΠΎΠΌΠ΅ΡΠ΅Π½ΠΈΡ, Π½Π°ΠΏΡΠΈΠΌΠ΅Ρ, Π΄Π»Ρ ΠΊΡΡ Π½ΠΈ, Π΄Π΅ΡΡΠΊΠΎΠΉ ΠΊΠΎΠΌΠ½Π°ΡΡ ΠΈΠ»ΠΈ ΠΏΡΠΈΡ ΠΎΠΆΠ΅ΠΉ
ΠΡΠ»ΠΈ ΠΊΡΠΎΠΌΠ΅ ΡΠ²Π΅ΡΠΈΠ»ΡΠ½ΠΈΠΊΠΎΠ² Π² ΡΠ΅ΡΡ ΠΎΠ΄Π½ΠΎΠΉ ΠΊΠΎΠΌΠ½Π°ΡΡ Π²ΠΊΠ»ΡΡΠ΅Π½Ρ ΡΡΠ°Π½ΡΡΠΎΡΠΌΠ°ΡΠΎΡΡ ΠΈΠ»ΠΈ Π±Π»ΠΎΠΊΠΈ ΠΏΠΈΡΠ°Π½ΠΈΡ, ΡΠΎ Π΅Π΅ ΡΠ°ΠΊΠΆΠ΅ ΡΠ΅ΠΊΠΎΠΌΠ΅Π½Π΄ΡΠ΅ΡΡΡ ΠΏΠΎΠ΄ΠΊΠ»ΡΡΠΈΡΡ ΠΊ ΠΎΡΠ΄Π΅Π»ΡΠ½ΠΎΠΌΡ Π°ΠΏΠΏΠ°ΡΠ°ΡΡ Π·Π°ΡΠΈΡΡ.
ΠΠΎΠΌΠ΅ΡΠ΅Π½ΠΈΡ Ρ ΠΏΠΎΠ²ΡΡΠ΅Π½Π½ΠΎΠΉ Π²Π»Π°ΠΆΠ½ΠΎΡΡΡΡ
Π ΡΠ»Π΅ΠΊΡΡΠΎΠΏΡΠΈΠ±ΠΎΡΠ°ΠΌ ΠΈ ΠΊΠ°Π±Π΅Π»Ρ Π² ΡΠ°Π½ΡΠ·Π»Π΅ ΠΏΡΠΈΠΌΠ΅Π½ΡΡΡΡΡ ΠΏΠΎΠ²ΡΡΠ΅Π½Π½ΡΠ΅ ΡΡΠ΅Π±ΠΎΠ²Π°Π½ΠΈΡ, ΡΠ°ΠΊ ΠΊΠ°ΠΊ Π±Π»ΠΈΠ·ΠΊΠΎΠ΅ ΡΠΎΡΠ΅Π΄ΡΡΠ²ΠΎ Π²ΠΎΠ΄Ρ β ΡΡΠΎ ΡΠΈΡΠΊ. Π§ΡΠΎΠ±Ρ ΡΠ»Π΅ΠΊΡΡΠΎΡΠ΅ΡΡ Π±ΡΠ»Π° Π±Π΅Π·ΠΎΠΏΠ°ΡΠ½ΠΎΠΉ ΠΈ ΡΡΠ½ΠΊΡΠΈΠΎΠ½Π°Π»ΡΠ½ΠΎΠΉ, ΠΏΡΠΈ ΡΠΎΡΡΠ°Π²Π»Π΅Π½ΠΈΠΈ ΡΡ Π΅ΠΌΡ ΠΈ ΠΌΠΎΠ½ΡΠ°ΠΆΠ΅ ΡΠ°Π·Π²ΠΎΠ΄ΠΊΠΈ Π½Π΅ΠΎΠ±Ρ ΠΎΠ΄ΠΈΠΌΠΎ ΡΡΠΈΡΡΠ²Π°ΡΡ ΡΡΠ΄ ΠΏΡΠ°Π²ΠΈΠ»:
ΠΠ°Π»Π΅ΡΠ΅Ρ ΠΈΠ·ΠΎΠ±ΡΠ°ΠΆΠ΅Π½ΠΈΠΉ
Π€ΠΎΡΠΎ ΠΈΠ·
ΠΡΠ°Π²ΠΈΠ»ΠΎ 1 β ΡΡΡΠ°Π½ΠΎΠ²ΠΊΠ° ΡΠ°ΡΠΏΡΠ΅Π΄Π΅Π»ΠΈΡΠ΅Π»ΡΠ½ΠΎΠΉ ΠΊΠΎΡΠΎΠ±ΠΊΠΈ
ΠΡΠ°Π²ΠΈΠ»ΠΎ 2 β ΠΌΠΎΠ½ΡΠ°ΠΆ ΡΠΎΠ·Π΅ΡΠΎΠΊ Π΄Π»Ρ ΡΠ»Π΅ΠΊΡΡΠΎΠΏΡΠΈΠ±ΠΎΡΠΎΠ²
ΠΡΠ°Π²ΠΈΠ»ΠΎ 3 β ΠΌΠ΅ΡΡΠΎ ΡΡΡΠ°Π½ΠΎΠ²ΠΊΠΈ Π²ΡΠΊΠ»ΡΡΠ°ΡΠ΅Π»Ρ
ΠΡΠ°Π²ΠΈΠ»ΠΎ 4 β ΡΠΏΠΎΡΠΎΠ± ΠΌΠΎΠ½ΡΠ°ΠΆΠ° ΠΏΡΠΎΠ²ΠΎΠ΄ΠΊΠΈ
Π’ΡΠ΅Π±ΠΎΠ²Π°Π½ΠΈΡ ΡΠ°ΡΠΏΡΠΎΡΡΡΠ°Π½ΡΡΡΡΡ ΡΠ°ΠΊΠΆΠ΅ Π½Π° Π²ΡΠ±ΠΎΡ ΡΡΡΠ½ΠΈΡΡΡΡ, ΠΊΠΎΡΠΎΡΠΎΠΉ ΠΏΡΠΈΠ΄ΡΡΡΡ ΠΏΠΎΠ»ΡΠ·ΠΎΠ²Π°ΡΡΡΡ ΡΠ΅Π³ΡΠ»ΡΡΠ½ΠΎ β ΡΠΎΠ·Π΅ΡΠΎΠΊ ΠΈ Π²ΡΠΊΠ»ΡΡΠ°ΡΠ΅Π»Π΅ΠΉ. ΠΡΠ΅Π΄ΠΏΠΎΠ»ΠΎΠΆΠΈΠΌ, ΡΡΠ΅ΠΏΠ΅Π½Ρ Π·Π°ΡΠΈΡΡ ΡΠΎΠ·Π΅ΡΠΎΠΊ Π΄ΠΎΠ»ΠΆΠ½Π° Π±ΡΡΡ Π½Π΅ ΠΌΠ΅Π½Π΅Π΅ IP 44, Π° Π΅ΡΠ΅ Π»ΡΡΡΠ΅ ΠΏΡΠΈΠΎΠ±ΡΠ΅ΡΠ°ΡΡ ΡΠΏΠ΅ΡΠΈΠ°Π»ΡΠ½ΡΠ΅ ΡΡΡΡΠΎΠΉΡΡΠ²Π° Ρ Π·Π°ΡΠΈΡΠ°ΡΡΠ΅ΠΉ ΠΎΡ Π±ΡΡΠ·Π³ ΠΊΡΡΡΠΊΠΎΠΉ.
ΠΡ ΡΠ²Π΅ΡΠΈΠ»ΡΠ½ΠΈΠΊΠΎΠ² 220 Π ΡΠ΅ΠΊΠΎΠΌΠ΅Π½Π΄ΡΡΡ ΠΎΡΠΊΠ°Π·Π°ΡΡΡΡ Π² ΠΏΠΎΠ»ΡΠ·Ρ Π°Π½Π°Π»ΠΎΠ³ΠΎΠ² 12 Π.
Π’ΡΠ΅Ρ ΠΆΠΈΠ»ΡΠ½ΡΠΉ ΠΌΠ΅Π΄Π½ΡΠΉ ΠΏΡΠΎΠ²ΠΎΠ΄ Π²ΠΏΠΎΠ»Π½Π΅ ΠΏΠΎΠ΄ΠΎΠΉΠ΄Π΅Ρ Π΄Π»Ρ ΡΡΡΠ°Π½ΠΎΠ²ΠΊΠΈ ΡΠΎΠ·Π΅ΡΠΎΠΊ Π² ΡΠ°Π½ΡΠ·Π»Π΅, Π½ΠΎ ΡΡΠΎΠΈΡ ΠΎΠ±ΡΠ°ΡΠΈΡΡ Π²Π½ΠΈΠΌΠ°Π½ΠΈΠ΅ Π½Π° ΡΠ΅ΡΠ΅Π½ΠΈΠ΅: Π΄Π»Ρ ΠΏΠΎΠ΄ΠΊΠ»ΡΡΠ΅Π½ΠΈΡ ΡΡΠ΄ΠΎΠ²ΡΡ ΠΏΡΠΈΠ±ΠΎΡΠΎΠ² ΠΎΠ½ΠΎ Π΄ΠΎΠ»ΠΆΠ½ΠΎ Π±ΡΡΡ Π½Π΅ ΠΌΠ΅Π½Π΅Π΅ 2,5 ΠΌΠΌΒ², Π΄Π»Ρ ΠΌΠΎΡΠ½ΠΎΠ³ΠΎ ΡΠ»Π΅ΠΊΡΡΠΎΠΎΠ±ΠΎΡΡΠ΄ΠΎΠ²Π°Π½ΠΈΡ β 4 ΠΌΠΌΒ². ΠΡΠ΅ΡΠ΅ΡΡΠ²Π΅Π½Π½ΡΠΉ Π²Π°ΡΠΈΠ°Π½Ρ β ΠΠΠΠ½Π³
ΠΡΠ»ΠΈ Π² ΡΡΠ°ΡΠΎΠΌ ΠΆΠΈΠ»ΡΠ΅ Π² ΠΊΠ²Π°ΡΡΠΈΡΠ½ΠΎΠΌ ΡΠΈΡΠΊΠ΅ Π½Π΅ ΠΏΡΠ΅Π΄ΡΡΠΌΠΎΡΡΠ΅Π½ΠΎ Π·Π°Π·Π΅ΠΌΠ»Π΅Π½ΠΈΠ΅, ΡΠΎ Π½Π΅ ΡΠΎΠ»ΡΠΊΠΎ Π² Π²Π°Π½Π½ΠΎΠΉ ΠΊΠΎΠΌΠ½Π°ΡΠ΅, Π½ΠΎΒ Π²ΠΎ Π²ΡΠ΅ΠΉ ΠΊΠ²Π°ΡΡΠΈΡΠ΅ ΡΠ»Π΅ΠΊΡΡΠΎΠΏΡΠΎΠ²ΠΎΠ΄ΠΊΡ ΠΏΡΠΈΠ΄Π΅ΡΡΡ Π·Π°ΠΌΠ΅Π½ΠΈΡΡ Π½Π° ΡΡΠ΅Ρ ΠΆΠΈΠ»ΡΠ½ΡΡ.
Π‘ ΠΏΡΠ°Π²ΠΈΠ»Π°ΠΌΠΈ Π²ΡΠ±ΠΎΡΠ° Π΄Π»Ρ ΠΎΠ±ΡΡΡΡΠΎΠΉΡΡΠ²Π° Π²Π°Π½Π½ΡΡ ΠΈ ΡΠ°Π½ΡΠ·Π»ΠΎΠ² ΠΏΡΠ΅Π΄Π»Π°Π³Π°Π΅ΠΌ ΠΎΠ·Π½Π°ΠΊΠΎΠΌΠΈΡΡΡΡ Π² ΡΡΠ°ΡΡΠ΅, ΠΏΠΎΡΠ²ΡΡΠ΅Π½Π½ΠΎΠΉ ΡΡΠΈΠΌ Π²ΠΎΠΏΡΠΎΡΠ°ΠΌ.
ΠΠ±Π·ΠΎΡ ΡΡ Π΅ΠΌ ΡΠ»Π΅ΠΊΡΡΠΎΠΏΡΠΎΠ²ΠΎΠ΄ΠΊΠΈ Π΄Π»Ρ ΠΆΠΈΠ»ΡΡ ΠΏΠΎΠΌΠ΅ΡΠ΅Π½ΠΈΠΉ
ΠΠ΅ΡΠ΅ΠΉΠ΄Π΅ΠΌ ΠΊ ΠΊΠΎΠ½ΠΊΡΠ΅ΡΠ½ΡΠΌ ΡΡ Π΅ΠΌΠ°ΠΌ, ΠΊΠΎΡΠΎΡΡΠ΅ ΠΌΠΎΠΆΠ½ΠΎ ΠΏΡΠΈΠΌΠ΅Π½ΠΈΡΡ Π² ΠΏΡΠΎΡΠ΅ΡΡΠ΅ ΠΏΠ»Π°Π½ΠΈΡΠΎΠ²Π°Π½ΠΈΡ ΡΠ°Π·Π²ΠΎΠ΄ΠΊΠΈ Π² ΡΠΎΠ±ΡΡΠ²Π΅Π½Π½ΠΎΠΌ ΠΏΠΎΠΌΠ΅ΡΠ΅Π½ΠΈΠΈ. ΠΡΠΈ ΡΠΎΡΡΠ°Π²Π»Π΅Π½ΠΈΠΈ ΡΠ΅ΡΡΠ΅ΠΆΠ° Π²Π°ΠΆΠ½ΠΎ ΡΡΠ΅ΡΡΡ ΡΠ°ΡΡΡΠ°Π½ΠΎΠ²ΠΊΡ ΠΈ ΠΌΠΎΡΠ½ΠΎΡΡΡ ΡΡΠ°ΡΠΈΠΎΠ½Π°ΡΠ½ΠΎΠΉ ΡΠ΅Ρ Π½ΠΈΠΊΠΈ, ΡΡΠ»ΠΎΠ²ΠΈΡ ΠΈΡΠΏΠΎΠ»ΡΠ·ΠΎΠ²Π°Π½ΠΈΡ ΡΠ»Π΅ΠΊΡΡΠΎΠΏΡΠΈΠ±ΠΎΡΠΎΠ², ΠΊΠΎΠΌΡΠΎΡΡΠ½ΠΎΠ΅ Π΄Π»Ρ ΠΈΡΠΏΠΎΠ»ΡΠ·ΠΎΠ²Π°Π½ΠΈΡ ΡΠ°Π·ΠΌΠ΅ΡΠ΅Π½ΠΈΠ΅ ΡΠΎΠ·Π΅ΡΠΎΠΊ ΠΈ Π²ΡΠΊΠ»ΡΡΠ°ΡΠ΅Π»Π΅ΠΉ.
ΠΠ°ΡΠΈΠ°Π½Ρ #1: ΠΎΠ΄Π½ΠΎΠΊΠΎΠΌΠ½Π°ΡΠ½ΠΎΠ΅ ΠΆΠΈΠ»ΡΠ΅ ΠΈΠ»ΠΈ ΡΡΡΠ΄ΠΈΡ
ΠΡΠ»ΠΈΡΠΈΡΠ΅Π»ΡΠ½Π°Ρ ΡΠ΅ΡΡΠ° ΠΎΠ΄Π½ΠΎΠΊΠΎΠΌΠ½Π°ΡΠ½ΠΎΠ³ΠΎ ΠΆΠΈΠ»ΡΡ β ΠΌΠΈΠ½ΠΈΠΌΠ°Π»ΡΠ½ΠΎΠ΅, ΠΏΠΎ ΡΡΠ°Π²Π½Π΅Π½ΠΈΡ Ρ ΠΎΡΡΠ°Π»ΡΠ½ΡΠΌΠΈ Π²Π°ΡΠΈΠ°Π½ΡΠ°ΠΌΠΈ, ΠΊΠΎΠ»ΠΈΡΠ΅ΡΡΠ²ΠΎ ΡΠ»Π΅ΠΊΡΡΠΎΠΏΡΠΈΠ±ΠΎΡΠΎΠ², ΡΠΎΠΎΡΠ²Π΅ΡΡΡΠ²Π΅Π½Π½ΠΎ, ΠΎΠ±ΡΠ°Π·ΡΠ΅ΡΡΡ ΠΌΠ΅Π½ΡΡΠ΅Π΅ ΠΊΠΎΠ»ΠΈΡΠ΅ΡΡΠ²ΠΎ ΠΏΠΎΠ΄ΠΊΠ»ΡΡΠ°Π΅ΠΌΡΡ
Π»ΠΈΠ½ΠΈΠΉ.
ΠΠΎ ΡΡΠΎ Π½Π΅ Π·Π½Π°ΡΠΈΡ, ΡΡΠΎ Π΄Π»Ρ ΠΊΡΡ
Π½ΠΈ ΠΈΠ»ΠΈ ΡΠ°Π½ΡΠ·Π»Π° Π½Π΅ Π½ΡΠΆΠ½ΠΎ ΠΏΠ»Π°Π½ΠΈΡΠΎΠ²Π°ΡΡ ΠΎΡΠ΄Π΅Π»ΡΠ½ΡΠ΅ Π³ΡΡΠΏΠΏΡ β ΠΎΠ±ΡΠΈΠ΅ ΠΏΡΠΈΠ½ΡΠΈΠΏΡ Π»ΡΡΡΠ΅ ΡΠΎΡ
ΡΠ°Π½ΠΈΡΡ.
ΠΠ°ΡΠΈΠ°Π½Ρ ΡΡ Π΅ΠΌΡ ΠΏΡΠΎΠ²ΠΎΠ΄ΠΊΠΈ Π΄Π»Ρ 1-ΠΊΠΎΠΌΠ½Π°ΡΠ½ΠΎΠΉ ΠΊΠ²Π°ΡΡΠΈΡΡ Ρ ΡΡΠ΅ΡΠΎΠΌ ΡΠΎΠ³ΠΎ, ΡΡΠΎ Π² ΠΊΠ°ΠΆΠ΄ΠΎΠΌ ΠΏΠΎΠΌΠ΅ΡΠ΅Π½ΠΈΠΈ ΠΏΠ»Π°Π½ΠΈΡΡΠ΅ΡΡΡ ΡΡΡΠ°Π½ΠΎΠ²ΠΈΡΡ ΠΎΠ΄ΠΈΠ½ ΠΏΡΠΈΠ±ΠΎΡ ΠΎΡΠ²Π΅ΡΠ΅Π½ΠΈΡ
Π Π°ΡΡΠΌΠΎΡΡΠΈΠΌ, ΡΡΠΎ ΠΎΠ±ΡΠ·Π°ΡΠ΅Π»ΡΠ½ΠΎ ΡΠ»Π΅Π΄ΡΠ΅Ρ ΠΏΡΠ΅Π΄ΠΏΡΠΈΠ½ΡΡΡ ΠΏΡΠΈ ΡΠΎΡΡΠ°Π²Π»Π΅Π½ΠΈΠΈ ΡΡ Π΅ΠΌΡ ΡΠ°Π·Π²ΠΎΠ΄ΠΊΠΈ ΡΠ»Π΅ΠΊΡΡΠΈΠΊΠΈ Π² ΠΎΠ΄Π½ΠΎΠΊΠΎΠΌΠ½Π°ΡΠ½ΠΎΠΉ ΠΊΠ²Π°ΡΡΠΈΡΠ΅:
- Π²ΡΠ±ΡΠ°ΡΡ ΠΎΡΠ½ΠΎΠ²Π½ΡΠ΅ ΠΏΠ°ΡΠ°ΠΌΠ΅ΡΡΡ ΡΠ»Π΅ΠΊΡΡΠΈΡΠ΅ΡΠΊΠΎΠΉ ΡΠ΅ΡΠΈ;
- ΡΠ°ΡΡΡΠΈΡΠ°ΡΡ Π½Π°Π³ΡΡΠ·ΠΊΡ, ΠΏΠΎΠ΄ΠΎΠ±ΡΠ°ΡΡ ΠΊΠ°Π±Π΅Π»Ρ ΠΈ Π£ΠΠ;
- Π²ΡΠ±ΡΠ°ΡΡ ΡΡ Π΅ΠΌΡ ΠΏΠΎΠ΄ΠΊΠ»ΡΡΠ΅Π½ΠΈΡ (1 ΠΈΠ»ΠΈ Π½Π΅ΡΠΊΠΎΠ»ΡΠΊΠΎ Π³ΡΡΠΏΠΏ).
Π Π΅ΡΠΈΠ² ΡΡΠΈ Π²ΠΎΠΏΡΠΎΡΡ, ΡΠΎΡΡΠ°Π²ΠΈΡΡ ΡΡ Π΅ΠΌΡ Π±ΡΠ΄Π΅Ρ Π½Π°ΠΌΠ½ΠΎΠ³ΠΎ Π»Π΅Π³ΡΠ΅.
ΠΠ°ΡΠ°ΠΌΠ΅ΡΡΡ ΡΠ»Π΅ΠΊΡΡΠΈΡΠ΅ΡΠΊΠΎΠΉ ΡΠ΅ΡΠΈ
Π‘Π»ΠΎΠΆΠ½ΠΎ Π·Π°ΡΠ°Π½Π΅Π΅ ΡΠ΅ΡΠΈΡΡ, ΠΊΠ°ΠΊΠΈΠ΅ ΠΏΡΠΈΠ±ΠΎΡΡ Π±ΡΠ΄ΡΡ ΡΡΡΠ°Π½ΠΎΠ²Π»Π΅Π½Ρ Π²ΠΎ Π²ΡΠ΅ΠΉ ΠΊΠ²Π°ΡΡΠΈΡΠ΅, ΡΠ΅ΠΌ Π½Π΅ ΠΌΠ΅Π½Π΅Π΅, Ρ ΠΎΡΡ Π±Ρ ΠΏΡΠΈΠ±Π»ΠΈΠ·ΠΈΡΠ΅Π»ΡΠ½ΠΎΠ΅ ΠΈΡ ΠΊΠΎΠ»ΠΈΡΠ΅ΡΡΠ²ΠΎ Π½Π΅ΠΎΠ±Ρ ΠΎΠ΄ΠΈΠΌΠΎ, ΡΡΠΎΠ±Ρ ΠΏΡΠ°Π²ΠΈΠ»ΡΠ½ΠΎ ΠΏΠΎΠ΄ΡΡΠΈΡΠ°ΡΡ ΡΡΠΌΠΌΠ°ΡΠ½ΡΡ ΠΌΠΎΡΠ½ΠΎΡΡΡ.
ΠΠ°ΠΆΠ½ΠΎ ΠΎΠΏΡΠ΅Π΄Π΅Π»ΠΈΡΡ ΠΈ ΠΌΠ΅ΡΡΠ° ΠΈΡ
ΡΠ°Π·ΠΌΠ΅ΡΠ΅Π½ΠΈΡ, ΡΠ°ΠΊ ΠΊΠ°ΠΊ ΠΈΡΠΏΠΎΠ»ΡΠ·ΠΎΠ²Π°Π½ΠΈΠ΅ ΡΠ΄Π»ΠΈΠ½ΠΈΡΠ΅Π»Π΅ΠΉ ΠΈ ΡΠΈΠ»ΡΡΡΠΎΠ² Π² Π΄Π°Π»ΡΠ½Π΅ΠΉΡΠ΅ΠΌ ΡΠΎΠ·Π΄Π°ΡΡ Π΄ΠΎΠΏΠΎΠ»Π½ΠΈΡΠ΅Π»ΡΠ½ΡΠ΅ ΠΏΡΠΎΠ±Π»Π΅ΠΌΡ Π΄Π»Ρ ΡΠ΅ΡΠΈ ΠΈ ΠΈΡΠΏΠΎΡΡΠΈΡ Π΄ΠΈΠ·Π°ΠΉΠ½ ΠΈΠ½ΡΠ΅ΡΡΠ΅ΡΠ°.
ΠΡΠΈ Π²ΡΠ±ΠΎΡΠ΅ ΠΌΠ΅ΡΡ Π΄Π»Ρ ΠΌΠΎΠ½ΡΠ°ΠΆΠ° ΡΠΎΠ·Π΅ΡΠΎΠΊ ΠΈ Π²ΡΠΊΠ»ΡΡΠ°ΡΠ΅Π»Π΅ΠΉ Π²ΡΠΏΠΎΠΌΠΈΠ½Π°Π΅ΠΌ ΡΡΠ΅Π±ΠΎΠ²Π°Π½ΠΈΡ ΠΠ£Π: ΡΠ΅ΠΊΠΎΠΌΠ΅Π½Π΄ΡΠ΅ΠΌΠ°Ρ Π²ΡΡΠΎΡΠ° ΠΎΡ ΠΏΠΎΠ»Π° Π΄Π»Ρ ΡΡΡΠ°Π½ΠΎΠ²ΠΊΠΈ ΡΠΎΠ·Π΅ΡΠΎΠΊ β 0,3-1,8 ΠΌ, Π²ΡΠΊΠ»ΡΡΠ°ΡΠ΅Π»Π΅ΠΉ β 0,6-0,9 ΠΌ. ΠΡΠΈΠ΅Π½ΡΠΈΡΡΠ΅ΠΌΡΡ Π½Π° ΡΠ΄ΠΎΠ±ΡΡΠ²ΠΎ ΠΏΠΎΠ»ΡΠ·ΠΎΠ²Π°Π½ΠΈΡ
Π’Π°ΠΊΠΆΠ΅ Π²Π°ΠΆΠ½ΠΎ Π²ΡΠ±ΡΠ°ΡΡ ΡΠΏΠΎΡΠΎΠ± ΠΏΡΠΎΠΊΠ»Π°Π΄ΠΊΠΈ ΠΊΠ°Π±Π΅Π»Π΅ΠΉ β ΠΎΡΠΊΡΡΡΡΠΉ ΠΈΠ»ΠΈ Π·Π°ΠΊΡΡΡΡΠΉ. ΠΏΡΠ΅Π΄ΠΏΠΎΠ»Π°Π³Π°Π΅Ρ ΡΠΊΠ»Π°Π΄ΠΊΡ ΠΏΡΠΎΠ²ΠΎΠ΄ΠΎΠ² ΠΏΠΎΠ²Π΅ΡΡ Π΄Π΅ΠΊΠΎΡΠ°ΡΠΈΠ²Π½ΠΎΠΉ ΠΎΡΠ΄Π΅Π»ΠΊΠΈ ΡΡΠ΅Π½. Π ΡΡΠΎΠΌ ΡΠ»ΡΡΠ°Π΅ ΡΠ°ΡΠ΅ Π²ΡΠ΅Π³ΠΎ ΠΏΡΠΎΠ²ΠΎΠ΄ΠΊΡ ΠΏΡΠΈΠΊΡΡΠ²Π°ΡΡ ΠΏΠ»Π°ΡΡΠΈΠΊΠΎΠ²ΡΠΌΠΈ ΠΊΠΎΡΠΎΠ±Π°ΠΌΠΈ, Π½ΠΎ Π² ΠΎΡΠ΄Π΅Π»ΡΠ½ΡΡ ΡΠ»ΡΡΠ°ΡΡ ΠΎΡΡΠ°Π²Π»ΡΡΡ Π½Π° Π²ΠΈΠ΄Ρ.
ΠΠΎΠ½ΡΠ°ΠΆ ΠΏΡΠΎΠ²ΠΎΠ΄ΠΎΠ² Π² ΠΎΡΠΊΡΡΡΠΎΠΌ Π²ΠΈΠ΄Π΅ Π΄Π°ΠΆΠ΅ ΠΏΡΠΈΠ²Π΅ΡΡΡΠ²ΡΠ΅ΡΡΡ, Π΅ΡΠ»ΠΈ Π΄ΠΈΠ·Π°ΠΉΠ½ ΠΈΠ½ΡΠ΅ΡΡΠ΅ΡΠ° Π²ΡΠΏΠΎΠ»Π½Π΅Π½ Π² ΡΡΠΈΠ»Π΅ Π»ΠΎΡΡ ΠΈΠ»ΠΈ ΠΊΠ°Π½ΡΡΠΈ: ΡΡΠΈΠ»ΠΈΠ·ΠΎΠ²Π°Π½Π½ΡΠ΅ Π²ΠΈΠ½ΡΠ°ΠΆΠ½ΡΠ΅ ΡΠΎΠ·Π΅ΡΠΊΠΈ ΠΈ Π½Π°Ρ ΠΎΠ΄ΡΡΠΈΠ΅ΡΡ Π½Π° Π²ΠΈΠ΄Ρ ΠΏΡΠΎΠ²ΠΎΠ΄Π° ΡΠ²Π»ΡΡΡΡΡ ΡΠ°ΡΡΡΡ Π΄Π΅ΠΊΠΎΡΠ°ΡΠΈΠ²Π½ΠΎΠ³ΠΎ ΠΎΡΠΎΡΠΌΠ»Π΅Π½ΠΈΡ
ΠΡΠ΅ΠΈΠΌΡΡΠ΅ΡΡΠ²Π° ΠΎΡΠΊΡΡΡΠΎΠΉ ΠΏΡΠΎΠ²ΠΎΠ΄ΠΊΠΈ:
- Π²ΠΎΠ·ΠΌΠΎΠΆΠ½ΠΎΡΡΡ ΡΡΡΠ°Π½ΠΎΠ²ΠΊΠΈ ΠΏΠΎΡΠ»Π΅ ΠΈΠ»ΠΈ Π²ΠΎ Π²ΡΠ΅ΠΌΡ ΡΠ΅ΠΌΠΎΠ½ΡΠ½ΡΡ ΡΠ°Π±ΠΎΡ;
- Π±ΡΡΡΡΡΠΉ ΠΌΠΎΠ½ΡΠ°ΠΆ;
- Π² Π»ΡΠ±ΠΎΠ΅ Π²ΡΠ΅ΠΌΡ ΠΌΠΎΠΆΠ½ΠΎ ΠΏΠΎΠ΄ΠΊΠ»ΡΡΠΈΡΡ Π΅ΡΠ΅ ΠΎΠ΄Π½Ρ Π»ΠΈΠ½ΠΈΡ.
ΠΡΠΈ ΠΌΠΎΠ½ΡΠ°ΠΆΠ΅ ΡΠΊΡΡΡΠΎΠΉ ΠΏΡΠΎΠ²ΠΎΠ΄ΠΊΠΈ ΠΏΡΠΈΠ΄Π΅ΡΡΡ ΡΡΡΠΎΠ±ΠΈΡΡ ΡΡΠ΅Π½Ρ, ΡΡΠΎΠ±Ρ Π²ΡΠ΅ ΠΏΡΠΎΠ²ΠΎΠ΄Π° Π·Π°ΠΌΠ°ΡΠΊΠΈΡΠΎΠ²Π°ΡΡ ΠΏΠΎΠ΄ ΡΠΈΠ½ΠΈΡΠ½ΠΎΠΉ ΠΎΡΠ΄Π΅Π»ΠΊΠΎΠΉ. ΠΡΠΎΡΠ΅ Ρ ΠΏΠΎΠ΄Π²Π΅ΡΠ½ΡΠΌΠΈ ΠΊΠΎΠ½ΡΡΡΡΠΊΡΠΈΡΠΌΠΈ: ΠΏΠΎΠ΄Π²ΠΎΠ΄ΠΊΡ Π΄Π»Ρ ΡΠΈΡΡΠ΅ΠΌΡ ΠΎΡΠ²Π΅ΡΠ΅Π½ΠΈΡ ΠΌΠΎΠΆΠ½ΠΎ ΡΠΏΡΡΡΠ°ΡΡ Π½Π°Π΄ Π½Π°ΡΡΠΆΠ½ΡΠΌ ΠΏΠΎΠΊΡΡΡΠΈΠ΅ΠΌ ΠΈΠ»ΠΈ ΠΊΠΎΡΠΎΠ±ΠΎΠΌ ΠΈΠ· Π³ΠΈΠΏΡΠΎΠΊΠ°ΡΡΠΎΠ½Π°.
Π£ ΡΠΊΡΡΡΠΎΠΉ ΠΏΡΠΎΠ²ΠΎΠ΄ΠΊΠΈ ΠΏΠ»ΡΡΠΎΠ² Π½Π΅ΠΌΠ½ΠΎΠ³ΠΎ, Π½ΠΎ ΠΎΠ½ΠΈ Π²Π΅ΡΠΎΠΌΠ΅Π΅:
- ΠΏΡΠ΅Π΄ΡΡΠ²Π»ΡΡΡΡΡ Π½Π΅ ΡΠ°ΠΊΠΈΠ΅ ΡΡΡΠΎΠ³ΠΈΠ΅ ΡΡΠ΅Π±ΠΎΠ²Π°Π½ΠΈΡ ΠΊ ΠΏΠ°ΡΠ°ΠΌΠ΅ΡΡΠ°ΠΌ ΠΈ ΡΡΠ»ΠΎΠ²ΠΈΡΠΌ ΠΌΠΎΠ½ΡΠ°ΠΆΠ°;
- ΡΠ²Π΅Π»ΠΈΡΠΈΠ²Π°ΡΡΡΡ Π΄ΠΎΠΏΡΡΠΊΠΈ ΠΊ Π½ΠΎΠΌΠΈΠ½Π°Π»ΡΠ½ΠΎ ΡΠ°Π·ΡΠ΅ΡΠ΅Π½Π½ΡΠΌ ΡΠΎΠΊΠ°ΠΌ;
- ΡΠΎΡ ΡΠ°Π½ΡΠ΅ΡΡΡ ΠΈΠ½ΡΠ΅ΡΡΠ΅ΡΠ½Π°Ρ ΡΠ΅Π»ΠΎΡΡΠ½ΠΎΡΡΡ.
Π’ΡΠ°Π΄ΠΈΡΠΈΠΎΠ½Π½ΠΎ Π² Π½ΠΎΠ²ΡΡ ΠΊΠ²Π°ΡΡΠΈΡΠ°Ρ ΠΈΡΠΏΠΎΠ»ΡΠ·ΡΡΡ ΡΠΊΡΡΡΡΡ ΡΠ°Π·Π²ΠΎΠ΄ΠΊΡ, Π° ΠΎΡΠΊΡΡΡΡΠΌ ΡΠΏΠΎΡΠΎΠ±ΠΎΠΌ ΠΏΠΎΠ»ΡΠ·ΡΡΡΡΡ ΡΠΎΠ»ΡΠΊΠΎ Π² Π²ΠΈΠ΄Π΅ ΠΈΡΠΊΠ»ΡΡΠ΅Π½ΠΈΡ (Π½Π°ΠΏΡΠΈΠΌΠ΅Ρ, ΠΏΡΠΈ ΠΏΡΠΎΠΊΠ»Π°Π΄ΠΊΠ΅ Π½ΠΎΠ²ΠΎΠΉ Π»ΠΈΠ½ΠΈΠΈ Π² ΡΠΆΠ΅ ΠΎΡΡΠ΅ΠΌΠΎΠ½ΡΠΈΡΠΎΠ²Π°Π½Π½ΠΎΠΉ ΠΊΠ²Π°ΡΡΠΈΡΠ΅).
Π Π°ΡΡΠ΅Ρ Π½Π°Π³ΡΡΠ·ΠΊΠΈ ΡΠ»Π΅ΠΊΡΡΠΎΡΠ΅ΡΠΈ
Π§ΡΠΎΠ±Ρ ΡΠ°ΡΡΡΠΈΡΠ°ΡΡ ΠΎΠ±ΡΡΡ Π½Π°Π³ΡΡΠ·ΠΊΡ ΡΠ»Π΅ΠΊΡΡΠΎΠΏΡΠΈΠ±ΠΎΡΠΎΠ², Π½Π΅ΠΎΠ±Ρ ΠΎΠ΄ΠΈΠΌΠΎ Π·Π½Π°ΡΡ Π½ΠΎΠΌΠΈΠ½Π°Π»ΡΠ½ΡΡ ΠΌΠΎΡΠ½ΠΎΡΡΡ ΡΠ»Π΅ΠΊΡΡΠΎΠΏΡΠΈΠ΅ΠΌΠ½ΠΈΠΊΠΎΠ², Π½ΠΎΠΌΠΈΠ½Π°Π»ΡΠ½ΡΠΉ ΡΠΎΠΊ ΠΈ Π½Π°ΠΏΡΡΠΆΠ΅Π½ΠΈΠ΅ ΡΠ»Π΅ΠΊΡΡΠΎΡΠ΅ΡΠΈ. Π‘ΡΡΠ΅ΡΡΠ²ΡΠ΅Ρ ΠΌΠ½ΠΎΠΆΠ΅ΡΡΠ²ΠΎ ΡΠΎΡΠΌΡΠ» ΡΠ°ΡΡΠ΅ΡΠ°, Π½ΠΎ Π»ΡΡΡΠ΅ Π²ΠΎΡΠΏΠΎΠ»ΡΠ·ΠΎΠ²Π°ΡΡΡΡ Π³ΠΎΡΠΎΠ²ΡΠΌΠΈ ΡΠ°Π±Π»ΠΈΡΠ°ΠΌΠΈ.
Π’Π°Π±Π»ΠΈΡΠ° ΠΏΠΎΡΡΠ΅Π±Π»ΡΠ΅ΠΌΡΡ ΠΌΠΎΡΠ½ΠΎΡΡΠ΅ΠΉ Π½Π°ΠΈΠ±ΠΎΠ»Π΅Π΅ ΡΠ°ΡΠΏΡΠΎΡΡΡΠ°Π½Π΅Π½Π½ΡΡ Π±ΡΡΠΎΠ²ΡΡ ΡΠ»Π΅ΠΊΡΡΠΎΠΏΡΠΈΠ±ΠΎΡΠΎΠ², ΠΊΠΎΡΠΎΡΡΠ΅ ΠΎΠ±ΡΡΠ½ΠΎ ΠΈΡΠΏΠΎΠ»ΡΠ·ΡΡΡΡΡ ΠΆΠΈΡΠ΅Π»ΡΠΌΠΈ ΠΊΠ²Π°ΡΡΠΈΡ. ΠΠ½Π°ΡΠ΅Π½ΠΈΡ ΡΡΡΠ΅Π΄Π½Π΅Π½Π½ΡΠ΅, ΠΏΠΎΡΡΠΎΠΌΡ Π΄Π»Ρ ΡΠΎΡΠ½ΠΎΠ³ΠΎ ΡΠ°ΡΡΠ΅ΡΠ° Π½Π΅ΠΎΠ±Ρ ΠΎΠ΄ΠΈΠΌΠΎ Π·Π½Π°ΡΡ Ρ Π°ΡΠ°ΠΊΡΠ΅ΡΠΈΡΡΠΈΠΊΠΈ ΠΏΡΠΈΠ±ΠΎΡΠΎΠ² (+)
Π Π΅ΠΊΠΎΠΌΠ΅Π½Π΄ΡΠ΅ΠΌ Π΄Π»Ρ ΠΏΠΎΠ΄ΡΡΠ΅ΡΠ° ΡΠΎΡΠ½ΠΎΠΉ Π½Π°Π³ΡΡΠ·ΠΊΠΈ ΠΎΠ±ΡΠ°ΡΠΈΡΡΡΡ ΠΊ ΠΈΠ½ΠΆΠ΅Π½Π΅ΡΡ ΠΈΠ»ΠΈ Π²ΠΎΡΠΏΠΎΠ»ΡΠ·ΠΎΠ²Π°ΡΡΡΡ ΠΊΠΎΠΌΠΏΡΡΡΠ΅ΡΠ½ΠΎΠΉ ΠΏΡΠΎΠ³ΡΠ°ΠΌΠΌΠΎΠΉ, ΠΏΠΎΡΠΎΠΌΡ ΡΡΠΎ ΠΎΡ ΡΠ΅Π·ΡΠ»ΡΡΠ°ΡΠ° Π·Π°Π²ΠΈΡΠΈΡ .
ΠΡΠΈ Π²ΡΠ±ΠΎΡΠ΅ ΡΠ΅ΡΠ΅Π½ΠΈΡ ΠΊΠ°Π±Π΅Π»Ρ Π½Π΅ΠΎΠ±Ρ ΠΎΠ΄ΠΈΠΌΠΎ ΡΡΠΈΡΡΠ²Π°ΡΡ Π½Π΅ ΡΠΎΠ»ΡΠΊΠΎ ΠΌΠ°ΡΠ΅ΡΠΈΠ°Π» ΠΏΡΠΎΠ²ΠΎΠ΄ΠΊΠΈ (ΠΌΠ΅Π΄Ρ ΠΈΠ»ΠΈ Π°Π»ΡΠΌΠΈΠ½ΠΈΠΉ), Π½ΠΎ ΠΈ ΡΠΏΠΎΡΠΎΠ± ΠΏΡΠΎΠΊΠ»Π°Π΄ΠΊΠΈ (ΠΎΡΠΊΡΡΡΡΠΉ ΠΈΠ»ΠΈ Π·Π°ΠΊΡΡΡΡΠΉ), ΡΠ°ΠΊ ΠΊΠ°ΠΊ Ρ Π·Π°ΠΊΡΡΡΠΎΠΉ ΠΏΡΠΎΠ²ΠΎΠ΄ΠΊΠΈ ΡΠ΅ΠΏΠ»ΠΎΠΏΡΠΎΠ²ΠΎΠ΄Π½ΠΎΡΡΡ ΠΌΠ΅Π½ΡΡΠ΅, ΡΠ»Π΅Π΄ΠΎΠ²Π°ΡΠ΅Π»ΡΠ½ΠΎ, ΠΈ ΡΠΎΠΊ ΡΠ°ΠΊΠΆΠ΅ ΠΌΠ΅Π½ΡΡΠ΅ (+)
ΠΠΎ ΠΏΡΠ°Π²ΠΈΠ»Π°ΠΌ, Π΅ΡΠ»ΠΈ Π²Π½ΡΡΡΠΈΠΊΠ²Π°ΡΡΠΈΡΠ½ΡΠ΅ ΡΠ΅ΡΠΈ ΡΠ°Π·Π΄Π΅Π»Π΅Π½Ρ Π½Π° Π³ΡΡΠΏΠΏΡ, ΡΠΎ ΠΊΠ°ΠΆΠ΄ΡΡ ΠΎΡΠ΄Π΅Π»ΡΠ½ΡΡ Π»ΠΈΠ½ΠΈΡ Π½Π΅ΠΎΠ±Ρ ΠΎΠ΄ΠΈΠΌΠΎ ΠΎΠ±ΠΎΡΡΠ΄ΠΎΠ²Π°ΡΡ Π°Π²ΡΠΎΠΌΠ°ΡΠΎΠΌ 25 Π. Π‘Π»Π΅Π΄ΠΎΠ²Π°ΡΠ΅Π»ΡΠ½ΠΎ, ΠΏΡΠΈ ΡΠ°Π·Π±ΠΈΠ²ΠΊΠ΅ Π½Π° Π³ΡΡΠΏΠΏΡ ΡΡΠΈΡΡΠ²Π°Π΅ΠΌ ΡΡΠΌΠΌΠ°ΡΠ½ΡΠΉ Π½ΠΎΠΌΠΈΠ½Π°Π»ΡΠ½ΡΠΉ ΡΠΎΠΊ (Π½Π΅ Π±ΠΎΠ»Π΅Π΅ 25 Π).
Π‘ΡΡΠ΅ΡΡΠ²ΡΡΡ ΠΈΡΠΊΠ»ΡΡΠ΅Π½ΠΈΡ: Π½Π°ΠΏΡΠΈΠΌΠ΅Ρ, Π΄Π»Ρ ΠΎΡΠ²Π΅ΡΠΈΡΠ΅Π»ΡΠ½ΡΡ ΡΠ΅ΡΠ΅ΠΉ Π΄ΠΎΡΡΠ°ΡΠΎΡΠ½ΠΎ Π°ΠΏΠΏΠ°ΡΠ°ΡΠ° Π·Π°ΡΠΈΡΡ Π½Π° 16 Π, Π½ΠΎ ΠΏΡΠΈ ΡΡΠ»ΠΎΠ²ΠΈΠΈ, ΡΡΠΎ Π³ΡΡΠΏΠΏΠ° Π²ΠΊΠ»ΡΡΠ°Π΅Ρ Π² ΡΠ΅Π±Ρ Π½Π΅ Π±ΠΎΠ»Π΅Π΅ 20 ΡΠΎΠ·Π΅ΡΠΎΠΊ ΠΈ Π»Π°ΠΌΠΏ ΠΎΠ΄Π½ΠΎΠ²ΡΠ΅ΠΌΠ΅Π½Π½ΠΎ.
ΠΠ°ΠΊΠ°Ρ ΡΡ Π΅ΠΌΠ° ΠΏΠΎΠ΄ΠΊΠ»ΡΡΠ΅Π½ΠΈΡ Π»ΡΡΡΠ΅?
ΠΠ»Ρ ΠΎΠ΄Π½ΠΎΠΊΠΎΠΌΠ½Π°ΡΠ½ΠΎΠΉ ΠΊΠ²Π°ΡΡΠΈΡΡ Π²ΠΎΠ·ΠΌΠΎΠΆΠ½Ρ Π΄Π²Π° Π²Π°ΡΠΈΠ°Π½ΡΠ°: ΠΏΠΈΡΠ°Π½ΠΈΠ΅ ΠΎΡ ΠΎΠ΄Π½ΠΎΠΉ Π³ΡΡΠΏΠΏΡ ΠΈ ΠΏΠΈΡΠ°Π½ΠΈΠ΅ ΠΎΡ Π½Π΅ΡΠΊΠΎΠ»ΡΠΊΠΈΡ
Π³ΡΡΠΏΠΏ. ΠΠ΅ΡΠ²ΡΠΉ Π²Π°ΡΠΈΠ°Π½Ρ Π² ΡΠΎΠ²ΡΠ΅ΠΌΠ΅Π½Π½ΡΡ
ΡΡΠ»ΠΎΠ²ΠΈΡΡ
ΠΏΡΠ°ΠΊΡΠΈΡΠ΅ΡΠΊΠΈ Π½Π΅ ΠΏΡΠΈΠΌΠ΅Π½ΠΈΠΌ Ρ
ΠΎΡΡ Π±Ρ ΠΏΠΎΡΠΎΠΌΡ, ΡΡΠΎ Π΄Π»Ρ ΠΈΡΠΏΠΎΠ»ΡΠ·ΠΎΠ²Π°Π½ΠΈΡ Π΄Π°ΠΆΠ΅ ΠΎΠ΄Π½ΠΎΠ³ΠΎ ΠΌΠΎΡΠ½ΠΎΠ³ΠΎ Π±ΡΡΠΎΠ²ΠΎΠ³ΠΎ ΠΏΡΠΈΠ±ΠΎΡΠ° (Π½Π°ΠΏΡΠΈΠΌΠ΅Ρ, ΡΡΠΈΡΠ°Π»ΡΠ½ΠΎΠΉ ΠΌΠ°ΡΠΈΠ½Ρ) Π½Π΅ΠΎΠ±Ρ
ΠΎΠ΄ΠΈΠΌΠ° ΠΎΡΠ΄Π΅Π»ΡΠ½Π°Ρ Π»ΠΈΠ½ΠΈΡ Ρ Π°ΠΏΠΏΠ°ΡΠ°ΡΠΎΠΌ Π·Π°ΡΠΈΡΡ.
Π’Π°ΠΊΠΈΠ΅ ΡΡ Π΅ΠΌΡ ΠΌΠΎΠ³ΡΡ ΡΡΡΠ΅ΡΡΠ²ΠΎΠ²Π°ΡΡ Π² ΠΊΠ²Π°ΡΡΠΈΡΠ°Ρ ΡΡΠ°ΡΠΎΠ³ΠΎ ΠΆΠΈΠ»ΠΎΠ³ΠΎ ΡΠ΅ΠΊΡΠΎΡΠ°, Π² ΠΊΠΎΡΠΎΡΡΡ Π½Π° ΠΏΡΠΎΡΡΠΆΠ΅Π½ΠΈΠΈ Π΄ΠΎΠ»Π³ΠΈΡ Π»Π΅Ρ Π½Π΅ ΠΏΡΠΎΠ²ΠΎΠ΄ΠΈΠ»ΡΡ ΡΠ΅ΠΌΠΎΠ½Ρ, ΠΈΠ»ΠΈ Π½Π° Π΄Π°ΡΠ΅, Π³Π΄Π΅ Π½Π΅Ρ ΠΌΠΎΡΠ½ΠΎΠ³ΠΎ ΡΠ»Π΅ΠΊΡΡΠΎΠΎΠ±ΠΎΡΡΠ΄ΠΎΠ²Π°Π½ΠΈΡ. ΠΠΎΠ»ΡΡΠ°Π΅ΡΡΡ, ΡΡΠΎ Π΄Π°ΠΆΠ΅ Π΄Π»Ρ ΡΡΡΡΠΎΠΉΡΡΠ²Π° ΡΠ»Π΅ΠΊΡΡΠΈΠΊΠΈ Π² ΠΎΠ΄Π½ΠΎΠΊΠΎΠΌΠ½Π°ΡΠ½ΠΎΠΉ ΠΊΠ²Π°ΡΡΠΈΡΠ΅ Π½Π΅ΠΎΠ±Ρ ΠΎΠ΄ΠΈΠΌΠΎ ΡΠ°Π·Π΄Π΅Π»Π΅Π½ΠΈΠ΅ Π½Π° Π³ΡΡΠΏΠΏΡ.
ΠΡΠΈΠΌΠ΅ΡΠ½Π°Ρ ΡΡ Π΅ΠΌΠ° ΠΏΠΎΠ΄ΠΊΠ»ΡΡΠ΅Π½ΠΈΡ ΡΠ»Π΅ΠΊΡΡΠΎΡΠΎΡΠ΅ΠΊ ΠΏΠΎ Π³ΡΡΠΏΠΏΠ°ΠΌ. ΠΠ»Ρ ΠΊΡΡ Π½ΠΈ Π²ΡΠ΄Π΅Π»Π΅Π½ΠΎ ΡΠ΅Π»ΡΡ ΡΡΠΈ Π³ΡΡΠΏΠΏΡ, ΠΎΠ±ΡΠ»ΡΠΆΠΈΠ²Π°ΡΡΠΈΡ ΡΠ»Π΅ΠΊΡΡΠΎΠΏΠ»ΠΈΡΡ, ΠΌΠ°Π»ΡΡ Π±ΡΡΠΎΠ²ΡΡ ΡΠ΅Ρ Π½ΠΈΠΊΡ ΠΈ ΠΎΡΠ²Π΅ΡΠΈΡΠ΅Π»ΡΠ½ΡΡ ΡΠ΅ΡΡ
ΠΡΠ° ΡΡ Π΅ΠΌΠ° ΠΏΡΠ°ΠΊΡΠΈΡΠ΅ΡΠΊΠΈ ΠΏΡΠΈΠΌΠ΅Π½ΠΈΠΌΠ° ΠΊ Π»ΡΠ±ΠΎΠΌΡ ΡΠΈΠΏΡ ΠΆΠΈΠ»ΡΡ, Π½ΠΎ ΡΠΎΡΠ΅ΠΊ ΠΏΠΎΠ΄ΠΊΠ»ΡΡΠ΅Π½ΠΈΡ, ΡΠΎΠΎΡΠ²Π΅ΡΡΡΠ²Π΅Π½Π½ΠΎ, ΠΈ Π»ΠΈΠ½ΠΈΠΉ, Π² 2- ΠΈ 3-ΠΊΠΎΠΌΠ½Π°ΡΠ½ΡΡ ΠΊΠ²Π°ΡΡΠΈΡΠ°Ρ Π±ΡΠ΄Π΅Ρ Π±ΠΎΠ»ΡΡΠ΅.
ΠΠ°ΡΠΈΠ°Π½Ρ #2: 2-, 3-ΠΊΠΎΠΌΠ½Π°ΡΠ½Π°Ρ ΠΊΠ²Π°ΡΡΠΈΡΠ°
ΠΡΠΈΠ½ΡΠΈΠΏΠΈΠ°Π»ΡΠ½ΠΎ ΡΠ»Π΅ΠΊΡΡΠΈΡΠ΅ΡΠΊΠ°Ρ ΡΠ°Π·Π²ΠΎΠ΄ΠΊΠ° Π½Π΅ Π·Π°Π²ΠΈΡΠΈΡ ΠΎΡ ΠΊΠΎΠ»ΠΈΡΠ΅ΡΡΠ²Π° ΠΊΠΎΠΌΠ½Π°Ρ, Π½ΠΎ ΡΡΡΠ΅ΡΡΠ²ΡΠ΅Ρ ΡΡΠ΄ ΠΎΡΠΎΠ±Π΅Π½Π½ΠΎΡΡΠ΅ΠΉ, ΠΊΠΎΡΠΎΡΡΠ΅ Π½ΡΠΆΠ½ΠΎ ΡΡΠ΅ΡΡΡ:
- ΡΠΎΠ·Π΅ΡΠΎΡΠ½ΡΡ ΡΠ΅ΡΡ Π»ΡΡΡΠ΅ ΡΠ°Π·Π΄Π΅Π»ΠΈΡΡ Π½Π° Π½Π΅ΡΠΊΠΎΠ»ΡΠΊΠΎ Π³ΡΡΠΏΠΏ β ΠΏΠΎ ΠΊΠΎΠ»ΠΈΡΠ΅ΡΡΠ²Ρ ΠΊΠΎΠΌΠ½Π°Ρ;
- ΠΎΡΠ²Π΅ΡΠΈΡΠ΅Π»ΡΠ½ΡΡ ΡΠΈΡΡΠ΅ΠΌΡ ΡΠ°ΠΊΠΆΠ΅ Π½Π΅ΠΎΠ±Ρ ΠΎΠ΄ΠΈΠΌΠΎ ΡΠ°Π·Π΄Π΅Π»ΠΈΡΡ ΠΏΠΎ ΠΊΠΎΠΌΠ½Π°ΡΠ°ΠΌ;
- Π΄Π»Ρ ΠΊΡΡ Π½ΠΈ ΡΠ»Π΅Π΄ΡΠ΅Ρ Π²ΡΠ΄Π΅Π»ΠΈΡΡ ΠΊΠ°ΠΊ ΠΌΠΈΠ½ΠΈΠΌΡΠΌ ΡΡΠΈ Π»ΠΈΠ½ΠΈΠΈ β Π΄Π»Ρ ΠΏΡΠΈΠ±ΠΎΡΠΎΠ² ΠΎΡΠ²Π΅ΡΠ΅Π½ΠΈΡ, ΠΌΠΎΡΠ½ΠΎΠ³ΠΎ ΠΎΠ±ΠΎΡΡΠ΄ΠΎΠ²Π°Π½ΠΈΡ ΠΈ ΠΌΠ°Π»ΠΎΠΉ Π±ΡΡΠΎΠ²ΠΎΠΉ ΡΠ΅Ρ Π½ΠΈΠΊΠΈ;
- Π΅ΡΠ»ΠΈ ΡΠ°Π½ΡΠ·Π΅Π» ΡΠ°Π·Π΄Π΅Π»ΡΠ½ΡΠΉ, Π»ΡΡΡΠ΅ ΡΠ°ΠΊΠΆΠ΅ ΠΈΡΠΏΠΎΠ»ΡΠ·ΠΎΠ²Π°ΡΡ ΡΠ°Π·Π΄Π΅Π»Π΅Π½ΠΈΠ΅ Π½Π° 2 Π³ΡΡΠΏΠΏΡ.

Π£ΡΠΈΡΡΠ²Π°Ρ, ΡΡΠΎ Π±ΠΎΠ»ΡΡΠ°Ρ ΠΏΠ»ΠΎΡΠ°Π΄Ρ ΠΊΠ²Π°ΡΡΠΈΡ Ρ Π°ΡΠ°ΠΊΡΠ΅ΡΠ½Π° Π΄Π»Ρ ΠΆΠΈΠ»ΡΡ ΡΠ»ΠΈΡΠ½ΠΎΠΉ ΠΊΠ°ΡΠ΅Π³ΠΎΡΠΈΠΈ, Π² ΡΡ Π΅ΠΌΡ ΡΠ°Π·Π²ΠΎΠ΄ΠΊΠΈ Π²ΠΊΠ»ΡΡΠ°ΡΡ ΠΎΡ ΡΠ°Π½Π½ΠΎΠ΅ ΠΎΠ±ΠΎΡΡΠ΄ΠΎΠ²Π°Π½ΠΈΠ΅.
ΠΡΠΈΠΌΠ΅ΡΠ½Π°Ρ ΡΡ Π΅ΠΌΠ° ΡΡΡΠ°Π½ΠΎΠ²ΠΊΠΈ Π·Π°ΡΠΈΡΠ½ΠΎΠΉ Π°ΠΏΠΏΠ°ΡΠ°ΡΡΡΡ Π΄Π»Ρ ΠΊΠ²Π°ΡΡΠΈΡΡ Ρ Π΄Π²ΡΠΌΡ ΠΊΠΎΠΌΠ½Π°ΡΠ°ΠΌΠΈ. ΠΡΠ΅Π΄ΠΏΠΎΠ»Π°Π³Π°Π΅ΡΡΡ, ΡΡΠΎ ΠΊΡΠΎΠΌΠ΅ ΡΠΎΠ·Π΅ΡΠΎΡΠ½ΡΡ ΠΈ ΠΎΡΠ²Π΅ΡΠΈΡΠ΅Π»ΡΠ½ΡΡ Π³ΡΡΠΏΠΏ Π² ΠΊΠ²Π°ΡΡΠΈΡΠ΅ ΡΡΡΠ°Π½ΠΎΠ²Π»Π΅Π½Π° ΡΠΈΡΡΠ΅ΠΌΠ° Π²ΠΈΠ΄Π΅ΠΎΠ½Π°Π±Π»ΡΠ΄Π΅Π½ΠΈΡ ΠΈ ΠΎΡ ΡΠ°Π½Π½Π°Ρ ΡΠΈΠ³Π½Π°Π»ΠΈΠ·Π°ΡΠΈΡ
ΠΡΠ»ΠΈ ΡΠΎΡΡΠ°Π²Π»Π΅Π½ΠΈΠ΅ΠΌ ΡΡ Π΅ΠΌΡ ΠΈ ΠΌΠΎΠ½ΡΠ°ΠΆΠΎΠΌ Π·Π°Π½ΠΈΠΌΠ°ΡΡΡΡ ΡΠΏΠ΅ΡΠΈΠ°Π»ΠΈΡΡΡ, ΡΠΎ ΠΈ Ρ Π²Π°Ρ ΠΏΠΎ ΠΎΠΊΠΎΠ½ΡΠ°Π½ΠΈΠΈ ΡΠ°Π±ΠΎΡ Π΄ΠΎΠ»ΠΆΠ½Π° ΠΎΡΡΠ°ΡΡΡΡ ΡΡ Π΅ΠΌΠ° β Π½Π° ΡΠ»ΡΡΠ°ΠΉ ΡΠ΅ΠΌΠΎΠ½ΡΠ° ΠΈΠ»ΠΈ Π²ΠΎΠ·Π½ΠΈΠΊΠ½ΠΎΠ²Π΅Π½ΠΈΡ Π½Π΅ΠΏΡΠ΅Π΄Π²ΠΈΠ΄Π΅Π½Π½ΠΎΠΉ ΡΠΈΡΡΠ°ΡΠΈΠΈ.
Π‘Ρ Π΅ΠΌΠ° ΡΡΡΠ°Π½ΠΎΠ²ΠΊΠΈ ΡΠΎΠ·Π΅ΡΠΎΠΊ ΠΈ ΠΎΡΠ²Π΅ΡΠΈΡΠ΅Π»ΡΠ½ΡΡ ΠΏΡΠΈΠ±ΠΎΡΠΎΠ² Π² ΡΡΠ΅Ρ ΠΊΠΎΠΌΠ½Π°ΡΠ½ΠΎΠΉ ΠΊΠ²Π°ΡΡΠΈΡΠ΅. ΠΡΠΈ ΡΠΎΡΡΠ°Π²Π»Π΅Π½ΠΈΠΈ ΡΡ Π΅ΠΌΡ ΡΠ»Π΅ΠΊΡΡΠΎΠΏΡΠΎΠ²ΠΎΠ΄ΠΊΠΈ Π΄Π»Ρ ΠΌΠ½ΠΎΠ³ΠΎΠΊΠΎΠΌΠ½Π°ΡΠ½ΡΡ ΠΊΠ²Π°ΡΡΠΈΡ Π»ΡΡΡΠ΅ ΠΈΡΠΏΠΎΠ»ΡΠ·ΠΎΠ²Π°ΡΡ Π½Π΅ΡΠΊΠΎΠ»ΡΠΊΠΎ ΡΠ΅ΡΡΠ΅ΠΆΠ΅ΠΉ, ΡΠ°ΠΊ ΠΊΠ°ΠΊ Π² ΠΎΠ΄Π½ΠΎΠΌ ΡΠ»ΠΎΠΆΠ½ΠΎ ΠΎΠ±ΠΎΠ·Π½Π°ΡΠΈΡΡ Π²ΡΠ΅ Π³ΡΡΠΏΠΏΡ, Π²ΠΊΠ»ΡΡΠ°Ρ ΡΠ»Π°Π±ΠΎΡΠΎΡΠ½ΡΠ΅
ΠΠΎ ΡΠ°Π·ΡΠ°Π±ΠΎΡΠ°Π½Π½ΠΎΠΉ ΡΡ
Π΅ΠΌΠ΅ ΠΏΡΠΎΠΊΠ»Π°Π΄ΠΊΠΈ ΡΠ»Π΅ΠΊΡΡΠΎΠ»ΠΈΠ½ΠΈΠΉ ΠΈ ΡΡΡΠ°Π½ΠΎΠ²ΠΊΠΈ ΡΠ»Π΅ΠΊΡΡΠΎΡΠΎΡΠ΅ΠΊ ΠΌΠΎΠΆΠ½ΠΎ ΡΠΌΠ΅Π»ΠΎ Π²ΡΠΏΠΎΠ»Π½ΡΡΡ ΠΌΠΎΠ½ΡΠ°ΠΆ . ΠΠ΅Π»Π°ΡΠ΅Π»ΡΠ½ΠΎ ΠΈΠ·Π±Π΅Π³Π°ΡΡ ΠΈΠ·ΠΌΠ΅Π½Π΅Π½ΠΈΠΉ Π² ΡΠΏΠ»Π°Π½ΠΈΡΠΎΠ²Π°Π½Π½ΠΎΠΉ ΡΠ°Π·Π²ΠΎΠ΄ΠΊΠ΅ Π²ΠΎ Π²ΡΠ΅ΠΌΡ ΠΏΡΠΎΠΈΠ·Π²ΠΎΠ΄ΡΡΠ²Π° ΡΠ°Π±ΠΎΡ. ΠΠ΄Π½Π°ΠΊΠΎ Π΅ΡΠ»ΠΈ Π² Π½ΠΈΡ
Π²ΠΎΠ·Π½ΠΈΠΊΠ½Π΅Ρ Π½Π΅ΠΎΠ±Ρ
ΠΎΠ΄ΠΈΠΌΠΎΡΡΡ, ΠΊΠΎΡΡΠ΅ΠΊΡΠΈΡΠΎΠ²ΠΊΡ ΡΡ
Π΅ΠΌΡ Π½ΡΠΆΠ½ΠΎ Π΄Π΅Π»Π°ΡΡ Ρ ΡΡΠ΅ΡΠΎΠΌ Π²ΡΡΠ΅ΠΈΠ·Π»ΠΎΠΆΠ΅Π½Π½ΡΡ
ΠΏΡΠ°Π²ΠΈΠ».
Π‘ΠΎΡΡΠ°Π²Π»ΡΡ , ΠΎΠ±ΡΠ·Π°ΡΠ΅Π»ΡΠ½ΠΎ ΡΠ»Π΅Π΄ΡΠ΅Ρ ΡΠΊΠ°Π·Π°ΡΡ Π²Ρ ΠΎΠ΄Π½ΠΎΠ΅ ΡΠ»Π΅ΠΊΡΡΠΎΠΎΠ±ΠΎΡΡΠ΄ΠΎΠ²Π°Π½ΠΈΠ΅ ΠΈ ΠΏΠ°ΡΠ°ΠΌΠ΅ΡΡΡ ΠΊΠ°Π±Π΅Π»Ρ ΠΈΠ· Π²Ρ ΠΎΠ΄Π½ΠΎΠΉ Π³ΡΡΠΏΠΏΡ.
ΠΡΠ²ΠΎΠ΄Ρ ΠΈ ΠΏΠΎΠ»Π΅Π·Π½ΠΎΠ΅ Π²ΠΈΠ΄Π΅ΠΎ ΠΏΠΎ ΡΠ΅ΠΌΠ΅
Π‘ΠΎΡΡΠ°Π²ΠΈΡΡ ΡΡ Π΅ΠΌΡ ΡΠ»Π΅ΠΊΡΡΠΎΠΏΡΠΎΠ²ΠΎΠ΄ΠΊΠΈ ΠΌΠΎΠΆΠ½ΠΎ Π² Π²ΠΈΠ΄Π΅ ΡΠ΅ΡΡΠ΅ΠΆΠ°, ΡΠ΄Π΅Π»Π°Π½Π½ΠΎΠ³ΠΎ Π²ΡΡΡΠ½ΡΡ, ΠΈΠ»ΠΈ ΠΈΡΠΏΠΎΠ»ΡΠ·ΡΡ ΠΊΠΎΠΌΠΏΡΡΡΠ΅ΡΠ½ΡΡ ΠΏΡΠΎΠ³ΡΠ°ΠΌΠΌΡ. ΠΡΠΈΠΌΠ΅Ρ ΡΠ°Π·Π²ΠΎΠ΄ΠΊΠΈ Π΄Π»Ρ ΠΊΠ²Π°ΡΡΠΈΡΡ Π² ΡΡΠ΅Ρ ΠΌΠ΅ΡΠ½ΠΎΠΌ ΠΊΠΎΠΌΠΏΡΡΡΠ΅ΡΠ½ΠΎΠΌ ΠΈΠ·ΠΎΠ±ΡΠ°ΠΆΠ΅Π½ΠΈΠΈ:
ΠΡΠΎΡΠ΅ΡΡΠΈΠΎΠ½Π°Π»ΡΠ½ΡΠ΅ ΡΠΎΠ²Π΅ΡΡ ΠΎΡ ΠΏΡΠ°ΠΊΡΠΈΠΊΠΎΠ²:
Π’ΠΎΠ½ΠΊΠΎΡΡΠΈ ΡΠ°Π·Π»ΠΈΡΠ½ΡΡ Π²ΠΈΠ΄ΠΎΠ² ΠΏΠΎΠ΄ΠΊΠ»ΡΡΠ΅Π½ΠΈΡ ΡΠΎΠ·Π΅ΡΠΎΠΊ ΠΈ Π²ΡΠΊΠ»ΡΡΠ°ΡΠ΅Π»Π΅ΠΉ:
ΠΡΠΎΠ²Π΅ΡΡΠΈ ΡΠ»Π΅ΠΊΡΡΠΈΡΠ΅ΡΠΊΡΡ ΡΠ΅ΡΡ Π² ΠΊΠ²Π°ΡΡΠΈΡΠ΅, Π·Π°ΡΠΈΡΠΈΠ² Π²ΡΠ΅ ΡΡΡΡΠΎΠΉΡΡΠ²Π° ΠΈ ΠΏΡΠ°Π²ΠΈΠ»ΡΠ½ΠΎ ΡΠ°ΡΠΏΡΠ΅Π΄Π΅Π»ΠΈΠ² Π½Π°Π³ΡΡΠ·ΠΊΡ, ΠΌΠΎΠΆΠ½ΠΎ ΠΏΡΠΈ ΠΎΠ΄Π½ΠΎΠΌ ΡΡΠ»ΠΎΠ²ΠΈΠΈ β Π΅ΡΠ»ΠΈ Π²Ρ ΡΠ²Π»ΡΠ΅ΡΠ΅ΡΡ ΠΊΠ²Π°Π»ΠΈΡΠΈΡΠΈΡΠΎΠ²Π°Π½Π½ΡΠΌ ΡΠ»Π΅ΠΊΡΡΠΈΠΊΠΎΠΌ.
Π Π°Π±ΠΎΡΠ°ΡΡ Ρ ΡΠ°ΡΠΏΡΠ΅Π΄Π΅Π»ΠΈΡΠ΅Π»ΡΠ½ΡΠΌ ΡΠΈΡΠΎΠΌ Π±Π΅Π· ΡΠΏΠ΅ΡΠΈΠ°Π»ΡΠ½ΠΎΠ³ΠΎ Π΄ΠΎΠΏΡΡΠΊΠ° Π½Π΅Π»ΡΠ·Ρ. Π‘Π»Π΅Π΄ΠΎΠ²Π°ΡΠ΅Π»ΡΠ½ΠΎ, ΠΏΠΎΠΌΠ΅Π½ΡΡΡ ΡΠΎΠ·Π΅ΡΠΊΡ ΠΈΠ»ΠΈ ΠΏΠΎΠ΄ΠΊΠ»ΡΡΠΈΡΡ Π²ΡΡΡΠΆΠΊΡ ΠΌΠΎΠΆΠ½ΠΎ ΠΈ ΡΠ°ΠΌΠΎΡΡΠΎΡΡΠ΅Π»ΡΠ½ΠΎ, Π° Π±ΠΎΠ»Π΅Π΅ ΡΠ΅ΡΡΠ΅Π·Π½ΡΠ΅ ΡΠ°Π±ΠΎΡΡ Π»ΡΡΡΠ΅ ΠΏΠ΅ΡΠ΅ΠΏΠΎΡΡΡΠΈΡΡ ΡΠΏΠ΅ΡΠΈΠ°Π»ΠΈΡΡΠ°ΠΌ.
Π₯ΠΎΡΠΈΡΠ΅ ΠΏΠΎΠ΄Π΅Π»ΠΈΡΡΡΡ Π»ΠΈΡΠ½ΡΠΌ ΠΎΠΏΡΡΠΎΠΌ Π² ΡΠΎΡΡΠ°Π²Π»Π΅Π½ΠΈΠΈ ΡΡ
Π΅ΠΌΡ Π΄Π»Ρ ΠΌΠΎΠ΄Π΅ΡΠ½ΠΈΠ·Π°ΡΠΈΠΈ ΠΈΠ»ΠΈ ΡΠ΅ΠΌΠΎΠ½ΡΠ° ΡΠ»Π΅ΠΊΡΡΠΎΠ»ΠΈΠ½ΠΈΠΉ Π² ΠΊΠ²Π°ΡΡΠΈΡΠ΅? ΠΡΡΡ Π²ΠΎΠΏΡΠΎΡΡ ΠΈΠ»ΠΈ ΡΠ΅Π½Π½ΡΠ΅ ΡΠ΅ΠΊΠΎΠΌΠ΅Π½Π΄Π°ΡΠΈΠΈ? ΠΠΈΡΠΈΡΠ΅, ΠΏΠΎΠΆΠ°Π»ΡΠΉΡΡΠ°, ΠΊΠΎΠΌΠΌΠ΅Π½ΡΠ°ΡΠΈΠΈ Π² ΡΠ°ΡΠΏΠΎΠ»ΠΎΠΆΠ΅Π½Π½ΠΎΠΌ Π½ΠΈΠΆΠ΅ Π±Π»ΠΎΠΊΠ΅.
ΠΏΠΎΡΠ°Π³ΠΎΠ²ΡΠ΅ ΠΏΡΠΈΠΌΠ΅ΡΡ ΡΠ°Π·Π²ΠΎΠ΄ΠΊΠΈ, ΠΌΠΎΠ½ΡΠ°ΠΆΠ° ΠΈ ΠΏΠΎΠ΄ΠΊΠ»ΡΡΠ΅Π½ΠΈΡ
Π‘ΠΎΠ²ΡΠ΅ΠΌΠ΅Π½Π½ΡΠ΅ ΡΡΠ΅Π±ΠΎΠ²Π°Π½ΠΈΡ ΠΊ ΡΠ»Π΅ΠΊΡΡΠΈΡΠ΅ΡΠΊΠΎΠΉ ΠΏΡΠΎΠ²ΠΎΠ΄ΠΊΠ΅ Π²Π·ΡΠ»ΠΈ Π²ΡΡΠΎΠΊΡΡ ΠΏΠ»Π°Π½ΠΊΡ, ΡΠ°ΠΊ ΠΊΠ°ΠΊ Π² ΠΊΠ²Π°ΡΡΠΈΡΠ°Ρ
ΠΈ Π΄ΠΎΠΌΠ°Ρ
Π²ΠΎΠ·ΡΠΎΡΠ»ΠΎ ΠΊΠΎΠ»ΠΈΡΠ΅ΡΡΠ²ΠΎ ΡΠ»Π΅ΠΊΡΡΠΈΡΠ΅ΡΠΊΠΈΡ
ΠΏΡΠΈΠ±ΠΎΡΠΎΠ². ΠΠΎΡΡΠΎΠΌΡ ΠΏΡΠΎΠ²ΠΎΠ΄ΠΊΠ° Π΄ΠΎΠ»ΠΆΠ½Π° Π²ΡΠ΄Π΅ΡΠΆΠΈΠ²Π°ΡΡ Π²ΠΎΠ·ΠΌΠΎΠΆΠ½ΡΠ΅ Π½Π°Π³ΡΡΠ·ΠΊΠΈ ΠΈ ΡΠΎΠΎΡΠ²Π΅ΡΡΡΠ²ΠΎΠ²Π°ΡΡ ΡΡΠ΅Π±ΠΎΠ²Π°Π½ΠΈΡΠΌ Π±Π΅Π·ΠΎΠΏΠ°ΡΠ½ΠΎΡΡΠΈ.
ΠΠΎ Π²ΡΠ΅ΠΌΡ ΡΡΡΠΎΠΈΡΠ΅Π»ΡΡΡΠ²Π° ΠΈΠ»ΠΈ ΠΊΠ°ΠΏΠΈΡΠ°Π»ΡΠ½ΠΎΠ³ΠΎ ΡΠ΅ΠΌΠΎΠ½ΡΠ° Π΄ΠΎΠ»ΠΆΠ½Π° Π±ΡΡΡ ΡΠ°Π·ΡΠ°Π±ΠΎΡΠ°Π½Π° Π½ΠΎΠ²Π°Ρ ΡΡ Π΅ΠΌΠ° ΡΠ»Π΅ΠΊΡΡΠΎΠΏΡΠΎΠ²ΠΎΠ΄ΠΊΠΈ Π² ΠΊΠ²Π°ΡΡΠΈΡΠ΅, ΠΊΠΎΡΠΎΡΠ°Ρ ΡΡΡΠ΅Ρ Π²ΠΎΠ·ΡΠΎΡΡΠΈΠ΅ ΠΏΠΎΡΡΠ΅Π±Π½ΠΎΡΡΠΈ ΡΠ΅Π»ΠΎΠ²Π΅ΠΊΠ° Π² ΡΠ»Π΅ΠΊΡΡΠΎΡΠ½Π΅ΡΠ³ΠΈΠΈ.Β
ΠΠΎ Π½ΠΎΠ²ΡΠΌ ΡΡΠ°Π½Π΄Π°ΡΡΠ°ΠΌ ΠΏΡΠΎΠ²ΠΎΠ΄ΠΊΡ ΡΠ°ΡΡΠΎ ΠΏΡΠΎΠΊΠΈΠ΄ΡΠ²Π°ΡΡ ΠΏΠΎ ΠΏΠΎΡΠΎΠ»ΠΊΡ ΠΠ΅ΡΠ½ΡΡΡΡΡ ΠΊ ΠΎΠ³Π»Π°Π²Π»Π΅Π½ΠΈΡΠ‘ΠΎΠ΄Π΅ΡΠΆΠ°Π½ΠΈΠ΅ ΠΌΠ°ΡΠ΅ΡΠΈΠ°Π»Π°
ΠΡΠΎΠ±Π΅Π½Π½ΠΎΡΡΠΈ ΠΏΡΠΎΠ²ΠΎΠ΄ΠΊΠΈ Π² Π½ΠΎΠ²ΡΡ Π΄ΠΎΠΌΠ°Ρ
ΠΡΠΎΠ²ΠΎΠ΄ΠΊΠ°, ΠΊΠΎΡΠΎΡΠ°Ρ Π΄Π΅Π»Π°Π»Π°ΡΡ Π² ΠΊΠ²Π°ΡΡΠΈΡΠ°Ρ 40 Π»Π΅Ρ Π½Π°Π·Π°Π΄, ΡΠ°ΡΡΡΠΈΡΡΠ²Π°Π»Π°ΡΡ Π½Π° ΡΠ°Π±ΠΎΡΡ ΠΌΠ°Π»ΠΎΠ³ΠΎ Π½Π°Π±ΠΎΡΠ° ΠΏΡΠΈΠ±ΠΎΡΠΎΠ² β ΡΠ΅Π»Π΅Π²ΠΈΠ·ΠΎΡΠ°, Ρ ΠΎΠ»ΠΎΠ΄ΠΈΠ»ΡΠ½ΠΈΠΊΠ°, ΠΎΡΠ²Π΅ΡΠ΅Π½ΠΈΡ. ΠΠ°ΠΊΡΠΈΠΌΠ°Π»ΡΠ½ΡΠ΅ Π½Π°Π³ΡΡΠ·ΠΊΠΈ Π΄Π°Π²Π°Π»ΠΈ ΡΠ»Π΅ΠΊΡΡΠΎΠΏΠ»ΠΈΡΡ, ΡΠ°ΠΉΠ½ΠΈΠΊΠΈ ΠΈ ΠΊΠΈΠΏΡΡΠΈΠ»ΡΠ½ΠΈΠΊΠΈ.
Π‘Π΅Π³ΠΎΠ΄Π½Ρ Π»ΡΠ΄ΠΈ ΠΏΠΎΠΊΡΠΏΠ°ΡΡ ΠΊΠΎΠΌΠΏΡΡΡΠ΅ΡΡ, ΡΠΈΡΡΠ΅ΠΌΡ Π²ΠΈΠ΄Π΅ΠΎΠ½Π°Π±Π»ΡΠ΄Π΅Π½ΠΈΡ, ΠΌΠΎΡΠ½ΡΡ Π±ΡΡΠΎΠ²ΡΡ ΡΠ΅Ρ
Π½ΠΈΠΊΡ, ΡΡΡΡΠΎΠΉΡΡΠ²Π° Π±Π΅ΡΠΏΡΠΎΠ²ΠΎΠ΄Π½ΠΎΠΉ ΡΠ²ΡΠ·ΠΈ ΠΈ Π΄ΡΡΠ³ΠΎΠ΅.
ΠΡΠΈ ΡΡΠΎΠΌ ΠΏΡΠΈΠ½ΡΠΈΠΏΡ ΠΏΡΠΎΠ΅ΠΊΡΠΈΡΠΎΠ²Π°Π½ΠΈΡ ΡΠ»Π΅ΠΊΡΡΠΎΠΏΡΠΎΠ²ΠΎΠ΄ΠΊΠΈ Π½Π΅ ΠΈΠ·ΠΌΠ΅Π½ΠΈΠ»ΠΈΡΡ, Π½ΠΎ ΡΡΠ°Π»Π° ΡΠ»ΠΎΠΆΠ½Π΅Π΅ ΠΈ ΡΠ°Π·Π²Π΅ΡΠ²Π»Π΅Π½Π½Π΅Π΅ ΡΠ΅ΡΡ.
Π‘ΠΎΠ²Π΅Ρ! ΠΠ°ΠΆΠ½ΠΎ ΠΏΡΠ΅Π΄ΡΡΠΌΠΎΡΡΠ΅ΡΡ ΠΎΠΏΡΠΈΠΌΠ°Π»ΡΠ½ΠΎΠ΅ ΠΊΠΎΠ»ΠΈΡΠ΅ΡΡΠ²ΠΎ ΡΠΎΠ·Π΅ΡΠΎΠΊ Π½Π° ΠΏΡΠΈΠ±ΠΎΡΡ, ΠΊΠΎΡΠΎΡΡΠ΅ Π±ΡΠ΄ΡΡ ΠΈΡΠΏΠΎΠ»ΡΠ·ΠΎΠ²Π°ΡΡΡΡ ΠΆΠΈΠ»ΡΡΠ°ΠΌΠΈ. Π ΠΏΡΠΎΡΠΈΠ²Π½ΠΎΠΌ ΡΠ»ΡΡΠ°Π΅ Π² Ρ ΠΎΠ΄ ΠΏΠΎΠΉΠ΄ΡΡ ΡΡΠΎΠΉΠ½ΠΈΠΊΠΈ ΠΈ ΡΠ΄Π»ΠΈΠ½ΠΈΡΠ΅Π»ΠΈ, ΡΡΠΎ ΠΏΡΠΈΠ²ΠΎΠ΄ΠΈΡ ΠΊ ΡΠΎΡΡΡ Π½Π°Π³ΡΡΠ·ΠΎΠΊ Π½Π° ΠΎΡΠ΄Π΅Π»ΡΠ½ΡΠ΅ ΡΡΠ°ΡΡΠΊΠΈ ΠΏΡΠΎΠ²ΠΎΠ΄ΠΊΠΈ ΠΈ ΠΏΠ΅ΡΠ΅Π³ΡΠ΅Π²Ρ.
ΠΠΎΠ»ΠΈΡΠ΅ΡΡΠ²ΠΎ ΡΠ»Π΅ΠΊΡΡΠΎΡΠΎΡΠ΅ΠΊ Π²ΠΎΠ·ΡΠΎΡΠ»ΠΎΠΠΎΠΏΠΎΠ»Π½ΠΈΡΠ΅Π»ΡΠ½Π°Ρ ΡΠ»ΠΎΠΆΠ½ΠΎΡΡΡ ΡΠΎΡΡΠ°Π²Π»Π΅Π½ΠΈΡ ΡΡ Π΅ΠΌΡ ΡΠ»Π΅ΠΊΡΡΠΎΠΏΡΠΎΠ²ΠΎΠ΄ΠΊΠΈ Π·Π°ΠΊΠ»ΡΡΠ°Π΅ΡΡΡ Π² ΡΠΎΠΏΠΎΡΡΠ°Π²Π»Π΅Π½ΠΈΠΈ Π΅Π΅ ΡΠ°Π±ΠΎΡΠΈΡ ΠΏΠ°ΡΠ°ΠΌΠ΅ΡΡΠΎΠ² Ρ ΠΌΠΎΡΠ½ΠΎΡΡΡΡ ΠΏΡΠΈΠ±ΠΎΡΠΎΠ².
ΠΠΎΡΡΠΎΠΌΡ Π·Π°ΡΠ°Π½Π΅Π΅ Π½ΡΠΆΠ½ΠΎ Π·Π½Π°ΡΡ, ΡΡΠΎ ΠΈ Π³Π΄Π΅ Π±ΡΠ΄Π΅Ρ ΡΡΠΎΡΡΡ, ΠΈ ΠΊΠ°ΠΊΠΈΠ΅ Π½Π°Π³ΡΡΠ·ΠΊΠΈ Π½Π° ΡΠ΅ΡΡ Π±ΡΠ΄Π΅Ρ ΠΎΠΊΠ°Π·ΡΠ²Π°ΡΡ.
ΠΡΠΎΡΠΎΠΉ ΠΌΠΎΠΌΠ΅Π½Ρ β ΠΏΡΠ°Π²ΠΈΠ»ΡΠ½ΠΎΠ΅ ΠΎΡΠ²Π΅ΡΠ΅Π½ΠΈΠ΅ ΠΏΠΎΠΌΠ΅ΡΠ΅Π½ΠΈΠΉ, ΠΊΠΎΡΠΎΡΠΎΠ΅ ΠΎΡΡΡΠ΅ΡΡΠ²Π»ΡΠ΅ΡΡΡ Π² ΡΠΎΠΎΡΠ²Π΅ΡΡΡΠ²ΠΈΠΈ Ρ Π½ΠΎΡΠΌΠ°ΠΌΠΈ Π‘Π 52.13330.2016.
ΠΠ°ΡΡΠ΄Ρ Ρ ΡΠΈΠ»ΠΎΠ²ΠΎΠΉ ΡΠ΅ΡΡΡ Π² ΠΊΠ²Π°ΡΡΠΈΡΠ°Ρ
ΠΈΡΠΏΠΎΠ»ΡΠ·ΡΠ΅ΡΡΡ ΠΈ ΡΠ»Π°Π±ΠΎΡΠΎΡΠ½Π°Ρ. ΠΡΠΎ ΡΠ΅Π»Π΅Π²ΠΈΠ·ΠΈΠΎΠ½Π½ΡΠ΅ ΠΈ ΡΠ΅Π»Π΅ΡΠΎΠ½Π½ΡΠ΅ ΠΊΠ°Π±Π΅Π»ΠΈ, ΠΊΠΎΠΌΠΏΡΡΡΠ΅ΡΠ½ΠΎΠ΅ ΠΎΠ±ΠΎΡΡΠ΄ΠΎΠ²Π°Π½ΠΈΠ΅, ΠΎΠΏΡΠΎΠ²ΠΎΠ»ΠΎΠΊΠΎΠ½Π½ΡΠ΅ ΡΠ΅ΡΠΈ, Π΄ΠΎΠΌΠΎΡΠΎΠ½Ρ ΠΈ Π°ΠΊΡΡΡΠΈΠΊΠ°. Π€ΠΈΠ·ΠΈΡΠ΅ΡΠΊΠΈ ΠΈΡ
ΡΠ°Π·Π΄Π΅Π»ΡΡΡ Π½Π΅Π»ΡΠ·Ρ, ΡΠ°ΠΊ ΠΊΠ°ΠΊ ΠΏΡΠΈΠ±ΠΎΡΡ ΠΏΠΎΠ΄ΠΊΠ»ΡΡΠ°ΡΡΡΡ ΠΊ Π½ΠΈΠΌ ΠΎΠ΄Π½ΠΎΠ²ΡΠ΅ΠΌΠ΅Π½Π½ΠΎ, Π° Π·Π½Π°ΡΠΈΡ, ΠΏΡΠΈ ΡΠΎΡΡΠ°Π²Π»Π΅Π½ΠΈΠΈ ΠΏΡΠΎΠ΅ΠΊΡΠ° ΡΡΠΈΡΡΠ²Π°Π΅ΡΡΡ ΠΏΠΎΠ»ΠΎΠΆΠ΅Π½ΠΈΠ΅ ΡΡΠ°ΡΡ.
Π‘ΡΡΠ΅ΡΡΠ²Π΅Π½Π½ΠΎ ΠΈΠ·ΠΌΠ΅Π½ΠΈΠ»ΠΎΡΡ ΠΊΠΎΠ»ΠΈΡΠ΅ΡΡΠ²Π° ΠΊΠ°Π±Π΅Π»Ρ, Π½ΡΠΆΠ½ΠΎΠ³ΠΎ Π΄Π»Ρ ΠΏΠΎΠ΄ΠΊΠ»ΡΡΠ΅Π½ΠΈΡ Π²ΡΠ΅Ρ ΠΏΡΠΈΠ±ΠΎΡΠΎΠ². ΠΡΠΎ ΠΎΡΠ½ΠΎΡΠΈΡΡΡ ΠΈ ΠΊ ΠΎΡΠ²Π΅ΡΠ΅Π½ΠΈΡ.
Π Π°Π½ΡΡΠ΅ ΠΊΠΎΠΌΠ½Π°ΡΡ ΠΎΡΠ²Π΅ΡΠ°Π»ΠΈ ΠΎΠ΄Π½ΠΎΠΉ Π»ΡΡΡΡΠΎΠΉ, Π° ΡΠ΅Π³ΠΎΠ΄Π½Ρ Π² ΠΌΠΎΠ΄Ρ Π²ΠΎΡΠ»ΠΎ ΡΠΎΡΠ΅ΡΠ½ΠΎΠ΅ ΠΎΡΠ²Π΅ΡΠ΅Π½ΠΈΠ΅, ΠΊΠΎΡΠΎΡΠΎΠ΅ ΠΏΠΎΠ·Π²ΠΎΠ»ΡΠ΅Ρ ΡΠ°Π²Π½ΠΎΠΌΠ΅ΡΠ½ΠΎ ΡΠ°ΡΡΠ΅ΠΈΠ²Π°ΡΡ ΡΠ²Π΅Ρ ΠΏΠΎ ΠΏΠ»ΠΎΡΠ°Π΄ΠΈ ΠΊΠΎΠΌΠ½Π°Ρ, ΡΡΠΎ ΠΏΠΎΠΊΠ°Π·Π°Π½ΠΎ Π½Π° ΡΠΎΡΠΎ Π½ΠΈΠΆΠ΅. Π ΠΊΠ°ΠΆΠ΄ΠΎΠΌΡ ΡΠ²Π΅ΡΠΈΠ»ΡΠ½ΠΈΠΊΡ ΡΡΠ΅Π±ΡΠ΅ΡΡΡ ΠΏΡΠΎΠΊΠΈΠ½ΡΡΡ ΠΏΡΠΎΠ²ΠΎΠ΄.
ΠΠ½ΡΠ΅ΡΠ΅ΡΠ½ΠΎ Π·Π½Π°ΡΡ! Π‘ΠΎΠ²ΡΠ΅ΠΌΠ΅Π½Π½ΡΠ΅ ΡΠ»Π΅ΠΊΡΡΠΈΡΠ΅ΡΠΊΠΈΠ΅ ΠΏΡΠΈΠ±ΠΎΡΡ Π½Π΅ ΡΠ°ΠΊΠΈΠ΅ ΠΏΡΠΎΠΆΠΎΡΠ»ΠΈΠ²ΡΠ΅ ΠΊΠ°ΠΊ ΡΠ°Π½ΡΡΠ΅. ΠΠΌΠ΅ΡΡΠΎ ΠΎΠ΄Π½ΠΎΠΉ Π»Π°ΠΌΠΏΡ Π½Π°ΠΊΠ°Π»ΠΈΠ²Π°Π½ΠΈΡ ΠΌΠΎΠ³ΡΡ ΡΠ°Π±ΠΎΡΠ°ΡΡ ΡΡΠ°Π·Ρ 10 ΡΠ²Π΅ΡΠΎΠ΄ΠΈΠΎΠ΄Π½ΡΡ , Π΄Π°Π²Π°Ρ Π½Π°ΠΌΠ½ΠΎΠ³ΠΎ Π±ΠΎΠ»ΡΡΠ΅ ΡΠ²Π΅ΡΠ°. ΠΡΠΎΡ ΡΠ°ΠΊΡ ΠΏΠΎΠ·Π²ΠΎΠ»ΡΠ΅Ρ Π½Π΅ ΠΏΠ΅ΡΠ΅Π³ΡΡΠΆΠ°ΡΡ ΠΎΠ±ΡΠ΅ΡΡΠ²Π΅Π½Π½ΡΠ΅ ΡΠ΅ΡΠΈ.
Π Π΅ΠΊΠΎΠΌΠ΅Π½Π΄ΡΠ΅ΠΌ ΠΏΡΠΎΡΠ΅ΡΡΡ: ΡΠ°ΡΡΠ΅Ρ ΠΈ ΠΏΡΠΎΠ΅ΠΊΡΠΈΡΠΎΠ²Π°Π½ΠΈΠ΅ ΠΈΡΠΊΡΡΡΡΠ²Π΅Π½Π½ΠΎΠ³ΠΎ ΠΎΡΠ²Π΅ΡΠ΅Π½ΠΈΡ.
ΠΠ΅ΡΠ½ΡΡΡΡΡ ΠΊ ΠΎΠ³Π»Π°Π²Π»Π΅Π½ΠΈΡΠΠ°ΡΠ΅ΠΌ Π΄Π΅Π»Π°ΡΡ ΠΏΡΠΎΠ΅ΠΊΡ ΡΠ»Π΅ΠΊΡΡΠΎΠΏΡΠΎΠ²ΠΎΠ΄ΠΊΠΈ Π² ΠΊΠ²Π°ΡΡΠΈΡΠ΅Β
Π§ΡΠΎΠ±Ρ ΠΎΠ±Π΅ΡΠΏΠ΅ΡΠΈΡΡ Π±Π΅Π·ΠΎΠΏΠ°ΡΠ½ΠΎΡΡΡ, ΠΏΡΠΎΠ²ΠΎΠ΄Π° Π΄ΠΎΠΏΠΎΠ»Π½ΠΈΡΠ΅Π»ΡΠ½ΠΎ ΡΠΊΠ»Π°Π΄ΡΠ²Π°ΡΡΡΡ Π² Π³ΠΎΡΡΠΈΡΠΎΠ²Π°Π½Π½ΡΠΉ ΡΠ»Π°Π½Π³ ΠΠΠ₯, ΠΊΠΎΡΠΎΡΡΠΉ Π·Π°Π½ΠΈΠΌΠ°Π΅Ρ Π½Π°ΠΌΠ½ΠΎΠ³ΠΎ Π±ΠΎΠ»ΡΡΠ΅ ΠΏΡΠΎΡΡΡΠ°Π½ΡΡΠ²Π°.
Π£Π»ΠΎΠΆΠΈΡΡ ΠΏΡΠ°Π²ΠΈΠ»ΡΠ½ΠΎ Π² ΡΡΠ΄ 10-15 ΠΊΠ°Π±Π΅Π»Π΅ΠΉ ΠΈ ΡΠ°ΡΠΊΠΈΠ½ΡΡΡ ΠΈΡ
ΠΏΠΎ ΠΊΠ²Π°ΡΡΠΈΡΠ΅ β ΡΡΠΎ ΠΈΡΠΊΡΡΡΡΠ²ΠΎ.
ΠΡΠΎΡΠΎΠΉ ΠΌΠΎΠΌΠ΅Π½Ρ β ΡΡΠΎ Π½Π΅ΠΎΠ±Ρ ΠΎΠ΄ΠΈΠΌΠΎΡΡΡ ΠΎΡΠ΄Π΅Π»ΠΊΠΈ ΠΈ ΠΌΠ°ΡΠΊΠΈΡΠΎΠ²ΠΊΠΈ ΠΊΠΎΠΌΠΌΡΠ½ΠΈΠΊΠ°ΡΠΈΠΉ. ΠΠΎΡΠ»Π΅ ΡΡΠΎΠ³ΠΎ ΡΠ°Π·ΠΎΠ±ΡΠ°ΡΡΡΡ Ρ ΡΠ°ΡΠΏΠΎΠ»ΠΎΠΆΠ΅Π½ΠΈΠ΅ΠΌ Π±ΠΎΠ»ΡΡΠΎΠ³ΠΎ ΠΊΠΎΠ»ΠΈΡΠ΅ΡΡΠ²Π° ΠΏΡΠΎΠ²ΠΎΠ΄Π½ΠΈΠΊΠΎΠ² Π±ΡΠ΄Π΅Ρ Π½Π΅Π²ΠΎΠ·ΠΌΠΎΠΆΠ½ΠΎ, Π±Π΅Π· ΡΠ°ΡΡΠΈΡΠ½ΠΎΠΉ ΠΏΠΎΡΡΠΈ ΡΠ΅ΠΌΠΎΠ½ΡΠ°.
ΠΠΎΠ³Π΄Π° Ρ Π·Π°ΡΡΡΠΎΠΉΡΠΈΠΊΠ° Ρ ΡΠ°Π½ΠΈΡΡΡ ΠΏΠ»Π°Π½, ΠΏΡΠΎΠ±Π»Π΅ΠΌ ΠΏΠΎΠ΄ΠΎΠ±Π½ΠΎΠ³ΠΎ ΡΠΎΠ΄Π° Π½Π΅ Π²ΠΎΠ·Π½ΠΈΠΊΠ°Π΅Ρ.
ΠΠ»Π°Π½ ΡΠ»Π΅ΠΊΡΡΠΎΠΏΡΠΎΠ²ΠΎΠ΄ΠΊΠΈ ΠΊΠ²Π°ΡΡΠΈΡΡ β ΠΏΡΠΈΠΌΠ΅ΡΠΠ»Π΅ΠΊΡΡΠΈΠΊ ΡΡΠΈΡΡΠ²Π°Π΅Ρ ΠΏΠΎΠΆΠ΅Π»Π°Π½ΠΈΡ ΠΊΠ»ΠΈΠ΅Π½ΡΠ° ΠΏΠΎ ΡΠ°ΡΠΏΠΎΠ»ΠΎΠΆΠ΅Π½ΠΈΡ Π±ΡΡΠΎΠ²ΡΡ ΠΈ Π½Π°Π³ΡΠ΅Π²Π°ΡΠ΅Π»ΡΠ½ΡΡ ΠΏΡΠΈΠ±ΠΎΡΠΎΠ² Π² ΠΏΠΎΠΌΠ΅ΡΠ΅Π½ΠΈΡΡ , ΠΏΠΎΡΠ»Π΅ ΡΠ΅Π³ΠΎ Π½Π°ΡΠΈΠ½Π°Π΅Ρ ΡΠΎΡΡΠ°Π²Π»Π΅Π½ΠΈΠ΅ ΡΡ Π΅ΠΌΡ.
ΠΠ³ΠΎ Π·Π°Π΄Π°ΡΠ° β ΡΠ°Π·Π±ΠΈΡΡ ΠΊΠ°Π±Π΅Π»Ρ Π½Π° Π³ΡΡΠΏΠΏΡ ΡΠ°ΠΊ, ΡΡΠΎΠ±Ρ ΠΎΠ½ΠΈ Π½Π΅ ΠΏΠ΅ΡΠ΅ΡΠ΅ΠΊΠ°Π»ΠΈΡΡ, Π½Π΅ ΠΌΠ΅ΡΠ°Π»ΠΈ Π΄ΡΡΠ³ Π΄ΡΡΠ³Ρ, Π° ΡΠ°ΠΊΠΆΠ΅ Π±ΡΠ»Π° Π²ΠΎΠ·ΠΌΠΎΠΆΠ½ΠΎΡΡΡ ΡΠ°ΡΠΏΡΠ΅Π΄Π΅Π»ΠΈΡΡ Π½Π°Π³ΡΡΠ·ΠΊΡ Π² ΡΠ΅ΡΠΈ ΡΠ°Π²Π½ΠΎΠΌΠ΅ΡΠ½ΠΎ.
ΠΠ½ ΠΏΡΠΎΠ΄ΡΠΌΡΠ²Π°Π΅Ρ ΡΠΈΡΡΠ΅ΠΌΡ Π·Π°ΡΠΈΡΡ (Π½Π΅ΠΊΠΎΡΠΎΡΡΠ΅ ΡΡΡΡΠΎΠΉΡΡΠ²Π° ΡΡΠ΅Π±ΡΡΡ Π·Π°Π·Π΅ΠΌΠ»Π΅Π½ΠΈΡ ΠΈ Π½Π°Π»ΠΈΡΠΈΡ ΠΎΡΠ΄Π΅Π»ΡΠ½ΠΎ Π²ΡΠ½Π΅ΡΠ΅Π½Π½ΡΡ Π£ΠΠ), ΡΡΠΎΠ±Ρ ΠΏΡΠΎΠ²ΠΎΠ΄ΠΊΠ° ΡΠΎΠΎΡΠ²Π΅ΡΡΡΠ²ΠΎΠ²Π°Π»Π° ΡΡΠ΅Π±ΠΎΠ²Π°Π½ΠΈΡΠΌ Π±Π΅Π·ΠΎΠΏΠ°ΡΠ½ΠΎΡΡΠΈ.
Π‘Ρ Π΅ΠΌΠ° ΡΠ»Π΅ΠΊΡΡΠΈΡΠ΅ΡΠΊΠΎΠΉ ΠΏΡΠΎΠ²ΠΎΠ΄ΠΊΠΈ Π²ΠΊΠ»ΡΡΠ°Π΅Ρ Π² ΡΠ΅Π±Ρ ΡΠ»Π΅Π΄ΡΡΡΠΈΠ΅ ΡΠ»Π΅ΠΌΠ΅Π½ΡΡ:
- Π Π°ΡΠΏΡΠ΅Π΄Π΅Π»ΠΈΡΠ΅Π»ΡΠ½ΡΠΉ ΡΠΈΡΠΎΠΊ, ΠΊΠΎΡΠΎΡΡΠΉ ΠΌΠΎΠΆΠ΅Ρ Π±ΡΡΡ Π²Π½ΡΡΡΠΈΠΊΠ²Π°ΡΡΠΈΡΠ½ΡΠΌ ΠΈΠ»ΠΈ ΠΎΠ±ΡΠΈΠΌ.

- ΠΠ»Π΅ΠΊΡΡΠΈΡΠ΅ΡΠΊΠΈΠΉ ΡΡΠ΅ΡΡΠΈΠΊ Π΄Π»Ρ ΠΊΠΎΠ½ΡΡΠΎΠ»Ρ Π½Π°Π΄ ΡΠ°ΡΡ ΠΎΠ΄ΠΎΠΌ ΡΠ»Π΅ΠΊΡΡΠΎΡΠ½Π΅ΡΠ³ΠΈΠΈ.
- ΠΠ²ΡΠΎΠΌΠ°ΡΠΈΡΠ΅ΡΠΊΠΈΠ΅ ΡΡΡΡΠΎΠΉΡΡΠ²Π° Π·Π°ΡΠΈΡΡ, ΠΎΡΠ²Π΅ΡΠ°ΡΡΠΈΠ΅ Π·Π° ΠΏΡΠ΅ΠΊΡΠ°ΡΠ΅Π½ΠΈΠ΅ ΠΏΠΎΠ΄Π°ΡΠΈ ΠΏΠΈΡΠ°Π½ΠΈΡ ΠΏΡΠΈ Π²ΠΎΠ·Π½ΠΈΠΊΠ½ΠΎΠ²Π΅Π½ΠΈΠΈ ΡΡΠ΅ΡΠ΅ΠΊ, ΡΠ΄Π°ΡΠΎΠ² ΡΠΎΠΊΠΎΠΌ ΡΠ΅Π»ΠΎΠ²Π΅ΠΊΠ°, ΠΊΠΎΡΠΎΡΠΊΠΈΡ Π·Π°ΠΌΡΠΊΠ°Π½ΠΈΡΡ .
- ΠΠ°Π±Π΅Π»ΠΈ ΠΈ ΠΏΡΠΎΠ²ΠΎΠ΄Π°, Ρ ΠΏΠΎΠΌΠΎΡΡΡ ΠΊΠΎΡΠΎΡΡΡ ΠΎΡΡΡΠ΅ΡΡΠ²Π»ΡΠ΅ΡΡΡ ΡΠ°Π·Π²ΠΎΠ΄ΠΊΠ° Π΄ΠΎ ΡΠ»Π΅ΠΊΡΡΠΎΡΠΎΡΠ΅ΠΊ.
- ΠΡΠΊΠ»ΡΡΠ°ΡΠ΅Π»ΠΈ ΠΈ ΡΠΎΠ·Π΅ΡΠΊΠΈ Π΄Π»Ρ ΡΠΏΡΠ°Π²Π»Π΅Π½ΠΈΡ ΠΎΡΠ²Π΅ΡΠ΅Π½ΠΈΠ΅ΠΌ ΠΈ ΠΏΠΎΠ΄ΠΊΠ»ΡΡΠ΅Π½ΠΈΡ Π±ΡΡΠΎΠ²ΠΎΠΉ ΡΠ΅Ρ Π½ΠΈΠΊΠΈ.
ΠΡΠΈΠ½ΡΠΈΠΏ ΡΠ°Π·Π΄Π΅Π»Π΅Π½ΠΈΡ Π²Π½ΡΡΡΠΈΠΊΠ²Π°ΡΡΠΈΡΠ½ΠΎΠΉ ΡΠ΅ΡΠΈ β Π·Π°ΡΠ΅ΠΌ ΡΡΠΎ Π½ΡΠΆΠ½ΠΎ
Π ΡΠ°ΡΠΏΡΠ΅Π΄Π΅Π»ΠΈΡΠ΅Π»ΡΠ½ΠΎΠΌ ΡΠΈΡΠΊΠ΅ ΡΠ°ΡΡΠ½ΠΎΠ³ΠΎ Π΄ΠΎΠΌΠ° ΠΈΠ»ΠΈ ΠΊΠ²Π°ΡΡΠΈΡΡ ΡΡΡΠ°Π½Π°Π²Π»ΠΈΠ²Π°Π΅ΡΡΡ Π²Π²ΠΎΠ΄Π½ΡΠΉ Π°Π²ΡΠΎΠΌΠ°Ρ, ΠΊ ΠΊΠΎΡΠΎΡΠΎΠΌΡ ΠΏΠΎΠ΄ΠΊΠ»ΡΡΠ°Π΅ΡΡΡ ΡΠΈΠ»ΠΎΠ²ΠΎΠΉ ΠΊΠ°Π±Π΅Π»Ρ. ΠΡΠΎΡ ΡΠ»Π΅ΠΌΠ΅Π½Ρ ΡΠΏΡΠ°Π²Π»ΡΠ΅Ρ Π²Π½ΡΡΡΠΈΠ΄ΠΎΠΌΠΎΠ²ΠΎΠΉ ΡΠ΅ΡΡΡ.
ΠΡΠΈ ΠΎΡΠΊΠ»ΡΡΠ΅Π½ΠΈΠΈ ΡΡΠ±ΠΈΠ»ΡΠ½ΠΈΠΊΠ°, ΡΠ»Π΅ΠΊΡΡΠΈΡΠ΅ΡΡΠ²ΠΎ ΠΏΠ΅ΡΠ΅ΡΡΠ°Π΅Ρ ΠΏΠΎΠ΄Π°Π²Π°ΡΡΡΡ ΠΊΠΎ Π²ΡΠ΅ΠΌ ΡΠΎΡΠΊΠ°ΠΌ. ΠΡΠΎ ΡΠ΄ΠΎΠ±Π½ΠΎ Π² ΡΠΎΠΌ ΡΠ»ΡΡΠ°Π΅, ΠΊΠΎΠ³Π΄Π° Π½Π°Π΄ΠΎ Π±ΡΡΡΡΠΎ ΠΈ Π±Π΅Π· ΡΠ°Π·Π±ΠΎΡΠ° ΠΎΠ±Π΅ΡΡΠΎΡΠΈΡΡ ΠΏΡΠΎΠ²ΠΎΠ΄Π°, Π½ΠΎ ΠΊΡΠ°ΠΉΠ½Π΅ Π½Π΅ΡΠ΄ΠΎΠ±Π½ΠΎ ΡΠΎΠ³Π΄Π°, ΠΊΠΎΠ΄Π° ΡΠ²Π΅Ρ ΡΡΠ΅Π±ΡΠ΅ΡΡΡ ΠΎΡΠΊΠ»ΡΡΠΈΡΡ ΡΠΎΠ»ΡΠΊΠΎ Π² ΠΎΠΏΡΠ΅Π΄Π΅Π»Π΅Π½Π½ΠΎΠΉ ΠΊΠΎΠΌΠ½Π°ΡΠ΅.
ΠΠΎ ΡΡΠΎΠΉ ΠΏΡΠΈΡΠΈΠ½Π΅ Π²Π½ΡΡΡΠΈΠ΄ΠΎΠΌΠΎΠ²Π°Ρ ΡΠ΅ΡΡ ΡΠ°Π·Π΄Π΅Π»ΡΠ΅ΡΡΡ Π½Π° Π½Π΅ΡΠΊΠΎΠ»ΡΠΊΠΎ Π³ΡΡΠΏΠΏ.
Π§Π°ΡΠ΅ ΡΠ°ΡΠΏΡΠ΅Π΄Π΅Π»Π΅Π½ΠΈΠ΅ Π΄Π΅Π»Π°ΡΡΡΡ ΠΏΠΎ ΠΏΠΎΠΌΠ΅ΡΠ΅Π½ΠΈΡΠΌ, Π½ΠΎ Π΅ΡΡΡ ΠΈ Π΄ΡΡΠ³ΠΈΠ΅ ΠΏΡΠΈΠ½ΡΠΈΠΏΡ Π΄Π΅Π»Π΅Π½ΠΈΡ:
- ΠΡΠ΄Π΅Π»ΡΠ½Π°Ρ Π³ΡΡΠΏΠΏΠ° Π½Π° ΠΎΡΠ²Π΅ΡΠ΅Π½ΠΈΠ΅.
- ΠΠΎΠ΄ΠΊΠ»ΡΡΠ΅Π½ΠΈΠ΅ ΠΌΠΎΡΠ½ΠΎΠΉ Π±ΡΡΠΎΠ²ΠΎΠΉ ΡΠ΅Ρ Π½ΠΈΠΊΠΈ.
- ΠΡΠ΄Π΅Π»ΡΠ½Π°Ρ ΠΊΡΡ ΠΎΠ½Π½Π°Ρ Π»ΠΈΠ½ΠΈΡ.
- ΠΠ±ΠΎΡΠΎΠ±Π»Π΅Π½ΠΈΠ΅ ΡΡΠ°Π»Π΅ΡΠ° ΠΈ Π²Π°Π½Π½Ρ.
ΠΡΠΈΡΠ΅ΠΌ ΡΠ΅ΡΡ ΠΌΠΎΠΆΠ΅Ρ ΡΠ°Π·Π²Π΅ΡΠ²Π»ΡΡΡΡΡ Π½Π° Π½Π΅ΡΠΊΠΎΠ»ΡΠΊΠΈΡ ΡΡΠΎΠ²Π½ΡΡ , Π½Π°ΠΏΡΠΈΠΌΠ΅Ρ, ΠΎΡΠ΄Π΅Π»ΡΠ½ΠΎΠ΅ Π£ΠΠ ΡΡΠ°Π²ΠΈΡΡΡ Π½Π° ΡΠ»Π΅ΠΊΡΡΠΎΠ΄ΡΡ ΠΎΠ²ΠΊΡ, ΡΡΠΎ ΠΏΠΎΠ·Π²ΠΎΠ»ΠΈΡ ΠΎΡΡΠ°Π²ΠΈΡΡ Π² ΠΊΡΡ Π½Π΅ Π΄ΡΡΠ³ΠΈΠ΅ Π±ΡΡΠΎΠ²ΡΠ΅ ΠΏΡΠΈΠ±ΠΎΡΡ ΠΈ ΠΎΡΠ²Π΅ΡΠ΅Π½ΠΈΠ΅ Π²ΠΊΠ»ΡΡΠ΅Π½Π½ΡΠΌΠΈ, Π΅ΡΠ»ΠΈ Π·Π°ΡΠΈΡΠ° ΡΡΠ°Π±ΠΎΡΠ°Π΅Ρ.
ΠΠ°Π²Π°ΠΉΡΠ΅ ΡΠ°Π·Π±Π΅ΡΠ΅ΠΌ ΠΏΠΎΠ΄ΠΊΠ»ΡΡΠ΅Π½ΠΈΠ΅ ΠΊΠ°ΠΆΠ΄ΠΎΠΉ Π³ΡΡΠΏΠΏΡ ΠΏΠΎ ΠΎΡΠ΄Π΅Π»ΡΠ½ΠΎΡΡΠΈ.
ΠΠ΅ΡΠ½ΡΡΡΡΡ ΠΊ ΠΎΠ³Π»Π°Π²Π»Π΅Π½ΠΈΡΠΠΈΠ½ΠΈΡ Π΄Π»Ρ ΠΎΡΠ²Π΅ΡΠ΅Π½ΠΈΡ
Π‘Π²Π΅Ρ ΠΌΠΎΠΆΠ΅Ρ ΠΎΡΠΊΠ»ΡΡΠ°ΡΡΡΡ ΡΠ°Π·Π΄Π΅Π»ΡΠ½ΠΎ ΠΈΠ»ΠΈ ΠΎΠ΄Π½ΠΈΠΌ ΠΎΠ±ΡΠΈΠΌ Π²ΡΠΊΠ»ΡΡΠ°ΡΠ΅Π»Π΅ΠΌ.Β
ΠΠ½ΠΎΠ³ΠΎΡΡΠΎΠ²Π½Π΅Π²ΠΎΠ΅ ΡΠ°Π·Π΄Π΅Π»Π΅Π½ΠΈΠ΅ ΡΡ Π΅ΠΌΡ ΠΏΠΈΡΠ°Π½ΠΈΡΠΠ°ΠΆΠ½ΠΎ! ΠΡΠ»ΠΈ Π² Π³ΠΎΡΡΠΈΠ½ΠΎΠΉ ΠΎΠ΄Π½Π° Π»ΡΡΡΡΠ°, Π° Π² ΠΎΡΡΠ°Π»ΡΠ½ΡΡ ΠΏΠΎΠΌΠ΅ΡΠ΅Π½ΠΈΡΡ ΠΈΡΠΏΠΎΠ»ΡΠ·ΡΡΡΡΡ ΠΌΠ°Π»ΠΎΠΌΠΎΡΠ½ΡΠ΅ ΡΠ²Π΅ΡΠΈΠ»ΡΠ½ΠΈΠΊΠΈ, Π΅ΡΡΡ ΡΠΌΡΡΠ» Π·Π°ΠΏΠΈΡΠ°ΡΡ ΠΈΡ ΡΠΎΠ²ΠΌΠ΅ΡΡΠ½ΠΎ β Π²ΡΡΠΎΠΊΠΎΠΉ Π½Π°Π³ΡΡΠ·ΠΊΠΈ Π½Π° ΡΠ΅ΡΡ ΡΡΠΎ Π½Π΅ ΡΠΎΠ·Π΄Π°ΡΡ.
ΠΡΠ»ΠΈ ΠΆΠ΅ ΠΎΡΠ²Π΅ΡΠ΅Π½ΠΈΠ΅ Π²ΠΊΠ»ΡΡΠ°Π΅Ρ Π² ΡΠ΅Π±Ρ ΡΠΎΡΡΡΠΏΡ ΠΏΡΠΈΠ±ΠΎΡΠΎΠ² ΡΠ°Π·Π½ΠΎΠ³ΠΎ ΡΠΈΠΏΠ° ΠΈ Π½Π°Π·Π½Π°ΡΠ΅Π½ΠΈΡ, ΡΠΎ ΡΡΠΎΠΈΡ Π²ΡΠΏΠΎΠ»Π½ΠΈΡΡ ΡΠ°Π·Π±ΠΈΠ²ΠΊΡ ΠΏΠΎ Π³ΡΡΠΏΠΏΠ°ΠΌ β ΠΎΡΠ΄Π΅Π»ΡΠ½ΠΎ ΠΎΡΠ½ΠΎΠ²Π½ΠΎΠΉ ΠΈΡΡΠΎΡΠ½ΠΈΠΊ ΡΠ²Π΅ΡΠ°, ΠΎΡΠ΄Π΅Π»ΡΠ½ΠΎ Π΄ΠΎΠΏΠΎΠ»Π½ΠΈΡΠ΅Π»ΡΠ½Π°Ρ ΡΠΎΡΠ΅ΡΠ½Π°Ρ ΠΏΠΎΠ΄ΡΠ²Π΅ΡΠΊΠ° ΠΈ ΠΏΡΠΎΡΠ΅Π΅.
ΠΠΎ ΡΡΠΎΠΌΡ ΠΆΠ΅ ΠΏΡΠΈΠ½ΡΠΈΠΏΡ ΠΌΠΎΠΆΠ½ΠΎ Π±ΡΠ΄Π΅Ρ ΠΎΡΠ΄Π΅Π»ΠΈΡΡ ΠΏΠΎΠΌΠ΅ΡΠ΅Π½ΠΈΡ, Π² ΠΊΠΎΡΠΎΡΡΡ ΡΡΡΠ°Π½ΠΎΠ²Π»Π΅Π½ΠΎ Π½Π°ΠΈΠ±ΠΎΠ»Π΅Π΅ ΠΌΠΎΡΠ½ΠΎΠ΅ ΠΎΠ±ΠΎΡΡΠ΄ΠΎΠ²Π°Π½ΠΈΠ΅. Π’Π°ΠΊΠΆΠ΅ ΠΏΠΎΡΡΡΠΏΠ°ΡΡ, Π΅ΡΠ»ΠΈ Π² ΠΊΠΎΠΌΠ½Π°ΡΠ΅ ΡΡΡΠ°Π½ΠΎΠ²Π»Π΅Π½Ρ ΠΏΠΎΠ½ΠΈΠΆΠ°ΡΡΠΈΠ΅ ΡΡΠ°Π½ΡΡΠΎΡΠΌΠ°ΡΠΎΡΡ ΠΈ ΡΠ°Π·Π»ΠΈΡΠ½ΡΠ΅ Π±Π»ΠΎΠΊΠΈ ΠΏΠΈΡΠ°Π½ΠΈΡ.
ΠΠΎΡΠ½Π°Ρ Π±ΡΡΠΎΠ²Π°Ρ ΡΠ΅Ρ Π½ΠΈΠΊΠ°
ΠΡΠ½ΠΎΡΠΈΡΡΡ ΡΡΠΎΡ ΡΠ΅ΡΠΌΠΈΠ½ ΠΊ ΡΠ΅ΠΌ Π°ΠΏΠΏΠ°ΡΠ°ΡΠ°ΠΌ, ΠΊΠΎΡΠΎΡΡΠ΅ ΠΎΡΡΡΠ΅ΡΡΠ²Π»ΡΡΡ Π½Π°Π³ΡΠ΅Π² ΡΠ΅Π³ΠΎ-Π»ΠΈΠ±ΠΎ. ΠΠ°ΠΏΡΠΈΠΌΠ΅Ρ, ΡΠ»Π΅ΠΊΡΡΠΈΡΠ΅ΡΠΊΠΈΠΉ ΠΊΠΎΡΠ΅Π» ΠΎΡΠΎΠΏΠ»Π΅Π½ΠΈΡ ΠΈ ΠΏΠΎΠ΄ΠΎΠ³ΡΠ΅Π²Π° Π²ΠΎΠ΄Ρ, ΡΠ»Π΅ΠΊΡΡΠΈΡΠ΅ΡΠΊΠ°Ρ ΠΏΠ»ΠΈΡΠΊΠ° ΠΈ Π΄ΡΡ ΠΎΠ²ΠΊΠ°. ΠΡΠΈ Π²ΠΊΠ»ΡΡΠ΅Π½ΠΈΠΈ ΠΎΠ½ΠΈ ΡΠΎΠ·Π΄Π°ΡΡ Π²ΡΡΠΎΠΊΡΡ Π½Π°Π³ΡΡΠ·ΠΊΡ Π½Π° ΡΠ΅ΡΡ β 10 ΠΠΌΠΏΠ΅Ρ Π΄Π°Π»Π΅ΠΊΠΎ Π½Π΅ ΠΏΡΠ΅Π΄Π΅Π».
Π’ΡΠ½ ΠΎΡ Π΄ΡΡ ΠΎΠ²ΠΊΠΈ ΠΌΠΎΠΆΠ΅Ρ ΠΏΠΎΡΡΠ΅Π±Π»ΡΡΡ Π΄ΠΎ 4 ΠΊΠΡΠ ΠΎΠ·Π΅ΡΠΊΠ° ΠΈ ΠΏΡΠΎΠ²ΠΎΠ΄ΠΊΠ° Π΄ΠΎΠ»ΠΆΠ½Ρ ΡΠΏΡΠ°Π²ΠΈΡΡΡΡ Ρ ΡΠ°ΠΊΠΎΠΉ Π½Π°Π³ΡΡΠ·ΠΊΠΎΠΉ, ΡΠ°ΠΊ ΠΊΠ°ΠΊ ΡΠ°ΡΡΡΠΈΡΠ°Π½Ρ Π½Π° Π½Π°Π³ΡΡΠ·ΠΊΠΈ Π² 16 ΠΠΌΠΏΠ΅Ρ.
ΠΠΎ, Π²ΠΎ-ΠΏΠ΅ΡΠ²ΡΡ , Π½Π΅ Π²ΡΠ΅ ΡΠΎΠ·Π΅ΡΠΊΠΈ ΠΈ ΠΏΡΠΎΠ²ΠΎΠ΄Π°, Π°, Π²ΠΎ-Π²ΡΠΎΡΡΡ , ΠΏΠ°ΡΠ°Π»Π»Π΅Π»ΡΠ½ΠΎ ΠΈΠΌ ΠΌΠΎΠ³ΡΡ ΡΠ°Π±ΠΎΡΠ°ΡΡ ΠΈ Π΄ΡΡΠ³ΠΈΠ΅ ΠΏΡΠΈΠ±ΠΎΡΡ.
ΠΠΊΠ»ΡΡΠΈΡΠ΅ ΠΎΠ΄Π½ΠΎΠ²ΡΠ΅ΠΌΠ΅Π½Π½ΠΎ Ρ Π΄ΡΡ ΠΎΠ²ΠΊΠΎΠΉ ΡΠ»Π΅ΠΊΡΡΠΈΡΠ΅ΡΠΊΠΈΠΉ ΡΠ°ΠΉΠ½ΠΈΠΊ, ΠΈ, Π²Π΅ΡΠΎΡΡΠ½ΠΎ, ΡΡΠ°Π±ΠΎΡΠ°Π΅Ρ Π·Π°ΡΠΈΡΠ° Π² ΡΠΈΡΠΊΠ΅, ΠΈ Π»ΠΈΠ½ΠΈΡ ΠΎΠ±Π΅ΡΡΠΎΡΠΈΡΡΡ. ΠΠΎ ΡΡΠΎΠΉ ΠΏΡΠΈΡΠΈΠ½Π΅ ΠΏΡΠΎΠΈΠ·Π²ΠΎΠ΄ΠΈΡΠ΅Π»ΠΈ ΠΊΡΡΠΏΠ½ΠΎΠΉ Π±ΡΡΠΎΠ²ΠΎΠΉ ΡΠ΅Ρ Π½ΠΈΠΊΠΈ ΡΠ΅ΠΊΠΎΠΌΠ΅Π½Π΄ΡΡΡ ΠΎΡΠ΄Π΅Π»ΡΠ½ΠΎΠ΅ ΠΏΠΎΠ΄ΠΊΠ»ΡΡΠ΅Π½ΠΈΠ΅.
ΠΡΠΈ ΠΏΠΎΠ»ΠΎΠΌΠΊΠ΅ ΡΠ°ΠΊΠΎΠ³ΠΎ ΠΏΡΠΈΠ±ΠΎΡΠ°, Π΅ΡΠ»ΠΈ ΠΎΠ½ ΠΏΠΎΠ΄ΠΊΠ»ΡΡΠ΅Π½ Π½Π΅Π·Π°Π²ΠΈΡΠΈΠΌΠΎ, ΠΌΠ°ΡΡΠ΅ΡΡ Π±ΡΠ΄Π΅Ρ ΡΠ΄ΠΎΠ±Π½ΠΎ ΡΠ°Π±ΠΎΡΠ°ΡΡ.
ΠΠ΅ ΠΏΡΠΈΠ΄Π΅ΡΡΡ ΠΈΡΠΊΠ°ΡΡ ΠΈ Π΄ΠΎΡΡΠ³ΠΈΠ²Π°ΡΡΡΡ Π΄ΠΎ Π²ΠΈΠ»ΠΊΠΈ, ΠΊΠΎΡΠΎΡΠ°Ρ ΠΎΠ±ΡΡΠ½ΠΎ Π½Π°Ρ
ΠΎΠ΄ΠΈΡΡΡ Π² ΡΡΡΠ΄Π½ΠΎΠ΄ΠΎΡΡΡΠΏΠ½ΡΡ
ΠΌΠ΅ΡΡΠ°Ρ
.
ΠΡΡ ΠΎΠ½Π½ΡΠ΅ ΠΏΡΠΈΠ±ΠΎΡΡ
ΠΡΠΈΡΠΈΠ½Ρ ΡΡΡ ΡΠ΅ ΠΆΠ΅, ΡΡΠΎ Π² ΠΎΠΏΠΈΡΠ°Π½Π½ΠΎΠΌ Π²ΡΡΠ΅ ΡΠ»ΡΡΠ°Π΅. ΠΡΡ ΠΎΠ½Π½Π°Ρ ΡΠ΅ΡΡ β ΡΠ°ΠΌΠ°Ρ Π·Π°Π³ΡΡΠΆΠ΅Π½Π½Π°Ρ. Π’ΡΡ Π²ΡΡΠΎΠΊΠ°Ρ ΠΊΠΎΠ½ΡΠ΅Π½ΡΡΠ°ΡΠΈΡ ΠΌΠΎΡΠ½ΡΡ ΡΠ»Π΅ΠΊΡΡΠΈΡΠ΅ΡΠΊΠΈΡ ΠΏΡΠΈΠ±ΠΎΡΠΎΠ².
Π‘ΡΠ΄Π° Π²Ρ ΠΎΠ΄ΡΡ: ΡΡΠΈΡΠ°Π»ΡΠ½Π°Ρ ΠΈ ΠΏΠΎΡΡΠ΄ΠΎΠΌΠΎΠ΅ΡΠ½ΡΠ΅ ΠΌΠ°ΡΠΈΠ½Ρ, ΡΠΎΡΡΠ΅ΡΡ, ΠΌΠΈΠΊΡΠΎΠ²ΠΎΠ»Π½ΠΎΠ²ΡΠ΅ ΠΏΠ΅ΡΠΈ, ΠΌΡΠ»ΡΡΠΈΠ²Π°ΡΠΊΠΈ, Ρ Π»Π΅Π±ΠΎΠΏΠ΅ΡΠΊΠΈ, Π²ΡΡΡΠΆΠΊΠΈ, Π³ΡΠΈΠ»ΠΈ, ΠΌΡΡΠΎΡΡΠ±ΠΊΠΈ, Π²ΠΎΠ΄ΠΎΠ½Π°Π³ΡΠ΅Π²Π°ΡΠ΅Π»Ρ, ΠΎΡΠ²Π΅ΡΠ΅Π½ΠΈΠ΅ ΠΈ ΡΠ°ΠΊ Π΄Π°Π»Π΅Π΅.
ΠΡΠΎ ΠΎΠ±ΠΎΡΡΠ΄ΠΎΠ²Π°Π½ΠΈΠ΅ ΡΠΎΠ·Π΄Π°Π΅Ρ ΡΠ΅ΡΡΠ΅Π·Π½ΡΠ΅ Π½Π°Π³ΡΡΠ·ΠΊΠΈ Π½Π° ΡΠ»Π΅ΠΊΡΡΠΈΡΠ΅ΡΠΊΡΡ ΡΠ΅ΡΡΠΠΎΡΡΠΎΠΌΡ ΠΊΡΡ Π½Ρ Π²ΡΠ΄Π΅Π»ΡΠ΅ΡΡΡ Π² ΠΎΡΠ΄Π΅Π»ΡΠ½ΡΡ Π»ΠΈΠ½ΠΈΡ, Π° ΠΎΡΠΎΠ±ΠΎ ΠΌΠΎΡΠ½ΡΠ΅ ΠΏΡΠΈΠ±ΠΎΡΡ ΠΈΠΌΠ΅ΡΡ ΡΠΎΠ±ΡΡΠ²Π΅Π½Π½ΡΠ΅ Π£ΠΠ, Π·Π°ΠΏΠΈΡΠ°Π½Π½ΡΠ΅ ΠΎΡ Π²Π²ΠΎΠ΄Π½ΠΎΠ³ΠΎ Π°Π²ΡΠΎΠΌΠ°ΡΠ°.
Π’Π°ΠΊΠΎΠ΅ ΠΊΠΎΠ»ΠΈΡΠ΅ΡΡΠ²ΠΎ ΠΏΡΠΈΠ±ΠΎΡΠΎΠ² ΡΡΠ΅Π±ΡΠ΅Ρ ΠΏΡΠΎΠ΄ΡΠΌΠ°Π½Π½ΠΎΠ³ΠΎ ΡΠ°ΡΠΏΠΎΠ»ΠΎΠΆΠ΅Π½ΠΈΡ ΡΠΎΠ·Π΅ΡΠΎΠΊ. ΠΡΡΠΏΠΏΡ ΡΠ°ΡΠΏΠΎΠ»Π°Π³Π°ΡΡ Π½Π° ΡΠ°Π±ΠΎΡΠ΅ΠΉ Π·ΠΎΠ½Π΅, ΡΡΠΎΠ±Ρ Π±ΡΠ»Π° Π²ΠΎΠ·ΠΌΠΎΠΆΠ½ΠΎΡΡΡ ΠΏΠΎΠ΄ΠΊΠ»ΡΡΠ°ΡΡ ΠΌΠΎΠ±ΠΈΠ»ΡΠ½ΡΠ΅ ΠΏΡΠΈΠ±ΠΎΡΡ. ΠΡΠ΄Π΅Π»ΡΠ½ΠΎ Π²ΡΠ½ΠΎΡΡΡΡΡ ΡΠΎΠ·Π΅ΡΠΊΠΈ ΠΏΠΎΠ΄ ΠΊΡΡΠΏΠ½ΡΡ Π±ΡΡΠΎΠ²ΡΡ ΡΠ΅Ρ Π½ΠΈΠΊΡ.
ΠΠΎΠΌΠ΅ΡΠ΅Π½ΠΈΡ Ρ ΠΏΠΎΠ²ΡΡΠ΅Π½Π½ΠΎΠΉ Π²Π»Π°ΠΆΠ½ΠΎΡΡΡΡ
Π Π°Π½ΡΡΠ΅ Π² Π²Π°Π½Π½ΡΡ
ΠΈ ΡΡΠ°Π»Π΅ΡΠ°Ρ
ΡΠΎΠ·Π΅ΡΠΎΠΊ Π½Π΅ ΡΡΠ°Π²ΠΈΠ»ΠΈ, Π½ΠΎ ΡΠ΅Π³ΠΎΠ΄Π½Ρ ΠΈ Π΄Π»Ρ ΡΡΠΎΠ³ΠΎ ΠΏΠΎΠΌΠ΅ΡΠ΅Π½ΠΈΡ ΠΏΡΠΈΠ΄ΡΠΌΠ°Π½ΠΎ ΠΌΠ½ΠΎΠΆΠ΅ΡΡΠ²ΠΎ ΠΏΡΠΈΠ±ΠΎΡΠΎΠ².
ΠΠΎΠ»ΡΠ·ΠΎΠ²Π°Π½ΠΈΠ΅ ΠΈΠΌΠΈ Π²ΠΎ Π²Π»Π°ΠΆΠ½ΠΎΠΉ ΡΡΠ΅Π΄Π΅ ΠΎΠΏΠ°ΡΠ½ΠΎ.
ΠΠΎ ΡΡΠΎΠΉ ΠΏΡΠΈΡΠΈΠ½Π΅ ΠΏΠΎΠΌΠ΅ΡΠ΅Π½ΠΈΠ΅ Π½ΡΠΆΠ΄Π°Π΅ΡΡΡ Π² Π΄ΡΡΠ³ΠΈΡ ΡΡΡΡΠΎΠΉΡΡΠ²Π°Ρ Π·Π°ΡΠΈΡΡ. Π ΡΡ Π΅ΠΌΠ΅ ΡΠ»Π΅ΠΊΡΡΠΎΠΏΡΠΎΠ²ΠΎΠ΄ΠΊΠΈ Π² Π²Π°Π½Π½ΠΎΠΉ Π΅ΡΡΡ ΡΠ²ΠΎΠΈ ΡΡΠ΅Π±ΠΎΠ²Π°Π½ΠΈΡ:
- ΠΠΎΠΌΠ½Π°ΡΠ½Π°Ρ ΡΠ°ΡΠΏΡΠ΅Π΄Π΅Π»ΠΈΡΠ΅Π»ΡΠ½Π°Ρ ΠΊΠΎΡΠΎΠ±ΠΊΠ° Π½Π΅ Π΄ΠΎΠ»ΠΆΠ½Π° Π²ΡΡ ΠΎΠ΄ΠΈΡΡ Π²Π½ΡΡΡΡ ΠΏΠΎΠΌΠ΅ΡΠ΅Π½ΠΈΡ. Π£ΡΡΠ°Π½Π°Π²Π»ΠΈΠ²Π°Π΅ΡΡΡ ΠΎΠ½Π° Π² Π»ΡΠ±ΠΎΠΉ ΡΠ΄ΠΎΠ±Π½ΠΎΠΉ ΡΠΎΡΠ΅Π΄Π½Π΅ΠΉ ΠΊΠΎΠΌΠ½Π°ΡΠ΅ ΠΈΠ»ΠΈ ΠΊΠΎΡΠΈΠ΄ΠΎΡΠ΅.
- ΠΠ°ΠΆΠ΄ΠΎΠ΅ ΡΡΡΡΠΎΠΉΡΡΠ²ΠΎ, ΠΊΠΎΡΠΎΡΠΎΠ΅ Π±ΡΠ΄Π΅Ρ ΠΈΡΠΏΠΎΠ»ΡΠ·ΠΎΠ²Π°ΡΡΡΡ Π² Π²Π°Π½Π½ΠΎΠΉ ΠΊΠΎΠΌΠ½Π°ΡΠ΅, Π΄ΠΎΠ»ΠΆΠ½ΠΎ ΠΏΠΎΠ΄ΠΊΠ»ΡΡΠ°ΡΡΡΡ ΡΠΎΠ»ΡΠΊΠΎ ΠΊ ΠΎΡΠ΄Π΅Π»ΡΠ½ΠΎΠΉ ΡΠΎΠ·Π΅ΡΠΊΠ΅. ΠΡΠΈΠΌΠ΅Π½Π΅Π½ΠΈΠ΅ ΡΠ΄Π»ΠΈΠ½ΠΈΡΠ΅Π»Π΅ΠΉ ΠΈ ΡΡΠΎΠΉΠ½ΠΈΠΊΠΎΠ² Π½Π΅ Π΄ΠΎΠΏΡΡΠΊΠ°Π΅ΡΡΡ.
- ΠΡΠΊΠ»ΡΡΠ°ΡΠ΅Π»Ρ Π΄Π»Ρ ΡΠΏΡΠ°Π²Π»Π΅Π½ΠΈΡ ΠΎΡΠ²Π΅ΡΠ΅Π½ΠΈΠ΅ΠΌ ΠΊΠΎΠΌΠ½Π°ΡΡ ΡΡΡΠ°Π½Π°Π²Π»ΠΈΠ²Π°Π΅ΡΡΡ, ΠΊΠ°ΠΊ ΠΈ ΠΊΠΎΡΠΎΠ±ΠΊΠ°, Π·Π° ΠΏΡΠ΅Π΄Π΅Π»Π°ΠΌΠΈ ΠΏΠΎΠΌΠ΅ΡΠ΅Π½ΠΈΡ. Π‘Π°ΠΌΠΎΠ΅ ΡΠ΄ΠΎΠ±Π½ΠΎΠ΅ ΠΌΠ΅ΡΡΠΎ β ΡΡΠ΄ΠΎΠΌ Ρ Π΄Π²Π΅ΡΡΡ.
- ΠΠ»Π΅ΠΊΡΡΠΈΡΠ΅ΡΠΊΠΈΠΉ ΠΊΠ°Π±Π΅Π»Ρ ΠΏΡΠΎΠΊΠ»Π°Π΄ΡΠ²Π°Π΅ΡΡΡ ΠΌΠ°ΠΊΡΠΈΠΌΠ°Π»ΡΠ½ΠΎ Π±Π»ΠΈΠ·ΠΊΠΎ ΠΊ ΠΏΠΎΡΠΎΠ»ΠΊΡ. ΠΠ±ΡΠ·Π°ΡΠ΅Π»ΡΠ½ΠΎ ΠΈΡΠΏΠΎΠ»ΡΠ·ΡΠ΅ΡΡΡ ΠΈΠ·ΠΎΠ»ΠΈΡΡΡΡΠ°Ρ Π³ΠΎΡΡΠ°.
ΠΠ°ΠΆΠ½ΠΎ! ΠΠΎΠ²ΡΡΠ΅Π½Π½ΡΠ΅ ΡΡΠ΅Π±ΠΎΠ²Π°Π½ΠΈΡ Π±Π΅Π·ΠΎΠΏΠ°ΡΠ½ΠΎΡΡΠΈ ΠΏΡΠ΅Π΄ΡΡΠ²Π»ΡΡΡΡΡ ΠΈ ΠΊ ΡΡΡΠ½ΠΈΡΡΡΠ΅.
Π‘ΡΠ΅ΠΏΠ΅Π½Ρ ΠΈΠ· Π·Π°ΡΠΈΡΡ Π΄ΠΎΠ»ΠΆΠ½Π° Π±ΡΡΡ Π½Π΅ Π½ΠΈΠΆΠ΅ IP 44. ΠΡΠΈ ΡΡΠΎΠΌ ΡΠ΅ΠΊΠΎΠΌΠ΅Π½Π΄ΡΠ΅ΡΡΡ Π±ΡΠ°ΡΡ ΡΠΎΠ·Π΅ΡΠΊΠΈ Ρ ΠΊΡΡΡΠΊΠΎΠΉ, Π²ΡΠΏΠΎΠ»Π½ΡΡΡΡΡ ΡΠΎΠ»Ρ Π·Π°ΡΠΈΡΡ ΠΎΡ Π±ΡΡΠ·Π³.
ΠΠ°ΠΌΠΏΡ ΡΠ΅ΠΊΠΎΠΌΠ΅Π½Π΄ΡΠ΅ΡΡΡ ΠΈΡΠΏΠΎΠ»ΡΠ·ΠΎΠ²Π°ΡΡ ΡΠ΅, ΡΡΠΎ ΡΠ°Π±ΠΎΡΠ°ΡΡ ΠΎΡ Π½Π°ΠΏΡΡΠΆΠ΅Π½ΠΈΡ 12Π. ΠΡΠ΅ ΠΏΡΠΈΠ±ΠΎΡΡ, ΠΈΠΌΠ΅ΡΡΠΈΠ΅ ΠΌΠ΅ΡΠ°Π»Π»ΠΈΡΠ΅ΡΠΊΠΈΠΉ ΠΊΠΎΡΠΏΡΡ Π΄ΠΎΠ»ΠΆΠ½Ρ Π±ΡΡΡ Π·Π°Π·Π΅ΠΌΠ»Π΅Π½Ρ.
ΠΠ½ΡΠ΅ΡΠ΅ΡΠ½ΠΎ Π·Π½Π°ΡΡ! ΠΡΠ° ΠΏΡΠΎΠ±Π»Π΅ΠΌΠ° ΠΎΡΡΠ°Π΅ΡΡΡ Π½Π΅ΡΠ΅ΡΠ°Π΅ΠΌΠΎΠΉ Π΄Π»Ρ Π΄ΠΎΠΌΠΎΠ² ΡΡΠ°ΡΠΎΠΉ ΠΏΠΎΡΡΡΠΎΠΉΠΊΠΈ, Π² ΠΊΠΎΡΠΎΡΡΡ Π·Π°Π·Π΅ΠΌΠ»Π΅Π½ΠΈΠ΅ Π½Π΅ ΠΏΡΠ΅Π΄ΡΡΠΌΠΎΡΡΠ΅Π½ΠΎ Π² ΠΏΡΠΈΠ½ΡΠΈΠΏΠ΅.
ΠΠ½ΠΎΠ³ΠΈΠ΅ Π»ΡΠ΄ΠΈ Π·Π°Π·Π΅ΠΌΠ»ΡΡΡ ΡΠ΅Ρ Π½ΠΈΠΊΡ Π½Π° Π²ΠΎΠ΄ΠΎΠΏΡΠΎΠ²ΠΎΠ΄Π½ΡΠ΅ ΡΡΡΠ±Ρ, Π½ΠΎ Π΄Π΅Π»Π°ΡΡ ΡΠ°ΠΊ Π½Π΅Π»ΡΠ·Ρ, ΠΈΠ·-Π·Π° ΡΠΈΡΠΊΠ° ΠΏΠΎΡΠ°ΠΆΠ΅Π½ΠΈΡ ΡΠ»Π΅ΠΊΡΡΠΈΡΠ΅ΡΠΊΠΈΠΌ ΡΠΎΠΊΠΎΠΌ, ΠΏΡΠΈΡΠ΅ΠΌ Π½Π΅ ΡΠΎΠ»ΡΠΊΠΎ Π²Π°Ρ, Π½ΠΎ ΠΈ ΡΠΎΡΠ΅Π΄Π΅ΠΉ.
Π ΡΡΠ°ΡΡΡ Π΄ΠΎΠΌΠ°Ρ ΠΈΠ½ΠΎΠ³Π΄Π° ΠΏΡΠΎΠ²ΠΎΠ΄ΡΡ ΠΏΠΎΠ»Π½ΡΡ ΡΠ΅ΠΊΠΎΠ½ΡΡΡΡΠΊΡΠΈΡ ΡΠ»Π΅ΠΊΡΡΠΈΡΠ΅ΡΠΊΠΈΡ ΡΠ΅ΡΠ΅ΠΉ, ΡΡΠΎ ΠΏΠΎΠ·Π²ΠΎΠ»ΡΠ΅Ρ ΡΠΌΠΎΠ½ΡΠΈΡΠΎΠ²Π°ΡΡ Π²Π½Π΅ΡΠ½ΠΈΠΉ ΠΊΠΎΠ½ΡΡΡ Π·Π°Π·Π΅ΠΌΠ»Π΅Π½ΠΈΡ. ΠΡΠ»ΠΈ ΡΠ°ΠΊ, ΡΠΎ ΠΆΠΈΠ»ΡΡΠ°ΠΌ ΠΏΠΎΠ²Π΅Π·Π»ΠΎ β ΠΎΡΡΠ°Π»ΠΎΡΡ Π·Π°ΠΌΠ΅Π½ΠΈΡΡ Π²Π½ΡΡΡΠ΅Π½Π½ΠΈΠ΅ ΠΏΡΠΎΠ²ΠΎΠ΄Π°.
ΠΠ°ΠΌΠ΅Π½Π° ΡΠ»Π΅ΠΊΡΡΠΈΡΠ΅ΡΠΊΠΎΠΉ ΠΏΡΠΎΠ²ΠΎΠ΄ΠΊΠΈ ΡΡΠ΅Π±ΡΠ΅Ρ ΠΏΡΠΎΠ²Π΅Π΄Π΅Π½ΠΈΡ ΠΊΠ°ΠΏΠΈΡΠ°Π»ΡΠ½ΠΎΠ³ΠΎ ΡΠ΅ΠΌΠΎΠ½ΡΠ°ΠΠ΅ΡΠ½ΡΡΡΡΡ ΠΊ ΠΎΠ³Π»Π°Π²Π»Π΅Π½ΠΈΡΠΠ°ΡΠΈΠ°Π½ΡΡ ΡΡ Π΅ΠΌ ΡΠ»Π΅ΠΊΡΡΠΈΡΠ΅ΡΠΊΠΎΠΉ ΠΏΡΠΎΠ²ΠΎΠ΄ΠΊΠΈ Π΄Π»Ρ ΠΊΠ²Π°ΡΡΠΈΡ
Π Π°ΡΡΠΌΠΎΡΡΠΈΠΌ ΠΊΠΎΠ½ΠΊΡΠ΅ΡΠ½ΡΠ΅ ΠΏΡΠΎΠ΅ΠΊΡΡ ΡΠ»Π΅ΠΊΡΡΠΎΡΠ΅ΡΠ΅ΠΉ Π΄Π»Ρ ΠΊΠ²Π°ΡΡΠΈΡ.
ΠΡΠΎ ΠΏΠΎΠΌΠΎΠΆΠ΅Ρ ΡΠ°Π±ΠΎΡΡ Π²ΡΠΏΠΎΠ»Π½ΠΈΡΡ ΡΠ°ΠΌΠΎΡΡΠΎΡΡΠ΅Π»ΡΠ½ΠΎ, Π½ΠΎ ΠΊΠΎΠ½ΡΡΠ»ΡΡΠ°ΡΠΈΡ Ρ ΠΏΡΠΎΡΠ΅ΡΡΠΈΠΎΠ½Π°Π»ΡΠ½ΡΠΌ ΡΠ»Π΅ΠΊΡΡΠΈΠΊΠΎΠΌ ΠΎΠ±ΡΠ·Π°ΡΠ΅Π»ΡΠ½Π°Ρ.
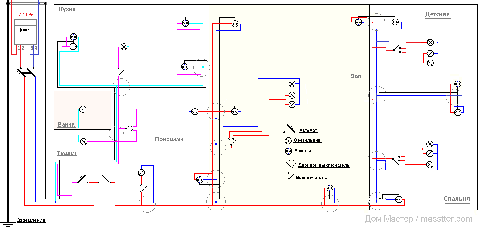
ΠΠ΄Π½ΠΎΠΊΠΎΠΌΠ½Π°ΡΠ½Π°Ρ ΠΊΠ²Π°ΡΡΠΈΡΠ°
Π ΡΠ°ΠΊΠΎΠ²ΡΠΌ ΠΌΠΎΠΆΠ½ΠΎ ΠΎΡΠ½Π΅ΡΡΠΈ ΠΈ ΠΊΠ²Π°ΡΡΠΈΡΡ ΡΡΡΠ΄ΠΈΠΈ (ΠΎ ΠΏΠ»Π°Π½ΠΈΡΠΎΠ²ΠΊΠ΅ ΠΊΠ²Π°ΡΡΠΈΡΡ-ΡΡΡΠ΄ΠΈΠΈΒ ΡΠΈΡΠ°ΠΉΡΠ΅ Π² ΡΡΠ°ΡΡΠ΅). ΠΠΎΠΌΠ΅ΡΠ΅Π½ΠΈΠΉ Π² ΡΠ°ΠΊΠΈΡ ΠΊΠ²Π°ΡΡΠΈΡΠ°Ρ Π½Π΅ΠΌΠ½ΠΎΠ³ΠΎ, ΠΏΠΎΡΡΠΎΠΌΡ Π±ΠΎΠ»ΡΡΠΎΠ³ΠΎ ΡΠ°ΡΡ ΠΎΠ΄Π° ΠΏΡΠΎΠ²ΠΎΠ΄Π° Π½Π΅ Π±ΡΠ΄Π΅Ρ. ΠΠΈΠ½ΠΈΠΉ ΠΌΠ΅Π½ΡΡΠ΅, Π½ΠΎ ΠΎΠ±Π΅ΡΠΏΠ΅ΡΠΈΡΡ ΠΎΠΏΡΠΈΠΌΠ°Π»ΡΠ½ΠΎ ΡΠ°ΡΠΏΠΎΠ»ΠΎΠΆΠ΅Π½ΠΈΠ΅ ΠΊΠ°ΠΆΠ΄ΠΎΠΉ Π½ΡΠΆΠ½ΠΎ. ΠΠ±ΡΠΈΠ΅ ΠΏΡΠΈΠ½ΡΠΈΠΏΡ ΡΠΎΡ ΡΠ°Π½ΡΡΡΡΡ.
ΠΡΡΡΠ΅ ΠΆΠΈΠ»ΡΡ ΠΊΠΎΠΌΠ½Π°ΡΡ, ΠΊΡΡ Π½Ρ ΠΈ ΡΠ°Π½ΡΠ·Π΅Π» ΡΠ΄Π΅Π»Π°ΡΡ ΠΎΡΠ΄Π΅Π»ΡΠ½ΡΠΌΠΈ Π³ΡΡΠΏΠΏΠ°ΠΌΠΈ β ΡΠ°ΠΊΠ°Ρ ΡΡ Π΅ΠΌΠ° Π±ΡΠ΄Π΅Ρ ΠΎΠΏΡΠΈΠΌΠ°Π»ΡΠ½ΠΎΠΉ.
ΠΠ° ΠΏΠΎΠΊΠ°Π·Π°Π½Π½ΠΎΠΉ ΡΡ Π΅ΠΌΠ΅ Π²ΠΈΠ΄Π½ΠΎ, ΡΡΠΎ Π»ΠΈΠ½ΠΈΠΈ Π΄Π΅Π»ΡΡΡΡ Π½Π΅ ΠΏΠΎ ΠΏΠΎΠΌΠ΅ΡΠ΅Π½ΠΈΡΠΌ. Π ΠΎΠ΄Π½Ρ Π³ΡΡΠΏΠΏΡ ΠΎΠΏΡΠ΅Π΄Π΅Π»Π΅Π½ΠΎ ΠΎΡΠ²Π΅ΡΠ΅Π½ΠΈΠ΅, Π° Π²ΠΎ Π²ΡΠΎΡΡΡ ΡΠΎΠ·Π΅ΡΠΊΠΈ.
ΠΡΠΈΠΌΠ΅Ρ ΡΡ Π΅ΠΌΡ ΡΠ»Π΅ΠΊΡΡΠΎΠΏΡΠΎΠ²ΠΎΠ΄ΠΊΠΈ Π² ΠΎΠ΄Π½ΠΎΠΊΠΎΠΌΠ½Π°ΡΠ½ΠΎΠΉ ΠΊΠ²Π°ΡΡΠΈΡΠ΅ β Π½Π°ΡΠΈΡΠΎΠ²Π°Π½ ΠΎΡ ΡΡΠΊΠΈΠΠ΅ ΡΠ°ΠΌΠΎΠ΅ Π»ΡΡΡΠ΅Π΅ ΡΠ΅ΡΠ΅Π½ΠΈΠ΅ ΠΈ Π²ΠΎΡ ΠΏΠΎΡΠ΅ΠΌΡ. Π Π°ΡΠΏΡΠ΅Π΄Π΅Π»ΠΈΡΠ΅Π»ΡΠ½ΡΠ΅ ΠΊΠΎΡΠΎΠ±ΠΊΠΈ Π½ΡΠΆΠ½Ρ Π½Π° ΠΊΠ°ΠΆΠ΄ΡΡ Π»ΠΈΠ½ΠΈΡ, Π·Π°Ρ ΠΎΠ΄ΡΡΡΡ Π² ΠΊΠΎΠΌΠ½Π°ΡΡ. ΠΠ½ΠΎΠ³ΠΈΠ΅ ΡΠΎΠ·Π΅ΡΠΊΠΈ ΠΏΠΎΠ΄ΠΊΠ»ΡΡΠ΅Π½Ρ ΠΏΠΎΡΠ»Π΅Π΄ΠΎΠ²Π°ΡΠ΅Π»ΡΠ½ΠΎ, ΡΡΠΎ ΠΏΡΠΈΠ²Π΅Π΄Π΅Ρ ΠΊ ΠΎΡΠΊΠ»ΡΡΠ΅Π½ΠΈΡ ΡΠ΅Π»ΠΎΠΉ Π²Π΅ΡΠΊΠΈ ΠΏΡΠΈ ΠΏΠ΅ΡΠ΅Π³ΠΎΡΠ°Π½ΠΈΠΈ ΠΎΠ΄Π½ΠΎΠ³ΠΎ Π΅Π΄ΠΈΠ½ΡΡΠ²Π΅Π½Π½ΠΎΠ³ΠΎ ΠΏΡΠΎΠ²ΠΎΠ΄Π°.
ΠΠ΄Π΅ΡΡ ΠΏΠΎ-Π΄ΡΡΠ³ΠΎΠΌΡ. ΠΠΈΠ΄Π½ΠΎ, ΡΡΠΎ ΠΎΡΠ΄Π΅Π»ΡΠ½ΡΡ Π³ΡΡΠΏΠΏΡ ΡΠΎΡΡΠ°Π²Π»ΡΠ΅Ρ ΠΎΡΠ²Π΅ΡΠ΅Π½ΠΈΠ΅ Π² Π²Π°Π½Π½ΠΎΠΉ, ΡΡΡΠ°Π½ΠΎΠ²Π»Π΅Π½Π½ΡΠ΅ Π² Π½Π΅ΠΉ ΡΠΎΠ·Π΅ΡΠΊΠΈ. ΠΠΎ ΠΎΡΠ΄Π΅Π»ΡΠ½ΠΎΡΡΠΈ ΠΏΠΎΠ΄ΠΊΠ»ΡΡΠ΅Π½Ρ ΠΎΡΡΠ°Π²ΡΠΈΠ΅ΡΡ ΠΊΠΎΠΌΠ½Π°ΡΡ β ΠΎΡΠ²Π΅ΡΠ΅Π½ΠΈΠ΅ ΠΈ ΡΠΎΠ·Π΅ΡΠΊΠΈ Π² Π½ΠΈΡ
ΡΠΎΠ²ΠΌΠ΅ΡΠ΅Π½Ρ.
ΠΠ° ΡΡ Π΅ΠΌΠ° Π²ΠΈΠ΄Π½ΠΎ ΡΡΠΎ ΠΎΡΠ΄Π΅Π»ΡΠ½ΡΠ΅ Π»ΠΈΠ½ΠΈΠΈ ΠΎΡΠΌΠ΅ΡΠ°ΡΡΡΡ ΡΠ°Π·Π½ΡΠΌΠΈ ΡΠ²Π΅ΡΠ°ΠΌΠΈ. ΠΡΠΏΠΎΠ»ΡΠ·ΡΠΉΡΠ΅ ΡΡΠΎΡ ΠΏΡΠΈΠ΅ΠΌ ΠΏΡΠΈ ΡΠ°ΠΌΠΎΡΡΠΎΡΡΠ΅Π»ΡΠ½ΠΎΠΌ ΠΏΡΠΎΠ΅ΠΊΡΠΈΡΠΎΠ²Π°Π½ΠΈΠΈ. ΠΠ±ΠΎΠ·Π½Π°ΡΠ΅Π½ΠΈΠ΅ ΡΠΎΡΠ΅ΠΊ ΡΠ°ΠΊΠΆΠ΅ ΠΌΠΎΠΆΠ½ΠΎ Π»Π΅Π³ΠΊΠΎ ΠΏΠΎΠ½ΡΡΡ ΠΈ Π·Π°ΠΏΠΎΠΌΠ½ΠΈΡΡ.
Π‘ΠΎΡΡΠ°Π²ΠΈΡΡ ΠΏΡΠΎΠ΅ΠΊΡ ΠΏΡΠΎΠ²ΠΎΠ΄ΠΊΠΈ ΠΌΠΎΠΆΠ½ΠΎ ΠΏΠΎΡΡΠ΅Π΄ΡΡΠ²ΠΎΠΌ ΠΈΡΠΏΠΎΠ»ΡΠ·ΠΎΠ²Π°Π½ΠΈΡ ΡΠΏΠ΅ΡΠΈΠ°Π»ΡΠ½ΡΡ ΠΏΡΠΎΠ³ΡΠ°ΠΌΠΌ (ΠΏΡΠΎΠ³ΡΠ°ΠΌΠΌΡ Π΄Π»Ρ ΡΠ΅ΡΡΠ΅Π½ΠΈΡ ΡΠ»Π΅ΠΊΡΡΠΈΡΠ΅ΡΠΊΠΈΡ ΡΡ Π΅ΠΌ ΡΠΌΠΎΡΡΠΈΡΠ΅ ΠΏΠΎ ΡΡΡΠ»ΠΊΠ΅).
ΠΠ½ΠΎΠ³ΠΎΠΊΠΎΠΌΠ½Π°ΡΠ½ΡΠ΅ ΠΊΠ²Π°ΡΡΠΈΡΡ ΠΊΠ²Π°ΡΡΠΈΡΠ°
ΠΡΠΈΠ½ΡΠΈΠΏ Π½ΠΈΡΠ΅ΠΌ ΠΎΡΠ»ΠΈΡΠ°ΡΡΡΡ Π½Π΅ Π±ΡΠ΄Π΅Ρ. ΠΠΏΡΠ΅Π΄Π΅Π»ΡΠ΅ΠΌ ΠΎΠΏΡΠΈΠΌΠ°Π»ΡΠ½ΡΡ ΡΡ Π΅ΠΌΡ.
Π‘Ρ Π΅ΠΌΠ° ΡΠ»Π΅ΠΊΡΡΠΎΠΏΡΠΎΠ²ΠΎΠ΄ΠΊΠΈ Π² 2-ΠΊΠΎΠΌΠ½Π°ΡΠ½ΠΎΠΉ ΠΊΠ²Π°ΡΡΠΈΡΠ΅ β ΠΎΠ±ΡΠ°Π·Π΅ΡΠΠ΄Π½Π°ΠΊΠΎ Π΄Π»Ρ ΠΏΠΎΠ΄ΠΊΠ»ΡΡΠ΅Π½ΠΈΡ Π½Π΅ΡΠΊΠΎΠ»ΡΠΊΠΈΡ ΠΊΠΎΠΌΠ½Π°Ρ ΡΡΠΎΠΈΡ ΡΡΠΈΡΡΠ²Π°ΡΡ Π½Π΅ΠΊΠΎΡΠΎΡΡΠ΅ ΠΎΡΠΎΠ±Π΅Π½Π½ΠΎΡΡΠΈ:
- Π‘Π΅ΡΡ ΡΠΎΠ·Π΅ΡΠΎΠΊ ΡΠ΅ΠΊΠΎΠΌΠ΅Π½Π΄ΡΠ΅ΡΡΡ Π΄Π΅Π»ΠΈΡΡ Π½Π° Π³ΡΡΠΏΠΏΡ ΠΏΠΎ ΠΊΠΎΠΌΠ½Π°ΡΠ°ΠΌ.
- Π’Π°ΠΊΠΆΠ΅ ΠΏΠΎΡΡΡΠΏΠ°ΡΡ ΠΈ Ρ ΡΠΈΡΡΠ΅ΠΌΠΎΠΉ ΠΎΡΠ²Π΅ΡΠ΅Π½ΠΈΡ.
- ΠΠ»Ρ ΠΊΡΡ ΠΎΠ½Ρ ΠΏΡΠ΅Π΄ΡΡΠΌΠ°ΡΡΠΈΠ²Π°Π΅ΡΡΡ ΡΡΠΈ ΠΎΡΠ΄Π΅Π»ΡΠ½ΡΡ Π»ΠΈΠ½ΠΈΠΈ: ΠΏΠΎΠ΄ ΠΎΡΠ²Π΅ΡΠ΅Π½ΠΈΠ΅, ΠΌΠ°Π»ΡΠ΅ Π±ΡΡΠΎΠ²ΡΠ΅ ΠΏΡΠΈΠ±ΠΎΡΡ ΠΈ ΡΠ΅Ρ Π½ΠΈΠΊΡ Π²ΡΡΠΎΠΊΠΎΠΉ ΠΌΠΎΡΠ½ΠΎΡΡΠΈ.
- ΠΡΠ΄Π΅Π»ΡΠ½ΠΎ ΠΏΠΎΠ΄ΠΊΠ»ΡΡΠ°Π΅ΡΡΡ ΡΠ°Π½ΡΠ·Π΅Π».
ΠΠ»Ρ ΠΊΠ²Π°ΡΡΠΈΡ Ρ Π±ΠΎΠ»ΡΡΠΎΠΉ ΠΏΠ»ΠΎΡΠ°Π΄ΡΡ, ΠΊΠΎΡΠΎΡΡΠ΅ ΠΎΡΠ½ΠΎΡΡΡΡΡ ΠΊ ΠΊΠ°ΡΠ΅Π³ΠΎΡΠΈΠΈ ΡΠ»ΠΈΡΠ½ΡΡ
, ΠΏΡΠ΅Π΄ΡΡΠΌΠ°ΡΡΠΈΠ²Π°Π΅ΡΡΡ ΠΎΡΠ΄Π΅Π»ΡΠ½Π°Ρ Π²Π΅ΡΠΊΠ° Π½Π° ΠΎΡ
ΡΠ°Π½Π½ΡΠ΅ ΡΠΈΡΡΠ΅ΠΌΡ.
Π‘Π»ΠΎΠΆΠ½ΡΠ΅ ΡΡ Π΅ΠΌΡ Π½ΡΠΆΠ½ΠΎ ΠΏΠΎΡΡΡΠΈΡΡ ΡΠΎΡΡΠ°Π²Π»ΡΡΡ ΡΠΏΠ΅ΡΠΈΠ°Π»ΠΈΡΡΠ°ΠΌ. ΠΠΎ ΠΎΠΊΠΎΠ½ΡΠ°Π½ΠΈΠΈ ΠΈΡ ΡΠ°Π±ΠΎΡΡ Π½Π° ΡΡΠΊΠ°Ρ Π΄ΠΎΠ»ΠΆΠ΅Π½ ΠΎΡΡΠ°ΡΡΡΡ ΠΏΠ»Π°Π½, ΠΊΠΎΡΠΎΡΡΠΉ Π½Π΅ΠΎΠ±Ρ ΠΎΠ΄ΠΈΠΌΠΎ Ρ ΡΠ°Π½ΠΈΡΡ Π½Π° ΡΠ»ΡΡΠ°ΠΉ Π²ΠΎΠ·ΠΌΠΎΠΆΠ½ΡΡ ΠΏΠΎΠ»ΠΎΠΌΠΎΠΊ ΠΈ ΡΠ΅ΠΊΠΎΠ½ΡΡΡΡΠΊΡΠΈΠΉ.
ΠΠ΅ΡΠ½ΡΡΡΡΡ ΠΊ ΠΎΠ³Π»Π°Π²Π»Π΅Π½ΠΈΡΠΠ°ΡΠ°ΠΌΠ΅ΡΡΡ ΡΠ»Π΅ΠΊΡΡΠΈΡΠ΅ΡΠΊΠΎΠΉ ΡΠ΅ΡΠΈ
ΠΠΎΡΠ»Π΅ Π²ΡΠ±ΠΎΡΠ° ΡΡ Π΅ΠΌΡ ΠΏΠΎΠ΄ΠΊΠ»ΡΡΠ΅Π½ΠΈΡ, ΡΠ°ΡΡΡΠΈΡΡΠ²Π°ΡΡΡΡ ΠΎΡΠ½ΠΎΠ²Π½ΡΠ΅ ΡΠ°Π±ΠΎΡΠΈΠ΅ ΠΏΠ°ΡΠ°ΠΌΠ΅ΡΡΡ ΡΠ΅ΡΠΈ β Π½Π°Π³ΡΡΠ·ΠΊΠ° Π½Π° Π²Π΅ΡΠΊΠΈ, ΠΏΠΎΠ΄Π±ΠΈΡΠ°ΡΡΡΡ ΡΠΎΠΎΡΠ²Π΅ΡΡΡΠ²ΡΡΡΠΈΠΉ ΠΊΠ°Π±Π΅Π»Ρ ΠΈ Π£ΠΠ.
Π‘Π΄Π΅Π»Π°ΡΡ ΡΡΠΎ Π½Π΅ΠΏΡΠΎΡΡΠΎ, ΡΠ°ΠΊ ΠΊΠ°ΠΊ ΡΠ»ΠΎΠΆΠ½ΠΎ Π·Π°ΡΠ°Π½Π΅Π΅ ΠΏΡΠ΅Π΄ΡΡΠ°Π²ΠΈΡΡ, ΡΠΊΠΎΠ»ΡΠΊΠΎ ΠΏΡΠΈΠ±ΠΎΡΠΎΠ² Π±ΡΠ΄Π΅Ρ ΠΈΡΠΏΠΎΠ»ΡΠ·ΠΎΠ²Π°ΡΡΡΡ, Π±ΡΠ΄Π΅Ρ Π»ΠΈ ΠΌΠ΅Π½ΡΡΡΡΡ ΠΈΡ ΠΊΠΎΠ»ΠΈΡΠ΅ΡΡΠ²ΠΎ ΡΠΎ Π²ΡΠ΅ΠΌΠ΅Π½Π΅ΠΌ, Π° ΡΠ°ΠΊΠΆΠ΅ ΠΎΠΏΡΠ΅Π΄Π΅Π»ΠΈΡΡ ΠΌΠ΅ΡΡΠ°, Π³Π΄Π΅ ΠΎΠ½ΠΈ Π±ΡΠ΄ΡΡ ΡΡΡΠ°Π½ΠΎΠ²Π»Π΅Π½Ρ. Π’Π° ΠΆΠ΅ ΡΡΠΈΡΠ°Π»ΡΠ½Π°Ρ ΠΌΠ°ΡΠΈΠ½Π° ΠΌΠΎΠΆΠ΅Ρ ΡΡΠΎΡΡΡ Π² Π²Π°Π½Π½ΠΎΠΉ, ΠΊΡΡ Π½Π΅ ΠΈΠ»ΠΈ ΠΊΠΎΡΠΈΠ΄ΠΎΡΠ΅.
ΠΠΎ ΡΡΠΎ ΠΌΠΎΠΆΠ½ΠΎ ΡΠ΄Π΅Π»Π°ΡΡ ΠΏΡΠΈΠ±Π»ΠΈΠ·ΠΈΡΠ΅Π»ΡΠ½ΠΎ, ΡΡΠΎΠ±Ρ Ρ ΠΏΡΠΎΠ΅ΠΊΡΠΈΡΠΎΠ²ΡΠΈΠΊΠ° ΠΏΠΎΡΠ²ΠΈΠ»Π°ΡΡ Π²ΠΎΠ·ΠΌΠΎΠΆΠ½ΠΎΡΡΡ ΡΠ°ΡΡΡΠΈΡΠ°ΡΡ ΠΏΠ°ΡΠ°ΠΌΠ΅ΡΡΡ ΡΠ»Π΅ΠΊΡΡΠΎΠΏΡΠΎΠ²ΠΎΠ΄ΠΊΠΈ. ΠΡΡΠ΅ΡΡΠ²Π΅Π½Π½ΠΎ, Π½ΠΈΠΊΡΠΎ Π½Π΅ Π±ΡΠ΄Π΅Ρ ΠΏΠΎΠ΄Π±ΠΈΡΠ°ΡΡ ΠΏΡΠΎΠ²ΠΎΠ΄Π° Π²ΠΏΡΠΈΡΡΠΊ (ΠΎΡΡΠ°Π²Π»ΡΠ΅ΡΡΡ Π·Π°ΠΏΠ°Ρ), Π½ΠΎ ΠΈ ΠΏΠ΅ΡΠ΅ΠΏΠ»Π°ΡΠΈΠ²Π°ΡΡ Π·Π° Π½Π΅ΠΈΡΠΏΠΎΠ»ΡΠ·ΡΠ΅ΠΌΡΠ΅ ΠΌΠΎΡΠ½ΠΎΡΡΠΈ Π½Π΅Ρ Π½ΠΈΠΊΠ°ΠΊΠΎΠ³ΠΎ ΡΠΌΡΡΠ»Π°.
ΠΠ»Ρ Π½Π΅ΠΊΠΎΡΠΎΡΡΡ
ΠΏΡΠΈΠ±ΠΎΡΠΎΠ² ΠΏΠΎΠ΄Ρ
ΠΎΠ΄ΡΡ ΡΠΎΠ»ΡΠΊΠΎ ΠΊΠΎΠ½ΠΊΡΠ΅ΡΠ½ΡΠ΅ ΠΏΠΎΠΌΠ΅ΡΠ΅Π½ΠΈΡ, Ρ
ΠΎΠ·ΡΠ΅Π²Π°ΠΌ ΠΎΡΡΠ°Π΅ΡΡΡ ΠΏΡΠΎΠ΄ΡΠΌΠ°ΡΡ, Π² ΠΊΠ°ΠΊΠΎΠΉ ΡΠΎΡΠΊΠ΅ ΠΎΠ½ΠΈ Π±ΡΠ΄ΡΡ ΡΡΠΎΡΡΡ, ΡΡΠΎΠ±Ρ ΠΏΡΠΎΡΡΠ½ΡΡΡ ΡΡΠ΄Π° ΠΊΠ°Π±Π΅Π»Ρ ΠΈ ΠΏΠΎΡΡΠ°Π²ΠΈΡΡ ΡΠΎΠ·Π΅ΡΠΊΡ.
ΠΡΠΎ ΠΈΠ·Π±Π°Π²ΠΈΡ ΠΎΡ Π½Π΅ΠΎΠ±Ρ
ΠΎΠ΄ΠΈΠΌΠΎΡΡΠΈ ΠΏΠΎΠ»ΡΠ·ΠΎΠ²Π°ΡΡΡΡ ΡΠ΄Π»ΠΈΠ½ΠΈΡΠ΅Π»ΡΠΌΠΈ.
ΠΠΎΠ»ΡΡΠΈΠ½ΡΡΠ²ΠΎ ΠΊΠ°Π±Π΅Π»Π΅ΠΉ ΠΏΡΠΎΠΊΠ»Π°Π΄ΡΠ²Π°Π΅ΡΡΡ Π² ΠΊΠ²Π°ΡΡΠΈΡΠ°Ρ ΡΠΊΡΡΡΠΎ, Π½ΠΎ ΠΈΠ½ΠΎΠ³Π΄Π° ΠΈΠ½ΠΎΠ³ΠΎ ΡΠ΅ΡΠ΅Π½ΠΈΠ΅ ΡΡΠ΅Π±ΡΡΡ ΠΎΠ±ΡΡΠΎΡΡΠ΅Π»ΡΡΡΠ²Π° ΠΈΠ»ΠΈ Π·Π°Π΄ΡΠΌΠΊΠ° Π΄ΠΈΠ·Π°ΠΉΠ½Π΅ΡΠ°.
ΠΡΠΊΡΡΡΠ°Ρ ΠΏΡΠΎΠΊΠ»Π°Π΄ΠΊΠ° ΠΏΡΠΎΠ²ΠΎΠ΄Π° Π² Π΄Π΅ΡΠ΅Π²ΡΠ½Π½ΠΎΠΌ Π΄ΠΎΠΌΠ΅Π£ ΠΎΡΠΊΡΡΡΠΎΠΉ ΠΏΡΠΎΠ²ΠΎΠ΄ΠΊΠΈ Π΅ΡΡΡ ΠΏΡΠ΅ΠΈΠΌΡΡΠ΅ΡΡΠ²Π°:
- ΠΠΎΠ΄ΠΎΠ±Π½ΡΠΌ ΠΎΠ±ΡΠ°Π·ΠΎΠΌ, Π±Π΅Π· ΡΠ°Π·ΡΡΡΠ΅Π½ΠΈΡ ΡΡΡΠ΅ΡΡΠ²ΡΡΡΠ΅Π³ΠΎ ΡΠ΅ΠΌΠΎΠ½ΡΠ°, ΠΌΠΎΠΆΠ½ΠΎ Π·Π°ΠΌΠ΅Π½ΠΈΡΡ ΡΡΠ°ΡΡΡ ΠΏΡΠΎΠ²ΠΎΠ΄ΠΊΡ Π½Π° Π½ΠΎΠ²ΡΡ.
- ΠΠ΅Π· ΠΏΡΠΎΠ±Π»Π΅ΠΌ Π²Π½ΡΡΡΠ΅Π½Π½ΡΡ ΡΠ΅ΡΡ ΠΌΠΎΠΆΠ½ΠΎ Π΄ΠΎΠΏΠΎΠ»Π½ΠΈΡΠ΅Π»ΡΠ½ΠΎ ΡΠ°ΡΡΠΈΡΠΈΡΡ.
- ΠΠ»Ρ Π΄Π΅ΡΠ΅Π²ΡΠ½Π½ΡΡ Π΄ΠΎΠΌΠΎΠ² ΡΡΡΠ°Π½ΠΎΠ²ΠΊΠ° ΠΎΡΠΊΡΡΡΠΎΠΉ ΠΏΡΠΎΠ²ΠΎΠ΄ΠΊΠΈ Ρ ΡΠΎΠ±Π»ΡΠ΄Π΅Π½ΠΈΠ΅ΠΌ ΠΎΡΡΡΡΠΏΠ° ΠΎΡ ΠΎΡΠ½ΠΎΠ²Π°Π½ΠΈΡ ΡΡΠΈΡΠ°Π΅ΡΡΡ Π±Π΅Π·ΠΎΠΏΠ°ΡΠ½ΡΠΌ ΡΠ΅ΡΠ΅Π½ΠΈΠ΅ΠΌ.
- Π£ΡΡΠ°Π½ΠΎΠ²ΠΊΠ° ΠΏΡΠΎΠΈΡΡ ΠΎΠ΄ΠΈΡ Π±ΡΡΡΡΠ΅Π΅.
Π’ΠΎ ΡΡΠΎ ΠΏΡΠΎΠ²ΠΎΠ΄Π° ΠΎΡΡΠ°ΡΡΡΡ Π½Π° Π²ΠΈΠ΄Ρ, ΠΌΠΎΠΆΠ½ΠΎ ΠΏΠΎΡΡΠΈΡΠ°ΡΡ ΠΌΠΈΠ½ΡΡΠΎΠΌ, ΠΎΠ΄Π½Π°ΠΊΠΎ ΠΈΡ ΠΏΡΡΡΡΡ Π² Π΄Π΅ΠΊΠΎΡΠ°ΡΠΈΠ²Π½ΡΠ΅ ΠΊΠΎΡΠΎΠ±Π°, ΠΈΠ»ΠΈ Π΄Π΅Π»Π°ΡΡ ΠΏΡΠΎΠ²ΠΎΠ΄ΠΊΡ Π² ΡΠ΅ΡΡΠΎ ΡΡΠΈΠ»Π΅, ΠΏΠΎΠ΄ΠΎΠ±ΡΠ°Π² ΡΠΎΠΎΡΠ²Π΅ΡΡΡΠ²ΡΡΡΡΡ ΡΡΡΠ½ΠΈΡΡΡΡ.
Π‘ΡΠΎΠΈΠΌΠΎΡΡΡ ΡΠ°ΠΊΠΎΠΉ ΠΏΡΠΎΠ²ΠΎΠ΄ΠΊΠΈ Π±ΡΠ΄Π΅Ρ Π½Π°ΠΌΠ½ΠΎΠ³ΠΎ Π²ΡΡΠ΅ ΡΠΊΡΡΡΠΎΠΉΠ‘ΠΊΡΡΡΠ°Ρ ΠΏΡΠΎΠΊΠ»Π°Π΄ΠΊΠ° ΠΎΠ±Π»Π°Π΄Π°Π΅Ρ Π±ΠΎΠ»Π΅Π΅ Π²Π΅ΡΠΎΠΌΡΠΌΠΈ ΠΏΠ»ΡΡΠ°ΠΌΠΈ:
- ΠΠ½Π° ΠΏΠΎΠ΄ΠΎΠΉΠ΄Π΅Ρ Π΄Π»Ρ Π»ΡΠ±ΠΎΠ³ΠΎ ΡΡΠΈΠ»Ρ ΠΈΠ½ΡΠ΅ΡΡΠ΅ΡΠ°.

- ΠΠΊΠΎΠ½ΠΎΠΌΠΈΡ Π½Π° ΠΌΠ°ΡΠ΅ΡΠΈΠ°Π»Π°Ρ β Π½Π΅ ΡΡΠ΅Π±ΡΡΡΡΡ ΠΊΠΎΡΠΎΠ±Π° ΠΈ Π΄Π°ΠΆΠ΅ Π³ΠΎΡΡΠ°, Π΅ΡΠ»ΠΈ ΠΏΡΠΎΠΊΠ»Π°Π΄ΠΊΠ° Π²ΡΠΏΠΎΠ»Π½Π΅Π½Π° ΠΏΠΎ Π½Π΅ΡΠ³ΠΎΡΠ°Π΅ΠΌΡΠΌ ΠΊΠΎΠ½ΡΡΡΡΠΊΡΠΈΡΠΌ.
- ΠΠ΅Π½ΡΡΠ΅ Π²Π΅ΡΠΎΡΡΠ½ΠΎΡΡΡ ΠΏΠΎΠ²ΡΠ΅ΠΆΠ΄Π΅Π½ΠΈΡ ΠΏΡΠΎΠ²ΠΎΠ΄Π½ΠΈΠΊΠΎΠ².
Π Π°ΡΡΠ΅Ρ ΡΠ°Π±ΠΎΡΠΈΡ Π½Π°Π³ΡΡΠ·ΠΎΠΊ ΡΠ΅ΡΠΈ
ΠΡΠΏΠΎΠ»Π½ΠΈΡΡ ΡΠ°ΡΡΠ΅Ρ Π½Π°Π³ΡΡΠ·ΠΊΠΈ Π½Π° ΠΏΡΠΎΠ²ΠΎΠ΄Π° Π½Π΅ΡΠ»ΠΎΠΆΠ½ΠΎ β ΡΡΠΌΠΌΠΈΡΠΎΠ²Π°ΡΡ ΠΌΠ°ΠΊΡΠΈΠΌΠ°Π»ΡΠ½ΡΡ ΠΏΠΎΡΡΠ΅Π±Π»ΡΠ΅ΠΌΡΡ ΠΌΠΎΡΠ½ΠΎΡΡΡ ΡΠ»Π΅ΠΊΡΡΠΈΡΠ΅ΡΠΊΠΈΡ ΠΏΡΠΈΠ±ΠΎΡΠΎΠ², ΠΏΠΎΠ΄ΠΊΠ»ΡΡΠ΅Π½Π½ΡΡ ΠΊ Π»ΠΈΠ½ΠΈΠΈ.
ΠΡΠΈ Π΄Π°Π½Π½ΡΠ΅ ΠΌΠΎΠΆΠ½ΠΎ ΠΎΡΡΡΠΊΠ°ΡΡ Π² ΠΏΠ°ΡΠΏΠΎΡΡΠ°Ρ ΠΈΠ·Π΄Π΅Π»ΠΈΠΉ, Π»ΠΈΠ±ΠΎ Π² ΡΠ²ΠΎΠ΄Π½ΡΡ ΡΠ°Π±Π»ΠΈΡΠ°Ρ .
ΠΠΎΡΡΠ΅Π±Π»ΡΠ΅ΠΌΠ°Ρ ΠΌΠΎΡΠ½ΠΎΡΡΡ ΡΠ°Π·Π½ΡΡ ΡΠ»Π΅ΠΊΡΡΠΈΡΠ΅ΡΠΊΠΈΡ ΠΏΡΠΈΠ±ΠΎΡΠΎΠ²ΠΠ½Π°Ρ ΠΎ ΠΊΠΎΠ»ΠΈΡΠ΅ΡΡΠ²Π΅ ΠΏΠΎΡΡΠ΅Π±Π»ΡΠ΅ΠΌΠΎΠ³ΠΎ ΡΠΎΠΊΠ° Π² ΡΠ°Ρ, ΠΌΠΎΠΆΠ½ΠΎ ΡΠ°ΡΡΡΠΈΡΠ°ΡΡ ΡΠΈΠ»Ρ ΡΠΎΠΊΠ° ΠΏΠΎ ΡΠ»Π΅Π΄ΡΡΡΠ΅ΠΉ ΡΠΎΡΠΌΡΠ»Π΅: I=P/E, Π³Π΄Π΅ Π β ΡΡΠΎ ΠΌΠΎΡΠ½ΠΎΡΡΡ, Π° Π β Π²ΠΎΠ»ΡΡΠ°ΠΆ.
Π€ΠΎΡΠΌΡΠ»Ρ Π΄Π»Ρ ΡΠ°ΡΡΠ΅ΡΠ° ΠΏΠ°ΡΠ°ΠΌΠ΅ΡΡΠΎΠ² ΡΠ»Π΅ΠΊΡΡΠΈΡΠ΅ΡΠΊΠΎΠ³ΠΎ ΡΠΎΠΊΠ°ΠΠΎΠΏΡΡΡΠΈΠΌ, Π±ΡΠ»ΠΈ ΠΏΠΎΠ»ΡΡΠ΅Π½Ρ ΡΠ΅Π·ΡΠ»ΡΡΠ°ΡΡ, ΠΏΠΎ ΠΊΠΎΡΠΎΡΡΠΌ Π²ΠΈΠ΄Π½ΠΎ, ΡΡΠΎ ΠΏΡΠΈ ΠΎΠ΄Π½ΠΎΠ²ΡΠ΅ΠΌΠ΅Π½Π½ΠΎΠΌ Π²ΠΊΠ»ΡΡΠ΅Π½ΠΈΠΈ Π½Π° ΡΠ΅ΡΡ ΡΠΎΠ·Π΄Π°Π΅ΡΡΡ Π½Π°Π³ΡΡΠ·ΠΊΠ° Π² 18 ΠΠΌΠΏΠ΅Ρ.
ΠΠΎ-ΠΏΠ΅ΡΠ²ΡΡ , ΠΏΠΎΠ΄Π±ΠΈΡΠ°ΡΡΡΡ ΡΠΎΠΎΡΠ²Π΅ΡΡΡΠ²ΡΡΡΠΈΠ΅ ΡΠΎΠ·Π΅ΡΠΊΠΈ, Π²ΠΎ-Π²ΡΠΎΡΡΡ , ΠΎΠΏΡΠ΅Π΄Π΅Π»ΡΠ΅ΡΡΡ ΠΏΡΠ°Π²ΠΈΠ»ΡΠ½ΠΎΠ΅ ΡΠ΅ΡΠ΅Π½ΠΈΠ΅ ΠΏΡΠΎΠ²ΠΎΠ΄Π½ΠΈΠΊΠ°.
ΠΠΎΠ΄Π±ΠΎΡ ΡΠ΅ΡΠ΅Π½ΠΈΡ ΠΎΡΡΡΠ΅ΡΡΠ²Π»ΡΠ΅ΡΡΡ ΠΏΠΎ ΡΠ²ΠΎΠ΄Π½ΡΠΌ ΡΠ°Π±Π»ΠΈΡΠ°ΠΌ.
Π‘Π΅ΡΠ΅Π½ΠΈΠ΅ ΠΏΡΠΎΠ²ΠΎΠ΄Π½ΠΈΠΊΠ° ΠΈΠ·ΠΌΠ΅ΡΡΠ΅ΡΡΡ Π² ΠΌΠΈΠ»Π»ΠΈΠΌΠ΅ΡΡΠ°Ρ ΠΊΠ²Π°Π΄ΡΠ°ΡΠ½ΡΡΠΠ»Ρ ΠΊΠ²Π°ΡΡΠΈΡ ΡΡΠΌΠΌΠ°ΡΠ½ΡΠΉ ΡΠΎΠΊ Π½Π° ΠΎΡΠ΄Π΅Π»ΡΠ½ΡΡ Π»ΠΈΠ½ΠΈΡ Π½Π΅ Π΄ΠΎΠ»ΠΆΠ΅Π½ ΠΏΡΠ΅Π²ΡΡΠ°ΡΡ 25 ΠΠΌΠΏΠ΅Ρ.
Π’Π°ΠΊΠΈΠ΅ ΠΆΠ΅ ΡΡΠ΅Π±ΠΎΠ²Π°Π½ΠΈΡ ΠΈ Π΄Π»Ρ Π°Π²ΡΠΎΠΌΠ°ΡΠΎΠ² Π·Π°ΡΠΈΡΡ, ΡΠ΅ΡΠ΅Π· ΠΊΠΎΡΠΎΡΡΠ΅ ΠΎΠ½ΠΈ ΠΏΠΎΠ΄ΠΊΠ»ΡΡΠ°ΡΡΡΡ. ΠΡΠΊΠ»ΡΡΠ΅Π½ΠΈΠ΅ ΡΠΎΡΡΠ°Π²Π»ΡΡΡ ΠΎΡΠ²Π΅ΡΠΈΡΠ΅Π»ΡΠ½ΡΠ΅ ΡΠ΅ΡΠΈ, Π½Π° ΠΊΠΎΡΠΎΡΡΠ΅ ΠΌΠΎΠΆΠ½ΠΎ ΡΡΡΠ°Π½Π°Π²Π»ΠΈΠ²Π°ΡΡ Π£ΠΠ Π½Π° 16Π.
ΠΠ΅ΡΠ½ΡΡΡΡΡ ΠΊ ΠΎΠ³Π»Π°Π²Π»Π΅Π½ΠΈΡΠΡΠΎΠΊΠ»Π°Π΄ΠΊΠ° ΡΠ»Π΅ΠΊΡΡΠΎΠΏΡΠΎΠ²ΠΎΠ΄ΠΊΠΈ Π² ΠΊΠ²Π°ΡΡΠΈΡΠ΅ ΡΠ²ΠΎΠΈΠΌΠΈ ΡΡΠΊΠ°ΠΌΠΈ
ΠΠΎ ΡΠ°Π·ΡΠ°Π±ΠΎΡΠ°Π½Π½ΠΎΠΉ ΡΡ Π΅ΠΌΠ΅ Π²ΡΠΏΠΎΠ»Π½ΡΠ΅ΡΡΡ ΡΡΡΠ°Π½ΠΎΠ²ΠΊΠ° ΠΎΠ±ΠΎΡΡΠ΄ΠΎΠ²Π°Π½ΠΈΡ. ΠΡΠΎΡ ΠΏΡΠΎΡΠ΅ΡΡ Π²ΠΊΠ»ΡΡΠ°Π΅Ρ Π² ΡΠ΅Π±Ρ ΠΌΠ½ΠΎΠ³ΠΎ ΡΠΎΠ½ΠΊΠΎΡΡΠ΅ΠΉ. Π‘ΠΎΠ²Π΅ΡΡΠ΅ΠΌ ΠΏΠΎΡΡΡΠΈΡΡ ΡΡΠΎ Π΄Π΅Π»ΠΎ ΡΠ»Π΅ΠΊΡΡΠΈΠΊΡ, Π½ΠΎ ΠΎ ΡΠ°ΠΌΡΡ ΡΠ°ΡΠΏΡΠΎΡΡΡΠ°Π½Π΅Π½Π½ΡΡ ΠΎΡΠΈΠ±ΠΊΠ°Ρ Π·Π½Π°ΡΡ ΠΎΠ±ΡΠ·Π°Π½Ρ Π²ΡΠ΅, ΡΡΠΎΠ±Ρ ΡΡΠΌΠ΅ΡΡ ΠΏΡΠΎΠΊΠΎΠ½ΡΡΠΎΠ»ΠΈΡΠΎΠ²Π°ΡΡ ΡΠ°Π±ΠΎΡΡ Π½Π°Π΅ΠΌΠ½ΠΎΠ³ΠΎ ΠΏΠ΅ΡΡΠΎΠ½Π°Π»Π°.
- ΠΡΠΎΠΊΠ»Π°Π΄ΠΊΠ° ΠΏΡΠΎΠ²ΠΎΠ΄ΠΎΠ² Π²ΡΠΏΠΎΠ»Π½ΡΠ΅ΡΡΡ ΡΠΎΠ»ΡΠΊΠΎ Π³ΠΎΡΠΈΠ·ΠΎΠ½ΡΠ°Π»ΡΠ½ΠΎ ΠΈ Π²Π΅ΡΡΠΈΠΊΠ°Π»ΡΠ½ΠΎ. ΠΠΎΡΡΠ΅ ΡΡΠ°ΡΡΠΊΠΈ ΡΡΠ°ΡΡΡ ΠΏΠΎΠΌΠΎΠ³ΡΡ ΡΡΠΊΠΎΠ½ΠΎΠΌΠΈΡΡ ΠΏΡΠΎΠ²ΠΎΠ΄Π°, Π½ΠΎ ΠΌΠΎΠ³ΡΡ ΡΡΠ°ΡΡ ΡΠ΅ΡΡΠ΅Π·Π½ΠΎ ΠΏΡΠΎΠ±Π»Π΅ΠΌΠΎΠΉ Π² Π΄Π°Π»ΡΠ½Π΅ΠΉΡΠ΅ΠΌ, ΠΊΠΎΠ³Π΄Π° ΠΏΡΠΎΠ²ΠΎΠ΄ΠΊΠ° Π½Π΅ΡΠ°ΡΠ½Π½ΠΎ ΠΏΡΠΎΠ±ΠΈΠ²Π°Π΅ΡΡΡ ΠΏΠ΅ΡΡΠΎΡΠ°ΡΠΎΡΠΎΠΌ.
Π’Π°ΠΊΠ°Ρ ΠΏΡΠΎΠΊΠ»Π°Π΄ΠΊΠ° ΠΊΠ°Π±Π΅Π»Ρ Π½Π΅ Π΄ΠΎΠΏΡΡΠΊΠ°Π΅ΡΡΡ
- Π Π°ΡΠΏΡΠ΅Π΄Π΅Π»ΠΈΡΠ΅Π»ΡΠ½ΡΠ΅ ΠΊΠΎΡΠΎΠ±ΠΊΠΈ ΡΡΠΎΠΈΡ Π²ΡΠ΅Π³Π΄Π° ΠΎΡΡΠ°Π²Π»ΡΡΡ Π½Π° Π²ΠΈΠ΄Ρ, ΡΠ°ΠΊ ΠΊΠ°ΠΊ Π² Π»ΡΠ±ΠΎΠΉ ΠΌΠΎΠΌΠ΅Π½Ρ ΠΊ Π½ΠΈΠΌ ΠΌΠΎΠΆΠ΅Ρ ΠΏΠΎΡΡΠ΅Π±ΠΎΠ²Π°ΡΡΡΡ Π΄ΠΎΡΡΡΠΏ.
- ΠΠΎ Π²ΠΎΠ·ΠΌΠΎΠΆΠ½ΠΎΡΡΠΈ ΡΡΠ°ΡΠ°ΠΉΡΠ΅ΡΡ Π½Π΅ ΠΈΡΠΏΠΎΠ»ΡΠ·ΠΎΠ²Π°ΡΡ ΠΏΠΎΡΠ»Π΅Π΄ΠΎΠ²Π°ΡΠ΅Π»ΡΠ½ΠΎΠ΅ ΠΏΠΎΠ΄ΠΊΠ»ΡΡΠ΅Π½ΠΈΠ΅ ΡΠΎΠ·Π΅ΡΠΎΠΊ.
- ΠΠ°Π±Π΅Π»ΠΈ Π΄ΠΎΠ»ΠΆΠ½Ρ Π±ΡΡΡ ΡΡΠΎΠΏΠ»Π΅Π½Π½ΡΠΌΠΈ Π² ΡΡΡΠΊΠ°ΡΡΡΠΊΠ΅ Π½Π° Π³Π»ΡΠ±ΠΈΠ½Ρ Π½Π΅ ΠΌΠ΅Π½Π΅Π΅ 2 ΡΠ°Π½ΡΠΈΠΌΠ΅ΡΡΠ°.
Π ΠΏΡΠΎΡΠΈΠ²Π½ΠΎΠΌ ΡΠ»ΡΡΠ°Π΅ ΠΏΡΠΈ Π²ΠΎΠ·Π½ΠΈΠΊΠ½ΠΎΠ²Π΅Π½ΠΈΠΈ Π·Π°ΠΌΡΠΊΠ°Π½ΠΈΡ, ΠΌΠΎΠΆΠ΅Ρ Π·Π°Π³ΠΎΡΠ΅ΡΡΡΡ ΠΎΡΠ΄Π΅Π»ΠΊΠ°. - ΠΡΠΈ ΠΏΡΠΎΠΊΠ»Π°Π΄ΠΊΠ΅ ΠΊΠ°Π±Π΅Π»Ρ ΠΏΠΎ ΡΠ³ΠΎΡΠ°Π΅ΠΌΡΠΌ ΠΊΠΎΠ½ΡΡΡΡΠΊΡΠΈΡΠΌ ΠΏΠΎΠΌΠ΅ΡΠ°Π΅ΠΌ Π΅Π³ΠΎ Π² ΠΌΠ΅ΡΠ°Π»Π»ΠΈΡΠ΅ΡΠΊΡΡ ΡΡΡΠ±Ρ, ΠΌΠΎΠΆΠ½ΠΎ Π³ΠΎΡΡΠΈΡΠΎΠ²Π°Π½Π½ΡΡ. ΠΡΠΎ ΠΎΡΠΎΠ±ΠΎΠ΅ ΡΡΠ΅Π±ΠΎΠ²Π°Π½ΠΈΡ ΠΏΠΎΠΆΠ°ΡΠ½ΠΎΠΉ Π±Π΅Π·ΠΎΠΏΠ°ΡΠ½ΠΎΡΡΠΈ, ΠΊΠΎΡΠΎΡΠΎΠ΅ Π½Π° ΠΏΡΠ°ΠΊΡΠΈΠΊΠ΅ ΡΠΎΠ±Π»ΡΠ΄Π°Π΅ΡΡΡ ΡΠ΅Π΄ΠΊΠΎ, ΠΈ ΡΠΎΠ²Π΅ΡΡΠ΅Π½Π½ΠΎ Π·ΡΡ.
ΠΠΎ Π΄ΠΎΡΠΊΠ°ΠΌ ΠΊΠ°Π±Π΅Π»Ρ ΠΏΡΠΎΠΊΠ»Π°Π΄ΡΠ²Π°Π΅ΡΡΡ Π² ΠΌΠ΅ΡΠ°Π»Π»ΠΈΡΠ΅ΡΠΊΠΎΠΉ Π³ΠΎΡΡΠ΅.
- ΠΠ»Π΅ΠΊΡΡΠΈΡΠ΅ΡΠΊΠΈΠ΅ ΠΏΡΠΎΠ²ΠΎΠ΄Π°, Π΄Π°ΠΆΠ΅ ΡΠ»ΠΎΠΆΠ΅Π½Π½ΡΠ΅ Π² Π³ΠΎΡΡΠ΅, Π½Π΅ Π΄ΠΎΠ»ΠΆΠ½ΡΠ΅ ΡΠΎΠ΅Π΄ΠΈΠ½ΡΡΡΡΡ Ρ ΡΠΎΠΊΠΎΠΏΡΠΎΠ²ΠΎΠ΄ΡΡΠΈΠΌΠΈ Π½Π΅ΡΡΡΠΈΠΌΠΈ ΠΊΠΎΠ½ΡΡΡΡΠΊΡΠΈΡΠΌΠΈ. Π ΡΠ°ΠΊΠΎΠ²ΡΠΌ ΠΎΡΠ½ΠΎΡΠΈΡΡΡ ΠΊΠ°ΡΠΊΠ°Ρ Π΄Π»Ρ Π³ΠΈΠΏΡΠΎΠΊΠ°ΡΡΠΎΠ½Π½ΡΡ ΡΡΠ΅Π½ ΠΈ ΠΏΠΎΡΠΎΠ»ΠΊΠΎΠ².
- ΠΡΠΈ ΡΡΡΠ°Π½ΠΎΠ²ΠΊΠ΅ ΡΠΎΠ·Π΅ΡΠΎΠΊ ΠΈ Π²ΡΠΊΠ»ΡΡΠ°ΡΠ΅Π»Π΅ΠΉ Π½Π° ΡΠ³ΠΎΡΠ°Π΅ΠΌΡΠ΅ ΡΡΠ΅Π½Ρ, ΠΏΠΎΠ΄ ΠΈΡ
ΠΊΠΎΡΠΎΠ±ΠΊΠΈ ΠΏΡΠΎΠΊΠ»Π°Π΄ΡΠ²Π°Π΅ΡΡΡ Π½Π΅ΡΠ³ΠΎΡΠ°Π΅ΠΌΡΠΉ ΠΌΠ°ΡΠ΅ΡΠΈΠ°Π», Π½Π°ΠΏΡΠΈΠΌΠ΅Ρ, ΠΏΠ°ΡΠΎΠ½ΠΈΡ.
ΠΠΈΡΡΡ ΠΏΡΠΎΠΊΠ»Π°Π΄ΠΎΡΠ½ΠΎΠ³ΠΎ ΠΏΠ°ΡΠΎΠ½ΠΈΡΠ°
ΠΠΈΠ΄Π΅ΠΎ: ΠΏΠΎΡΠ°Π³ΠΎΠ²Π°Ρ ΡΡ Π΅ΠΌΠ° ΡΠ°Π·Π²ΠΎΠ΄ΠΊΠΈ ΡΠ»Π΅ΠΊΡΡΠΎΠΏΡΠΎΠ²ΠΎΠ΄ΠΊΠΈ Π² ΠΊΠ²Π°ΡΡΠΈΡΠ΅ ΠΈ Π΅Π΅ ΠΏΡΠΎΠΊΠ»Π°Π΄ΠΊΠ°
ΠΠΎΠ΄ΡΠΎΠ±Π½Π°Ρ ΡΡ Π΅ΠΌΠ° ΠΏΡΠΎΠ²ΠΎΠ΄ΠΊΠΈ Π΄Π²ΡΡ ΠΊΠΎΠΌΠ½Π°ΡΠ½ΠΎΠΉ ΠΊΠ²Π°ΡΡΠΈΡΡ
ΠΠ΅Π½ΡΠ΅ΠΌ ΠΏΡΠΎΠ²ΠΎΠ΄ΠΊΡ Π² ΠΊΠ²Π°ΡΡΠΈΡΠ΅
Π‘ΠΎΠ²ΡΠ΅ΠΌΠ΅Π½Π½ΡΠΉ ΠΏΠ»Π°Π½ ΡΠ»Π΅ΠΊΡΡΠΎΠΏΡΠΎΠ²ΠΎΠ΄ΠΊΠΈ ΠΊΠ²Π°ΡΡΠΈΡΡ Π΄Π²ΡΡ
ΠΊΠΎΠΌΠ½Π°ΡΠ½ΠΎΠΉ ΠΏΠΎ ΠΌΠ½ΠΎΠ³ΠΈΠΌ ΠΏΠ°ΡΠ°ΠΌΠ΅ΡΡΠ°ΠΌ ΠΎΡΠ»ΠΈΡΠ°Π΅ΡΡΡ ΠΎΡ ΡΠ°Π½Π΅Π΅ ΠΏΡΠΈΠΌΠ΅Π½ΡΠ΅ΠΌΡΡ
ΡΡ
Π΅ΠΌ.
ΠΠ΅Π»ΠΎ Π² ΡΠΎΠΌ, ΡΡΠΎ ΡΠΎΠ²ΡΠ΅ΠΌΠ΅Π½Π½ΡΠ΅ Π½Π°Π³ΡΡΠ·ΠΊΠΈ ΠΏΡΠΎΡΡΠΎ Π½Π΅ΡΠΎΠΈΠ·ΠΌΠ΅ΡΠΈΠΌΡ Ρ Π½Π°Π³ΡΡΠ·ΠΊΠ°ΠΌΠΈ 70-Ρ
, 80-Ρ
Π³ΠΎΠ΄ΠΎΠ², ΠΊΠΎΠ³Π΄Π° ΡΡΡΠΎΠΈΠ»ΠΎΡΡ Π±ΠΎΠ»ΡΡΠΈΠ½ΡΡΠ²ΠΎ ΠΏΠ°Π½Π΅Π»ΡΠ½ΡΡ
Π΄ΠΎΠΌΠΎΠ².
Π’ΠΎΠ³Π΄Π° Π³Π»Π°Π²Π½ΡΠΌΠΈ ΠΏΠΎΡΡΠ΅Π±ΠΈΡΠ΅Π»ΡΠΌΠΈ Π±ΡΠ»ΠΈ Π½Π΅ΡΠΊΠΎΠ»ΡΠΊΠΎ Π»Π°ΠΌΠΏΠΎΡΠ΅ΠΊ, ΡΠ΅Π»Π΅Π²ΠΈΠ·ΠΎΡ ΠΈ ΠΈΠ½ΠΎΠ³Π΄Π° ΡΡΡΠ³. Π‘ΠΎΠ²ΡΠ΅ΠΌΠ΅Π½Π½Π°Ρ ΠΊΠ²Π°ΡΡΠΈΡΠ° ΠΈΠΌΠ΅Π΅Ρ Π·Π½Π°ΡΠΈΡΠ΅Π»ΡΠ½ΠΎ Π±ΠΎΠ»ΡΡΠ΅Π΅ ΠΊΠΎΠ»ΠΈΡΠ΅ΡΡΠ²ΠΎ ΡΠ»Π΅ΠΊΡΡΠΈΡΠ΅ΡΠΊΠΈΡ
ΠΏΡΠΈΠ±ΠΎΡΠΎΠ² ΠΈ, ΡΠΎΠΎΡΠ²Π΅ΡΡΡΠ²Π΅Π½Π½ΠΎ, Π½ΡΠΆΠ΄Π°Π΅ΡΡΡ Π² Π΄ΡΡΠ³ΠΈΡ
ΡΡ
Π΅ΠΌΠ°Ρ
ΡΠ»Π΅ΠΊΡΡΠΎΡΠ½Π°Π±ΠΆΠ΅Π½ΠΈΡ.
ΠΡΠ±ΠΎΡ ΡΠΏΠΎΡΠΎΠ±Π° ΠΏΡΠΎΠΊΠ»Π°Π΄ΠΊΠΈ ΡΠ»Π΅ΠΊΡΡΠΎΠΏΡΠΎΠ²ΠΎΠ΄ΠΊΠΈ Π² ΠΊΠ²Π°ΡΡΠΈΡΠ΅
ΠΡΠΊΡΡΡΠ°Ρ ΠΏΡΠΎΠ²ΠΎΠ΄ΠΊΠ°
ΠΡΠ°ΠΊ:
- ΠΡΠ΅ΠΆΠ΄Π΅ ΡΠ΅ΠΌ ΡΠ°Π·ΡΠ°Π±Π°ΡΡΠ²Π°ΡΡ ΠΏΠ»Π°Π½ ΡΠ»Π΅ΠΊΡΡΠΎΠΏΡΠΎΠ²ΠΎΠ΄ΠΊΠΈ Π² Π΄Π²ΡΡ ΠΊΠΎΠΌΠ½Π°ΡΠ½ΠΎΠΉ ΠΊΠ²Π°ΡΡΠΈΡΠ΅, Π½Π°ΠΌ ΡΠ»Π΅Π΄ΡΠ΅Ρ ΠΎΠΏΡΠ΅Π΄Π΅Π»ΠΈΡΡΡΡ Ρ Π΅Π΅ ΠΎΡΠ½ΠΎΠ²Π½ΡΠΌΠΈ ΠΏΠ°ΡΠ°ΠΌΠ΅ΡΡΠ°ΠΌΠΈ. ΠΠ΄Π½ΠΈΠΌ ΠΈΠ· ΡΠ°ΠΊΠΎΠ²ΡΡ ΡΠ²Π»ΡΠ΅ΡΡΡ ΡΠΏΠΎΡΠΎΠ± Π΅Π΅ ΠΏΡΠΎΠΊΠ»Π°Π΄ΠΊΠΈ. ΠΠ° Π΄Π°Π½Π½ΡΠΉ ΠΌΠΎΠΌΠ΅Π½Ρ ΠΈΡΠΏΠΎΠ»ΡΠ·ΡΡΡΡΡ Π΄Π²Π° Π²Π°ΡΠΈΠ°Π½ΡΠ° β ΠΎΡΠΊΡΡΡΡΠΉ ΠΈ ΡΠΊΡΡΡΡΠΉ.
- ΠΡΠΊΡΡΡΠ°Ρ ΠΏΡΠΎΠ²ΠΎΠ΄ΠΊΠ° ΠΈΠΌΠ΅Π΅Ρ ΠΎΠΏΡΠ΅Π΄Π΅Π»Π΅Π½Π½ΡΠ΅ ΠΏΡΠ΅ΠΈΠΌΡΡΠ΅ΡΡΠ²Π°:
- ΠΠ»Ρ Π΅Π΅ ΠΏΡΠΎΠΊΠ»Π°Π΄ΠΊΠΈ Π½Π΅Ρ Π½Π΅ΠΎΠ±Ρ ΠΎΠ΄ΠΈΠΌΠΎΡΡΠΈ ΡΡΡΠΎΠ±ΠΈΡΡ ΡΡΠ΅Π½Ρ. Π’ΠΎ Π΅ΡΡΡ Π²Ρ ΠΌΠΎΠΆΠ΅ΡΠ΅ Π²ΡΠΏΠΎΠ»Π½ΠΈΡΡ ΠΏΠΎΠ»Π½ΡΡ Π·Π°ΠΌΠ΅Π½Ρ Π²ΡΠ΅Ρ ΠΏΡΠΎΠ²ΠΎΠ΄ΠΎΠ² Π±Π΅Π· ΠΏΠΎΡΠ»Π΅Π΄ΡΡΡΠ΅Π³ΠΎ ΡΠ΅ΠΌΠΎΠ½ΡΠ° Π²ΠΎ Π²ΡΠ΅ΠΉ ΠΊΠ²Π°ΡΡΠΈΡΠ΅.
- ΠΠΎΠ½ΡΠΈΡΡΠ΅ΡΡΡ ΠΎΡΠΊΡΡΡΠ°Ρ ΠΏΡΠΎΠ²ΠΎΠ΄ΠΊΠ° ΠΎΡΠ΅Π½Ρ Π±ΡΡΡΡΠΎ. Π ΠΏΡΠΈ Π΄ΠΎΠ»ΠΆΠ½ΠΎΠΌ ΡΠΌΠ΅Π½ΠΈΠΈ ΠΈ Π½Π°Π»ΠΈΡΠΈΠΈ ΡΠ°Π±ΠΎΡΠΈΡ
ΡΡΠΊ ΠΏΠΎΠ»Π½ΠΎΡΡΡΡ ΡΠΌΠΎΠ½ΡΠΈΡΠΎΠ²Π°ΡΡ Π΅Π΅ ΠΌΠΎΠΆΠ½ΠΎ Π±ΡΠΊΠ²Π°Π»ΡΠ½ΠΎ Π·Π° Π΄Π΅Π½Ρ.

- ΠΡΠΈ Π½Π΅ΠΎΠ±Ρ ΠΎΠ΄ΠΈΠΌΠΎΡΡΠΈ ΠΏΠΎΠ΄ΠΊΠ»ΡΡΠ΅Π½ΠΈΡ Π½ΠΎΠ²ΡΡ ΡΠ»Π΅ΠΊΡΡΠΎΠΏΡΠΈΠ΅ΠΌΠ½ΠΈΠΊΠΎΠ² ΠΈΠ»ΠΈ Π²ΡΠΏΠΎΠ»Π½Π΅Π½ΠΈΡ ΡΠ΅ΠΌΠΎΠ½ΡΠ° Π²Π°ΠΌ Π½Π΅Ρ Π½Π΅ΠΎΠ±Ρ ΠΎΠ΄ΠΈΠΌΠΎΡΡΠΈ Π»ΠΎΠΌΠ°ΡΡ ΡΡΠ΅Π½Ρ.
- ΠΠΎΠ½ΡΠ°ΠΆ ΡΠΊΡΡΡΠΎΠΉ ΠΏΡΠΎΠ²ΠΎΠ΄ΠΊΠΈ Π²ΡΠΏΠΎΠ»Π½ΡΠ΅ΡΡΡ Π² ΡΠΏΠ΅ΡΠΈΠ°Π»ΡΠ½ΡΡ ΠΊΠΎΡΠΎΠ±Π°Ρ . ΠΡΠΈ ΡΡΠΎΠΌ ΠΏΡΠΎΠ²ΠΎΠ΄ Π² ΠΊΠΎΡΠΎΠ±Π°Ρ ΠΎΠ±ΡΡΠ½ΠΎ ΠΈΠΌΠ΅Π΅Ρ Π΄ΠΎΠΏΠΎΠ»Π½ΠΈΡΠ΅Π»ΡΠ½ΡΡ Π·Π°ΡΠΈΡΡ Π² Π²ΠΈΠ΄Π΅ ΠΌΠ΅ΡΠ°Π»Π»ΠΈΡΠ΅ΡΠΊΠΎΠΉ ΠΈΠ»ΠΈ ΡΠ°ΠΌΠΎΠ·Π°ΡΡΡ Π°ΡΡΠ΅ΠΉ Π³ΠΎΡΡΠΈΡΠΎΠ²Π°Π½Π½ΠΎΠΉ ΡΡΡΠ±Ρ. ΠΠΎΠΆΠ½ΠΎ, ΠΊΠΎΠ½Π΅ΡΠ½ΠΎ, ΡΠΌΠΎΠ½ΡΠΈΡΠΎΠ²Π°ΡΡ ΠΈ Π±Π΅Π· ΠΈΡΠΏΠΎΠ»ΡΠ·ΠΎΠ²Π°Π½ΠΈΡ ΡΠΏΠ΅ΡΠΈΠ°Π»ΡΠ½ΡΡ ΠΊΠΎΡΠΎΠ±ΠΎΠ², Π½ΠΎ ΡΠ°ΠΊΠΎΠΉ Π²Π°ΡΠΈΠ°Π½Ρ Π±ΠΎΠ»ΡΡΠ΅ ΠΏΠΎΠ΄ΠΎΠΉΠ΄Π΅Ρ ΠΏΠΎΠ΄ΡΠΎΠ±Π½ΡΠΌ ΠΏΠΎΠΌΠ΅ΡΠ΅Π½ΠΈΡΠΌ ΠΈ ΡΠ°ΡΠ°ΡΠΌ, Π½ΠΎ Π½ΠΈΠΊΠ°ΠΊ Π½Π΅ ΠΊΠ²Π°ΡΡΠΈΡΠ°ΠΌ.
- ΠΡΠ²Π΅ΡΠ²Π»Π΅Π½ΠΈΡ ΠΊ ΡΠΎΠ·Π΅ΡΠΊΠ°ΠΌ ΠΈ Π²ΡΠΊΠ»ΡΡΠ°ΡΠ΅Π»ΡΠΌ ΡΠ°ΠΊΠΆΠ΅ Π²ΡΠΏΠΎΠ»Π½ΡΡΡΡΡ ΠΏΡΠΈ ΠΏΠΎΠΌΠΎΡΠΈ ΡΠΏΠ΅ΡΠΈΠ°Π»ΡΠ½ΠΎΠ³ΠΎ ΠΊΠΎΡΠΎΠ±Π°. Π ΡΠ°ΠΌΠΈ ΡΠΎΠ·Π΅ΡΠΊΠΈ ΠΈ Π²ΡΠΊΠ»ΡΡΠ°ΡΠ΅Π»ΠΈ Π΄ΠΎΠ»ΠΆΠ½Ρ Π±ΡΡΡ ΠΏΡΠ΅Π΄Π½Π°Π·Π½Π°ΡΠ΅Π½Ρ Π΄Π»Ρ ΠΎΡΠΊΡΡΡΠΎΠΉ ΡΡ Π΅ΠΌΡ.
- Π’Π°ΠΊΠΆΠ΅ ΠΌΠΎΠΆΠ΅Ρ Π±ΡΡΡ ΠΈΡΠΏΠΎΠ»ΡΠ·ΠΎΠ²Π°Π½Π° ΡΡ
Π΅ΠΌΠ° ΡΠ»Π΅ΠΊΡΡΠΎΠΏΡΠΎΠ²ΠΎΠ΄ΠΊΠΈ Π² Π΄Π²ΡΡ
ΠΊΠΎΠΌΠ½Π°ΡΠ½ΠΎΠΉ ΠΊΠ²Π°ΡΡΠΈΡΠ΅ Ρ Π΅Π΅ ΠΌΠΎΠ½ΡΠ°ΠΆΠΎΠΌ Π² ΠΏΠ»ΠΈΠ½ΡΡΡΠ°Ρ
. ΠΠΎ ΡΠ°ΠΊΠΎΠΉ ΡΠΏΠΎΡΠΎΠ± ΠΈΠΌΠ΅Π΅Ρ ΡΡΡΠ΅ΡΡΠ²Π΅Π½Π½ΡΠ΅ ΠΎΠ³ΡΠ°Π½ΠΈΡΠ΅Π½ΠΈΡ ΠΏΠΎ ΠΊΠΎΠ»ΠΈΡΠ΅ΡΡΠ²Ρ ΠΈΡΠΏΠΎΠ»ΡΠ·ΡΠ΅ΠΌΡΡ
ΠΏΡΠΎΠ²ΠΎΠ΄ΠΎΠ² ΠΈ Π·Π°ΡΠ°ΡΡΡΡ ΠΈΡΠΏΠΎΠ»ΡΠ·ΡΠ΅ΡΡΡ ΡΠΎΠ»ΡΠΊΠΎ Π΄Π»Ρ ΡΠ°Π·Π²ΠΎΠ΄ΠΊΠΈ Π² ΠΎΡΠ΄Π΅Π»ΡΠ½ΡΡ
ΠΊΠΎΠΌΠ½Π°ΡΠ°Ρ
ΠΈΠ»ΠΈ Π΄Π»Ρ ΠΏΡΠΎΠΊΠ»Π°Π΄ΠΊΠΈ ΠΊ ΠΎΡΠ΄Π΅Π»ΡΠ½ΡΠΌ ΡΠ»Π΅ΠΊΡΡΠΎΠΏΡΠΈΠ΅ΠΌΠ½ΠΈΠΊΠ°ΠΌ.

ΠΡΠΎΠΊΠ»Π°Π΄ΠΊΠ° ΠΏΡΠΎΠ²ΠΎΠ΄Π° Π² ΠΏΠ»ΠΈΠ½ΡΡΡΠ΅
Π‘ΠΊΡΡΡΠ°Ρ ΠΏΡΠΎΠ²ΠΎΠ΄ΠΊΠ°
ΠΡΠ°ΠΊ:
- ΠΠΎΠ»Π΅Π΅ ΡΠ°ΡΠΏΡΠΎΡΡΡΠ°Π½Π΅Π½Π½ΠΎΠΉ ΡΠ²Π»ΡΠ΅ΡΡΡ ΡΡ
Π΅ΠΌΠ° ΡΠ°Π·Π²ΠΎΠ΄ΠΊΠΈ ΡΠ»Π΅ΠΊΡΡΠΎΠΏΡΠΎΠ²ΠΎΠ΄ΠΊΠΈ Π² Π΄Π²ΡΡ
ΠΊΠΎΠΌΠ½Π°ΡΠ½ΠΎΠΉ ΠΊΠ²Π°ΡΡΠΈΡΠ΅ Ρ ΠΈΡΠΏΠΎΠ»ΡΠ·ΠΎΠ²Π°Π½ΠΈΠ΅ΠΌ ΡΠΊΡΡΡΠΎΠΉ ΡΠ»Π΅ΠΊΡΡΠΎΠΏΡΠΎΠ²ΠΎΠ΄ΠΊΠΈ. Π’Π°ΠΊΠΎΠΉ ΡΠΏΠΎΡΠΎΠ± ΠΈΠΌΠ΅Π΅Ρ ΡΠ»Π΅Π΄ΡΡΡΠΈΠ΅ ΠΏΡΠ΅ΠΈΠΌΡΡΠ΅ΡΡΠ²Π°:
- Π ΡΠ²ΡΠ·ΠΈ Ρ ΡΠ΅ΠΌ, ΡΡΠΎ Π²ΡΠ΅ ΡΠ»Π΅ΠΌΠ΅Π½ΡΡ ΡΠ°ΠΊΠΎΠΉ ΠΏΡΠΎΠ²ΠΎΠ΄ΠΊΠΈ ΡΠΊΡΡΡΡ ΠΎΡ ΠΏΠΎΡΡΠΎΡΠΎΠ½Π½ΠΈΡ Π³Π»Π°Π·, ΠΎΠ½Π° ΠΈΠΌΠ΅Π΅Ρ Π±ΠΎΠ»Π΅Π΅ ΠΏΡΠΈΠ²Π»Π΅ΠΊΠ°ΡΠ΅Π»ΡΠ½ΡΠΉ Π²Π½Π΅ΡΠ½ΠΈΠΉ Π²ΠΈΠ΄
- ΠΠ΅ Π·Π°Π½ΠΈΠΌΠ°Π΅Ρ ΡΠ²ΠΎΠ±ΠΎΠ΄Π½ΠΎΠ³ΠΎ ΠΏΡΠΎΡΡΡΠ°Π½ΡΡΠ²Π° Π² Π½Π°ΡΠΈΡ ΠΈ Π±Π΅Π· ΡΠΎΠ³ΠΎ ΠΌΠ°Π»Π΅Π½ΡΠΊΠΈΡ ΠΊΠ²Π°ΡΡΠΈΡΠ°Ρ
- Π‘ΠΊΡΡΡΠ°Ρ ΠΏΡΠΎΠ²ΠΎΠ΄ΠΊΠ° ΠΈΠΌΠ΅Π΅Ρ Π±ΠΎΠ»Π΅Π΅ Π²ΡΡΠΎΠΊΠΈΠ΅ ΠΏΠΎΠΊΠ°Π·Π°ΡΠ΅Π»ΠΈ ΠΏΡΠΎΠΏΡΡΠΊΠ½ΠΎΠΉ ΠΈ ΠΏΠ΅ΡΠ΅Π³ΡΡΠ·ΠΎΡΠ½ΠΎΠΉ ΡΠΏΠΎΡΠΎΠ±Π½ΠΎΡΡΠΈ Π²Π²ΠΈΠ΄Ρ Π»ΡΡΡΠ΅ΠΉ ΡΠ΅ΠΏΠ»ΠΎΠΎΡΠ΄Π°ΡΠΈ.
- ΠΠ²ΠΈΠ΄Ρ ΠΌΠ΅Π½ΡΡΠ΅ΠΉ ΡΡΠ΅Π±ΠΎΠ²Π°ΡΠ΅Π»ΡΠ½ΠΎΡΡΠΈ ΠΊ Π·Π°ΡΠΈΡΠ΅ ΠΎΡ ΠΌΠ΅Ρ Π°Π½ΠΈΡΠ΅ΡΠΊΠΈΡ ΠΏΠΎΠ²ΡΠ΅ΠΆΠ΄Π΅Π½ΠΈΠΉ, ΡΠ΅Π½Π° Π½Π΅ΠΎΠ±Ρ ΠΎΠ΄ΠΈΠΌΡΡ ΠΌΠ°ΡΠ΅ΡΠΈΠ°Π»ΠΎΠ² Π·Π°ΠΌΠ΅ΡΠ½ΠΎ Π½ΠΈΠΆΠ΅.
- ΠΠΎΠ½ΡΠ°ΠΆ ΡΠΊΡΡΡΠΎΠΉ ΠΏΡΠΎΠ²ΠΎΠ΄ΠΊΠΈ ΠΎΡΡΡΠ΅ΡΡΠ²Π»ΡΠ΅ΡΡΡ Π½Π΅ΠΏΠΎΡΡΠ΅Π΄ΡΡΠ²Π΅Π½Π½ΠΎ Π² ΡΠ»Π΅ΠΌΠ΅Π½ΡΠ°Ρ ΠΊΠΎΠ½ΡΡΡΡΠΊΡΠΈΠΈ Π²Π°ΡΠ΅ΠΉ ΠΊΠ²Π°ΡΡΠΈΡΡ. ΠΠ»Ρ ΡΡΠΎΠ³ΠΎ Π΄Π΅Π»Π°ΡΡΡΡ Π½Π΅Π±ΠΎΠ»ΡΡΠΈΠ΅ ΡΠ³Π»ΡΠ±Π»Π΅Π½ΠΈΡ Π² ΡΡΠ΅Π½Π΅ β ΡΡΡΠΎΠ±Ρ. Π Π½ΠΈΡ ΡΠΊΠ»Π°Π΄ΡΠ²Π°Π΅ΡΡΡ ΠΏΡΠΎΠ²ΠΎΠ΄ΠΊΠ° Ρ ΠΏΠΎΡΠ»Π΅Π΄ΡΡΡΠΈΠΌ ΠΎΡΡΡΠΊΠ°ΡΡΡΠΈΠ²Π°Π½ΠΈΠ΅ΠΌ.
- ΠΠ»Ρ ΡΡΡΠ°Π½ΠΎΠ²ΠΊΠΈ ΡΠΎΠ·Π΅ΡΠΎΠΊ, Π²ΡΠΊΠ»ΡΡΠ°ΡΠ΅Π»Π΅ΠΉ ΠΈ ΡΠ°ΡΠΏΡΠ΅Π΄Π΅Π»ΠΈΡΠ΅Π»ΡΠ½ΡΡ
ΠΊΠΎΡΠΎΠ±ΠΎΠΊ ΡΠ°ΠΊ ΠΆΠ΅ Π΄Π΅Π»Π°ΡΡΡΡ ΡΠ³Π»ΡΠ±Π»Π΅Π½ΠΈΡ Π² ΡΡΠ΅Π½Π΅.
Π Π½ΠΈΡ
Π·Π°ΡΠ΅ΠΌ ΠΌΠΎΠ½ΡΠΈΡΡΡΡ ΠΏΡΠ΅Π΄Π½Π°Π·Π½Π°ΡΠ΅Π½Π½ΡΠ΅ ΠΈΠΌΠ΅Π½Π½ΠΎ Π΄Π»Ρ ΡΠΊΡΡΡΠΎΠΉ ΡΡ
Π΅ΠΌΡ ΡΠΎΠ·Π΅ΡΠΊΠΈ ΠΈ Π²ΡΠΊΠ»ΡΡΠ°ΡΠ΅Π»ΠΈ.
Π Π°ΡΡΠ΅Ρ ΠΈ Π²ΡΠ±ΠΎΡ ΡΡ Π΅ΠΌΡ ΡΠ»Π΅ΠΊΡΡΠΎΡΠ½Π°Π±ΠΆΠ΅Π½ΠΈΡ
Π Π°ΡΡΠ΅Ρ ΠΏΡΠΎΠ²ΠΎΠ΄ΠΊΠΈ
ΠΡΠ°ΠΊ:
- ΠΡΠ΅ΠΆΠ΄Π΅ ΡΠ΅ΠΌ ΠΏΡΠΈΡΡΡΠΏΠΈΡΡ Π½Π΅ΠΏΠΎΡΡΠ΅Π΄ΡΡΠ²Π΅Π½Π½ΠΎ ΠΊ ΡΠ°ΡΡΠ΅ΡΡ Π½Π°ΡΠ΅ΠΉ ΡΠ»Π΅ΠΊΡΡΠΎΠΏΡΠΎΠ²ΠΎΠ΄ΠΊΠΈ Π½Π°ΠΌ ΡΠ»Π΅Π΄ΡΠ΅Ρ ΠΎΠΏΡΠ΅Π΄Π΅Π»ΠΈΡΡΡΡ Ρ ΠΊΠΎΠ»ΠΈΡΠ΅ΡΡΠ²ΠΎΠΌ ΡΠ»Π΅ΠΊΡΡΠΎΠΏΡΠΈΠ΅ΠΌΠ½ΠΈΠΊΠΎΠ². ΠΠ»Ρ ΡΡΠΎΠ³ΠΎ Π½Π΅ΠΎΠ±Ρ ΠΎΠ΄ΠΈΠΌΠΎ ΡΠΎΡΠ½ΠΎ ΠΎΠΏΡΠ΅Π΄Π΅Π»ΠΈΡΡ ΠΊΠΎΠ»ΠΈΡΠ΅ΡΡΠ²ΠΎ ΠΈ ΡΠ°ΡΠΏΠΎΠ»ΠΎΠΆΠ΅Π½ΠΈΠ΅ ΠΊΠ°ΠΆΠ΄ΠΎΠΉ ΡΠΎΠ·Π΅ΡΠΊΠΈ ΠΈ ΡΠ²Π΅ΡΠΈΠ»ΡΠ½ΠΈΠΊΠ°. ΠΠ΅Π· ΡΡΠΎΠ³ΠΎ ΡΠ΅ΡΠΊΠΎΠ³ΠΎ ΠΏΠ»Π°Π½Π° Π΄Π°Π»ΡΠ½Π΅ΠΉΡΠΈΠ΅ ΡΠ°ΡΡΠ΅ΡΡ Π½Π΅Π²ΠΎΠ·ΠΌΠΎΠΆΠ½Ρ.
ΠΠ±ΡΠ°ΡΠΈΡΠ΅ Π²Π½ΠΈΠΌΠ°Π½ΠΈΠ΅! ΠΠ΅ ΡΠ»Π΅Π΄ΡΠ΅Ρ ΡΠΎΠ·Π½Π°ΡΠ΅Π»ΡΠ½ΠΎ Π·Π°Π²ΡΡΠ°ΡΡ ΠΊΠΎΠ»ΠΈΡΠ΅ΡΡΠ²ΠΎ ΡΡΠ΅Π±ΡΠ΅ΠΌΡΡ Π²Π°ΠΌ ΡΠΎΠ·Π΅ΡΠΎΠΊ ΠΈΠ»ΠΈ ΠΎΡΠ²Π΅ΡΠ΅Π½ΠΈΡ. ΠΠ°ΠΌ Π½Π΅ΠΎΠ±Ρ ΠΎΠ΄ΠΈΠΌΡ ΡΠΎΠ»ΡΠΊΠΎ ΡΠ΅ ΡΠΎΠ·Π΅ΡΠΊΠΈ, ΠΊ ΠΊΠΎΡΠΎΡΡΠΌ Π²Ρ ΡΠΎΡΠ½ΠΎ Π·Π½Π°Π΅ΡΠ΅, ΡΡΠΎ Π±ΡΠ΄Π΅Ρ ΠΏΠΎΠ΄ΠΊΠ»ΡΡΠ΅Π½ΠΎ. Π£ΡΡΠ°Π½ΠΎΠ²ΠΊΠ° ΡΠΎΠ·Π΅ΡΠΎΠΊ ΠΈ ΡΠ΅ΡΠ΅ΠΉ ΠΎΡΠ²Π΅ΡΠ΅Π½ΠΈΡ Π½Π° Π²ΡΡΠΊΠΈΠΉ ΡΠ»ΡΡΠ°ΠΉ, Π·Π½Π°ΡΠΈΡΠ΅Π»ΡΠ½ΠΎ ΡΠ²Π΅Π»ΠΈΡΠΈΠ²Π°Π΅Ρ ΡΡΠΎΠΈΠΌΠΎΡΡΡ Π²Π°ΡΠ΅ΠΉ ΡΡ Π΅ΠΌΡ ΡΠ»Π΅ΠΊΡΡΠΎΡΠ½Π°Π±ΠΆΠ΅Π½ΠΈΡ ΠΈ ΡΠ²Π΅Π»ΠΈΡΠΈΠ²Π°Π΅Ρ Π²Π°ΡΠΈ ΡΡΡΠ΄ΠΎΠ·Π°ΡΡΠ°ΡΡ.
- Π’Π΅ΠΏΠ΅ΡΡ ΠΈΠΌΠ΅Ρ ΡΠ΅ΡΠΊΠΎΠ΅ ΠΏΡΠ΅Π΄ΡΡΠ°Π²Π»Π΅Π½ΠΈΠ΅ ΠΎ ΠΊΠΎΠ»ΠΈΡΠ΅ΡΡΠ²Π΅ ΡΠ»Π΅ΠΊΡΡΠΎΠΏΡΠΈΠ΅ΠΌΠ½ΠΈΠΊΠΎΠ², ΠΌΡ ΠΌΠΎΠΆΠ΅ΠΌ ΠΏΡΠΈΡΡΡΠΏΠΈΡΡ Π½Π΅ΠΏΠΎΡΡΠ΅Π΄ΡΡΠ²Π΅Π½Π½ΠΎ ΠΊ ΡΠ°ΡΡΠ΅ΡΠ°ΠΌ ΡΡΠ΅Π±ΡΠ΅ΠΌΠΎΠ³ΠΎ ΠΏΡΠΎΠ²ΠΎΠ΄Π°. ΠΠΎ ΠΏΡΠΎΠΏΡΡΠΊΠ½Π°Ρ ΡΠΏΠΎΡΠΎΠ±Π½ΠΎΡΡΡ ΠΏΡΠΎΠ²ΠΎΠ΄ΠΎΠ² Π² ΠΏ.
1.3 ΠΠ£Π (ΠΡΠ°Π²ΠΈΠ» ΡΡΡΡΠΎΠΉΡΡΠ²Π° ΡΠ»Π΅ΠΊΡΡΠΎΡΡΡΠ°Π½ΠΎΠ²ΠΎΠΊ) ΡΠΊΠ°Π·ΡΠ²Π°Π΅ΡΡΡ Π² Π°ΠΌΠΏΠ΅ΡΠ°Ρ
, Π° ΠΌΠΎΡΠ½ΠΎΡΡΡ Π²ΡΠ΅Ρ
Π½Π°ΡΠΈΡ
ΠΏΡΠΈΠ±ΠΎΡΠΎΠ² ΠΎΠ±ΡΡΠ½ΠΎ ΡΠΊΠ°Π·Π°Π½Π° Π² Π²Π°ΡΡΠ°Ρ
. - ΠΡΠΏΠΎΠ»ΡΠ·ΡΡ Π·Π°ΠΊΠΎΠ½ ΠΠΌΠ°, ΠΊΠΎΡΠΎΡΡΠΉ Π²ΡΠ΅ΠΌ Π΄ΠΎΠ»ΠΆΠ΅Π½ Π±ΡΡΡ ΠΈΠ·Π²Π΅ΡΡΠ΅Π½ ΡΠΎ ΡΠΊΠΎΠ»ΡΠ½ΠΎΠΉ ΡΠΊΠ°ΠΌΡΠΈ, Π²ΡΠΏΠΎΠ»Π½ΡΠ΅ΠΌ ΠΏΠ΅ΡΠ΅ΡΠ°ΡΡΠ΅Ρ: Π³Π΄Π΅ P β ΡΡΠΎ ΠΌΠΎΡΠ½ΠΎΡΡΡ ΠΏΡΠΈΠ±ΠΎΡΠ° Π² ΠΠ°ΡΡΠ°Ρ (ΠΡ), U β ΡΡΠΎ Π½Π°ΠΏΡΡΠΆΠ΅Π½ΠΈΠ΅ Π²Π°ΡΠ΅ΠΉ ΡΠ»Π΅ΠΊΡΡΠΎΡΠ΅ΡΠΈ Π² Π²ΠΎΠ»ΡΡΠ°Ρ (Π), Π΄Π»Ρ ΠΎΠ΄Π½ΠΎΡΠ°Π·Π½ΠΎΠΉ ΡΠ΅ΡΠΈ Π½Π°ΠΏΡΡΠΆΠ΅Π½ΠΈΠ΅ ΡΠ°Π²Π½ΠΎ 220Π, Π° I β ΡΡΠΎ ΡΠΎΠΊ, ΠΊΠΎΡΠΎΡΡΠΉ Π±ΡΠ΄Π΅Ρ ΠΏΡΠΎΡΠ΅ΠΊΠ°ΡΡ Π² ΠΏΡΠΎΠ²ΠΎΠ΄Π°Ρ Π² Π°ΠΌΠΏΠ΅ΡΠ°Ρ (Π).
ΠΡΠΈΠΌΠ΅ΡΠ½Π°Ρ ΠΌΠΎΡΠ½ΠΎΡΡΡ ΡΠ°Π·Π»ΠΈΡΠ½ΡΡ ΡΠ»Π΅ΠΊΡΡΠΎΠΏΡΠΈΠ±ΠΎΡΠΎΠ²
- ΠΡΠΎΠΈΠ·Π²Π΅Π΄Ρ Π½Π΅Ρ ΠΈΡΡΡΠΉ ΡΠ°ΡΡΠ΅Ρ, ΠΌΡ ΠΏΠΎΠ»ΡΡΠΈΠΌ, ΡΡΠΎ ΠΏΡΠΈ ΠΏΠΎΠ΄ΠΊΠ»ΡΡΠ΅Π½ΠΈΠΈ ΠΏΡΠΈΠ±ΠΎΡΠ° Π² 1000ΠΡ, Π² Π½Π°ΡΠ΅ΠΌ ΠΏΡΠΎΠ²ΠΎΠ΄Π΅ Π±ΡΠ΄Π΅Ρ ΠΏΡΠΎΡΠ΅ΠΊΠ°ΡΡ ΡΠΎΠΊ Π² 4,55Π. ΠΠ°ΡΠ° ΠΈΠ½ΡΡΡΡΠΊΡΠΈΡ ΡΠΎΠ²Π΅ΡΡΠ΅Ρ ΠΎΠΊΡΡΠ³Π»ΠΈΡΡ ΡΡΠΎ Π·Π½Π°ΡΠ΅Π½ΠΈΠ΅ Π΄ΠΎ 5Π Π΄Π»Ρ ΡΠΎΠ·Π΄Π°Π½ΠΈΡ ΠΎΠΏΡΠ΅Π΄Π΅Π»Π΅Π½Π½ΠΎΠ³ΠΎ Π·Π°ΠΏΠ°ΡΠ° ΠΈ ΡΠΏΡΠΎΡΠ΅Π½ΠΈΡ ΡΠ°ΡΡΠ΅ΡΠΎΠ².
- Π’Π΅ΠΏΠ΅ΡΡ ΠΏΡΠΈΡΡΡΠΏΠ°Π΅ΠΌ ΠΊ Π²ΡΠ±ΠΎΡΡ ΠΏΡΠΎΠ²ΠΎΠ΄Π°. ΠΠ½ ΠΌΠΎΠΆΠ΅Ρ Π±ΡΡΡ Π²ΡΠΏΠΎΠ»Π½Π΅Π½ ΠΈΠ· ΠΌΠ΅Π΄ΠΈ ΠΈΠ»ΠΈ Π°Π»ΡΠΌΠΈΠ½ΠΈΡ ΠΈ Π½Π°Ρ
ΠΎΠ΄ΠΈΡΡΡ Π² ΠΏΠΎΠ»ΠΈΠ²ΠΈΠ½ΠΈΠ»Ρ
Π»ΠΎΡΠΈΠ΄Π½ΠΎΠΉ ΠΈΠ»ΠΈ ΡΠ΅Π·ΠΈΠ½ΠΎΠ²ΠΎΠΉ ΠΈΠ·ΠΎΠ»ΡΡΠΈΠΈ. ΠΡΠ±ΠΎΡ ΡΠ»Π΅Π΄ΡΠ΅Ρ ΠΎΡΡΡΠ΅ΡΡΠ²Π»ΡΡΡ ΡΠΎΠ³Π»Π°ΡΠ½ΠΎ ΠΏ.1.3 ΠΠ£Π. ΠΠ½ Π²ΠΊΠ»ΡΡΠ°Π΅Ρ Π² ΡΠ΅Π±Ρ ΠΏΡΠΎΠ²ΠΎΠ΄Π½ΠΈΠΊΠ° Π² Π·Π°Π²ΠΈΡΠΈΠΌΠΎΡΡΠΈ ΠΎΡ ΡΡΠ»ΠΎΠ²ΠΈΠΉ ΠΏΡΠΎΠΊΠ»Π°Π΄ΠΊΠΈ, ΠΈΠ·ΠΎΠ»ΡΡΠΈΠΈ, Π²Π»Π°ΠΆΠ½ΠΎΡΡΠΈ ΠΈ Π½Π΅ΠΊΠΎΡΠΎΡΡΡ
Π΄ΡΡΠ³ΠΈΡ
ΠΏΠ°ΡΠ°ΠΌΠ΅ΡΡΠΎΠ².

- ΠΠΎ Π²ΡΠ΅ ΡΡΠΎ Π΄ΠΎΡΡΠ°ΡΠΎΡΠ½ΠΎ ΡΠ»ΠΎΠΆΠ½ΠΎ ΠΈ ΠΏΡΠΈ Π½Π΅Π±ΠΎΠ»ΡΡΠΈΡ Π½Π°Π³ΡΡΠ·ΠΊΠ°Ρ ΠΊΠ²Π°ΡΡΠΈΡΡ Π΄Π°Π»Π΅ΠΊΠΎ Π½Π΅ Π²ΡΠ΅Π³Π΄Π° ΠΎΠΏΡΠ°Π²Π΄Π°Π½ΠΎ. ΠΠΎΡΡΠΎΠΌΡ, Π΅ΡΠ»ΠΈ Π²Ρ Π½Π΅ ΠΏΡΠΎΠ΅ΠΊΡΠ½Π°Ρ ΠΊΠΎΠ½ΡΠΎΡΠ° ΠΈ Π²ΡΠΏΠΎΠ»Π½ΡΠ΅ΡΠ΅ Π·Π°ΠΌΠ΅Π½Ρ ΠΏΡΠΎΠ²ΠΎΠ΄ΠΊΠΈ ΡΠ²ΠΎΠΈΠΌΠΈ ΡΡΠΊΠ°ΠΌΠΈ, ΡΠΎ ΡΠΎΠ²Π΅ΡΡΠ΅ΠΌ Π²Π°ΠΌ Π²ΠΎΡΠΏΠΎΠ»ΡΠ·ΠΎΠ²Π°ΡΡΡΡ ΡΠΏΡΠΎΡΠ΅Π½Π½ΡΠΌ ΡΠ°ΡΡΠ΅ΡΠΎΠΌ. Π‘ΠΎΠ³Π»Π°ΡΠ½ΠΎ Π½Π΅Π³ΠΎ, ΠΌΠ΅Π΄Π½ΡΠΉ ΠΏΡΠΎΠ²ΠΎΠ΄ ΡΠ΅ΡΠ΅Π½ΠΈΠ΅ΠΌ 1 ΠΌΠΌ2 Π² Π½ΠΎΡΠΌΠ°Π»ΡΠ½ΠΎΠΌ ΡΠ΅ΠΆΠΈΠΌΠ΅ ΠΏΡΠΎΠΏΡΡΠΊΠ°Π΅Ρ ΡΠΎΠΊ Π² 10Π, Π° Π°Π»ΡΠΌΠΈΠ½ΠΈΠ΅Π²ΡΠΉ ΠΏΡΠΎΠ²ΠΎΠ΄ ΡΠ°ΠΊΠΈΠΌ ΠΆΠ΅ ΡΠ΅ΡΠ΅Π½ΠΈΠ΅ΠΌ β 5Π.
ΠΡΠ±ΠΎΡ ΡΡ Π΅ΠΌΡ ΡΠ»Π΅ΠΊΡΡΠΎΠΏΡΠΎΠ²ΠΎΠ΄ΠΊΠΈ
ΠΡΠ°ΠΊ:
- ΠΡΠΎΡΡΠΈΡΠ°Π² Π²ΡΠ΅ Π²ΠΎΠ·ΠΌΠΎΠΆΠ½ΡΠ΅ Π½Π°Π³ΡΡΠ·ΠΊΠΈ, Π½Π°ΠΌ ΡΠ»Π΅Π΄ΡΠ΅Ρ ΡΠ°Π·Π΄Π΅Π»ΠΈΡΡ ΠΈΡ Π½Π° Π³ΡΡΠΏΠΏΡ. ΠΡΠΈ ΡΡΠΎΠΌ Π±ΡΠ΄Π΅ΠΌ ΡΡΠΊΠΎΠ²ΠΎΠ΄ΡΡΠ²ΠΎΠ²Π°ΡΡΡΡ ΠΏ. 6.2.2 ΠΠ£Π, ΠΊΠΎΡΠΎΡΡΠΉ Π³Π»Π°ΡΠΈΡ, ΡΡΠΎ Π³ΡΡΠΏΠΏΠΎΠ²ΡΠ΅ Π»ΠΈΠ½ΠΈΠΈ Π΄ΠΎΠ»ΠΆΠ½Ρ Π±ΡΡΡ Π·Π°ΡΠΈΡΠ΅Π½Ρ Π°Π²ΡΠΎΠΌΠ°ΡΠΈΡΠ΅ΡΠΊΠΈΠΌΠΈ Π²ΡΠΊΠ»ΡΡΠ°ΡΠ΅Π»ΡΠΌΠΈ Π½Π° ΡΠΎΠΊ Π½Π΅ Π±ΠΎΠ»Π΅Π΅ 25Π. ΠΡΠΈ ΡΡΠΎΠΌ, Π΅ΡΠ»ΠΈ Π²Ρ ΡΠΎΠ·Π΄Π°Π΅ΡΠ΅ ΠΎΡΠ΄Π΅Π»ΡΠ½ΡΡ Π³ΡΡΠΏΠΏΡ ΠΏΠΎ ΡΠ΅ΡΠΈ ΠΎΡΠ²Π΅ΡΠ΅Π½ΠΈΡ, ΡΠΎ Π΅Π΅ ΠΎΠ±ΡΡΠ½ΠΎ ΠΎΠ±ΠΎΡΡΠ΄ΡΡΡ Π°Π²ΡΠΎΠΌΠ°ΡΠΈΡΠ΅ΡΠΊΠΈΠΌ Π²ΡΠΊΠ»ΡΡΠ°ΡΠ΅Π»Π΅ΠΌ Π½Π° 16Π.
- ΠΡΠΈ ΡΠ°Π·Π΄Π΅Π»Π΅Π½ΠΈΠΈ Π½Π°Π³ΡΡΠ·ΠΊΠΈ Π½Π° Π³ΡΡΠΏΠΏΡ ΠΎΡΠ΄Π΅Π»ΡΠ½ΠΎ ΡΠ»Π΅Π΄ΡΠ΅Ρ ΡΡΠ΅ΡΡΡ ΠΌΠΎΡΠ½ΠΎΡΡΡ Β Β Β ΠΏΠΎΡΡΠ΅Π±ΠΈΡΠ΅Π»Π΅ΠΉ. Π ΡΠ°ΠΊΠΎΠ²ΡΠΌ ΠΎΡΠ½ΠΎΡΡΡ ΡΠ»Π΅ΠΊΡΡΠΎΠΎΠ±ΠΎΡΡΠ΄ΠΎΠ²Π°Π½ΠΈΠ΅ ΠΌΠΎΡΠ½ΠΎΡΡΡΡ 2ΠΊΠΡ ΠΈ Π±ΠΎΠ»Π΅Π΅. ΠΡΠΎ ΠΎΠ±ΡΡΠ½ΠΎ ΠΎΡΠΎΠΏΠΈΡΠ΅Π»ΡΠ½ΡΠ΅ ΠΈ Π½Π°Π³ΡΠ΅Π²Π°ΡΠ΅Π»ΡΠ½ΡΠ΅ Β Β Β ΠΏΡΠΈΠ±ΠΎΡΡ.
ΠΡΠ»ΠΈ ΡΠ°ΠΊΠΎΠ²ΡΠ΅ Ρ Π²Π°Ρ Π΅ΡΡΡ, ΡΠΎ ΠΈΡ
ΡΠ»Π΅Π΄ΡΠ΅Ρ Π·Π°ΠΏΠΈΡΠ°ΡΡ ΠΎΡΠ΄Π΅Π»ΡΠ½ΡΠΌ Π°Π²ΡΠΎΠΌΠ°ΡΠΎΠΌ Ρ ΡΠΎΠΎΡΠ²Π΅ΡΡΡΠ²ΡΡΡΠΈΠΌ Π½ΠΎΠΌΠΈΠ½Π°Π»ΡΠ½ΡΠΌ ΡΠΎΠΊΠΎΠΌ.
ΠΠ° ΡΠΎΡΠΎ ΠΈΠ·ΠΎΠ±ΡΠ°ΠΆΠ΅Π½Π° ΡΡ Π΅ΠΌΠ° ΠΏΠΈΡΠ°Π½ΠΈΡ Π²ΡΠ΅ΠΉ ΠΊΠ²Π°ΡΡΠΈΡΡ ΡΠ΅ΡΠ΅Π· Π£ΠΠ
- ΠΠ΅Π· ΡΡΠ΅ΡΠ° ΠΌΠΎΡΠ½ΡΡ
ΠΏΠΎΡΡΠ΅Π±ΠΈΡΠ΅Π»Π΅ΠΉ Π²Π°Ρ ΠΏΠ»Π°Π½ ΡΠ»Π΅ΠΊΡΡΠΎΠΏΡΠΎΠ²ΠΎΠ΄ΠΊΠΈ Π΄Π²ΡΡ
ΠΊΠΎΠΌΠ½Π°ΡΠ½ΠΎΠΉ ΠΊΠ²Π°ΡΡΠΈΡΡ Π΄ΠΎΠ»ΠΆΠ΅Π½ ΠΈΠΌΠ΅ΡΡ Π΄Π²Π΅ β ΡΡΠΈ Π³ΡΡΠΏΠΏΡ. ΠΠ΄Π½Π° ΠΈΠ· ΠΊΠΎΡΠΎΡΡΡ
β ΡΠ΅ΡΡ ΠΎΡΠ²Π΅ΡΠ΅Π½ΠΈΡ ΠΈ ΠΎΠ΄Π½Π° ΠΈΠ»ΠΈ Π΄Π²Π΅ Π³ΡΡΠΏΠΏΡ β ΠΏΠΈΡΠ°ΡΡΠΈΠ΅ ΡΠΎΠ·Π΅ΡΠΊΠΈ.
ΠΡΠ»ΠΈ Ρ Π²Π°Ρ ΠΏΠΎΠ»ΡΡΠΈΠ»ΠΈΡΡ Π΄Π²Π΅ Π³ΡΡΠΏΠΏΡ, ΠΏΠΈΡΠ°ΡΡΠΈΠ΅ ΡΠΎΠ·Π΅ΡΠΊΠΈ, ΡΠΎ ΡΠ΅Π»Π΅ΡΠΎΠΎΠ±ΡΠ°Π·Π½ΠΎ ΡΠΎΡΠΌΠΈΡΠΎΠ²Π°ΡΡ Π³ΡΡΠΏΠΏΡ Π² ΡΠΌΠ΅ΠΆΠ½ΡΡ ΠΊΠΎΠΌΠ½Π°ΡΠ°Ρ . Π’ΠΎ Π΅ΡΡΡ ΠΎΠ΄Π½Π° Π³ΡΡΠΏΠΏΠ° ΠΏΠΈΡΠ°Π΅Ρ ΡΠΎΠ·Π΅ΡΠΊΠΈ Π² ΠΊΡΡ Π½Π΅ ΠΈ ΠΏΡΠΈΡ ΠΎΠΆΠ΅ΠΉ, Π° Π²ΡΠΎΡΠ°Ρ β Π² ΡΠΏΠ°Π»ΡΠ½Π΅ ΠΈ Π·Π°Π»Π΅.
ΠΠ±ΡΠ°ΡΠΈΡΠ΅ Π²Π½ΠΈΠΌΠ°Π½ΠΈΠ΅! Π‘ΠΎΠ³Π»Π°ΡΠ½ΠΎ ΠΏ.7.1.37 ΠΠ£Π, ΡΡΡΠ°Π½ΠΎΠ²ΠΊΠ° ΡΠΎΠ·Π΅ΡΠΎΠΊ Π² Π²Π°Π½Π½ΠΎΠΉ ΠΊΠΎΠΌΠ½Π°ΡΠ΅ ΡΠ°Π·ΡΠ΅ΡΠ΅Π½Π° ΡΠΎΠ»ΡΠΊΠΎ ΠΏΡΠΈ ΠΏΠΎΠ΄ΠΊΠ»ΡΡΠ΅Π½ΠΈΠΈ Π΅Π΅ ΡΠ΅ΡΠ΅Π· Π£ΠΠ. ΠΡΠ»ΠΈ Π²Ρ ΡΡΡΠ°Π½Π°Π²Π»ΠΈΠ²Π°Π΅ΡΠ΅ ΡΠΎΠ·Π΅ΡΠΊΡ Π² Π²Π°Π½Π½ΠΎΠΉ ΠΊΠΎΠΌΠ½Π°ΡΠ΅, ΡΠΎ ΠΆΠ΅Π»Π°ΡΠ΅Π»ΡΠ½ΠΎ Π²ΠΊΠ»ΡΡΠΈΡΡ Π΅Π΅ Π² Π³ΡΡΠΏΠΏΡ, ΠΊΠΎΡΠΎΡΠ°Ρ ΠΏΠΈΡΠ°Π΅Ρ ΡΠΎΠ·Π΅ΡΠΊΠΈ ΠΊΡΡ Π½ΠΈ. ΠΠ΅Π΄Ρ Ρ ΠΎΡΡ ΡΠΎΠ·Π΅ΡΠΊΠΈ Π² ΠΊΡΡ Π½Π΅ Π½Π΅ ΡΡΠ΅Π±ΡΡΡ ΠΎΠ±ΡΠ·Π°ΡΠ΅Π»ΡΠ½ΠΎΠΉ ΡΡΡΠ°Π½ΠΎΠ²ΠΊΠΈ Π£ΠΠ, Π΄Π°Π½Π½ΠΎΠ΅ ΡΡΡΡΠΎΠΉΡΡΠ²ΠΎ Π·Π°ΡΠΈΡΡ Π½Π° ΠΊΡΡ Π½Π΅ Π±ΡΠ΄Π΅Ρ Π½Π°ΠΈΠ±ΠΎΠ»Π΅Π΅ ΡΠ΅Π»Π΅ΡΠΎΠΎΠ±ΡΠ°Π·Π½ΠΎ.
youtube.com/embed/nh5vPcSRA-w» frameborder=»0″ allowfullscreen=»allowfullscreen»/>
- ΠΡΠ΄Π΅Π»ΡΠ½ΠΎ Ρ
ΠΎΡΠ΅Π»ΠΎΡΡ Π±Ρ ΠΎΡΡΠ°Π½ΠΎΠ²ΠΈΡΡΡΡ Π½Π° ΡΠ΅ΡΠ΅Π½ΠΈΠΈ ΠΈΡΠΏΠΎΠ»ΡΠ·ΡΠ΅ΠΌΡΡ
ΠΏΡΠΎΠ²ΠΎΠ΄ΠΎΠ². ΠΠ»Ρ Π³ΡΡΠΏΠΏ Ρ Π°Π²ΡΠΎΠΌΠ°ΡΠΈΡΠ΅ΡΠΊΠΈΠΌ Π²ΡΠΊΠ»ΡΡΠ°ΡΠ΅Π»Π΅ΠΌ Π½Π° 25Π ΠΌΠ΅Π΄Π½ΡΠΉ ΠΏΡΠΎΠ²ΠΎΠ΄ Π΄ΠΎΠ»ΠΆΠ΅Π½ Π±ΡΡΡ ΡΠ΅ΡΠ΅Π½ΠΈΠ΅ΠΌ Π½Π΅ ΠΌΠ΅Π½Π΅Π΅ 2,5 ΠΌΠΌ2.
Π‘ΠΎΠΎΡΠ²Π΅ΡΡΡΠ²Π΅Π½Π½ΠΎ Π΄Π»Ρ Π³ΡΡΠΏΠΏ Π½Π° 16Π Π½Π΅ ΠΌΠ΅Π½Π΅Π΅ 1,5 ΠΌΠΌ2. ΠΠΎ Π² Π»ΡΠ±ΠΎΠΌ ΡΠ»ΡΡΠ°Π΅ ΡΠ΅ΡΠ΅Π½ΠΈΠ΅ ΠΏΡΠΎΠ²ΠΎΠ΄Π°, ΠΏΠΈΡΠ°ΡΡΠ΅Π³ΠΎ ΠΎΡΠ΄Π΅Π»ΡΠ½ΡΡ Π³ΡΡΠΏΠΏΡ, Π½Π΅ ΡΠ΅Π»Π΅ΡΠΎΠΎΠ±ΡΠ°Π·Π½ΠΎ Π΄Π΅Π»Π°ΡΡ Π±ΠΎΠ»Π΅Π΅ ΠΏΡΠΎΠ²ΠΎΠ΄Π° Π½Π° Π²Π²ΠΎΠ΄Π½ΠΎΠΌ Π°Π²ΡΠΎΠΌΠ°ΡΠ΅.
ΠΠ±ΡΠ°ΡΠΈΡΠ΅ Π²Π½ΠΈΠΌΠ°Π½ΠΈΠ΅! Π‘ΠΎΠ³Π»Π°ΡΠ½ΠΎ ΡΠ°Π±Π»ΠΈΡΠ΅ 7.1.1 ΠΠ£Π, ΠΌΠΈΠ½ΠΈΠΌΠ°Π»ΡΠ½ΠΎΠ΅ ΡΠ΅ΡΠ΅Π½ΠΈΠ΅ ΠΌΠ΅Π΄Π½ΠΎΠ³ΠΎ ΠΏΡΠΎΠ²ΠΎΠ΄Π° Π΄ΠΎ Π²Π²ΠΎΠ΄Π½ΠΎΠ³ΠΎ Π°Π²ΡΠΎΠΌΠ°ΡΠ° Π΄ΠΎΠ»ΠΆΠ½ΠΎ Π±ΡΡΡ Π½Π΅ ΠΌΠ΅Π½Π΅Π΅ 2,5 ΠΌΠΌ2. Π ΡΠΎ ΠΆΠ΅ Π²ΡΠ΅ΠΌΡ ΠΌΠΈΠ½ΠΈΠΌΠ°Π»ΡΠ½ΠΎΠ΅ ΡΠ΅ΡΠ΅Π½ΠΈΠ΅ ΠΏΡΠΎΠ²ΠΎΠ΄Π° Π³ΡΡΠΏΠΏΡ Π½Π΅ Π΄ΠΎΠ»ΠΆΠ½ΠΎ Π±ΡΡΡ Π½ΠΈΠΆΠ΅ 1 ΠΌΠΌ2.
ΠΠΎΠ½ΡΠ°ΠΆ ΡΠ»Π΅ΠΊΡΡΠΎΠΏΡΠΎΠ²ΠΎΠ΄ΠΊΠΈ
ΠΡΠ°ΠΊ:
- ΠΠΎΠ½Π΅ΡΠ½ΠΎ, Π½Π° Π΄Π°Π½Π½ΡΠΉ ΠΌΠΎΠΌΠ΅Π½Ρ ΡΡΡΠ΅ΡΡΠ²ΡΡΡ ΠΌΠ½ΠΎΠ³ΠΎΡΠΈΡΠ»Π΅Π½Π½ΡΠ΅ Π²ΠΈΠ΄Π΅ΠΎ ΠΏΡΠ°Π²ΠΈΠ»ΡΠ½ΠΎΠΉ ΠΏΡΠΎΠΊΠ»Π°Π΄ΠΊΠΈ ΠΏΡΠΎΠ²ΠΎΠ΄ΠΊΠΈ, Π½ΠΎ ΠΌΡ ΠΎΡΡΠ°Π½ΠΎΠ²ΠΈΠΌΡΡ Π»ΠΈΡΡ Π½Π° ΠΎΡΠ΄Π΅Π»ΡΠ½ΡΡ
ΠΌΠΎΠΌΠ΅Π½ΡΠ°Ρ
. Π¨ΡΡΠΎΠ±Ρ ΡΠ΅Π»Π΅ΡΠΎΠΎΠ±ΡΠ°Π·Π½ΠΎ Π΄Π΅Π»Π°ΡΡ Π² Π²Π΅ΡΡ
Π½Π΅ΠΉ ΡΠ°ΡΡΠΈ ΡΡΠ΅Π½Ρ ΠΏΠΎΠ΄ ΡΠ°ΠΌΡΠΌ ΠΏΠΎΡΠΎΠ»ΠΊΠΎΠΌ.
ΠΠΎΠ½Π΅ΡΠ½ΠΎ, Π½Π΅ΠΊΠΎΡΠΎΡΡΠ΅ ΠΎΠ±Π»Π΅Π³ΡΠ°ΡΡ ΡΠ΅Π±Π΅ Π·Π°Π΄Π°ΡΡ ΠΈ ΡΠ°ΡΠΏΠΎΠ»Π°Π³Π°ΡΡ ΡΠ»Π΅ΠΊΡΡΠΎΠΏΡΠΎΠ²ΠΎΠ΄ΠΊΡ Π² ΡΡΡΠΆΠΊΠ΅.
ΠΡΠ»ΠΈ Π²Ρ Π·Π°Π»ΠΈΠ²Π°Π΅ΡΠ΅ Π½ΠΎΠ²ΡΡ ΡΡΡΠΆΠΊΡ, ΡΠΎ Π΄Π°Π½Π½ΡΠΉ Π²Π°ΡΠΈΠ°Π½Ρ ΠΊΠΎΠ½Π΅ΡΠ½ΠΎ Π΄ΠΎΡΡΠ°ΡΠΎΡΠ½ΠΎ ΡΠ΄ΠΎΠ±Π΅Π½. ΠΠΎ Π² ΡΠ»ΡΡΠ°Π΅ ΠΏΠΎΠ²ΡΠ΅ΠΆΠ΄Π΅Π½ΠΈΡ ΠΏΡΠΎΠ²ΠΎΠ΄ΠΊΠΈ Π²Π°ΠΌ ΠΏΡΠΈΠ΄Π΅ΡΡΡ Π²ΡΠ±ΠΈΠ²Π°ΡΡ ΡΡΡΠΆΠΊΡ, ΡΡΠΎ Π² ΠΎΠΏΡΠ΅Π΄Π΅Π»Π΅Π½Π½ΡΡ ΡΠ»ΡΡΠ°ΡΡ ΠΌΠΎΠΆΠ΅Ρ ΠΏΡΠΈΠ²Π΅ΡΡΠΈ ΠΊ Π½Π΅ΠΎΠ±Ρ ΠΎΠ΄ΠΈΠΌΠΎΡΡΠΈ Π΅Π΅ ΠΏΠΎΠ»Π½ΠΎΠΉ Π·Π°ΠΌΠ΅Π½Ρ. ΠΡΠΎΠΌΠ΅ ΡΠΎΠ³ΠΎ ΠΏΠΎΠ²ΡΡΠ°Π΅ΡΡΡ ΡΠΈΡΠΊ ΠΏΠΎΡΠ°ΠΆΠ΅Π½ΠΈΡ ΡΠ»Π΅ΠΊΡΡΠΈΡΠ΅ΡΠΊΠΈΠΌ ΡΠΎΠΊΠΎΠΌ ΠΏΡΠΈ Π·Π°ΡΠΎΠΏΠ»Π΅Π½ΠΈΠΈ ΠΏΠΎΠΌΠ΅ΡΠ΅Π½ΠΈΡ. - ΠΠ°ΡΠ° ΡΡ
Π΅ΠΌΠ° ΡΠ»Π΅ΠΊΡΡΠΎΠΏΡΠΎΠ²ΠΎΠ΄ΠΊΠΈ Π² 2 Ρ
ΠΊΠΎΠΌΠ½Π°ΡΠ½ΠΎΠΉ ΠΊΠ²Π°ΡΡΠΈΡΠ΅ ΠΎΠ±ΡΠ·Π°ΡΠ΅Π»ΡΠ½ΠΎ Π΄ΠΎΠ»ΠΆΠ½Π° ΡΠΎΠ΄Π΅ΡΠΆΠ°ΡΡ Π½Π°Π»ΠΈΡΠΈΠ΅ ΡΠ°ΡΠΏΡΠ΅Π΄Π΅Π»ΠΈΡΠ΅Π»ΡΠ½ΡΡ
ΠΊΠΎΡΠΎΠ±ΠΎΠΊ. ΠΡ
ΡΠ΅Π»Π΅ΡΠΎΠΎΠ±ΡΠ°Π·Π½ΠΎ ΡΠ°ΡΠΏΠΎΠ»Π°Π³Π°ΡΡ Ρ Π²Ρ
ΠΎΠ΄Π° Π² ΠΊΠΎΠΌΠ½Π°ΡΡ Π½Π° ΡΡΠ΅Π½Π΅ Π±Π»ΠΈΠΆΠ°ΠΉΡΠ΅ΠΉ ΠΊ ΡΡΡΠΊΠ΅ Π΄Π²Π΅ΡΠΈ.
ΠΡΠΎ ΠΎΠ±ΡΡΠ»ΠΎΠ²Π»Π΅Π½ΠΎ ΡΠ΅ΠΌ, ΡΡΠΎ ΠΈΠΌΠ΅Π½Π½ΠΎ Π·Π΄Π΅ΡΡ Π±ΡΠ΄Π΅Ρ ΡΠ°ΡΠΏΠΎΠ»Π°Π³Π°ΡΡΡΡ Π²ΡΠΊΠ»ΡΡΠ°ΡΠ΅Π»Ρ ΠΎΡΠ²Π΅ΡΠ΅Π½ΠΈΡ ΠΊΠΎΠΌΠ½Π°ΡΡ ΠΈ ΠΎΡΡΡΠ΄Π° Π·Π½Π°ΡΠΈΡΠ΅Π»ΡΠ½ΠΎ ΡΠ΄ΠΎΠ±Π½Π΅Π΅ Π²ΡΠΏΠΎΠ»Π½ΡΡΡ ΠΏΠΎΡΠ»Π΅Π΄ΡΡΡΡΡ ΡΠ°Π·Π²ΠΎΠ΄ΠΊΡ.
Π‘Ρ Π΅ΠΌΠ° ΠΏΠΈΡΠ°Π½ΠΈΡ Π²ΡΠ΅Ρ ΡΠ»Π΅ΠΊΡΡΠΎΠΏΡΠΈΠ±ΠΎΡΠΎΠ² Π΄Π²ΡΡ ΠΊΠΎΠΌΠ½Π°ΡΠ½ΠΎΠΉ ΠΊΠ²Π°ΡΡΠΈΡΡ
- ΠΡΠΈ ΠΏΡΠΎΠΊΠ»Π°Π΄ΠΊΠ΅ Π² ΠΎΠ΄Π½ΠΎΠΉ ΡΡΡΠΎΠ±Π΅ ΡΡΠ°Π·Ρ Π½Π΅ΡΠΊΠΎΠ»ΡΠΊΠΈΡ
ΠΏΡΠΎΠ²ΠΎΠ΄ΠΎΠ² ΡΠ°Π·Π½ΡΡ
Π³ΡΡΠΏΠΏ, Β Β Β ΠΆΠ΅Π»Π°ΡΠ΅Π»ΡΠ½ΠΎ ΠΈΡ
ΡΠ°Π·Π΄Π΅Π»ΠΈΡΡ Π½Π΅ΡΠ³ΠΎΡΠ°Π΅ΠΌΡΠΌ ΠΌΠ°ΡΠ΅ΡΠΈΠ°Π»ΠΎΠΌ. ΠΡΠΎ ΠΌΠΎΠΆΠ΅Ρ Π±ΡΡΡ ΡΠ»ΠΎΠΉ ΡΡΡΠΊΠ°ΡΡΡΠΊΠΈ ΠΈΠ»ΠΈ Π³ΠΎΡΡΠΈΡΠΎΠ²Π°Π½Π½Π°Ρ ΠΌΠ΅ΡΠ°Π»Π»ΠΈΡΠ΅ΡΠΊΠ°Ρ ΡΡΡΠ±Π°.
ΠΡΠΎ ΠΏΡΠ΅Π΄ΠΎΡΠ²ΡΠ°ΡΠΈΡ ΠΏΠΎΠ²ΡΠ΅ΠΆΠ΄Π΅Π½ΠΈΠ΅ ΡΡΠ°Π·Ρ Π½Π΅ΡΠΊΠΎΠ»ΡΠΊΠΈΡ
ΠΏΡΠΎΠ²ΠΎΠ΄ΠΎΠ² ΠΏΡΠΈ Π²ΠΎΠ·Π³ΠΎΡΠ°Π½ΠΈΠΈ ΠΈΠ»ΠΈ ΠΏΠ΅ΡΠ΅Π³ΡΠ΅Π²Π΅ ΠΎΠ΄Π½ΠΎΠ³ΠΎ ΠΈΠ· Π½ΠΈΡ
. - ΠΡΠΈ ΠΏΠΎΠ΄ΠΊΠ»ΡΡΠ΅Π½ΠΈΠΈ ΡΠΎΠ·Π΅ΡΠΎΠΊ, Π²ΡΠΊΠ»ΡΡΠ°ΡΠ΅Π»Π΅ΠΉ ΠΈ Π΄ΡΡΠ³ΠΈΡ ΡΠ»Π΅ΠΊΡΡΠΎΠΏΡΠΈΠ΅ΠΌΠ½ΠΈΠΊΠΎΠ² ΡΠ»Π΅Π΄ΡΠ΅Ρ ΠΎΡΡΠ°Π²Π»ΡΡΡ Π½Π΅Π±ΠΎΠ»ΡΡΠΎΠΉ Π·Π°ΠΏΠ°Ρ ΠΏΡΠΎΠ²ΠΎΠ΄Π°, Π΄ΠΎΡΡΠ°ΡΠΎΡΠ½ΡΠΉ Π΄Π»Ρ ΠΏΠ΅ΡΠ΅ΡΠ°Π·Π΄Π΅Π»ΠΊΠΈ ΠΏΡΠΎΠ²ΠΎΠ΄Π° ΠΈ ΠΏΠΎΠ²ΡΠΎΡΠ½ΠΎΠ³ΠΎ ΠΏΠΎΠ΄ΠΊΠ»ΡΡΠ΅Π½ΠΈΡ.
ΠΡΠ²ΠΎΠ΄
Π‘Ρ
Π΅ΠΌΠ° ΡΠ»Π΅ΠΊΡΡΠΎΠΏΡΠΎΠ²ΠΎΠ΄ΠΊΠΈ Π΄Π²ΡΡ
ΠΊΠΎΠΌΠ½Π°ΡΠ½ΠΎΠΉ ΠΊΠ²Π°ΡΡΠΈΡΡ, Π² ΠΏΠ΅ΡΠ²ΡΡ ΠΎΡΠ΅ΡΠ΅Π΄Ρ, Π΄ΠΎΠ»ΠΆΠ½Π° Π±ΡΡΡ ΠΏΡΠΎΡΡΠΎΠΉ ΠΈ ΠΈΠ½ΡΡΠΈΡΠΈΠ²Π½ΠΎ ΠΏΠΎΠ½ΡΡΠ½ΠΎΠΉ. ΠΠ΅ Π½Π°Π΄ΠΎ Π΅Π΅ ΡΡΠ»ΠΎΠΆΠ½ΡΡΡ, ΡΠ°Π·Π±ΡΠ°ΡΡΠ²Π°Ρ ΡΠ»Π΅ΠΊΡΡΠΎΠΏΡΠΈΠ΅ΠΌΠ½ΠΈΠΊΠΈ ΠΎΠ΄Π½ΠΎΠΉ Π³ΡΡΠΏΠΏΡ ΠΏΠΎ Π²ΡΠ΅ΠΉ ΠΊΠ²Π°ΡΡΠΈΡΠ΅.
ΠΠ΅Π΄Ρ ΡΡΠΎ Π²Ρ ΡΠ΅ΠΉΡΠ°Ρ ΠΏΠΎΠΌΠ½ΠΈΡΠ΅ Π²ΡΠ΅ Π½ΡΠ°Π½ΡΡ ΡΠ°Π·Π²ΠΎΠ΄ΠΊΠΈ, Π° ΡΠ΅ΡΠ΅Π· Π³ΠΎΠ΄ ΠΈΠ»ΠΈ Π΄Π²Π° ΡΡΠΎ ΠΌΠΎΠΆΠ΅Ρ Π·Π°Π±ΡΡΡΡΡ. ΠΠΎΡΡΠΎΠΌΡ ΠΏΡΠΈ ΠΏΡΠΎΠΊΠ»Π°Π΄ΠΊΠ΅ ΠΏΡΠΎΠ²ΠΎΠ΄Π° ΠΏΠΎΠ»ΡΠ·ΡΠΉΡΠ΅ΡΡ ΡΠΎΠ»ΡΠΊΠΎ ΠΏΡΡΠΌΡΠΌΠΈ ΡΠ³Π»Π°ΠΌΠΈ, Π° ΠΏΡΠΈ ΡΠ°ΡΠΏΡΠ΅Π΄Π΅Π»Π΅Π½ΠΈΠΈ ΡΠΎΠ·Π΅ΡΠΎΠΊ ΠΎΠ΄Π½ΠΎΠΉ Π³ΡΡΠΏΠΏΡ Π½Π΅ Π½Π°Π΄ΠΎ ΡΠ°Π·Π½ΠΎΡΠΈΡΡ ΠΈΡ
Π² ΡΠ°Π·Π½ΡΠ΅ ΠΊΠΎΠΌΠ½Π°ΡΡ.
Π Π°ΡΠΏΠΎΠ»ΠΎΠΆΠ΅Π½ΠΈΠ΅ ΡΠ»Π΅ΠΊΡΡΠΎΠΏΡΠΎΠ²ΠΎΠ΄ΠΊΠΈ
ΠΠΎ Π²ΡΠ΅ΠΌΠ΅Π½Π° ΡΡΡΠΎΠΈΡΠ΅Π»ΡΡΡΠ²Π° ΠΏΠ°Π½Π΅Π»ΡΠ½ΡΡ
Π΄ΠΎΠΌΠΎΠ², Π° ΡΠ΅ΠΌ Π±ΠΎΠ»Π΅Π΅ «Ρ
ΡΡΡΠ΅Π²ΠΎΠΊ», ΠΏΡΠΎΠ»ΠΎΠΆΠ΅Π½Π½Π°Ρ ΡΠ»Π΅ΠΊΡΡΠΎΠΏΡΠΎΠ²ΠΎΠ΄ΠΊΠ° Π½Π΅ ΠΏΡΠ΅Π΄ΡΡΠΌΠ°ΡΡΠΈΠ²Π°Π»Π° ΠΈΡΠΏΠΎΠ»ΡΠ·ΠΎΠ²Π°Π½ΠΈΠ΅ ΡΠ°ΠΊΠΎΠ³ΠΎ Π±ΠΎΠ»ΡΡΠΎΠ³ΠΎ ΠΊΠΎΠ»ΠΈΡΠ΅ΡΡΠ²Π° ΡΠ»Π΅ΠΊΡΡΠΎΠΏΡΠΈΠ±ΠΎΡΠΎΠ² ΠΈ Π±ΡΡΠΎΠ²ΠΎΠΉ ΡΠ΅Ρ
Π½ΠΈΠΊΠΈ ΠΊΠ°ΠΊ ΡΠ΅ΠΉΡΠ°Ρ.
Π ΡΠ²ΡΠ·ΠΈ Ρ ΡΡΠΈΠΌ, Π²ΡΠ΅ ΡΠ°ΡΠ΅ Π²ΡΡΠ°Π΅Ρ Π²ΠΎΠΏΡΠΎΡ ΠΎ Π½Π΅ΠΎΠ±Ρ
ΠΎΠ΄ΠΈΠΌΠΎΡΡΠΈ ΠΏΡΠΎΠΊΠ»Π°Π΄ΠΊΠΈ Π΄ΠΎΠΏΠΎΠ»Π½ΠΈΡΠ΅Π»ΡΠ½ΡΡ
Π»ΠΈΠ½ΠΈΠΉ ΡΠ»Π΅ΠΊΡΡΠΎΠΏΠΈΡΠ°Π½ΠΈΡ ΠΈΠ»ΠΈ ΠΏΠΎΠ»Π½ΠΎΠΉ Π·Π°ΠΌΠ΅Π½Π΅ ΡΠ»Π΅ΠΊΡΡΠΎΠΏΡΠΎΠ²ΠΎΠ΄ΠΊΠΈ, ΠΊΠΎΡΠΎΡΠ°Ρ Π±ΡΠ΄Π΅Ρ ΡΡΠΈΡΡΠ²Π°ΡΡ Π²ΡΠ΅ Π½Π°Π³ΡΡΠ·ΠΊΠΈ ΠΈ ΠΏΠΎΡΡΠ΅Π±Π½ΠΎΡΡΠΈ ΡΠΎΠ²ΡΠ΅ΠΌΠ΅Π½Π½ΠΎΠΉ ΡΠ΅Ρ
Π½ΠΈΠΊΠΈ.
ΠΡΠΎΠΊΠ»Π°Π΄ΠΊΠ° ΡΠ»Π΅ΠΊΡΡΠΎΠΏΡΠΎΠ²ΠΎΠ΄ΠΊΠΈ ΠΌΠΎΠΆΠ΅Ρ Π±ΡΡΡ ΠΏΡΠΎΠΈΠ·Π²Π΅Π΄Π΅Π½Π° ΡΠ°Π·Π½ΡΠΌΠΈ ΡΠΏΠΎΡΠΎΠ±Π°ΠΌΠΈ: ΠΏΠΎ ΡΡΠ΅Π½Π°ΠΌ, ΠΏΠΎ ΠΏΠΎΡΠΎΠ»ΠΊΡ ΠΈ ΠΏΠΎ ΠΏΠΎΠ»Ρ.
ΠΡΠΎΠΊΠ»Π°Π΄ΠΊΠ° ΡΠ»Π΅ΠΊΡΡΠΎΠΏΡΠΎΠ²ΠΎΠ΄ΠΊΠΈ ΠΏΠΎ ΡΡΠ΅Π½Π°ΠΌ
ΠΠ»Ρ ΡΠ°ΡΠΏΠΎΠ»ΠΎΠΆΠ΅Π½ΠΈΡ ΡΠ»Π΅ΠΊΡΡΠΎΠΏΡΠΎΠ²ΠΎΠ΄ΠΊΠΈ ΠΈ ΡΡΡΠ°Π½ΠΎΠ²ΠΊΠΈ ΡΠ»Π΅ΠΊΡΡΠΎΠΏΡΠΈΠ±ΠΎΡΠΎΠ² Π² ΠΏΠΎΠΌΠ΅ΡΠ΅Π½ΠΈΠΈ ΡΡΡΠ΅ΡΡΠ²ΡΡΡ Π·ΠΎΠ½Ρ, ΠΊΠΎΡΠΎΡΡΠ΅ ΡΠ΅ΠΊΠΎΠΌΠ΅Π½Π΄ΡΠ΅ΡΡΡ ΡΠΎΠ±Π»ΡΠ΄Π°ΡΡ.
Π Π°ΡΠΏΠΎΠ»ΠΎΠΆΠ΅Π½ΠΈΠ΅ ΠΊΠ°Π±Π΅Π»ΡΠ½ΡΡ Π»ΠΈΠ½ΠΈΠΉ ΠΏΠΎ ΡΡΠ΅Π½Π°ΠΌ
ΠΡΠ½ΠΎΠ²Π½ΡΠ΅ ΠΊΠ°Π±Π΅Π»ΡΠ½ΡΠ΅ Π»ΠΈΠ½ΠΈΠΈ ΠΏΡΠΎΠΊΠ»Π°Π΄ΡΠ²Π°ΡΡΡΡ ΠΏΠΎ ΡΡΠ΅Π½Π°ΠΌ ΠΏΠΎΠ΄ ΠΏΠΎΡΠΎΠ»ΠΊΠΎΠΌ Ρ Π·Π°Ρ ΠΎΠ΄Π°ΠΌΠΈ Π½Π° ΠΏΠΎΡΠΎΠ»ΠΎΠΊ Π΄Π»Ρ Π»ΠΈΠ½ΠΈΠΉ ΠΎΡΠ²Π΅ΡΠ΅Π½ΠΈΡ ΠΈ ΡΠΏΡΡΠΊΠ°ΠΌΠΈ Π΄Π»Ρ ΠΏΠΎΠ΄ΠΊΠ»ΡΡΠ΅Π½ΠΈΡ ΡΠΎΠ·Π΅ΡΠΎΠΊ ΠΈ Π²ΡΠΊΠ»ΡΡΠ°ΡΠ΅Π»Π΅ΠΉ.
- ΠΊΠ°Π±Π΅Π»ΡΠ½Π°Ρ Π»ΠΈΠ½ΠΈΡ Π΄ΠΎΠ»ΠΆΠ½Π° ΠΏΡΠΎΡ ΠΎΠ΄ΠΈΡΡ Π½Π΅ ΠΌΠ΅Π½Π΅Π΅ ΡΠ΅ΠΌ Π² 15 ΡΠΌ ΠΎΡ ΠΏΠΎΡΠΎΠ»ΠΊΠ°;
- ΠΊΠ°Π±Π΅Π»ΡΠ½Π°Ρ Π»ΠΈΠ½ΠΈΡ Π΄ΠΎΠ»ΠΆΠ½Π° ΠΏΡΠΎΡ ΠΎΠ΄ΠΈΡΡ Π½Π΅ Π½ΠΈΠΆΠ΅ 15 ΡΠΌ ΠΎΡ ΠΏΠΎΠ»Π°;
- Π»ΠΈΠ½ΠΈΠΈ ΡΠ»Π΅ΠΊΡΡΠΎΠΏΡΠΎΠ²ΠΎΠ΄ΠΊΠΈ ΠΏΡΠΎΠΊΠ»Π°Π΄ΡΠ²Π°ΡΡΡΡ Π½Π΅ Π±Π»ΠΈΠΆΠ΅ 10 ΡΠΌ ΠΎΡ ΡΠ³Π»ΠΎΠ² ΠΏΠΎΠΌΠ΅ΡΠ΅Π½ΠΈΡ, Π΄Π²Π΅ΡΠ½ΡΡ ΠΈ ΠΎΠΊΠΎΠ½Π½ΡΡ ΠΏΡΠΎΠ΅ΠΌΠΎΠ²;
- ΠΏΠΎΠ΄Π²ΠΎΠ΄ΠΊΠ° ΠΊ ΡΠΎΠ·Π΅ΡΠΊΠ΅ (ΡΠΎΠ·Π΅ΡΠΎΡΠ½ΠΎΠΌΡ Π±Π»ΠΎΠΊΡ) ΠΈΠ»ΠΈ Π²ΡΠΊΠ»ΡΡΠ°ΡΠ΅Π»Ρ Π΄ΠΎΠ»ΠΆΠ½Π° ΠΏΡΠΎΠΈΠ·Π²ΠΎΠ΄ΠΈΡΡΡΡ ΠΈΠ· ΠΈΠ½Π΄ΠΈΠ²ΠΈΠ΄ΡΠ°Π»ΡΠ½ΠΎΠΉ ΡΠ°ΡΠΏΠ°ΡΡΠ½ΠΎΠΉ ΠΊΠΎΡΠΎΠ±ΠΊΠΈ;
- ΡΠ°ΡΠΏΠ°ΡΡΠ½ΡΠ΅ ΠΊΠΎΡΠΎΠ±ΠΊΠΈ ΡΡΡΠ°Π½Π°Π²Π»ΠΈΠ²Π°ΡΡΡΡ Π½Π° ΡΡΠΎΠ²Π½Π΅ ΠΎΡΠ½ΠΎΠ²Π½ΠΎΠΉ ΠΊΠ°Π±Π΅Π»ΡΠ½ΠΎΠΉ Π»ΠΈΠ½ΠΈΠΈ Π½Π°Π΄ Π²ΡΠΊΠ»ΡΡΠ°ΡΠ΅Π»Π΅ΠΌ;
- Π½Π΅ ΡΠ΅ΠΊΠΎΠΌΠ΅Π½Π΄ΡΠ΅ΡΡΡ Π΄Π΅Π»Π°ΡΡ ΠΏΠ°ΡΠ°Π»Π»Π΅Π»ΡΠ½ΡΠ΅ ΡΠΎΠ΅Π΄ΠΈΠ½Π΅Π½ΠΈΡ (Π·Π°ΠΏΠΈΡΡΠ²Π°ΡΡ) ΠΎΡ ΠΎΠ΄Π½ΠΎΠΉ ΡΠΎΠ·Π΅ΡΠΊΠΈ ΠΊ Π΄ΡΡΠ³ΠΎΠΉ, ΡΡΠΎ ΠΌΠΎΠΆΠ΅Ρ ΠΏΡΠΈΠ²Π΅ΡΡΠΈ ΠΊ ΠΏΠ΅ΡΠ΅Π³ΡΡΠ·ΠΊΠ΅ Π²ΡΠ΅ΠΉ Π»ΠΈΠ½ΠΈΠΈ;
ΠΡΠΎΠ²ΠΎΠ΄ΠΊΠΈ ΠΎΡ ΡΠ°ΡΠΏΠ°ΡΠ½ΡΡ
ΠΊΠΎΡΠΎΠ±ΠΎΠΊ Π΄ΠΎΠ»ΠΆΠ½Ρ ΠΈΠ΄ΡΠΈ ΡΡΡΠΎΠ³ΠΎ Π²Π΅ΡΡΠΈΠΊΠ°Π»ΡΠ½ΠΎ.
ΠΡΠΎ, Π² Π΄Π°Π»ΡΠ½Π΅ΠΉΡΠ΅ΠΌ, ΡΡΡΠ΅ΡΡΠ²Π΅Π½Π½ΠΎ ΠΎΠ±Π»Π΅Π³ΡΠΈΡ ΠΎΠΏΡΠ΅Π΄Π΅Π»Π΅Π½ΠΈΠ΅ ΠΌΠ΅ΡΡΠΎ ΡΠ°ΡΠΏΠΎΠ»ΠΎΠΆΠ΅Π½ΠΈΡ ΠΊΠ°Π±Π΅Π»Ρ Π² ΡΡΠ΅Π½Π΅.
ΠΡΠ»ΠΈ Π»ΠΈΠ½ΠΈΡ ΠΏΡΠΎΠ»ΠΎΠΆΠ΅Π½Π° Π² ΠΏΡΠΎΠΈΠ·Π²ΠΎΠ»ΡΠ½ΠΎΠΌ ΠΏΠΎΡΡΠ΄ΠΊΠ΅ (ΠΏΠΎΠ΄ ΡΠ³Π»ΠΎΠΌ ΠΈΠ»ΠΈ ΡΠΎ ΡΠΌΠ΅ΡΠ΅Π½ΠΈΠ΅ΠΌ), ΠΎΠ½Π° ΠΌΠΎΠΆΠ΅Ρ ΡΡΠ°ΡΡ ΠΏΡΠ΅Π΄ΠΌΠ΅ΡΠΎΠΌ ΠΏΠΎΡΠ΅Π½ΡΠΈΠ°Π»ΡΠ½ΠΎΠΉ ΠΎΠΏΠ°ΡΠ½ΠΎΡΡΠΈ. Π§Π΅ΡΠ΅Π· ΠΊΠ°ΠΊΠΎΠ΅-ΡΠΎ Π²ΡΠ΅ΠΌΡ ΡΠ°ΡΠΏΠΎΠ»ΠΎΠΆΠ΅Π½ΠΈΠ΅ ΡΠ°ΠΊΠΎΠΉ ΠΏΡΠΎΠΈΠ·Π²ΠΎΠ»ΡΠ½ΠΎΠΉ ΡΠ»Π΅ΠΊΡΡΠΎΠΏΡΠΎΠ²ΠΎΠ΄ΠΊΠΈ ΡΠ»Π΅ΡΡΡΠΈΠ²Π°Π΅ΡΡΡ ΠΈΠ· ΠΏΠ°ΠΌΡΡΠΈ Π΄Π°ΠΆΠ΅ Ρ ΠΌΠ°ΡΡΠ΅ΡΠΎΠ², ΠΊΠΎΡΠΎΡΡΠ΅ Π΅Π΅ ΠΏΡΠΎΠΊΠ»Π°Π΄ΡΠ²Π°Π»ΠΈ. Π ΠΏΡΠΈ ΠΏΠΎΠΏΡΡΠΊΠ΅, Π½Π°ΠΏΡΠΈΠΌΠ΅Ρ, ΠΏΠΎΠ²Π΅ΡΠΈΡΡ ΠΏΠΎΠ»ΠΊΡ, Π΅ΡΡΡ Π²Π΅ΡΠΎΡΡΠ½ΠΎΡΡΡ ΠΏΠΎΠΏΠ°ΡΡΡ Π² Π½Π°Ρ ΠΎΠ΄ΡΡΠΈΠΉΡΡ ΠΏΠΎΠ΄ Π½Π°ΠΏΡΡΠΆΠ΅Π½ΠΈΠ΅ΠΌ ΠΊΠ°Π±Π΅Π»Ρ, ΡΠΎ Π²ΡΠ΅ΠΌΠΈ Π²ΡΡΠ΅ΠΊΠ°ΡΡΠΈΠΌΠΈ ΠΏΠΎΡΠ»Π΅Π΄ΡΡΠ²ΠΈΡΠΌΠΈ.
Π’ΠΈΠΏΠΈΡΠ½ΡΠ΅ ΠΎΡΠΈΠ±ΠΊΠΈ ΠΏΡΠΈ ΠΏΡΠΎΠΊΠ»Π°Π΄ΠΊΠ΅ ΡΠ»Π΅ΠΊΡΡΠΎΠΏΡΠΎΠ²ΠΎΠ΄ΠΊΠΈ ΠΊ ΡΠΎΠ·Π΅ΡΠΊΠ°ΠΌ ΠΈ Π²ΡΠΊΠ»ΡΡΠ°ΡΠ΅Π»ΡΠΌ
ΠΡΠΎΠΊΠ»Π°Π΄ΠΊΠ° ΡΠ»Π΅ΠΊΡΡΠΎΠΏΡΠΎΠ²ΠΎΠ΄ΠΊΠΈ ΠΏΠΎ ΠΏΠΎΡΠΎΠ»ΠΊΡ
ΠΡΠΎΠΊΠ»Π°Π΄ΠΊΠ° ΡΠ»Π΅ΠΊΡΡΠΎΠΏΡΠΎΠ²ΠΎΠ΄ΠΊΠΈ ΠΏΠΎ ΠΏΠΎΡΠΎΠ»ΠΊΡ Π΄ΠΎΡΡΠ°ΡΠΎΡΠ½ΠΎ ΡΠΈΡΠΎΠΊΠΎ ΠΈΡΠΏΠΎΠ»ΡΠ·ΠΎΠ²Π°Π»Π°ΡΡ Π² Π΄ΠΎΠΌΠ°Ρ
ΠΈΠ· Π±Π΅ΡΠΎΠ½Π½ΡΡ
ΠΏΠ°Π½Π΅Π»Π΅ΠΉ ΠΈ ΠΊΠΈΡΠΏΠΈΡΠ°. ΠΡΠΈ ΡΠ°ΠΊΠΎΠΌ Π²Π°ΡΠΈΠ°Π½ΡΠ΅ ΡΠ°ΡΠΏΠΎΠ»ΠΎΠΆΠ΅Π½ΠΈΡ ΡΠ»Π΅ΠΊΡΡΠΎΠΏΡΠΎΠ²ΠΎΠ΄ΠΊΠΈ, ΠΊΠ°Π±Π΅Π»ΡΠ½ΡΠ΅ ΡΡΠ°ΡΡΡ, Π²ΡΡ
ΠΎΠ΄ΡΡΠΈΠ΅ ΠΈΠ· ΡΠ°ΡΠΏΡΠ΅Π΄Π΅Π»ΠΈΡΠ΅Π»ΡΠ½ΠΎΠ³ΠΎ ΡΠΈΡΠ°, Π½Π°ΠΏΡΠ°Π²Π»Π΅Π½Ρ Π²Π΅ΡΡΠΈΠΊΠ°Π»ΡΠ½ΠΎ Π²Π²Π΅ΡΡ
. ΠΠ½ΡΡΡΠΈ ΠΏΠΎΡΠΎΠ»ΠΎΡΠ½ΡΡ
ΠΏΠ»ΠΈΡ ΠΏΡΠΎΠ»ΠΎΠΆΠ΅Π½Ρ ΡΠΏΠ΅ΡΠΈΠ°Π»ΡΠ½ΡΠ΅ ΠΊΠ°Π½Π°Π»Ρ Π΄Π»Ρ ΠΏΡΠΎΠ²ΠΎΠ΄ΠΊΠΈ. ΠΠΎΠ΄Π²ΠΎΠ΄ ΠΊ ΡΠ»Π΅ΠΊΡΡΠΈΡΠ΅ΡΠΊΠΈΠΌ ΡΠΎΠ·Π΅ΡΠΊΠ°ΠΌ, Π²ΡΠΊΠ»ΡΡΠ°ΡΠ΅Π»ΡΠΌ ΠΈ ΡΠ²Π΅ΡΠΈΠ»ΡΠ½ΠΈΠΊΠ°ΠΌ Π²ΡΠΏΠΎΠ»Π½ΡΠ΅ΡΡΡ ΡΠ°ΠΊ ΠΆΠ΅ ΠΊΠ°ΠΊ Π΄Π»Ρ ΡΠ»Π΅ΠΊΡΡΠΎΠΏΡΠΎΠ²ΠΎΠ΄ΠΊΠΈ ΠΏΠΎ ΡΡΠ΅Π½Π°ΠΌ.
ΠΡΠ»ΠΈ ΠΏΠ»Π°Π½ΠΈΡΡΠ΅ΡΡΡ ΠΌΠΎΠ½ΡΠ°ΠΆ Π½Π°ΡΡΠΆΠ½ΠΎΠ³ΠΎ ΠΈΠ»ΠΈ Π½Π°Π²Π΅ΡΠ½ΠΎΠ³ΠΎ ΠΏΠΎΡΠΎΠ»ΠΊΠ°, ΠΏΡΠΎΠ²ΠΎΠ΄ΠΊΡ ΠΏΠΎ ΠΏΠΎΡΠΎΠ»ΠΊΡ ΠΌΠΎΠΆΠ½ΠΎ ΡΠ°ΡΠΏΠΎΠ»Π°Π³Π°ΡΡ ΠΏΡΠΎΠΈΠ·Π²ΠΎΠ»ΡΠ½ΠΎ, ΠΏΠΎ ΠΊΡΠ°ΡΡΠ°ΠΉΡΠ΅ΠΌΡ ΡΠ°ΡΡΡΠΎΡΠ½ΠΈΡ. ΠΠ°Π±Π΅Π»Ρ ΡΠΊΠ»Π°Π΄ΡΠ²Π°ΡΡ Π² Π³ΠΎΡΡΠΎΡΡΡΠ±Ρ ΠΈ ΠΊΡΠ΅ΠΏΡΡ ΠΏΠ»Π°ΡΡΠΈΠΊΠΎΠ²ΡΠΌΠΈ Π΄ΡΠ±Π΅Π»Ρ-Ρ
ΠΎΠΌΡΡΠ°ΠΌΠΈ.
ΠΡΠΎΠΊΠ»Π°Π΄ΠΊΠ° ΡΠ»Π΅ΠΊΡΡΠΎΠΏΡΠΎΠ²ΠΎΠ΄ΠΊΠΈ ΠΏΠΎ ΠΏΠΎΠ»Ρ
ΠΡΠΎΠΊΠ»Π°Π΄ΠΊΠ° ΡΠ»Π΅ΠΊΡΡΠΎΠΏΡΠΎΠ²ΠΎΠ΄ΠΊΠΈ ΠΏΠΎ ΠΏΠΎΠ»Ρ ΠΌΠΎΠΆΠ΅Ρ Π±ΡΡΡ Π²ΡΠΏΠΎΠ»Π½Π΅Π½Π° ΠΏΡΠΎΠΈΠ·Π²ΠΎΠ»ΡΠ½ΠΎ (ΠΊΠ°ΠΊ ΠΏΡΠ°Π²ΠΈΠ»ΠΎ, ΠΏΠΎ ΠΊΡΠ°ΡΡΠ°ΠΉΡΠ΅ΠΌΡ ΡΠ°ΡΡΡΠΎΡΠ½ΠΈΡ). ΠΠ΄Π½Π°ΠΊΠΎ ΡΡΡΠΈΡΠ΅, Π΅ΡΠ»ΠΈ ΠΏΠΎΠ» ΡΠΊΠ»Π°Π΄ΡΠ²Π°Π΅ΡΡΡ Π½Π° Π΄Π΅ΡΠ΅Π²ΡΠ½Π½ΡΠ΅ Π»Π°Π³ΠΈ, ΡΠΎ ΠΊΠ°Π±Π΅Π»Ρ ΠΏΡΠΎΠΊΠ»Π°Π΄ΡΠ²Π°Π΅ΡΡΡ ΡΠΎΠ»ΡΠΊΠΎ Π² ΠΌΠ΅ΡΠ°Π»Π»ΠΈΡΠ΅ΡΠΊΠΈΡ
ΡΡΡΠ±Π°Ρ
. Π ΠΏΡΠΈ Π½Π°Π»ΠΈΡΠΈΠΈ Π±Π΅ΡΠΎΠ½Π½ΠΎΠΉ ΡΡΡΠΆΠΊΠΈ ΠΊΠ°Π±Π΅Π»Ρ ΠΏΠΎΠΌΠ΅ΡΠ°Π΅ΡΡΡ Π² ΠΏΠ»Π°ΡΡΠΈΠΊΠΎΠ²ΡΡ Π³ΠΎΡΡΠΎΡΡΡΠ±Ρ. ΠΠΎΠ΄Π²ΠΎΠ΄ ΠΊ Π²ΡΠΊΠ»ΡΡΠ°ΡΠ΅Π»ΡΠΌ, ΡΠΎΠ·Π΅ΡΠΊΠ°ΠΌ ΠΈ ΠΎΡΠ²Π΅ΡΠ΅Π½ΠΈΡ Π²ΡΠΏΠΎΠ»Π½ΡΠ΅ΡΡΡ ΡΠ°ΠΊ ΠΆΠ΅ ΠΊΠ°ΠΊ Π² ΡΠ»Π΅ΠΊΡΡΠΎΠΏΡΠΎΠ²ΠΎΠ΄ΠΊΠ΅ ΠΏΠΎ ΡΡΠ΅Π½Π°ΠΌ.
ΠΠ°ΠΊΠΎΠΉ Π±Ρ ΠΈΠ· Π²Π°ΡΠΈΠ°Π½ΡΠΎΠ² ΠΏΡΠΎΠΊΠ»Π°Π΄ΠΊΠΈ ΡΠ»Π΅ΠΊΡΡΠΎΠΏΡΠΎΠ²ΠΎΠ΄ΠΊΠΈ ΠΡ Π½Π΅ Π²ΡΠ±ΡΠ°Π»ΠΈ, ΡΠΎΡΡΠ°Π²ΡΡΠ΅ ΡΡ
Π΅ΠΌΡ ΡΠ»Π΅ΠΊΡΡΠΎΡΠ½Π°Π±ΠΆΠ΅Π½ΠΈΡ. ΠΡΠ°ΠΌΠΎΡΠ½ΠΎ ΡΠΎΡΡΠ°Π²Π»Π΅Π½Π½Π°Ρ ΡΡ
Π΅ΠΌΠ° ΡΡΠ°Π½Π΅Ρ Π±ΠΎΠ»ΡΡΠΈΠΌ ΠΏΠΎΠ΄ΡΠΏΠΎΡΡΠ΅ΠΌ ΠΈ ΠΎΠ±Π»Π΅Π³ΡΠΈΡ ΠΏΡΠΎΠ²Π΅Π΄Π΅Π½ΠΈΠ΅ ΡΠ»Π΅ΠΊΡΡΠΎΠΌΠΎΠ½ΡΠ°ΠΆΠ½ΡΡ
ΡΠ°Π±ΠΎΡ. ΠΡΠΈΠ΅Π½ΡΠΈΡΡΡΡΡ Π½Π° Π½Π΅Π΅ Π² Π΄Π°Π»ΡΠ½Π΅ΠΉΡΠ΅ΠΌ, ΠΡ ΡΠΌΠΎΠΆΠ΅ΡΠ΅ Π½Π΅ ΡΠΎΠ»ΡΠΊΠΎ ΡΠ²Π΅ΡΠ»ΠΈΡΡ ΡΡΠ΅Π½Ρ ΡΠ°ΠΌ, Π³Π΄Π΅ ΠΠ°ΠΌ Π½ΡΠΆΠ½ΠΎ, Π½ΠΎ ΠΈ Π±Π΅Π· ΠΎΡΠΎΠ±ΡΡ
ΡΡΡΠ΄Π½ΠΎΡΡΠ΅ΠΉ ΡΡΠΌΠ΅Π΅ΡΠ΅ ΠΌΠΎΠ΄Π΅ΡΠ½ΠΈΠ·ΠΈΡΠΎΠ²Π°ΡΡ ΠΈΠ»ΠΈ Π·Π°ΠΌΠ΅Π½ΠΈΡΡ ΡΠΆΠ΅ ΠΈΠΌΠ΅ΡΡΡΡΡΡ ΡΠ»Π΅ΠΊΡΡΠΎΠΏΡΠΎΠ²ΠΎΠ΄ΠΊΡ.
Π, Π½Π°ΠΏΠΎΡΠ»Π΅Π΄ΠΎΠΊ, ΡΠΎΠ²Π΅Ρ — ΠΏΡΠΈ ΠΏΡΠΎΠ²Π΅Π΄Π΅Π½ΠΈΠΈ ΡΠ»Π΅ΠΊΡΡΠΎΠΌΠΎΠ½ΡΠ°ΠΆΠ½ΡΡ ΡΠ°Π±ΠΎΡ ΡΡΠΎΡΠΎΠ³ΡΠ°ΡΠΈΡΡΠΉΡΠ΅ ΡΠ°Π·ΠΌΠ΅ΡΠ΅Π½ΠΈΠ΅ ΡΠ°ΡΠΏΡΠ΅Π΄Π΅Π»ΠΈΡΠ΅Π»ΡΠ½ΡΡ ΠΊΠΎΡΠΎΠ±ΠΎΠΊ ΠΈ Π²ΡΠ΅ Π»ΠΈΠ½ΠΈΠΈ ΠΏΡΠΎΠΊΠ»Π°Π΄ΠΊΠΈ ΠΊΠ°Π±Π΅Π»Π΅ΠΉ Π΄ΠΎ ΡΠΎΠ³ΠΎ, ΠΊΠ°ΠΊ ΠΎΠ½ΠΈ ΡΠΊΡΠΎΡΡΡΡ ΠΏΠΎΠ΄ ΡΠ»ΠΎΠ΅ΠΌ ΡΡΡΠΊΠ°ΡΡΡΠΊΠΈ. ΠΡΠΈ ΡΡΠΎΠΌ Π»ΡΡΡΠ΅ Π²ΡΠ΅Π³ΠΎ Π΄Π΅Π»Π°ΡΡ ΡΠ½ΠΈΠΌΠΊΠΈ Ρ ΠΏΡΠΈΠ²ΡΠ·ΠΊΠΎΠΉ ΠΊ ΡΡΠ°ΡΠΈΠΎΠ½Π°ΡΠ½ΡΠΌ ΠΎΠ±ΡΠ΅ΠΊΡΠ°ΠΌ. Π Π΄Π°Π»ΡΠ½Π΅ΠΉΡΠ΅ΠΌ, ΠΏΡΠΈ Π½Π΅ΠΎΠ±Ρ ΠΎΠ΄ΠΈΠΌΠΎΡΡΠΈ ΠΊΠ°ΠΊΠΈΡ -Π»ΠΈΠ±ΠΎ ΡΠ΅ΠΌΠΎΠ½ΡΠ½ΡΡ ΡΠ°Π±ΠΎΡ, ΠΡ Π»Π΅Π³ΠΊΠΎ ΡΠΌΠΎΠΆΠ΅ΡΠ΅ ΡΠΎΠΏΠΎΡΡΠ°Π²ΠΈΡΡ ΡΠ°Π·ΠΌΠ΅ΡΡ ΠΈ ΠΎΠΏΡΠ΅Π΄Π΅Π»ΠΈΡΡ ΠΌΠ΅ΡΡΠΎ Π½Π°Ρ ΠΎΠΆΠ΄Π΅Π½ΠΈΡ ΡΠ°ΡΠΏΠ°ΡΡΠ½ΠΎΠΉ ΠΊΠΎΡΠΎΠ±ΠΊΠΈ ΠΈΠ»ΠΈ ΠΊΠ°Π±Π΅Π»ΡΠ½ΠΎΠΉ Π»ΠΈΠ½ΠΈΠΈ.
ΠΠ°ΡΠ΅ΡΠΈΠ°Π»Ρ, Π±Π»ΠΈΠ·ΠΊΠΈΠ΅ ΠΏΠΎ ΡΠ΅ΠΌΠ΅:
Π‘Π°ΠΌΡΠ΅ ΠΏΠΎΠΏΡΠ»ΡΡΠ½ΡΠ΅ ΡΡ Π΅ΠΌΡ ΡΠ»Π΅ΠΊΡΡΠΎΠΏΡΠΎΠ²ΠΎΠ΄ΠΊΠΈ Π² ΠΊΠ²Π°ΡΡΠΈΡΠ΅
ΠΡΠΈ ΡΠ΅ΠΌΠΎΠ½ΡΠ΅ ΠΈΠ»ΠΈ ΠΏΠΎΠΊΡΠΏΠΊΠ΅ ΠΊΠ²Π°ΡΡΠΈΡΡ ΡΠ²ΠΎΠ±ΠΎΠ΄Π½ΠΎΠΉ ΠΏΠ»Π°Π½ΠΈΡΠΎΠ²ΠΊΠΈ Π² ΡΠ΅ΡΠ½ΠΎΠ²ΠΎΠΉ ΠΎΡΠ΄Π΅Π»ΠΊΠ΅ ΠΎΠ±ΡΠ·Π°ΡΠ΅Π»ΡΠ½ΠΎ Π²ΠΎΠ·Π½ΠΈΠΊΠ½Π΅Ρ Π²ΠΎΠΏΡΠΎΡ ΡΠ°Π·Π²ΠΎΠ΄ΠΊΠΈ ΡΠ»Π΅ΠΊΡΡΠΈΠΊΠΈ. ΠΡ ΡΠΎΠ³ΠΎ, Π³Π΄Π΅ Π±ΡΠ΄ΡΡ ΡΡΠΎΡΡΡ ΠΏΠ΅ΡΠ΅Π³ΠΎΡΠΎΠ΄ΠΊΠΈ, Π±ΡΡΠΎΠ²ΡΠ΅ ΠΈ ΠΎΡΠ²Π΅ΡΠΈΡΠ΅Π»ΡΠ½ΡΠ΅ ΠΏΡΠΈΠ±ΠΎΡΡ, ΠΊΠ°ΠΊΠΎΠ²ΠΎ Π½Π°Π·Π½Π°ΡΠ΅Π½ΠΈΠ΅ ΠΏΠΎΠΌΠ΅ΡΠ΅Π½ΠΈΠΉ, Π±ΡΠ΄Π΅Ρ Π·Π°Π²ΠΈΡΠ΅ΡΡ Π²ΡΠ±ΠΎΡ ΡΡ
Π΅ΠΌΡ ΠΏΠΎΠ΄ΠΊΠ»ΡΡΠ΅Π½ΠΈΡ, Π° ΡΠ°ΠΊΠΆΠ΅ Π²ΡΠ±ΠΎΡ ΠΈΡΠΏΠΎΠ»ΡΠ·ΡΠ΅ΠΌΡΡ
ΠΌΠ°ΡΠ΅ΡΠΈΠ°Π»ΠΎΠ². ΠΡΠΆΠ½ΠΎ ΡΡΠ΅ΡΡΡ ΠΌΠ°ΡΠ΅ΡΠΈΠ°Π» ΡΡΠ΅Π½, ΠΏΠΎΠ»ΠΎΠ², Π³Π΄Π΅ Π±ΡΠ΄Π΅Ρ ΠΏΡΠΎΡ
ΠΎΠ΄ΠΈΡΡ ΡΠ»Π΅ΠΊΡΡΠΎΠΏΡΠΎΠ²ΠΎΠ΄ΠΊΠ°. ΠΠ»Π°Π²Π½ΠΎΠ΅, ΠΏΡΠ°Π²ΠΈΠ»ΡΠ½ΠΎ ΠΎΠΏΡΠ΅Π΄Π΅Π»ΠΈΡΡ, ΡΡΠΎ, Π² ΠΊΠΎΠ½Π΅ΡΠ½ΠΎΠΌ ΡΡΠ΅ΡΠ΅, ΡΡΠ΅Π±ΡΠ΅ΡΡΡ ΠΏΠΎΠ»ΡΡΠΈΡΡ.
Π’ΠΎΠ»ΡΠΊΠΎ Π²ΡΡΡΠ½ΠΈΠ² ΡΡΠΎ, ΠΌΠΎΠΆΠ½ΠΎ ΠΏΡΠΈΡΡΡΠΏΠ°ΡΡ ΠΊ ΡΠ°Π·ΡΠ°Π±ΠΎΡΠΊΠ΅ ΡΡ
Π΅ΠΌΡ ΡΠ»Π΅ΠΊΡΡΠΎΠΏΡΠΎΠ²ΠΎΠ΄ΠΊΠΈ. ΠΠΎ ΡΡΡΠ΅ΡΡΠ²Ρ, ΡΡΠΎ ΠΌΠΎΠ½ΡΠ°ΠΆΠ½Π°Ρ ΡΡ
Π΅ΠΌΠ°, ΠΏΠΎΡΡΠΎΠΌΡ Π½ΡΠΆΠ½ΠΎ ΡΡΠΈΡΡΠ²Π°ΡΡ ΡΡΠ΅Π±ΠΎΠ²Π°Π½ΠΈΡ, ΠΏΡΠ΅Π΄ΡΡΠ²Π»ΡΠ΅ΠΌΡΠ΅ ΠΊ ΠΌΠΎΠ½ΡΠ°ΠΆΡ.
ΠΠ»Π°Π²Π½ΡΠ΅ ΠΏΡΠ°Π²ΠΈΠ»Π°
ΠΠ»Π΅ΠΊΡΡΠΎΠΏΡΠΎΠ²ΠΎΠ΄ΠΊΡ ΡΠ»Π΅Π΄ΡΠ΅Ρ ΠΏΡΠΎΠ΅ΠΊΡΠΈΡΠΎΠ²Π°ΡΡ Ρ ΡΠΎΠ±Π»ΡΠ΄Π΅Π½ΠΈΠ΅ΠΌ ΡΡΡΠΎΠΈΡΠ΅Π»ΡΠ½ΡΡ Π½ΠΎΡΠΌ ΠΈ ΠΏΡΠ°Π²ΠΈΠ», Π° ΠΌΠΎΠ½ΡΠ°ΠΆ ΠΎΡΡΡΠ΅ΡΡΠ²Π»ΡΡΡ ΠΏΠΎ ΠΏΡΠ°Π²ΠΈΠ»Π°ΠΌ ΡΡΡΡΠΎΠΉΡΡΠ²Π° ΡΠ»Π΅ΠΊΡΡΠΎΡΡΡΠ°Π½ΠΎΠ²ΠΎΠΊ. Π’ΡΠ΅Π±ΠΎΠ²Π°Π½ΠΈΡ ΡΡΠΈΡ Π΄ΠΎΠΊΡΠΌΠ΅Π½ΡΠΎΠ² Π½ΡΠΆΠ½ΠΎ ΠΎΠ±ΡΠ·Π°ΡΠ΅Π»ΡΠ½ΠΎ ΡΠΎΠ±Π»ΡΠ΄Π°ΡΡ, ΡΠ°ΠΊ ΠΊΠ°ΠΊ ΠΎΠ½ΠΈ Π½Π°ΠΏΠΈΡΠ°Π½Ρ ΠΈ Ρ ΡΡΠ΅ΡΠΎΠΌ Π²ΡΠ΅Ρ Π½Π΅ΡΡΠ°ΡΡΠ½ΡΡ ΡΠ»ΡΡΠ°Π΅Π² Π² Π±ΡΡΡ ΠΈ Π½Π° ΠΏΡΠΎΠΈΠ·Π²ΠΎΠ΄ΡΡΠ²Π΅.
ΠΠΈΠΆΠ΅ ΠΏΡΠΈΠ²Π΅Π΄Π΅Π½Ρ ΠΎΡΠ½ΠΎΠ²Π½ΡΠ΅ ΠΏΡΠ°Π²ΠΈΠ»Π°, ΠΏΠΎ ΠΊΠΎΡΠΎΡΡΠΌ Π΄Π΅Π»Π°ΡΡ ΡΠ°Π·Π²ΠΎΠ΄ΠΊΡ ΡΠ»Π΅ΠΊΡΡΠΎΠΏΡΠΎΠ²ΠΎΠ΄ΠΊΠΈ Π² Π΄ΠΎΠΌΠ΅ ΠΈΠ»ΠΈ ΠΊΠ²Π°ΡΡΠΈΡΠ΅. Π‘ΠΎΠ³Π»Π°ΡΠ½ΠΎ ΠΈΠΌ ΡΠΎΡΡΠ°Π²Π»ΡΡΡ ΡΡ Π΅ΠΌΡ.
ΠΠΎΠ»ΠΆΠ΅Π½ Π±ΡΡΡ ΠΎΠ±Π΅ΡΠΏΠ΅ΡΠ΅Π½ Π»Π΅Π³ΠΊΠΈΠΉ Π΄ΠΎΡΡΡΠΏ ΠΊ ΡΠ°ΡΠΏΡΠ΅Π΄Π΅Π»ΠΈΡΠ΅Π»ΡΠ½ΠΎΠΌΡ ΡΠΈΡΡ, ΡΡΠ΅ΡΡΠΈΠΊΡ, ΡΠ°ΡΠΏΡΠ΅Π΄Π΅Π»ΠΈΡΠ΅Π»ΡΠ½ΡΠΌ ΠΊΠΎΡΠΎΠ±ΠΊΠ°ΠΌ, ΡΠΎΠ·Π΅ΡΠΊΠ°ΠΌ ΠΈ Π²ΡΠΊΠ»ΡΡΠ°ΡΠ΅Π»ΡΠΌ ΡΠ»Π΅ΠΊΡΡΠΎΠΏΡΠΎΠ²ΠΎΠ΄ΠΊΠΈ.
Π ΠΎΠ·Π΅ΡΠΊΠΈ Π½ΡΠΆΠ½ΠΎ ΡΡΡΠ°Π½Π°Π²Π»ΠΈΠ²Π°ΡΡ Π½Π° Π²ΡΡΠΎΡΠ΅ 30 β 80 ΡΠΌ ΠΎΡ ΠΏΠΎΠ»Π° ΠΈ Π½Π΅ Π±Π»ΠΈΠΆΠ΅ 50 ΡΠΌ ΠΊ Π³Π°Π·ΠΎΠ²ΡΠΌ, ΡΠ»Π΅ΠΊΡΡΠΈΡΠ΅ΡΠΊΠΈΠΌ ΠΏΠ»ΠΈΡΠ°ΠΌ, ΡΠ°Π΄ΠΈΠ°ΡΠΎΡΠ°ΠΌ ΠΎΡΠΎΠΏΠ»Π΅Π½ΠΈΡ ΠΈ ΡΡΡΠ±Π°ΠΌ. ΠΠ°Π±Π΅Π»Ρ ΠΊ ΡΠΎΠ·Π΅ΡΠΊΠ°ΠΌ Π½Π΅ΠΎΠ±Ρ
ΠΎΠ΄ΠΈΠΌΠΎ ΠΏΡΠΎΠΊΠ»Π°Π΄ΡΠ²Π°ΡΡ ΡΠ½ΠΈΠ·Ρ. ΠΠΎΠ»ΠΈΡΠ΅ΡΡΠ²ΠΎ ΡΡΡΠ°Π½Π°Π²Π»ΠΈΠ²Π°Π΅ΠΌΡΡ
ΡΠΎΠ·Π΅ΡΠΎΠΊ Π² ΠΊΠΎΠΌΠ½Π°ΡΠ΅ ΠΎΠΏΡΠ΅Π΄Π΅Π»ΡΠ΅ΡΡΡ ΠΈΠ· ΡΠ°ΡΡΠ΅ΡΠ° 1 ΡΠΎΠ·Π΅ΡΠΊΠ° Π½Π° 6 ΠΊΠ²Π°Π΄ΡΠ°ΡΠ½ΡΡ
ΠΌΠ΅ΡΡΠΎΠ².
ΠΠ° ΠΊΡΡ
Π½Π΅ ΡΡΡΠ°Π½Π°Π²Π»ΠΈΠ²Π°Π΅ΡΡΡ ΡΡΠΎΠ»ΡΠΊΠΎ ΡΠΎΠ·Π΅ΡΠΎΠΊ, ΡΠΊΠΎΠ»ΡΠΊΠΎ ΡΡΠ΅Π±ΡΠ΅ΡΡΡ Π΄Π»Ρ ΠΏΡΠΈΠ±ΠΎΡΠΎΠ². Π ΠΎΠ·Π΅ΡΠΊΠ° Π² Π²Π°Π½Π½ΠΎΠΉ Π΄ΠΎΠ»ΠΆΠ½Π° ΠΏΠΎΠ΄ΠΊΠ»ΡΡΠ°ΡΡΡΡ ΡΠ΅ΡΠ΅Π· ΠΌΠ°Π»ΠΎΠΌΠΎΡΠ½ΡΠΉ ΡΡΠ°Π½ΡΡΠΎΡΠΌΠ°ΡΠΎΡ, ΡΠ°Π·ΠΌΠ΅ΡΠ΅Π½Π½ΡΠΉ Π·Π° Π΅Π΅ ΡΡΠ΅Π½Π°ΠΌΠΈ.
ΠΡΠΊΠ»ΡΡΠ°ΡΠ΅Π»ΠΈ Π² ΠΊΠ²Π°ΡΡΠΈΡΠ΅ ΡΡΡΠ°Π½Π°Π²Π»ΠΈΠ²Π°ΡΡΡΡ Π½Π° Π²ΡΡΠΎΡΠ΅ 60 β 150 ΡΠΌ ΠΎΡ ΠΏΠΎΠ»Π° Π² Π»Π΅Π³ΠΊΠΎΠ΄ΠΎΡΡΡΠΏΠ½ΡΡ ΠΌΠ΅ΡΡΠ°Ρ . ΠΡΠΎΠ²ΠΎΠ΄ ΠΊ Π²ΡΠΊΠ»ΡΡΠ°ΡΠ΅Π»ΡΠΌ ΠΏΡΠΎΠΊΠ»Π°Π΄ΡΠ²Π°Π΅ΡΡΡ ΡΠ²Π΅ΡΡ Ρ.
ΠΠ°Π±Π΅Π»ΠΈ Π΄ΠΎΠ»ΠΆΠ½Ρ ΠΏΡΠΎΠΊΠ»Π°Π΄ΡΠ²Π°ΡΡΡΡ ΠΏΠΎ ΠΏΡΡΠΌΠΎΠΉ Π³ΠΎΡΠΈΠ·ΠΎΠ½ΡΠ°Π»ΡΠ½ΠΎΠΉ ΠΈΠ»ΠΈ Π²Π΅ΡΡΠΈΠΊΠ°Π»ΡΠ½ΠΎΠΉ Π»ΠΈΠ½ΠΈΠΈ. ΠΠ΅ΡΠ΅ΡΠ΅ΡΠ΅Π½ΠΈΠ΅ ΠΊΠ°Π±Π΅Π»Π΅ΠΉ, Π° ΡΠ°ΠΊΠΆΠ΅ ΠΏΡΠΎΠΊΠ»Π°Π΄ΠΊΠ° ΠΏΠΎ Π΄ΠΈΠ°Π³ΠΎΠ½Π°Π»ΠΈ ΠΈΠ»ΠΈ ΠΊΡΠΈΠ²ΠΎΠΉ Π½Π΅ Π΄ΠΎΠΏΡΡΠΊΠ°Π΅ΡΡΡ. ΠΡΠΈ Π³ΠΎΡΠΈΠ·ΠΎΠ½ΡΠ°Π»ΡΠ½ΠΎΠΉ ΠΏΡΠΎΠΊΠ»Π°Π΄ΠΊΠ΅ ΡΠ»Π΅ΠΊΡΡΠΎΠΏΡΠΎΠ²ΠΎΠ΄ΠΊΠΈ, ΡΠ°ΡΡΡΠΎΡΠ½ΠΈΠ΅ ΠΌΠ΅ΠΆΠ΄Ρ ΠΏΡΠΎΠ²ΠΎΠ΄Π°ΠΌΠΈ ΠΈ Π±Π°Π»ΠΊΠ°ΠΌΠΈ ΠΏΠ΅ΡΠ΅ΠΊΡΡΡΠΈΡ Π΄ΠΎΠ»ΠΆΠ½ΠΎ Π±ΡΡΡ Π½Π΅ ΠΌΠ΅Π½ΡΡΠ΅ 10 ΡΠΌ; ΠΏΠΎΡΠΎΠ»ΠΊΠΎΠΌ ΠΈ ΠΏΡΠΎΠ²ΠΎΠ΄ΠΎΠΌ 10 β 15 ΡΠΌ, Π° ΠΎΡ ΠΏΠΎΠ»Π° ΠΏΡΠΎΠΊΠ»Π°Π΄ΡΠ²Π°ΡΡΡΡ Π½Π° Π²ΡΡΠΎΡΠ΅ 15-20 ΡΠΌ. ΠΡΠΈ ΡΡ Π΅ΠΌΠ΅ Ρ Π²Π΅ΡΡΠΈΠΊΠ°Π»ΡΠ½ΠΎΠΉ ΠΏΡΠΎΠΊΠ»Π°Π΄ΠΊΠΎΠΉ, ΠΏΡΠΎΠ²ΠΎΠ΄Π° Π΄ΠΎΠ»ΠΆΠ½Ρ Π½Π°Ρ ΠΎΠ΄ΠΈΡΡΡΡ Π½Π° ΡΠ°ΡΡΡΠΎΡΠ½ΠΈΠΈ Π½Π΅ ΠΌΠ΅Π½Π΅Π΅ 10 ΡΠΌ ΠΎΡ ΠΊΡΠ°Ρ ΠΏΡΠΎΡΠΌΠ° Π΄Π²Π΅ΡΠΈ ΠΈΠ»ΠΈ ΠΎΠΊΠ½Π°; ΠΎΡ Π³Π°Π·ΠΎΠ²ΡΡ ΡΡΡΠ± β Π±ΠΎΠ»Π΅Π΅ 40 ΡΠΌ.
ΠΠ°Π±Π΅Π»ΠΈ ΠΏΡΠΈ Π»ΡΠ±ΠΎΠΌ ΡΠΈΠΏΠ΅ ΡΠ»Π΅ΠΊΡΡΠΎΠΏΡΠΎΠ²ΠΎΠ΄ΠΊΠΈ (Π½Π°ΡΡΠΆΠ½ΠΎΠΉ ΠΈΠ»ΠΈ ΡΠΊΡΡΡΠΎΠΉ) Π½Π΅ Π΄ΠΎΠ»ΠΆΠ½Ρ ΡΠΎΠΏΡΠΈΠΊΠ°ΡΠ°ΡΡΡΡ Ρ Π°ΡΠΌΠ°ΡΡΡΠΎΠΉ, Π·Π°ΠΊΠ»Π°Π΄Π½ΡΠΌΠΈ ΠΈ Π΄ΡΡΠ³ΠΈΠΌΠΈ ΠΌΠ΅ΡΠ°Π»Π»ΠΈΡΠ΅ΡΠΊΠΈΠΌΠΈ ΡΠ°ΡΡΡΠΌΠΈ ΡΡΡΠΎΠΈΡΠ΅Π»ΡΠ½ΡΡ ΠΊΠΎΠ½ΡΡΡΡΠΊΡΠΈΠΉ.
ΠΡΠ»ΠΈ ΠΏΡΠΎΠΊΠ»Π°Π΄ΡΠ²Π°Π΅ΡΠ΅ ΠΊΠ°Π±Π΅Π»Ρ ΠΏΠΎΠ΄ ΡΡΡΠ±ΠΎΠΉ ΠΎΡΠΎΠΏΠ»Π΅Π½ΠΈΡ Π½ΡΠΆΠ½ΠΎ ΠΏΠΎΠΌΠ½ΠΈΡΡ, ΡΡΠΎ ΡΠ°ΡΡΡΠΎΡΠ½ΠΈΠ΅ ΠΌΠ΅ΠΆΠ΄Ρ Π½ΠΈΠΌΠΈ Π΄ΠΎΠ»ΠΆΠ½ΠΎ Π±ΡΡΡ Π½Π΅ ΠΌΠ΅Π½Π΅Π΅ 3 ΡΠΌ. ΠΡΠΈ ΠΏΠ°ΡΠ°Π»Π»Π΅Π»ΡΠ½ΠΎΠΉ ΠΏΡΠΎΠΊΠ»Π°Π΄ΠΊΠ΅ Π½ΡΠΆΠ½ΠΎ ΠΏΡΠ΅Π΄ΡΡΠΌΠΎΡΡΠ΅ΡΡ Π·Π°Π·ΠΎΡ ΠΌΠ΅ΠΆΠ΄Ρ ΠΏΡΠΎΠ²ΠΎΠ΄Π°ΠΌΠΈ Π±ΠΎΠ»Π΅Π΅ 3 ΠΌΠΌ ΠΈΠ»ΠΈ Π²Π΅ΡΡΠΈ ΠΈΡ ΡΠ°Π·Π΄Π΅Π»ΡΠ½ΠΎ Π² ΠΊΠ°Π±Π΅Π»ΡΠ½ΠΎΠΌ ΠΊΠ°Π½Π°Π»Π΅, Π³ΠΎΡΡΠΈΡΠΎΠ²Π°Π½Π½ΠΎΠΉ ΡΡΡΠ±Π΅. Π‘ΠΎΠ΅Π΄ΠΈΠ½Π΅Π½ΠΈΠ΅ ΠΏΡΠΎΠ²ΠΎΠ΄ΠΎΠ² Π΄ΠΎΠ»ΠΆΠ½ΠΎ ΠΏΡΠΎΠΈΠ·Π²ΠΎΠ΄ΠΈΡΡΡΡ ΡΠΎΠ»ΡΠΊΠΎ Π²Π½ΡΡΡΠΈ ΡΠ°ΡΠΏΡΠ΅Π΄Π΅Π»ΠΈΡΠ΅Π»ΡΠ½ΡΡ ΠΊΠΎΡΠΎΠ±ΠΎΠΊ.
Π‘ΠΎΠ΅Π΄ΠΈΠ½Π΅Π½ΠΈΠ΅ ΠΊΠ°Π±Π΅Π»Π΅ΠΉ ΠΈΠ· ΡΠ°Π·Π»ΠΈΡΠ½ΡΡ ΠΌΠ΅ΡΠ°Π»Π»ΠΎΠ² ΠΎΡΡΡΠ΅ΡΡΠ²Π»ΡΡΡΡΡ ΡΠ΅ΡΠ΅Π· ΡΠΏΠ΅ΡΠΈΠ°Π»ΡΠ½ΡΡ ΠΊΠΎΠ»ΠΎΠ΄ΠΊΡ. ΠΠ°Π·Π΅ΠΌΠ»ΡΡΡΠΈΠΉ ΠΈ Π½ΡΠ»Π΅Π²ΠΎΠΉ ΠΏΡΠΎΠ²ΠΎΠ΄Π° ΠΊ ΠΏΡΠΈΠ±ΠΎΡΠ°ΠΌ ΠΊΡΠ΅ΠΏΡΡΡΡ ΡΠΎΠ»ΡΠΊΠΎ Π±ΠΎΠ»ΡΠΎΠ²ΡΠΌ ΡΠΎΠ΅Π΄ΠΈΠ½Π΅Π½ΠΈΠ΅ΠΌ.
Π‘ΠΏΠΎΡΠΎΠ±Ρ ΡΠ°Π·Π²ΠΎΠ΄ΠΊΠΈ
Π‘ΡΡΠ΅ΡΡΠ²ΡΠ΅Ρ ΡΡΠΈ ΡΠΏΠΎΡΠΎΠ±Π° ΡΠ°Π·Π²ΠΎΠ΄ΠΊΠΈ ΠΏΡΠΎΠ²ΠΎΠ΄ΠΊΠΈ Π² ΠΊΠ²Π°ΡΡΠΈΡΠ΅:
- Π·Π²Π΅Π·Π΄Π°;
- ΡΠ»Π΅ΠΉΡ;
- ΠΊΠΎΠΌΠ±ΠΈΠ½ΠΈΡΠΎΠ²Π°Π½Π½ΡΠΉ.
ΠΠ΅ΡΠ²Π°Ρ ΡΡ
Π΅ΠΌΠ° ΡΠ»Π΅ΠΊΡΡΠΎΠΏΡΠΎΠ²ΠΎΠ΄ΠΊΠΈ ΡΠΈΠΏΠ° Β«Π·Π²Π΅Π·Π΄Π°Β». ΠΡΠΈ ΡΠ°ΠΊΠΎΠΉ ΡΠ°Π·Π²ΠΎΠ΄ΠΊΠ΅ ΠΊΠ°ΠΆΠ΄ΡΠΉ ΠΏΡΠΈΠ±ΠΎΡ ΠΈΠΌΠ΅Π΅Ρ ΡΠ²ΠΎΠΉ Π°Π²ΡΠΎΠΌΠ°ΡΠΈΡΠ΅ΡΠΊΠΈΠΉ Π²ΡΠΊΠ»ΡΡΠ°ΡΠ΅Π»Ρ Π·Π°ΡΠΈΡΡ ΠΎΡ ΠΏΠ΅ΡΠ΅Π³ΡΡΠ·ΠΎΠΊ ΠΈ ΠΊΠ°Π±Π΅Π»Ρ, ΠΈΠ΄ΡΡΠΈΠΉ ΠΎΡ ΡΠ°ΡΠΏΡΠ΅Π΄Π΅Π»ΠΈΡΠ΅Π»ΡΠ½ΠΎΠ³ΠΎ ΡΠΈΡΠ° Π΄ΠΎ ΡΡΡΡΠΎΠΉΡΡΠ²Π°. Π’Π°ΠΊΠΎΠΉ Π²Π°ΡΠΈΠ°Π½Ρ ΡΠ°Π·Π²ΠΎΠ΄ΠΊΠΈ Ρ
ΠΎΡΠΎΡ ΡΠ΅ΠΌ, ΡΡΠΎ ΠΈΠΌΠ΅Π΅ΡΡΡ Π²ΠΎΠ·ΠΌΠΎΠΆΠ½ΠΎΡΡΡ ΠΊΠΎΠ½ΡΡΠΎΠ»ΠΈΡΠΎΠ²Π°ΡΡ Π»ΡΠ±ΠΎΠΉ ΠΏΡΠΈΠ±ΠΎΡ ΠΈ Π² ΡΠ»ΡΡΠ°Π΅ Π΅Π³ΠΎ ΡΠ΅ΠΌΠΎΠ½ΡΠ° Π½Π΅ Π½Π°Π΄ΠΎ ΠΎΡΠΊΠ»ΡΡΠ°ΡΡ ΠΈ Π΄ΡΡΠ³ΠΈΠ΅ ΡΡΡΡΠΎΠΉΡΡΠ²Π°.
ΠΡΠΏΠΎΠ»ΡΠ·ΡΠ΅ΡΡΡ Π² ΡΠΈΡΡΠ΅ΠΌΠ΅ Β«Π£ΠΌΠ½ΡΠΉ Π΄ΠΎΠΌΒ». ΠΠ½Π° ΠΏΠΎΠ»Π΅Π·Π½Π° ΠΏΡΠΈ Π²ΠΎΡΠΏΠΈΡΠ°Π½ΠΈΠΈ Π΄Π΅ΡΠ΅ΠΉ, ΠΌΠΎΠΆΠ½ΠΎ ΡΡΡΠ°Π½ΠΎΠ²ΠΈΡΡ Π²ΡΠ΅ΠΌΡ ΠΏΠΎΠ΄ΠΊΠ»ΡΡΠ΅Π½ΠΈΡ ΡΠΎΠ³ΠΎ ΠΈΠ»ΠΈ ΠΈΠ½ΠΎΠ³ΠΎ ΠΏΡΠΈΠ±ΠΎΡΠ°, ΠΎΡΠΊΠ»ΡΡΠΈΡΡ ΡΠ²Π΅Ρ Π² ΠΎΠΏΡΠ΅Π΄Π΅Π»Π΅Π½Π½ΠΎΠ΅ Π²ΡΠ΅ΠΌΡ; Π΄Π»Ρ ΠΎΡΠΏΡΠ³ΠΈΠ²Π°Π½ΠΈΡ Π²ΠΎΡΠΎΠ², Π·Π°ΠΏΡΠΎΠ³ΡΠ°ΠΌΠΌΠΈΡΠΎΠ²Π°Π² Π²ΠΊΠ»ΡΡΠ΅Π½ΠΈΠ΅ ΠΈ ΠΎΡΠΊΠ»ΡΡΠ΅Π½ΠΈΠ΅ ΠΎΡΠ²Π΅ΡΠΈΡΠ΅Π»ΡΠ½ΡΡ
ΠΏΡΠΈΠ±ΠΎΡΠΎΠ² Π² ΠΎΡΡΡΡΡΡΠ²ΠΈΠ΅ Ρ
ΠΎΠ·ΡΠ΅Π² ΠΏΠΎ ΠΎΠΏΡΠ΅Π΄Π΅Π»Π΅Π½Π½ΠΎΠΌΡ Π°Π»Π³ΠΎΡΠΈΡΠΌΡ. ΠΠΌΠ΅Π΅Ρ ΠΎΠ΄ΠΈΠ½ Π½Π΅Π΄ΠΎΡΡΠ°ΡΠΎΠΊ β ΡΠ°ΠΌΡΠΉ Π΄ΠΎΡΠΎΠ³ΠΎΠΉ.
Π‘Π»Π΅Π΄ΡΡΡΠ°Ρ ΡΡ Π΅ΠΌΠ° Π½Π°Π·ΡΠ²Π°Π΅ΡΡΡ Β«ΡΠ»Π΅ΠΉΡΒ». ΠΡΠΎΡ ΡΠΈΠΏ ΡΠ°Π·Π²ΠΎΠ΄ΠΊΠΈ ΠΏΠΎΡ ΠΎΠΆ Π½Π° ΠΏΡΠ΅Π΄ΡΠ΄ΡΡΠΈΠΉ Π²Π°ΡΠΈΠ°Π½Ρ, ΡΠΎΠ»ΡΠΊΠΎ Π½Π° ΠΎΠ΄Π½ΠΎΠΌ ΠΊΠ°Π±Π΅Π»Π΅ ΡΠ°ΡΠΏΠΎΠ»ΠΎΠΆΠ΅Π½Ρ Π½Π΅ΡΠΊΠΎΠ»ΡΠΊΠΎ ΡΡΡΡΠΎΠΉΡΡΠ². ΠΠ½Π°ΡΠΈΡΠ΅Π»ΡΠ½ΠΎ Π΄Π΅ΡΠ΅Π²Π»Π΅ Β«ΠΠ²Π΅Π·Π΄ΡΒ».
Π‘Π°ΠΌΡΠΉ ΡΠ°ΡΠΏΡΠΎΡΡΡΠ°Π½Π΅Π½Π½ΡΠΉ Π²Π°ΡΠΈΠ°Π½Ρ ΡΡ Π΅ΠΌΡ ΡΠ»Π΅ΠΊΡΡΠΎΠΏΡΠΎΠ²ΠΎΠ΄ΠΊΠΈ β Ρ ΡΠ°ΡΠΏΡΠ΅Π΄Π΅Π»ΠΈΡΠ΅Π»ΡΠ½ΡΠΌΠΈ ΠΊΠΎΡΠΎΠ±ΠΊΠ°ΠΌΠΈ, ΡΠΎΡΠ΅ΡΠ°Π΅Ρ Π² ΡΠ΅Π±Π΅ ΠΊΠ°ΡΠ΅ΡΡΠ²Π° ΠΏΠ΅ΡΠ²ΡΡ Π΄Π²ΡΡ ΡΠΈΠΏΠΎΠ². ΠΡ ΡΠ»Π΅ΠΊΡΡΠΈΡΠ΅ΡΠΊΠΎΠ³ΠΎ ΡΠΈΡΠ° Π½Π΅ΡΠΊΠΎΠ»ΡΠΊΠΎ ΠΊΠ°Π±Π΅Π»Π΅ΠΉ ΠΈΠ΄ΡΡ ΠΊ ΡΠ°ΡΠΏΡΠ΅Π΄Π΅Π»ΠΈΡΠ΅Π»ΡΠ½ΡΠΌ ΠΊΠΎΡΠΎΠ±ΠΊΠ°ΠΌ, Π° ΠΎΡ Π½ΠΈΡ ΠΊ Π³ΡΡΠΏΠΏΠ΅ ΠΈΠ»ΠΈ ΠΎΡΠ΄Π΅Π»ΡΠ½ΡΠΌ ΠΏΡΠΈΠ±ΠΎΡΠ°ΠΌ Π² ΠΊΠ²Π°ΡΡΠΈΡΠ΅.
ΠΠ°ΡΠΈΠΊΠ»ΠΈΠ²Π°ΡΡΡΡ Π½Π° ΠΊΠ°ΠΊΠΎΠΌ-ΡΠΎ ΠΎΠ΄Π½ΠΎΠΌ ΡΠΈΠΏΠ΅ ΡΠ°Π·Π²ΠΎΠ΄ΠΊΠΈ Π½Π΅Π»ΡΠ·Ρ. ΠΠ°ΠΏΡΠΈΠΌΠ΅Ρ, Π΅ΡΠ»ΠΈ Π½Π°Π΄ΠΎ ΠΏΠΎΠ΄ΠΊΠ»ΡΡΠΈΡΡ ΠΌΠΎΡΠ½ΠΎΠ³ΠΎ ΠΏΠΎΡΡΠ΅Π±ΠΈΡΠ΅Π»Ρ ΡΠ»Π΅ΠΊΡΡΠΎΡΠ½Π΅ΡΠ³ΠΈΠΈ, ΡΠΎ ΠΈΡΠΏΠΎΠ»ΡΠ·ΡΠ΅ΡΡΡ ΡΠΈΠΏ Β«Π·Π²Π΅Π·Π΄Π°Β», Π΅ΡΠ»ΠΈ Π³ΡΡΠΏΠΏΠ° ΠΌΠ°Π»ΠΎΠΌΠΎΡΠ½ΡΡ
, ΡΠΎ ΡΠ»Π΅ΠΉΡ.
ΠΠ΅ΡΠ΅Π΄ ΠΏΡΠΎΠ΅ΠΊΡΠΈΡΠΎΠ²Π°Π½ΠΈΠ΅ΠΌ ΡΠ»Π΅ΠΊΡΡΠΎΠΏΡΠΎΠ²ΠΎΠ΄ΠΊΠΈ Π½Π΅ΠΎΠ±Ρ ΠΎΠ΄ΠΈΠΌΠΎ ΠΈΠ·ΡΡΠΈΡΡ, Π³Π΄Π΅ ΠΏΡΠΎΠ»Π΅Π³Π°ΡΡ Π΄ΡΡΠ³ΠΈΠ΅ ΠΈΠ½ΠΆΠ΅Π½Π΅ΡΠ½ΡΠ΅ ΡΠΈΡΡΠ΅ΠΌΡ, ΠΌΠ°ΡΠ΅ΡΠΈΠ°Π» ΡΡΠ΅Π½, ΠΏΠΎΠ»ΠΎΠ² ΠΈ ΠΏΠΎΡΠΎΠ»ΠΊΠ°; Π΅ΡΡΡ Π»ΠΈ Π²ΠΎΠ·ΠΌΠΎΠΆΠ½ΠΎΡΡΡ ΠΎΠ±ΠΎΠΉΡΠΈΡΡ Π±Π΅Π· ΡΡΡΠΎΠ±Π»Π΅Π½ΠΈΡ ΡΡΠ΅Π½; Π²ΡΡΡΠ½ΠΈΡΡ ΠΌΠΎΡΠ½ΠΎΡΡΡ, ΠΊΠΎΠ»ΠΈΡΠ΅ΡΡΠ²ΠΎ, ΠΌΠ΅ΡΡΠΎΠ½Π°Ρ ΠΎΠΆΠ΄Π΅Π½ΠΈΠ΅ ΠΏΡΠΈΠ±ΠΎΡΠΎΠ². Π ΠΏΡΠΈΠΌΠ΅ΡΡ, Π΅ΡΠ»ΠΈ ΠΏΠΎΡΠΎΠ»ΠΊΠΈ ΡΠ΄Π΅Π»Π°Π½Ρ ΠΈΠ· ΠΏΡΡΡΠΎΡΠ½ΡΡ ΠΏΠ»ΠΈΡ ΠΏΠ΅ΡΠ΅ΠΊΡΡΡΠΈΡ, ΡΠΎ ΠΈΠΌΠΈ ΠΌΠΎΠΆΠ½ΠΎ Π²ΠΎΡΠΏΠΎΠ»ΡΠ·ΠΎΠ²Π°ΡΡΡΡ ΠΊΠ°ΠΊ ΠΊΠ°Π±Π΅Π»ΡΠ½ΡΠΌΠΈ ΠΊΠ°Π½Π°Π»Π°ΠΌΠΈ.
Π’Π°ΠΊΠΈΠΌ ΠΎΠ±ΡΠ°Π·ΠΎΠΌ, Π²ΡΠ±ΠΎΡ ΡΠΈΠΏΠ° ΡΠ»Π΅ΠΊΡΡΠΎΠΏΡΠΎΠ²ΠΎΠ΄ΠΊΠΈ Π·Π°Π²ΠΈΡΠΈΡ ΠΎΡ ΡΠΈΠ½Π°Π½ΡΠΎΠ²ΡΡ Π²ΠΎΠ·ΠΌΠΎΠΆΠ½ΠΎΡΡΠ΅ΠΉ, ΠΊΠΎΠ»ΠΈΡΠ΅ΡΡΠ²Π° ΠΈ ΡΠΈΠΏΠ° ΡΠ»Π΅ΠΊΡΡΠΎΡΡΡΠ°Π½ΠΎΠ²ΠΎΠΊ, ΠΈΡ ΠΌΠ΅ΡΡΠΎΠΏΠΎΠ»ΠΎΠΆΠ΅Π½ΠΈΡ. Π’ΠΎΠ»ΡΠΊΠΎ ΠΏΠΎΠ»ΡΡΠΈΠ² ΡΡΡ ΠΈΠ½ΡΠΎΡΠΌΠ°ΡΠΈΡ, ΠΌΠΎΠΆΠ½ΠΎ ΠΏΠΎΠ½ΡΡΡ ΠΊΠ°ΠΊΠ°Ρ ΡΡ Π΅ΠΌΠ° ΡΠ»Π΅ΠΊΡΡΠΎΠΏΡΠΎΠ²ΠΎΠ΄ΠΊΠΈ Π² ΠΊΠ²Π°ΡΡΠΈΡΠ΅ ΡΡΠ΅Π±ΡΠ΅ΡΡΡ, ΠΈ ΠΏΡΠΈΡΡΡΠΏΠΈΡΡ ΠΊ ΠΏΡΠΎΠ΅ΠΊΡΠΈΡΠΎΠ²Π°Π½ΠΈΡ.
ΠΠΎΡΠ»Π΅Π΄ΠΎΠ²Π°ΡΠ΅Π»ΡΠ½ΠΎΡΡΡ Π΄Π΅ΠΉΡΡΠ²ΠΈΠΉ
Π‘Π½Π°ΡΠ°Π»Π° Π½ΡΠΆΠ½ΠΎ Π²Π·ΡΡΡ ΡΠ΅ΡΡΠ΅ΠΆ ΠΊΠ²Π°ΡΡΠΈΡΡ ΠΈΠ»ΠΈ ΡΠ΄Π΅Π»Π°ΡΡ Π΅Π³ΠΎ ΡΠ°ΠΌΠΎΡΡΠΎΡΡΠ΅Π»ΡΠ½ΠΎ Π² ΠΌΠ°ΡΡΡΠ°Π±Π΅ Ρ ΡΠ°ΡΠΏΠΎΠ»ΠΎΠΆΠ΅Π½ΠΈΠ΅ΠΌ ΠΎΠΊΠΎΠ½ ΠΈ Π΄Π²Π΅ΡΠ΅ΠΉ. ΠΠ°ΡΠ΅ΠΌ ΡΠ°Π·ΠΌΠ΅ΡΡΠΈΡΡ Π½Π° ΠΏΠ»Π°Π½Π΅ Π²ΡΠ΅Ρ ΠΏΠΎΡΡΠ΅Π±ΠΈΡΠ΅Π»Π΅ΠΉ ΡΠ½Π΅ΡΠ³ΠΈΠΈ ΠΏΠΎ ΠΊΠΎΠΌΠ½Π°ΡΠ°ΠΌ, ΡΠΊΠ°Π·Π°ΡΡ ΠΈΡ ΠΌΠΎΡΠ½ΠΎΡΡΡ, ΠΈΡΡ ΠΎΠ΄Ρ ΠΈΠ· ΡΡΠΎΠ³ΠΎ, ΡΠ°Π·Π²Π΅ΡΡΠΈ ΠΏΠΎ Π³ΡΡΠΏΠΏΠ°ΠΌ ΡΠ»Π΅ΠΊΡΡΠΎΠΏΡΠΎΠ²ΠΎΠ΄ΠΊΠΈ. ΠΡΠΎ ΠΌΠΎΠ³ΡΡ Π±ΡΡΡ:
- ΠΎΡΠ²Π΅ΡΠΈΡΠ΅Π»ΡΠ½Π°Ρ;
- ΡΠΎΠ·Π΅ΡΠΎΡΠ½Π°Ρ;
- Π³ΡΡΠΏΠΏΠ° ΠΊΠΎΠΌΠ½Π°Ρ ΠΈ ΠΊΠΎΡΠΈΠ΄ΠΎΡΠ°;
- Π³ΡΡΠΏΠΏΠ° ΡΠ°Π½ΡΠ·Π»Π°;
- Π΅ΡΠ»ΠΈ Π² ΠΊΠ²Π°ΡΡΠΈΡΠ΅ ΠΈΠΌΠ΅Π΅ΡΡΡ ΡΠ»Π΅ΠΊΡΡΠΎΠΏΠ»ΠΈΡΠ°, ΡΠΎ ΠΎΡΠ΄Π΅Π»ΡΠ½Π°Ρ Π³ΡΡΠΏΠΏΠ° Π΄Π»Ρ Π½Π΅Π΅.

Π Π·Π°Π²ΠΈΡΠΈΠΌΠΎΡΡΠΈ ΠΎΡ ΠΊΠΎΠ»ΠΈΡΠ΅ΡΡΠ²Π° ΠΊΠΎΠΌΠ½Π°Ρ ΠΈ Π½Π°Π³ΡΡΠ·ΠΎΠΊ, Π±ΡΠ΄Π΅Ρ ΠΎΠΏΡΠ΅Π΄Π΅Π»ΡΡΡΡΡ ΠΈ ΠΊΠΎΠ»ΠΈΡΠ΅ΡΡΠ²ΠΎ Π³ΡΡΠΏΠΏ. Π’Π°ΠΊ ΠΊΡΡ ΠΎΠ½Π½ΡΠ΅ ΠΈ ΠΊΠΎΡΠΈΠ΄ΠΎΡΠ½ΡΠ΅ ΡΠΎΠ·Π΅ΡΠΊΠΈ ΠΌΠΎΠ³ΡΡ ΠΎΠΊΠ°Π·Π°ΡΡΡΡ ΡΠ°Π·Π²Π΅Π΄Π΅Π½Π½ΡΠΌΠΈ Π² Π΄Π²Π΅ ΡΠ°Π·Π½ΡΠ΅ Π³ΡΡΠΏΠΏΡ. ΠΡΠΎ Π½Π΅ΠΎΠ±Ρ ΠΎΠ΄ΠΈΠΌΠΎ Π΄Π»Ρ ΡΠΎΠ³ΠΎ, ΡΡΠΎΠ±Ρ ΠΌΠΈΠ½ΠΈΠΌΠΈΠ·ΠΈΡΠΎΠ²Π°ΡΡ Π·Π°ΡΡΠ°ΡΡ Π½Π° ΠΏΡΠΎΠ²ΠΎΠ΄Π° ΠΈ ΠΎΠ±Π»Π΅Π³ΡΠΈΡΡ Π΄Π°Π»ΡΠ½Π΅ΠΉΡΠ΅Π΅ ΠΎΠ±ΡΠ»ΡΠΆΠΈΠ²Π°Π½ΠΈΠ΅ ΡΠ»Π΅ΠΊΡΡΠΎΡΠ΅ΡΠΈ ΠΈ ΡΠ΅ΠΌΠΎΠ½Ρ.
ΠΠ°ΠΆΠ΄Π°Ρ Π³ΡΡΠΏΠΏΠ° Π΄ΠΎΠ»ΠΆΠ½Π° ΠΏΠΎΠ΄ΠΊΠ»ΡΡΠ°ΡΡΡΡ ΡΠ΅ΡΠ΅Π· ΡΡΡΡΠΎΠΉΡΡΠ²ΠΎ Π·Π°ΡΠΈΡΠ½ΠΎΠ³ΠΎ ΠΎΡΠΊΠ»ΡΡΠ΅Π½ΠΈΡ Π£ΠΠ ( ΠΎΠ±ΡΡΠ½ΠΎ Π½Π°Π·ΡΠ²Π°ΡΡ Π°Π²ΡΠΎΠΌΠ°ΡΠΎΠΌ). ΠΠ»Ρ ΠΎΡΠ²Π΅ΡΠΈΡΠ΅Π»ΡΠ½ΠΎΠΉ Π³ΡΡΠΏΠΏΡ ΠΏΡΠ΅Π΄ΡΡΠΌΠ°ΡΡΠΈΠ²Π°Π΅ΡΡΡ Π°Π²ΡΠΎΠΌΠ°Ρ Π½Π° 16 Π, Π΄Π»Ρ ΡΠΎΠ·Π΅ΡΠΎΡΠ½ΠΎΠΉ Π½Π° 25-32 Π, Π° Π΄Π»Ρ ΡΠ»Π΅ΠΊΡΡΠΎΠΏΠ»ΠΈΡΡ β 40-63 Π.
ΠΠΎΡΠ»Π΅ ΡΠΎΠ³ΠΎ ΠΊΠ°ΠΊ ΠΎΠΏΡΠ΅Π΄Π΅Π»ΠΈΠ»ΠΈ ΠΏΠΎ ΡΡ Π΅ΠΌΠ΅ ΠΏΠΎΠ»ΠΎΠΆΠ΅Π½ΠΈΠ΅ Π²ΡΠ΅Ρ ΡΡΡΡΠΎΠΉΡΡΠ² ΡΠ»Π΅ΠΊΡΡΠΎΠΏΡΠΎΠ²ΠΎΠ΄ΠΊΠΈ, ΡΠ°ΡΡΡΠΈΡΡΠ²Π°Π΅ΡΡΡ ΠΊΠΎΠ»ΠΈΡΠ΅ΡΡΠ²ΠΎ ΠΏΡΠΎΠ²ΠΎΠ΄ΠΎΠ² ΠΈ ΠΈΡ ΡΠ΅ΡΠ΅Π½ΠΈΠ΅.
Π‘Ρ
Π΅ΠΌΡ ΠΏΡΠΎΠ²ΠΎΠ΄ΠΊΠΈ Π² ΠΊΠ²Π°ΡΡΠΈΡΠ΅ Π½Π°Π΄ΠΎ ΡΠΎΡΡΠ°Π²Π»ΡΡΡ Π² Π½Π΅ΡΠΊΠΎΠ»ΡΠΊΠΈΡ
ΡΠΊΠ·Π΅ΠΌΠΏΠ»ΡΡΠ°Ρ
, ΡΠ°ΠΊ ΠΊΠ°ΠΊ Π² ΠΏΡΠΎΡΠ΅ΡΡΠ΅ ΡΠ°Π±ΠΎΡΡ ΠΏΠΎΡΠ²Π»ΡΡΡΡΡ Π½Π΅ΠΏΡΠ΅Π΄Π²ΠΈΠ΄Π΅Π½Π½ΡΠ΅ ΠΌΠΎΠΌΠ΅Π½ΡΡ, ΠΊΠΎΡΠΎΡΡΠ΅ Π½ΡΠΆΠ½ΠΎ Π±ΡΠ΄Π΅Ρ ΠΎΡΠΌΠ΅ΡΠΈΡΡ Π½Π° ΡΡ
Π΅ΠΌΠ΅. ΠΡΠΎΠΌΠ΅ ΠΏΡΠΈΠ½ΡΠΈΠΏΠΈΠ°Π»ΡΠ½ΠΎΠΉ ΡΡ
Π΅ΠΌΡ Π½ΡΠΆΠ½Π° ΠΌΠΎΠ½ΡΠ°ΠΆΠ½Π°Ρ Π΄Π»Ρ Π½Π΅ΠΏΠΎΡΡΠ΅Π΄ΡΡΠ²Π΅Π½Π½ΡΡ
ΠΈΡΠΏΠΎΠ»Π½ΠΈΡΠ΅Π»Π΅ΠΉ. ΠΠΎ Π½Π΅ΠΉ ΡΠ»Π΅ΠΊΡΡΠΈΠΊΠΈ ΡΠ°Π±ΠΎΡΠ°ΡΡ ΠΈ Π²Π½ΠΎΡΡΡ ΠΈΠ·ΠΌΠ΅Π½Π΅Π½ΠΈΡ.
ΠΠΎΠ½ΡΠ°ΠΆΠ½Π°Ρ ΡΡ Π΅ΠΌΠ° ΡΠΎ Π²ΡΠ΅ΠΌΠΈ ΠΈΠ·ΠΌΠ΅Π½Π΅Π½ΠΈΡΠΌΠΈ ΠΏΠΎΡΠ»Π΅ Π·Π°Π²Π΅ΡΡΠ΅Π½ΠΈΡ ΡΠ°Π±ΠΎΡ ΡΡΠ°Π½ΠΎΠ²ΠΈΡΡΡ ΠΈΡΠΏΠΎΠ»Π½ΠΈΡΠ΅Π»ΡΠ½ΠΎΠΉ. ΠΡΠ° ΡΠ° ΡΡ Π΅ΠΌΠ°, ΠΊΠΎΡΠΎΡΡΡ Π½ΡΠΆΠ½ΠΎ Π·Π°ΠΏΡΠ°ΡΠΈΠ²Π°ΡΡ Ρ ΠΏΡΠ΅Π΄ΡΠ΄ΡΡΠ΅Π³ΠΎ Ρ ΠΎΠ·ΡΠΈΠ½Π° ΠΊΠ²Π°ΡΡΠΈΡΡ.
Π§ΡΠΎ Π² Π½Π΅ΠΉ ΡΠΊΠ°Π·ΡΠ²Π°ΡΡ
Π ΡΡ Π΅ΠΌΠ΅ Π΄ΠΎΠ»ΠΆΠ½Ρ Π±ΡΡΡ ΡΠΊΠ°Π·Π°Π½Ρ Π²ΡΠ΅ ΡΠ°Π·ΠΌΠ΅ΡΡ ΠΏΠΎΠΌΠ΅ΡΠ΅Π½ΠΈΠΉ ΠΊΠ²Π°ΡΡΠΈΡΡ, ΡΠ°ΡΡΡΠΎΡΠ½ΠΈΡ ΠΌΠ΅ΠΆΠ΄Ρ ΡΠ°Π·Π»ΠΈΡΠ½ΡΠΌΠΈ ΡΠ»Π΅ΠΊΡΡΠΈΡΠ΅ΡΠΊΠΈΠΌΠΈ ΡΡΡΡΠΎΠΉΡΡΠ²Π°ΠΌΠΈ. ΠΡΠΎ ΠΏΠΎΠ·Π²ΠΎΠ»ΠΈΡ ΡΠΎΡΠ½ΠΎ ΡΠ°ΡΡΡΠΈΡΠ°ΡΡ ΠΊΠΎΠ»ΠΈΡΠ΅ΡΡΠ²ΠΎ Π½Π΅ΠΎΠ±Ρ ΠΎΠ΄ΠΈΠΌΡΡ ΠΌΠ°ΡΠ΅ΡΠΈΠ°Π»ΠΎΠ² ΠΈ ΡΠΎΠΊΡΠ°ΡΠΈΡ Π²ΡΠ΅ΠΌΡ ΠΌΠΎΠ½ΡΠ°ΠΆΠ½ΡΡ ΡΠ°Π±ΠΎΡ. Π Π°Π·Π»ΠΈΡΠ½ΡΠ΅ Π³ΡΡΠΏΠΏΡ Π»ΡΡΡΠ΅ ΡΠΈΡΠΎΠ²Π°ΡΡ ΡΠ°Π·Π½ΡΠΌ ΡΠ²Π΅ΡΠΎΠΌ, ΡΡ Π΅ΠΌΠ° ΡΡΠ°Π½ΠΎΠ²ΠΈΡΡΡ Π±ΠΎΠ»Π΅Π΅ ΡΠΈΡΠ°Π±Π΅Π»ΡΠ½ΠΎΠΉ. ΠΡΠΎΠΌΠ΅ ΡΡΠΎΠ³ΠΎ, Π½Π΅ΠΎΠ±Ρ ΠΎΠ΄ΠΈΠΌΠΎ ΠΏΠΎΠΊΠ°Π·Π°ΡΡ Π³Π΄Π΅ ΠΊΠ°ΠΊΠΈΠ΅ ΡΠΎΠ·Π΅ΡΠΊΠΈ (ΠΎΠ΄ΠΈΠ½Π°ΡΠ½ΡΠ΅, Π΄Π²ΠΎΠΉΠ½ΡΠ΅), Π²ΡΠΊΠ»ΡΡΠ°ΡΠ΅Π»ΠΈ (ΠΎΠ΄Π½ΠΎ, Π΄Π²ΡΡ , ΡΡΠ΅Ρ ΠΊΠ»Π°Π²ΠΈΡΠ½ΡΠ΅) Π±ΡΠ΄ΡΡ ΡΠ°Π·ΠΌΠ΅ΡΠ°ΡΡΡΡ. Π‘Ρ Π΅ΠΌΠ° Π±ΡΠ΄Π΅Ρ Π²ΡΠ³Π»ΡΠ΄Π΅ΡΡ ΠΏΡΠΈΠΌΠ΅ΡΠ½ΠΎ ΡΠ°ΠΊ.
ΠΡΠΎΠΌΠ΅ ΡΡΠΎΠ³ΠΎ ΠΊ ΡΡ
Π΅ΠΌΠ΅ ΠΏΡΠΈΠ»Π°Π³Π°Π΅ΡΡΡ ΠΏΠ΅ΡΠ΅ΡΠ΅Π½Ρ ΠΌΠ°ΡΠ΅ΡΠΈΠ°Π»ΠΎΠ² ΠΈ ΡΡΡΡΠΎΠΉΡΡΠ², ΠΊΠΎΡΠΎΡΡΠ΅ Π½ΡΠΆΠ½ΠΎ ΡΠΌΠΎΠ½ΡΠΈΡΠΎΠ²Π°ΡΡ. ΠΠΎΠΏΠΎΠ»Π½ΠΈΡΠ΅Π»ΡΠ½ΠΎ Π½ΡΠΆΠ½ΠΎ ΡΡΠ΅ΡΡΡ ΡΠ°ΡΡ
ΠΎΠ΄Π½ΡΠ΅ ΠΌΠ°ΡΠ΅ΡΠΈΠ°Π»Ρ, ΠΈΡΠΏΠΎΠ»ΡΠ·ΡΠ΅ΠΌΡΠ΅ Π² ΠΏΡΠΎΡΠ΅ΡΡΠ΅ ΠΌΠΎΠ½ΡΠ°ΠΆΠ°, ΡΠ°ΠΊΠΈΠ΅ ΠΊΠ°ΠΊ ΠΏΠ»Π°ΡΡΠΈΠΊΠΎΠ²ΡΠ΅ Ρ
ΠΎΠΌΡΡΡ, ΠΊΠΎΠ»ΠΎΠ΄ΠΊΠΈ, Π΄ΡΠ±Π΅Π»ΠΈ, ΠΈΠ·ΠΎΠ»Π΅Π½ΡΠ°, Π°Π»Π΅Π±Π°ΡΡΡ Π΄Π»Ρ ΠΊΡΠ΅ΠΏΠ»Π΅Π½ΠΈΡ ΠΏΠΎΠ΄ΡΠΎΠ·Π΅ΡΠ½ΠΈΠΊΠΎΠ² Π² ΡΡΠ΅Π½Π΅. ΠΠ»Ρ ΠΎΠΏΡΠ΅Π΄Π΅Π»Π΅Π½ΠΈΡ ΡΠΎΡΠ½ΠΎΠ³ΠΎ ΠΊΠΎΠ»ΠΈΡΠ΅ΡΡΠ²Π° Π½Π΅ΠΎΠ±Ρ
ΠΎΠ΄ΠΈΠΌΠΎΠ³ΠΎ ΠΊΠ°Π±Π΅Π»Ρ ΠΏΡΠΈΠ΄Π΅ΡΡΡ ΠΏΡΠΎΠ²Π΅ΡΡΠΈ Π·Π°ΠΌΠ΅ΡΡ ΡΡΠ»Π΅ΡΠΊΠΎΠΉ, ΡΡΠ΅ΡΡΡ Π²ΡΡΠΎΡΡ ΠΏΠΎΡΠΎΠ»ΠΊΠΎΠ².
ΠΡΠΈ Π²ΡΠ±ΠΎΡΠ΅ ΠΊΠ°Π±Π΅Π»Ρ, Π»ΡΡΡΠ΅ ΠΎΡΡΠ°Π½ΠΎΠ²ΠΈΡΡΡΡ Π½Π° ΠΌΠ΅Π΄Π½ΠΎΠΌ ΡΠΈΠΏΠ° ΠΠΠ, ΠΏΠΎ ΡΡΠ°Π²Π½Π΅Π½ΠΈΡ Ρ Π°Π»ΡΠΌΠΈΠ½ΠΈΠ΅Π²ΡΠΌ Ρ Π½Π΅Π³ΠΎ ΠΏΡΠΎΠ²ΠΎΠ΄ΠΈΠΌΠΎΡΡΡ Π²ΡΡΠ΅ ΠΈ Π³ΠΈΠ±ΠΊΠΎΡΡΡ Π·Π°ΠΌΠ΅ΡΠ°ΡΠ΅Π»ΡΠ½Π°Ρ, ΠΎΠ±Π»Π΅Π³ΡΠ°Π΅ΡΡΡ ΠΌΠΎΠ½ΡΠ°ΠΆ. Π ΠΊΠ²Π°ΡΡΠΈΡΠ°Ρ ΠΎΠ±ΡΡΠ½ΠΎ ΠΏΡΠΎΠΊΠ»Π°Π΄ΡΠ²Π°ΡΡ Π΄Π²ΡΡ , ΡΡΠ΅Ρ ΠΆΠΈΠ»ΡΠ½ΡΠΉ ΠΊΠ°Π±Π΅Π»Ρ ΡΠ΅ΡΠ΅Π½ΠΈΠ΅ΠΌ 2,5 ΠΌΠΌ2 Π΄Π»Ρ ΡΠΎΠ·Π΅ΡΠΎΠΊ, Π° ΠΏΠΎΠ΄ΡΠΎΠ΅Π΄ΠΈΠ½Π΅Π½ΠΈΠ΅ ΠΎΡΠ²Π΅ΡΠ΅Π½ΠΈΡ ΠΏΡΠΎΠΈΠ·Π²ΠΎΠ΄ΠΈΡΡΡ 1,5 ΠΌΠΌ2 ΠΊΠ°Π±Π΅Π»Π΅ΠΌ. ΠΡ ΡΡΠ°ΠΆΠ½ΠΎΠ³ΠΎ ΡΠ»Π΅ΠΊΡΡΠΈΡΠ΅ΡΠΊΠΎΠ³ΠΎ ΡΠΈΡΠ° ΠΊ ΠΊΠ²Π°ΡΡΠΈΡΠ½ΠΎΠΌΡ ΠΎΡΡΡΠ΅ΡΡΠ²Π»ΡΡΡ ΠΏΡΠΎΠ²ΠΎΠ΄ΠΊΡ 3-5-ΠΆΠΈΠ»ΡΠ½ΡΠΌ ΠΊΠ°Π±Π΅Π»Π΅ΠΌ ΡΠ΅ΡΠ΅Π½ΠΈΠ΅ΠΌ 6 ΠΌΠΌ2, Π΄Π»Ρ ΠΌΠΎΡΠ½ΡΡ ΠΏΡΠΈΠ±ΠΎΡΠΎΠ² ΡΠΈΠΏΠ° ΡΠ»Π΅ΠΊΡΡΠΎΠΏΠ»ΠΈΡΡ, Π±ΠΎΠΉΠ»Π΅ΡΠ° ΠΈΡΠΏΠΎΠ»ΡΠ·ΡΡΡ ΠΊΠ°Π±Π΅Π»Ρ ΡΠ΅ΡΠ΅Π½ΠΈΠ΅ΠΌ 4 ΠΌΠΌ2, ΡΡΠΎΠ±Ρ Π½Π΅ Π³ΡΠ΅Π»ΡΡ.
ΠΡΠΎΠΊΠ»Π°Π΄ΠΊΠ° Π² ΠΏΠΎΠ»Ρ ΠΈ ΠΏΠΎ ΠΏΠΎΡΠΎΠ»ΠΊΡ
ΠΡΠ»ΠΈ Π΅ΡΡΡ Π½Π°ΠΌΠ΅ΡΠ΅Π½ΠΈΠ΅ ΡΠ΄Π΅Π»Π°ΡΡ Π±Π΅ΡΠΎΠ½Π½ΡΡ ΡΡΡΠΆΠΊΡ ΠΏΠΎΠ»Π°, ΡΡΠΈΠΌ Π½ΡΠΆΠ½ΠΎ Π²ΠΎΡΠΏΠΎΠ»ΡΠ·ΠΎΠ²Π°ΡΡΡΡ, ΠΏΡΠΎΠ²Π΅ΡΡΠΈ ΡΠ»Π΅ΠΊΡΡΠΎΠΏΡΠΎΠ²ΠΎΠ΄ΠΊΡ ΠΏΠΎ ΠΏΠΎΠ»Ρ Π² Π³ΠΎΡΡΠ΅, Π·Π°ΡΠ΅ΠΌ ΡΠΎΠ»ΡΠΊΠΎ Π·Π°Π»ΠΈΠ²Π°ΡΡ Π±Π΅ΡΠΎΠ½ΠΎΠΌ. ΠΠΎΠ»ΡΡΠΈΡΡΡ ΡΠΊΠΎΠ½ΠΎΠΌΠΈΡ ΠΌΠ°ΡΠ΅ΡΠΈΠ°Π»ΠΎΠ² ΠΈ ΡΠΎΠΊΡΠ°ΡΠ΅Π½ΠΈΠ΅ ΠΎΠ±ΡΠ΅ΠΌΠ° ΡΠ°Π±ΠΎΡ. ΠΡΠΈ Π½Π°ΡΡΠΆΠ½ΠΎΠΌ ΠΈΠ»ΠΈ ΠΏΠΎΠ΄Π²Π΅ΡΠ½ΠΎΠΌ ΠΏΠΎΡΠΎΠ»ΠΊΠ΅ ΡΠ°ΡΡ ΠΎΠ΄ ΠΌΠ°ΡΠ΅ΡΠΈΠ°Π»ΠΎΠ² ΡΠ°ΠΊΠΆΠ΅ ΠΌΠΎΠΆΠ½ΠΎ ΡΠΌΠ΅Π½ΡΡΠΈΡΡ, ΡΠΏΡΠΎΡΡΠΈΡΡ ΡΡ Π΅ΠΌΡ ΠΈ ΡΠ°Π±ΠΎΡΡ.
ΠΠ°Π±Π΅Π»Ρ ΠΏΡΠΎΡΡΠΎ ΡΠ½Π°ΡΡΠΆΠΈ ΠΊΡΠ΅ΠΏΠΈΡΡΡ ΠΊ ΠΏΠΎΡΠΎΠ»ΠΊΡ. ΠΡΠ»ΠΈ Π΄ΠΎΠΏΡΡΡΠΈΡΡ Π½Π°ΡΡΠΆΠ½ΡΠΉ ΠΌΠΎΠ½ΡΠ°ΠΆ, ΡΠΎ ΠΌΠΎΠΆΠ½ΠΎ Π·Π½Π°ΡΠΈΡΠ΅Π»ΡΠ½ΠΎ ΡΠΎΠΊΡΠ°ΡΠΈΡΡ Π²ΡΠ΅ΠΌΡ ΠΏΡΠΎΠΈΠ·Π²ΠΎΠ΄ΡΡΠ²Π° ΡΠ°Π±ΠΎΡ Π·Π° ΡΡΠ΅Ρ ΠΈΡΠΏΠΎΠ»ΡΠ·ΠΎΠ²Π°Π½ΠΈΡ ΠΊΠ°Π±Π΅Π»ΡΠ½ΡΡ
ΠΊΠ°Π½Π°Π»ΠΎΠ².
ΠΡΠΈ ΡΡΠΎΠΌ ΠΎΡΠΏΠ°Π΄Π°Π΅Ρ ΡΠ°ΠΌΠ°Ρ ΠΏΡΠ»ΡΠ½Π°Ρ ΡΠ°Π±ΠΎΡΠ° β ΡΡΡΠΎΠ±Π»Π΅Π½ΠΈΠ΅. Π‘ΠΎΠΎΡΠ²Π΅ΡΡΡΠ²Π΅Π½Π½ΠΎ Π²ΡΠ΅ ΡΡΠΎ Π΄ΠΎΠ»ΠΆΠ½ΠΎ ΠΎΡΡΠ°Π·ΠΈΡΡΡΡ Π½Π° ΡΡ
Π΅ΠΌΠ΅ ΠΈ ΠΌΠ°ΡΠ΅ΡΠΈΠ°Π»Π°Ρ
.
ΠΠ±ΡΡΠ½ΠΎ ΠΈΡΠΏΠΎΠ»ΡΠ·ΡΠ΅ΡΡΡ ΠΎΠ΄Π½ΠΎΡΠ°Π·Π½Π°Ρ ΡΠ°Π·Π²ΠΎΠ΄ΠΊΠ° ΡΠ»Π΅ΠΊΡΡΠΎΠΏΡΠΎΠ²ΠΎΠ΄ΠΊΠΈ Π² ΠΊΠ²Π°ΡΡΠΈΡΠ΅. ΠΡΠ»ΠΈ ΠΊΠ²Π°ΡΡΠΈΡΠ° Π±ΠΎΠ»ΡΡΠ°Ρ, Ρ Π±ΠΎΠ»ΡΡΠΈΠΌ ΠΏΠΎΡΡΠ΅Π±Π»Π΅Π½ΠΈΠ΅ΠΌ ΡΠ»Π΅ΠΊΡΡΠΎΡΠ½Π΅ΡΠ³ΠΈΠΈ, ΡΠΎ ΠΌΠΎΠΆΠ΅Ρ ΠΏΠΎΡΡΠ΅Π±ΠΎΠ²Π°ΡΡΡΡ ΡΡΠ΅Ρ ΡΠ°Π·Π½ΠΎΠ΅ ΡΠ»Π΅ΠΊΡΡΠΎΡΠ½Π°Π±ΠΆΠ΅Π½ΠΈΠ΅. Π Π°Π·Π½ΠΈΡΠ° Π½Π΅Π±ΠΎΠ»ΡΡΠ°Ρ. Π ΡΡΠ°ΠΆΠ½ΠΎΠΌ ΡΠΈΡΠΊΠ΅ Π±ΡΠ΄Π΅Ρ ΡΡΠΎΡΡΡ ΡΡΠ΅Ρ ΡΠ°Π·Π½ΡΠΉ ΡΡΠ΅ΡΡΠΈΠΊ.
ΠΠ° ΡΠ°ΡΠΏΡΠ΅Π΄Π΅Π»ΠΈΡΠ΅Π»ΡΠ½ΡΠΉ ΠΊΠ²Π°ΡΡΠΈΡΠ½ΡΠΉ ΡΠΈΡ ΠΏΠΎΡΡΡΠΏΠΈΡ ΡΡΠΈ ΡΠ°Π·Ρ, Π° Π΄Π°Π»ΡΡΠ΅ Π²ΡΠ΅ ΠΊΠ°ΠΊ Π² ΠΎΠ΄Π½ΠΎΡΠ°Π·Π½ΠΎΠΌ Π²Π°ΡΠΈΠ°Π½ΡΠ΅. ΠΡΠΈ ΠΌΠΎΠ½ΡΠ°ΠΆΠ΅ Π² ΡΠ°ΡΠΏΡΠ΅Π΄Π΅Π»ΠΈΡΠ΅Π»ΡΠ½ΡΡ ΠΊΠΎΡΠΎΠ±ΠΊΠ°Ρ Π³Π»Π°Π²Π½ΠΎΠ΅ Π²ΡΠ΅ ΠΏΡΠ°Π²ΠΈΠ»ΡΠ½ΠΎ ΡΠ΄Π΅Π»Π°ΡΡ, Π½Π΅ ΠΏΠ΅ΡΠ΅ΠΏΡΡΠ°ΡΡ ΡΠ°Π·Ρ, ΡΡΠΎΠ±Ρ Π½Π° ΠΏΡΠΈΠ±ΠΎΡ Π½Π΅ ΠΏΠΎΡΡΡΠΏΠΈΠ»ΠΎ 380 Π Π²ΠΌΠ΅ΡΡΠΎ 220 Π. ΠΡΠ»ΠΈ Π½Π΅Ρ ΠΎΠΏΡΡΠ° ΠΏΠΎΠ΄ΠΎΠ±Π½ΡΡ ΡΠ°Π±ΠΎΡ ΠΈΠ»ΠΈ ΡΠ»Π΅ΠΊΡΡΠΎΡΠ΅Ρ Π½ΠΈΡΠ΅ΡΠΊΠΎΠ³ΠΎ ΠΎΠ±ΡΠ°Π·ΠΎΠ²Π°Π½ΠΈΡ, ΠΏΡΠ°Π²ΠΈΠ»ΡΠ½ΠΎ Π±ΡΠ΄Π΅Ρ ΠΏΡΠΈΠ³Π»Π°ΡΠΈΡΡ ΡΠΏΠ΅ΡΠΈΠ°Π»ΠΈΡΡΠ°.
Π’ΠΈΠΏΠΎΠ²Π°Ρ ΡΡ Π΅ΠΌΠ° ΡΠ»Π΅ΠΊΡΡΠΎΠΏΡΠΎΠ²ΠΎΠ΄ΠΊΠΈ Π² ΠΊΠ²Π°ΡΡΠΈΡΠ΅
ΠΠ΄ΠΈΠ½ ΠΈΠ· ΡΡΠ°ΠΏΠΎΠ² ΡΠ΅ΠΌΠΎΠ½ΡΠ° β ΠΏΡΠΎΠΊΠ»Π°Π΄ΠΊΠ° ΡΠ»Π΅ΠΊΡΡΠΈΡΠ΅ΡΠΊΠΎΠΉ ΡΠ΅ΡΠΈ. ΠΠ°Π½Π½ΡΠΉ Π²ΠΈΠ΄ ΠΊΠΎΠΌΠΌΡΠ½ΠΈΠΊΠ°ΡΠΈΠΉ ΡΠΎ Π²ΡΠ΅ΠΌΠ΅Π½Π΅ΠΌ ΡΡΠ΅Π±ΡΠ΅Ρ Π·Π°ΠΌΠ΅Π½Ρ.
ΠΠ΅ΠΎΠ±Ρ
ΠΎΠ΄ΠΈΠΌΠΎ ΡΡΠ΅ΡΡΡ ΠΎΡΠ΅Π½Ρ ΠΌΠ½ΠΎΠ³ΠΎ Π½ΡΠ°Π½ΡΠΎΠ² β ΡΠΏΡΠΎΠ΅ΠΊΡΠΈΡΠΎΠ²Π°ΡΡ ΠΈ ΡΠΎΡΡΠ°Π²ΠΈΡΡ ΡΡ
Π΅ΠΌΡ ΡΠ»Π΅ΠΊΡΡΠΎΠΏΡΠΎΠ²ΠΎΠ΄ΠΊΠΈ, Π²ΡΠ±ΡΠ°ΡΡ ΡΠΏΠΎΡΠΎΠ±Ρ ΡΠΎΠ΅Π΄ΠΈΠ½Π΅Π½ΠΈΡ ΡΠ΅ΠΏΠ΅ΠΉ, ΡΠΈΠΏ ΡΠ°Π·Π²ΠΎΠ΄ΠΊΠΈ, ΡΠΎΠ±Π»ΡΡΡΠΈ Π²ΡΠ΅ ΡΡΠ»ΠΎΠ²ΠΈΡ ΠΏΠΎ ΠΏΠΎΠΆΠ°ΡΠ½ΠΎΠΉ Π±Π΅Π·ΠΎΠΏΠ°ΡΠ½ΠΎΡΡΠΈ ΠΈ Ρ.Π΄. Π’Π°ΠΊΠΆΠ΅ Π½Π΅ΠΎΠ±Ρ
ΠΎΠ΄ΠΈΠΌΠΎ ΠΏΠΎΠΌΠ½ΠΈΡΡ ΠΎ ΡΠΎΠΌ, ΡΡΠΎ ΡΡ
Π΅ΠΌΠ° ΡΠ»Π΅ΠΊΡΡΠΎΠΏΡΠΎΠ²ΠΎΠ΄ΠΊΠΈ Π΄Π»Ρ ΡΠ°Π·Π½ΡΡ
ΠΊΠ²Π°ΡΡΠΈΡ, Π² Π·Π°Π²ΠΈΡΠΈΠΌΠΎΡΡΠΈ ΠΎΡ ΠΊΠΎΠ»ΠΈΡΠ΅ΡΡΠ²Π° ΠΈ ΡΠ°ΡΠΏΠΎΠ»ΠΎΠΆΠ΅Π½ΠΈΡ ΠΈΡ
ΠΊΠΎΠΌΠ½Π°Ρ, ΡΠ°ΠΊΠΆΠ΅ Π±ΡΠ΄Π΅Ρ ΠΈΠΌΠ΅ΡΡ ΡΠ²ΠΎΠΈ ΠΎΡΠΎΠ±Π΅Π½Π½ΠΎΡΡΠΈ.
ΠΠΈΠ΄Ρ ΡΠ»Π΅ΠΊΡΡΠΎΠΏΡΠΎΠ²ΠΎΠ΄ΠΊΠΈ
Π Π°ΡΡΠΌΠΎΡΡΠΈΠΌ ΠΎΠ±ΡΡΡ ΠΊΠ»Π°ΡΡΠΈΡΠΈΠΊΠ°ΡΠΈΡ ΡΠ»Π΅ΠΊΡΡΠΎΠΏΡΠΎΠ²ΠΎΠ΄ΠΎΠΊ Π² ΠΊΠ²Π°ΡΡΠΈΡΠ΅. Π Π·Π°Π²ΠΈΡΠΈΠΌΠΎΡΡΠΈ ΠΎΡ Π²ΠΈΠ΄ΠΎΠ² ΠΌΠΎΠ½ΡΠ°ΠΆΠ° ΠΎΠ½Π° Π±ΡΠ²Π°Π΅Ρ:
ΠΡΠΊΡΡΡΠ°Ρ ΡΠ»Π΅ΠΊΡΡΠΎΠΏΡΠΎΠ²ΠΎΠ΄ΠΊΠ° β ΠΏΡΠΎΠΊΠ»Π°Π΄ΡΠ²Π°ΡΡ Π½Π° ΠΏΠΎΠ²Π΅ΡΡ
Π½ΠΎΡΡΠΈ ΡΡΠ΅Π½, ΠΏΠΎΡΠΎΠ»ΠΊΠ° ΡΠ½Π°ΡΡΠΆΠΈ. ΠΡΠ΅ΠΏΠ»Π΅Π½ΠΈΠ΅ ΠΏΡΠΎΠ²ΠΎΠ΄ΠΎΠ² ΠΌΠ½ΠΎΠ³ΠΎΠΎΠ±ΡΠ°Π·Π½ΠΎ: ΠΊΠ°Π±Π΅Π»Ρ-ΠΊΠ°Π½Π°Π», Π³ΠΎΡΡΠ°, ΠΏΠ»ΠΈΠ½ΡΡΡΡ ΠΈ Ρ.Π΄. ΠΠ°Π±Π΅Π»ΠΈ Π² ΡΡΠΎΠΉ ΡΠ»Π΅ΠΊΡΡΠΎΠΏΡΠΎΠ²ΠΎΠ΄ΠΊΠ΅, ΠΏΠΎ ΡΡΠ°Π²Π½Π΅Π½ΠΈΡ ΡΠΎ ΡΠΊΡΡΡΠΎΠΉ, ΠΌΠΎΠ³ΡΡ ΠΈΠΌΠ΅ΡΡ ΠΌΠ΅Π½ΡΡΠ΅Π΅ ΡΠ΅ΡΠ΅Π½ΠΈΠ΅. ΠΠΎΠΆΠ΅Ρ Π±ΡΡΡ ΡΡΠ°ΡΠΈΠΎΠ½Π°ΡΠ½ΠΎΠΉ, ΠΏΠ΅ΡΠ΅Π½ΠΎΡΠ½ΠΎΠΉ ΠΈΠ»ΠΈ ΠΏΠ΅ΡΠ΅Π΄Π²ΠΈΠΆΠ½ΠΎΠΉ
Π‘ΠΊΡΡΡΠ°Ρ ΡΠ»Π΅ΠΊΡΡΠΎΠΏΡΠΎΠ²ΠΎΠ΄ΠΊΠ° β ΠΏΡΠΎΠΊΠ»Π°Π΄ΡΠ²Π°ΡΡ Π²Π½ΡΡΡΠΈ ΠΊΠΎΠ½ΡΡΡΡΠΊΡΠΈΠΉ: Π² ΡΡΡΠ±Π°Ρ
, ΠΊΠΎΡΠΎΠ±Π°Ρ
, ΡΠ³Π»ΡΠ±Π»Π΅Π½ΠΈΡΡ
ΠΈ Ρ.Π΄. ΠΠ΄ΠΈΠ½ ΠΈΠ· ΡΠ°ΠΌΡΡ
ΡΠ°ΡΠΏΡΠΎΡΡΡΠ°Π½Π΅Π½Π½ΡΡ
ΠΌΠ΅ΡΠΎΠ΄ΠΎΠ² ΠΏΡΠΎΠΊΠ»Π°Π΄ΠΊΠΈ ΠΊΠ°Π±Π΅Π»Π΅ΠΉ. ΠΠ· ΠΎΡΠ½ΠΎΠ²Π½ΡΡ
Π½Π΅Π΄ΠΎΡΡΠ°ΡΠΊΠΎΠ² β ΠΎΡΡΡΡΡΡΠ²ΠΈΠ΅ Π΄ΠΎΡΡΡΠΏΠ° ΠΊ ΠΏΡΠΎΠ²ΠΎΠ΄ΠΊΠ΅.
Π Π² ΡΠ»ΡΡΠ°Π΅ Π²ΠΎΠ·Π½ΠΈΠΊΠ½ΠΎΠ²Π΅Π½ΠΈΡ Π½Π΅ΠΈΡΠΏΡΠ°Π²Π½ΠΎΡΡΠ΅ΠΉ ΠΏΠΎΡΡΠ΅Π±ΡΠ΅ΡΡΡ ΠΏΡΠΈΠ»ΠΎΠΆΠΈΡΡ Π½Π΅ΠΌΠ°Π»ΠΎ ΡΡΠΈΠ»ΠΈΠΉ, ΡΡΠΎΠ±Ρ Π΄ΠΎ Π½Π΅Π΅ Π΄ΠΎΠ±ΡΠ°ΡΡΡΡ. ΠΠ°Π±Π΅Π»ΠΈ Π² ΡΠ°ΠΊΠΎΠΉ ΡΠ΅ΡΠΈ ΠΈΠΌΠ΅ΡΡ Π±ΠΎΠ»ΡΡΠ΅Π΅ ΡΠ΅ΡΠ΅Π½ΠΈΠ΅. ΠΠ»Π΅ΠΊΡΡΠΎΡΠ΅ΡΡ Π½ΡΠΆΠ½ΠΎ ΠΏΡΠΎΠ΅ΠΊΡΠΈΡΠΎΠ²Π°ΡΡ Π·Π°ΡΠ°Π½Π΅Π΅
ΠΠ°ΡΡΠΆΠ½Π°Ρ ΡΠ»Π΅ΠΊΡΡΠΎΠΏΡΠΎΠ²ΠΎΠ΄ΠΊΠ° β ΠΏΡΠΎΠΊΠ»Π°Π΄ΠΊΠ° ΡΠ΅ΡΠΈ ΡΠ½Π°ΡΡΠΆΠΈ Π·Π΄Π°Π½ΠΈΡ. Π’Π°ΠΊΠΆΠ΅ ΠΌΠΎΠΆΠ΅Ρ Π±ΡΡΡ ΠΎΡΠΊΡΡΡΠΎΠΉ ΠΈ ΡΠΊΡΡΡΠΎΠΉ
ΠΠ° ΡΡΠ°ΠΏΠ΅ ΠΏΡΠΎΠ΅ΠΊΡΠΈΡΠΎΠ²Π°Π½ΠΈΡ ΡΡ
Π΅ΠΌΡ ΡΠ»Π΅ΠΊΡΡΠΎΠΏΡΠΎΠ²ΠΎΠ΄ΠΊΠΈ Π½ΡΠΆΠ½ΠΎ ΡΡΠ΅ΡΡΡ:
ΠΠ΅ΡΡΠ° ΡΡΡΠ°Π½ΠΎΠ²ΠΊΠΈ ΡΠ»Π΅ΠΊΡΡΠΎΡΠΈΡΠΊΠΎΠ² ΠΈ ΡΠΎΠ·Π΅ΡΠΎΠΊ
ΠΠΎΠ»ΠΈΡΠ΅ΡΡΠ²ΠΎ ΡΠ»Π΅ΠΊΡΡΠΎΡΠΎΡΠ΅ΠΊ Π² ΠΊΠ²Π°ΡΡΠΈΡΠ΅
ΠΠΎΡΠ½ΠΎΡΡΡ ΡΠ»Π΅ΠΊΡΡΠΈΡΠ΅ΡΠΊΠΈΡ
Π±ΡΡΠΎΠ²ΡΡ
ΠΏΡΠΈΠ±ΠΎΡΠΎΠ², ΠΊΠΎΡΠΎΡΡΠ΅ Π±ΡΠ΄ΡΡ ΠΈΡΠΏΠΎΠ»ΡΠ·ΠΎΠ²Π°ΡΡΡΡ ΠΏΠΎΡΡΠΎΡΠ½Π½ΠΎ ΠΈ ΠΏΠ΅ΡΠΈΠΎΠ΄ΠΈΡΠ΅ΡΠΊΠΈ
Π Π°Π·ΠΌΠ΅ΡΠΊΡ ΠΏΡΠΎΠ²ΠΎΠ΄ΠΎΠ², Π° Π΄Π»Ρ ΠΎΡΠΊΡΡΡΠΎΠΉ ΠΏΡΠΎΠ²ΠΎΠ΄ΠΊΠΈ β ΠΌΠ΅ΡΡΠ° ΠΈΡ
ΠΊΡΠ΅ΠΏΠ»Π΅Π½ΠΈΡ
ΠΡΠ½ΠΎΠ²Π½ΡΠ΅ ΡΡΠ΅Π±ΠΎΠ²Π°Π½ΠΈΡ ΠΊ ΡΠ»Π΅ΠΊΡΡΠΎΠΏΡΠΎΠ²ΠΎΠ΄ΠΊΠ΅ βΠΌΠ΅Π΄Π½ΡΠ΅ ΠΊΠ°Π±Π΅Π»ΠΈ Π΄Π»Ρ ΠΏΡΠΎΠΊΠ»Π°Π΄ΠΊΠΈ ΡΠ΅ΡΠΈ, ΠΏΠΈΡΠ°Π½ΠΈΠ΅ ΠΎΡ ΡΠ΅ΡΠΈ 380/220 Π, ΡΠΈΡΡΠ΅ΠΌΠ° Π·Π°Π·Π΅ΠΌΠ»Π΅Π½ΠΈΡ TN-C-S ΠΈΠ»ΠΈ TN-S
Π‘ΠΏΠΎΡΠΎΠ±Ρ ΡΠΎΠ΅Π΄ΠΈΠ½Π΅Π½ΠΈΡ
Π‘ΠΏΠΎΡΠΎΠ±Ρ ΡΠΎΠ΅Π΄ΠΈΠ½Π΅Π½ΠΈΡ ΡΠ»Π΅ΠΊΡΡΠΎΡΠ΅ΠΏΠΈ:
ΠΠΎΡΠ»Π΅Π΄ΠΎΠ²Π°ΡΠ΅Π»ΡΠ½ΠΎ β ΡΠΊΠ»Π°Π΄ΡΠ²Π°Π΅ΡΡΡ Π½Π°ΠΏΡΡΠΆΠ΅Π½ΠΈΠ΅ Π²ΡΠ΅Ρ
ΡΠ»Π΅ΠΌΠ΅Π½ΡΠΎΠ² ΡΠ΅ΡΠΈ, Π² ΠΊΠ°ΠΆΠ΄ΠΎΠΌ ΠΈΠ· Π½ΠΈΡ
ΡΠΈΠ»Π° ΡΠΎΠΊΠ° ΠΎΠ΄ΠΈΠ½Π°ΠΊΠΎΠ²Π°Ρ. Π ΡΠ΅ΠΏΠΈ Π½Π΅Ρ ΡΠ·Π»ΠΎΠ², ΠΈ ΠΏΠΎΡΡΠΎΠΌΡ, Π΅ΡΠ»ΠΈ Π²ΡΡ
ΠΎΠ΄ΠΈΡ ΠΈΠ· ΡΡΡΠΎΡ ΠΎΠ΄ΠΈΠ½ ΡΠ»Π΅ΠΌΠ΅Π½Ρ, ΠΏΠ΅ΡΠ΅ΡΡΠ°ΡΡ ΡΠ°Π±ΠΎΡΠ°ΡΡ Π²ΡΠ΅ ΠΎΡΡΠ°Π»ΡΠ½ΡΠ΅
ΠΠ°ΡΠ°Π»Π»Π΅Π»ΡΠ½ΠΎ β ΠΊΠΎ Π²ΡΠ΅ΠΌ ΠΏΠ°ΡΠ°Π»Π»Π΅Π»ΡΠ½ΠΎ ΡΠΎΠ΅Π΄ΠΈΠ½Π΅Π½Π½ΡΠΌ Π²Π΅ΡΠ²ΡΠΌ ΡΠ΅ΠΏΠΈ ΠΏΡΠΈΠ»ΠΎΠΆΠ΅Π½ΠΎ ΠΎΠ΄Π½ΠΎ Π½Π°ΠΏΡΡΠΆΠ΅Π½ΠΈΠ΅.
Π‘ΠΈΠ»Π° ΡΠΎΠΊΠ° Π² ΡΠ·Π»Π°Ρ
ΡΠ°Π²Π½Π° ΡΡΠΌΠΌΠ΅ ΡΠΎΠΊΠΎΠ² Π² ΡΠΎΠ΅Π΄ΠΈΠ½Π΅Π½Π½ΡΡ
ΠΏΠ°ΡΠ°Π»Π»Π΅Π»ΡΠ½ΡΡ
ΠΏΡΠΎΠ²ΠΎΠ΄Π½ΠΈΠΊΠ°Ρ
. ΠΠ»Π΅ΠΌΠ΅Π½ΡΡ Π½Π΅ ΡΠΎΠ΅Π΄ΠΈΠ½ΡΡΡΡΡ ΠΌΠ΅ΠΆΠ΄Ρ ΡΠΎΠ±ΠΎΠΉ, Π½ΠΎ ΠΎΠ±ΡΠ΅Π΄Π΅Π½Ρ ΡΠ·Π»Π°ΠΌΠΈ. ΠΡΠ»ΠΈ ΠΎΠ΄ΠΈΠ½ ΠΈΠ· Π½ΠΈΡ
Π²ΡΡ
ΠΎΠ΄ΠΈΡ ΠΈΠ· ΡΡΡΠΎΡ, Π΄Π°Π½Π½ΡΠΉ ΡΠ°ΠΊΡ Π½Π΅ ΠΎΡΡΠ°ΠΆΠ°Π΅ΡΡΡ Π½Π° ΡΠ°Π±ΠΎΡΠ΅ ΠΎΡΡΠ°Π»ΡΠ½ΡΡ
Π‘ΠΌΠ΅ΡΠ°Π½Π½ΠΎ β ΠΏΡΠΈΠΌΠ΅Π½ΡΡΡΡΡ ΠΎΠ±Π° ΡΠΏΠΎΡΠΎΠ±Π° ΡΠΎΠ΅Π΄ΠΈΠ½Π΅Π½ΠΈΡ Π½Π° ΠΎΠ΄Π½ΠΎΠΌ ΡΡΠ°ΡΡΠΊΠ΅ ΡΠ΅ΠΏΠΈ
Π’ΠΈΠΏΡ ΡΠ°Π·Π²ΠΎΠ΄ΠΊΠΈ
Π‘ΡΡΠ΅ΡΡΠ²ΡΠ΅Ρ ΡΡΠΈ ΡΠΈΠΏΠ° ΡΠ°Π·Π²ΠΎΠ΄ΠΊΠΈ ΡΠ»Π΅ΠΊΡΡΠΎΡΠ΅ΡΠΈ:
Π‘ ΠΏΠΎΠΌΠΎΡΡΡ ΡΠ°ΡΠΏΡΠ΅Π΄Π΅Π»ΠΈΡΠ΅Π»ΡΠ½ΡΡ
ΠΊΠΎΡΠΎΠ±ΠΎΠΊ: ΡΠ»Π΅ΠΊΡΡΠΈΡΠ΅ΡΠΊΠΈΠΉ ΡΠΈΡΠΎΠΊ ΡΠ°ΡΠΏΠΎΠ»Π°Π³Π°ΡΡ Π·Π° ΠΏΡΠ΅Π΄Π΅Π»Π°ΠΌΠΈ ΠΊΠ²Π°ΡΡΠΈΡΡ β Π½Π° ΠΏΠ»ΠΎΡΠ°Π΄ΠΊΠ΅ Π² ΠΏΠΎΠ΄ΡΠ΅Π·Π΄Π΅. ΠΠ° ΡΠΈΡΠΎΠΊ ΡΡΠ°Π²ΠΈΡΡΡ ΡΡΠ΅ΡΡΠΈΠΊ Ρ Π½Π΅ΡΠΊΠΎΠ»ΡΠΊΠΈΠΌΠΈ Π°Π²ΡΠΎΠΌΠ°ΡΠ°ΠΌΠΈ. ΠΡ ΡΠΈΡΠΊΠ° ΠΊΠ°Π±Π΅Π»Ρ ΠΈΠ΄Π΅Ρ Π² ΠΊΠ²Π°ΡΡΠΈΡΡ. Π ΠΊΠ°ΠΆΠ΄ΠΎΠΉ ΠΊΠΎΠΌΠ½Π°ΡΠ΅ ΡΡΠΎΠΈΡ ΡΠ²ΠΎΡ ΡΠ°ΡΠΏΡΠ΅Π΄Π΅Π»ΠΈΡΠ΅Π»ΡΠ½Π°Ρ ΠΊΠΎΡΠΎΠ±ΠΊΠ°. ΠΠ½ΠΈ ΠΏΠΎΠ΄ΠΊΠ»ΡΡΠ΅Π½Ρ ΠΊ ΡΠ΅ΡΠΈ ΠΏΠΎΡΠ»Π΅Π΄ΠΎΠ²Π°ΡΠ΅Π»ΡΠ½ΠΎ. ΠΠ±ΡΠ°Ρ ΡΡ
Π΅ΠΌΠ° Π²ΡΠ³Π»ΡΠ΄ΠΈΡ ΡΠ°ΠΊ:
Β«ΠΠ²Π΅Π·Π΄Π°Β»- ΡΠ»Π΅ΠΊΡΡΠΎΡΠΎΡΠΊΠ° ΡΠ°ΡΠΏΠΎΠ»Π°Π³Π°Π΅ΡΡΡ Π½Π° ΠΎΡΠ΄Π΅Π»ΡΠ½ΠΎΠΉ ΠΊΠ°Π±Π΅Π»ΡΠ½ΠΎΠΉ Π»ΠΈΠ½ΠΈΠΈ ΠΈ ΠΏΠΎΠ΄ΡΠΎΠ΅Π΄ΠΈΠ½Π΅Π½Π° ΠΊ ΠΎΡΠ΄Π΅Π»ΡΠ½ΠΎΠΌΡ Π°Π²ΡΠΎΠΌΠ°ΡΡ Π² ΡΠΈΡΠΊΠ΅ Π½Π°ΠΏΡΡΠΌΡΡ. ΠΠ΅ΡΠ΅Π½ΡΠ°Π±Π΅Π»ΡΠ½Π° Ρ ΡΠΎΡΠΊΠΈ Π·ΡΠ΅Π½ΠΈΡ ΡΡΡΠ΄ΠΎΠ·Π°ΡΡΠ°Ρ ΠΈ Π΄Π΅Π½Π΅ΠΆΠ½ΡΡ
ΡΠ°ΡΡ
ΠΎΠ΄ΠΎΠ² Π½Π° ΠΏΡΠΎΠΊΠ»Π°Π΄ΠΊΡ ΠΊΠ°Π±Π΅Π»Π΅ΠΉ ΠΈ ΠΏΡΠΎΠ²ΠΎΠ΄ΠΎΠ² ΠΊ ΠΊΠ°ΠΆΠ΄ΠΎΠΌΡ ΡΠ»Π΅ΠΌΠ΅Π½ΡΡ, ΠΏΠΎΠΊΡΠΏΠΊΠ΅ Π±ΠΎΠ»Π΅Π΅ ΠΌΠΎΡΠ½ΠΎΠ³ΠΎ ΡΡΠΈΡΠΊΠ° ΠΈ Π±ΠΎΠ»ΡΡΠΎΠ³ΠΎ ΠΊΠΎΠ»ΠΈΡΠ΅ΡΡΠ²Π° Π°Π²ΡΠΎΠΌΠ°ΡΠΎΠ²
Β«Π¨Π»Π΅ΠΉΡΒ» β ΡΠ°ΠΊΠΎΠΉ ΡΠΏΠΎΡΠΎΠ± ΠΏΡΠΎΠ²ΠΎΠ΄ΠΊΠΈ ΡΡ
ΠΎΠΆ ΡΠΎ Β«Π·Π²Π΅Π·Π΄ΠΎΠΉΒ».
ΠΡΠ»ΠΈΡΠΈΠ΅ΠΌ ΡΠ²Π»ΡΠ΅ΡΡΡ ΡΠΎ, ΡΡΠΎ Π½Π° ΠΎΡΠ΄Π΅Π»ΡΠ½ΠΎΠΌ ΠΊΠ°Π±Π΅Π»Π΅, ΠΊΠΎΡΠΎΡΡΠΉ ΠΈΠ΄Π΅Ρ ΠΎΡ ΡΠΈΡΠΊΠ°, Π½Π°Ρ
ΠΎΠ΄ΠΈΡΡΡ Π½Π΅ ΠΎΠ΄ΠΈΠ½ ΡΠ»Π΅ΠΌΠ΅Π½Ρ, Π° Π³ΡΡΠΏΠΏΠ°. ΠΠ° ΡΡ
Π΅ΠΌΠ΅ Π²ΡΠ³Π»ΡΠ΄ΠΈΡ ΡΠ°ΠΊ:
ΠΠ±ΡΡΠ½ΠΎ ΠΈΡΠΏΠΎΠ»ΡΠ·ΡΡΡ Π½Π΅ΡΠΊΠΎΠ»ΡΠΊΠΎ ΡΠΈΠΏΠΎΠ² ΠΏΡΠΎΠ²ΠΎΠ΄ΠΊΠΈ ΡΡΠ°Π·Ρ.
Π‘Ρ Π΅ΠΌΠ° ΡΠ»Π΅ΠΊΡΡΠΎΠΏΡΠΎΠ²ΠΎΠ΄ΠΊΠΈ
ΠΡΠΈ ΡΠΎΡΡΠ°Π²Π»Π΅Π½ΠΈΠΈ ΡΡ Π΅ΠΌΡ ΡΠ»Π΅ΠΊΡΡΠΎΠΏΡΠΎΠ²ΠΎΠ΄ΠΊΠΈ Π»ΡΡΡΠ΅ ΡΠ΄Π΅Π»Π°ΡΡ Π΄Π²Π° Π²Π°ΡΠΈΠ°Π½ΡΠ° ΠΏΠ»Π°Π½Π°: ΠΎΠ΄ΠΈΠ½ β Π΄Π»Ρ ΡΠ°Π·ΠΌΠ΅ΡΠ΅Π½ΠΈΡ ΡΠ²Π΅ΡΠΈΠ»ΡΠ½ΠΈΠΊΠΎΠ², Π²ΡΠΎΡΠΎΠΉ β Π΄Π»Ρ ΡΠΎΠ·Π΅ΡΠΎΠΊ. ΠΡΡΠΎΡΠ½ΠΈΠΊΠΈ ΠΏΠΎΡΡΠ΅Π±Π»Π΅Π½ΠΈΡ ΡΠ½Π΅ΡΠ³ΠΈΠΈ ΠΏΡΠΈ ΡΡΠΎΠΌ ΡΠ°Π·Π΄Π΅Π»ΡΡΡ ΠΏΠΎ Π³ΡΡΠΏΠΏΠ°ΠΌ. ΠΠ»Ρ ΠΊΠ°ΠΆΠ΄ΠΎΠΉ ΠΈΠ· Π½ΠΈΡ Π² ΡΡΠ΅ΡΡΠΈΠΊΠ΅ Π±ΡΠ΄Π΅Ρ ΠΏΡΠ΅Π΄ΡΡΠΌΠΎΡΡΠ΅Π½ ΠΎΡΠ΄Π΅Π»ΡΠ½ΡΠΉ Π°Π²ΡΠΎΠΌΠ°Ρ. ΠΠ΅ΠΎΠ±Ρ ΠΎΠ΄ΠΈΠΌΠΎΡΡΡ ΡΠ°ΠΊΠΎΠ³ΠΎ ΡΠ°ΡΠΏΡΠ΅Π΄Π΅Π»Π΅Π½ΠΈΡ ΡΠ²ΡΠ·Π°Π½Π° Ρ ΡΠΌΠ΅Π½ΡΡΠ΅Π½ΠΈΠ΅ΠΌ Π½Π°Π³ΡΡΠ·ΠΊΠΈ Π½Π° ΠΊΠ°Π±Π΅Π»Ρ. Π’Π°ΠΊΠΆΠ΅ ΠΏΡΠΈ Π²ΠΎΠ·Π½ΠΈΠΊΠ½ΠΎΠ²Π΅Π½ΠΈΠΈ Π½Π΅ΠΈΡΠΏΡΠ°Π²Π½ΠΎΡΡΠΈ Π½Π΅ Π±ΡΠ΄Π΅Ρ ΠΎΠ±Π΅ΡΡΠΎΡΠ΅Π½Π° Π²ΡΡ ΠΊΠ²Π°ΡΡΠΈΡΠ°, Π° ΡΠΎΠ»ΡΠΊΠΎ ΡΠ° ΠΊΠΎΠΌΠ½Π°ΡΠ°, Π² ΠΊΠΎΡΠΎΡΠΎΠΉ Π½Π΅ΠΎΠ±Ρ ΠΎΠ΄ΠΈΠΌ ΡΠ΅ΠΌΠΎΠ½Ρ ΠΏΡΠΎΠ²ΠΎΠ΄ΠΊΠΈ.
ΠΠΎΠΆΠ½ΠΎ ΡΠ΄Π΅Π»Π°ΡΡ ΠΎΡΠ΄Π΅Π»ΡΠ½ΡΠ΅ Π³ΡΡΠΏΠΏΡ Π΄Π»Ρ:
Π ΠΎΠ·Π΅ΡΠΎΠΊ β Π°Π²ΡΠΎΠΌΠ°Ρ Π½Π° 25Π ΠΈ Π΄Π»Ρ ΠΊΠΎΠΌΠ½Π°Ρ, ΠΈ Π΄Π»Ρ ΠΊΡΡ
Π½ΠΈ Ρ ΡΠ°Π½ΡΠ·Π»ΠΎΠΌ
ΠΡΠ²Π΅ΡΠ΅Π½ΠΈΡ β ΠΈΡΠΏΠΎΠ»ΡΠ·ΠΎΠ²Π°ΡΡ Π°Π²ΡΠΎΠΌΠ°Ρ Π½Π° 10Π
ΠΠ»Ρ ΠΊΡΡΠΏΠ½ΠΎΠΉ Π±ΡΡΠΎΠ²ΠΎΠΉ ΡΠ΅Ρ
Π½ΠΈΠΊΠΈ (ΡΡΠΈΡΠ°Π»ΡΠ½Π°Ρ ΠΌΠ°ΡΠΈΠ½Π°, ΡΠ»Π΅ΠΊΡΡΠΈΡΠ΅ΡΠΊΠ°Ρ ΠΏΠ»ΠΈΡΠ°, Π²ΡΡΡΠΆΠΊΠΈ ΠΈ Ρ.Π΄.) ΠΎΡΠ΄Π΅Π»ΡΠ½ΡΠ΅ Π°Π²ΡΠΎΠΌΠ°ΡΡ Π½Π° 25Π ΠΈΠ»ΠΈ 32Π
ΠΠ°Π»Π΅Π΅ ΡΠ»Π΅Π΄ΡΠ΅Ρ ΠΎΠΏΡΠ΅Π΄Π΅Π»ΠΈΡΡ ΠΊΠΎΠ»ΠΈΡΠ΅ΡΡΠ²ΠΎ ΡΠΎΠ·Π΅ΡΠΎΠΊ ΠΈ ΠΈΡ
ΠΌΠ΅ΡΡΠΎΡΠ°ΡΠΏΠΎΠ»ΠΎΠΆΠ΅Π½ΠΈΠ΅ Π² ΠΊΠ²Π°ΡΡΠΈΡΠ΅.
Π‘ΠΏΠ΅ΡΠ²Π° Π½Π°Π·Π½Π°ΡΠ°ΡΡ ΠΌΠ΅ΡΡΠ° ΠΏΠΎΡΡΠ΅Π±Π»Π΅Π½ΠΈΡ ΡΠ½Π΅ΡΠ³ΠΈΠΈ ΠΎΡΠ½ΠΎΠ²Π½ΡΡ
ΠΏΡΠΈΠ±ΠΎΡΠΎΠ², Π·Π°ΡΠ΅ΠΌ Π²ΡΠΊΠ»ΡΡΠ°ΡΠ΅Π»ΠΈ, ΡΠ»Π΅ΠΌΠ΅Π½ΡΡ ΠΎΡΠ²Π΅ΡΠ΅Π½ΠΈΡ ΠΈ ΡΠ°ΡΠΏΡΠ΅Π΄Π΅Π»ΠΈΡΠ΅Π»ΡΠ½ΡΠ΅ ΠΊΠΎΡΠΎΠ±ΠΊΠΈ. ΠΡΠΈ ΡΠ°ΡΠΏΠΎΠ»ΠΎΠΆΠ΅Π½ΠΈΠΈ ΡΠΎΠ·Π΅ΡΠΎΠΊ ΠΈ Π²ΡΠΊΠ»ΡΡΠ°ΡΠ΅Π»Π΅ΠΉ Π½ΡΠΆΠ½ΠΎ ΡΡΠ΅ΡΡΡ ΠΈΡ
Π±ΡΠ΄ΡΡΠ΅Π΅ ΠΊΠΎΠΌΡΠΎΡΡΠ½ΠΎΠ΅ ΠΈΡΠΏΠΎΠ»ΡΠ·ΠΎΠ²Π°Π½ΠΈΠ΅. ΠΠ»Ρ ΡΡΠΎΠ³ΠΎ:
ΠΡ
ΡΠ»Π΅Π΄ΡΠ΅Ρ ΡΠ°ΡΠΏΠΎΠ»Π°Π³Π°ΡΡ ΡΠ»Π΅Π²Π° ΠΎΡ Π²Ρ
ΠΎΠ΄Π°
Π ΠΎΠ·Π΅ΡΠΊΠΈ ΡΡΡΠ°Π½Π°Π²Π»ΠΈΠ²Π°ΡΡ Π² 40 ΡΠΌ ΠΎΡ ΠΏΠΎΠ»Π°. ΠΠ° ΠΊΡΡ
Π½Π΅ ΠΌΠΎΠΆΠ΅Ρ Π±ΡΡΡ ΠΈΠ½Π°Ρ Π²ΡΡΠΎΡΠ° ΡΠ°ΡΠΏΠΎΠ»ΠΎΠΆΠ΅Π½ΠΈΡ
ΠΡΠΊΠ»ΡΡΠ°ΡΠ΅Π»ΠΈ β Π½Π° Π²ΡΡΠΎΡΠ΅ 90 ΡΠΌ ΠΎΡ ΠΏΠΎΠ»Π°
ΠΡΠΈ ΠΏΡΠΎΠ΅ΠΊΡΠΈΡΠΎΠ²Π°Π½ΠΈΠΈ ΡΠΈΠΏΠΎΠ²ΠΎΠΉ ΡΠ°Π·Π²ΠΎΠ΄ΠΊΠΈ ΡΠ»Π΅ΠΊΡΡΠΎΡΠ΅ΡΠΈ Π½ΡΠΆΠ½ΠΎ ΡΡΠΈΡΡΠ²Π°ΡΡ ΠΎΠ±ΡΠΈΠ΅ ΡΡΠ΅Π±ΠΎΠ²Π°Π½ΠΈΡ Π±Π΅Π·ΠΎΠΏΠ°ΡΠ½ΠΎΡΡΠΈ:
Π Π²Π°Π½Π½ΠΎΠΉ ΠΌΠΎΠΆΠ½ΠΎ ΡΡΡΠ°Π½Π°Π²Π»ΠΈΠ²Π°ΡΡ ΡΠΎΠ·Π΅ΡΠΊΡ ΡΠΎΠ»ΡΠΊΠΎ ΠΏΡΠΈ Π½Π°Π»ΠΈΡΠΈΠΈ ΡΡΠ°Π½ΡΡΠΎΡΠΌΠ°ΡΠΎΡΠ°
ΠΠ°Π·Π΅ΠΌΠ»Π΅Π½ΠΈΠ΅ ΡΠΎΠ·Π΅ΡΠΎΠΊ Π½Π΅Π»ΡΠ·Ρ ΠΏΠΎΠ΄ΠΊΠ»ΡΡΠ°ΡΡ ΠΊ Π½ΡΠ»Π΅Π²ΠΎΠΌΡ ΠΏΡΠΎΠ²ΠΎΠ΄Ρ
ΠΠ»Ρ ΡΠ»Π΅ΠΊΡΡΠΈΡΠ΅ΡΠΊΠΎΠΉ ΠΏΠ»ΠΈΡΡ Π½Π° ΠΊΡΡ
Π½Π΅ Π½Π΅ΠΎΠ±Ρ
ΠΎΠ΄ΠΈΠΌ Π°Π²ΡΠΎΠΌΠ°Ρ Π½Π° 63 Π
Π’ΡΠ°Π΅ΠΊΡΠΎΡΠΈΡ ΠΏΡΠΎΠΊΠ»Π°Π΄ΠΊΠΈ ΠΊΠ°Π±Π΅Π»Π΅ΠΉ Π΄ΠΎΠ»ΠΆΠ½Π° Π±ΡΡΡ Π³ΠΎΡΠΈΠ·ΠΎΠ½ΡΠ°Π»ΡΠ½ΠΎΠΉ ΠΈ Π²Π΅ΡΡΠΈΠΊΠ°Π»ΡΠ½ΠΎΠΉ, ΠΏΠΎΠ΄ ΠΏΡΡΠΌΡΠΌ ΡΠ³Π»ΠΎΠΌ
Π Π°ΡΡΡΠΎΡΠ½ΠΈΠ΅ ΠΌΠ΅ΠΆΠ΄Ρ ΠΏΡΠΎΠ²ΠΎΠ΄Π°ΠΌΠΈ Π² ΠΈΠ΄Π΅Π°Π»Π΅ Π½Π΅ Π΄ΠΎΠ»ΠΆΠ½ΠΎ Π±ΡΡΡ ΠΌΠ΅Π½ΡΡΠ΅ 0,3 ΡΠΌ, Π΄ΠΎ ΠΏΠΎΠ»Π° ΠΈΠ»ΠΈ ΠΏΠΎΡΠΎΠ»ΠΊΠ° β Π½Π΅ ΠΌΠ΅Π½ΡΡΠ΅ 1,5 ΡΠΌ, Π΄ΠΎ ΠΎΠΊΠΎΠ½, Π΄Π²Π΅ΡΠ½ΡΡ
ΠΊΠΎΡΡΠΊΠΎΠ² β Π½Π΅ ΠΌΠ΅Π½ΡΡΠ΅ 1 ΡΠΌ
ΠΡΠΊΠ»ΡΡΠ°ΡΠ΅Π»ΠΈ ΠΈ ΡΠΎΠ·Π΅ΡΠΊΠΈ ΠΏΠΎ Π²ΡΠ΅ΠΉ ΠΊΠ²Π°ΡΡΠΈΡΠ΅ Π»ΡΡΡΠ΅ ΡΡΡΠ°Π½Π°Π²Π»ΠΈΠ²Π°ΡΡ Π½Π° ΠΎΠ΄Π½ΠΎΠΉ Π²ΡΡΠΎΡΠ΅
Π ΡΠΎΠ·Π΅ΡΠΊΠ°ΠΌ ΠΏΡΠΎΠ²ΠΎΠ΄ ΠΏΠΎΠ΄Π²ΠΎΠ΄ΡΡ ΡΠ½ΠΈΠ·Ρ, Π° ΠΊ Π²ΡΠΊΠ»ΡΡΠ°ΡΠ΅Π»ΡΠΌ β ΡΠ²Π΅ΡΡ
Ρ
ΠΡΠ»ΠΈ ΡΠΈΡΠΎΠΊ ΡΠ°ΡΠΏΠΎΠ»Π°Π³Π°Π΅ΡΡΡ Π²Π½ΡΡΡΠΈ ΠΊΠ²Π°ΡΡΠΈΡΡ, ΡΠ°Π·ΠΌΠ΅ΡΠ°ΡΡ Π΅Π³ΠΎ Π½ΡΠΆΠ½ΠΎ Π½Π° Π½Π΅Π΄ΠΎΡΡΡΠΏΠ½ΠΎΠΉ Π΄Π»Ρ Π΄Π΅ΡΠ΅ΠΉ Π²ΡΡΠΎΡΠ΅
Π Π°Π·ΠΌΠ΅ΡΠ΅Π½ΠΈΠ΅ ΡΠ»Π΅ΠΊΡΡΠΎΠΏΡΠΎΠ²ΠΎΠ΄ΠΊΠΈ Π² ΠΎΠ΄Π½ΠΎΠΊΠΎΠΌΠ½Π°ΡΠ½ΠΎΠΉ ΠΊΠ²Π°ΡΡΠΈΡΠ΅
Π’ΠΈΠΏΠΈΡΠ½Π°Ρ ΡΡ
Π΅ΠΌΠ° ΡΠ»Π΅ΠΊΡΡΠΎΠΏΡΠΎΠ²ΠΎΠ΄ΠΊΠΈ Π² ΠΎΠ΄Π½ΠΎΠΊΠΎΠΌΠ½Π°ΡΠ½ΠΎΠΉ ΠΊΠ²Π°ΡΡΠΈΡΠ΅ Π²ΠΊΠ»ΡΡΠ°Π΅Ρ Π² ΡΠ΅Π±Ρ Π΄Π²Π΅ Π²Π΅ΡΠ²ΠΈ, ΠΊΠΎΡΠΎΡΡΠ΅ ΠΏΠΈΡΠ°ΡΡ ΠΆΠΈΠ»ΡΡ ΠΊΠΎΠΌΠ½Π°ΡΡ ΠΈ Π²Π°Π½Π½ΡΡ (Ρ ΡΡΠ°Π»Π΅ΡΠΎΠΌ) Ρ ΠΊΡΡ
Π½Π΅ΠΉ.
ΠΠ΄Π΅Π°Π»ΡΠ½Π°Ρ ΡΡ Π΅ΠΌΠ° ΡΠ»Π΅ΠΊΡΡΠΎΠΏΡΠΎΠ²ΠΎΠ΄ΠΊΠΈ ΠΎΠ΄Π½ΠΎΠΊΠΎΠΌΠ½Π°ΡΠ½ΠΎΠΉ ΠΊΠ²Π°ΡΡΠΈΡΡ Π±ΡΠ΄Π΅Ρ ΠΏΡΠ΅Π΄ΡΡΠΌΠ°ΡΡΠΈΠ²Π°ΡΡ ΠΎΡΠ΄Π΅Π»ΡΠ½ΡΠ΅ ΠΊΠ°Π±Π΅Π»ΠΈ Π΄Π»Ρ ΡΠ°Π·Π»ΠΈΡΠ½ΡΡ Π³ΡΡΠΏΠΏ ΡΠ»Π΅ΠΌΠ΅Π½ΡΠΎΠ².
ΠΠΎΠΌΠΈΠΌΠΎ ΠΌΠ΅ΡΡΠ° ΡΠ°ΡΠΏΠΎΠ»ΠΎΠΆΠ΅Π½ΠΈΡ ΡΠΎΠ·Π΅ΡΠΎΠΊ, ΡΠ²Π΅ΡΠΈΠ»ΡΠ½ΠΈΠΊΠΎΠ² ΠΈ ΠΏΡΠΈΠ±ΠΎΡΠΎΠ² Π² ΠΎΠ΄Π½ΠΎΠΊΠΎΠΌΠ½Π°ΡΠ½ΠΎΠΉ ΠΊΠ²Π°ΡΡΠΈΡΠ΅, Π½Π΅ΠΎΠ±Ρ ΠΎΠ΄ΠΈΠΌΠΎ ΠΎΠΏΡΠ΅Π΄Π΅Π»ΠΈΡΡ ΠΌΠ°ΡΡΡΡΡΡ ΠΏΡΠΎΡ ΠΎΠΆΠ΄Π΅Π½ΠΈΡ ΠΊΠ°Π±Π΅Π»Π΅ΠΉ. ΠΠ½ΠΈ Π±ΡΠ΄ΡΡ Π·Π°Π²ΠΈΡΠ΅ΡΡ ΠΎΡ ΡΠΈΠΏΠ° ΡΠ°ΠΌΠΎΠ³ΠΎ ΠΏΠΎΠΌΠ΅ΡΠ΅Π½ΠΈΡ ΠΈ Π΄ΠΈΠ·Π°ΠΉΠ½Π° ΠΈΠ½ΡΠ΅ΡΡΠ΅ΡΠ°. ΠΠ°ΠΏΡΠΈΠΌΠ΅Ρ, Π² ΠΏΠ°Π½Π΅Π»ΡΠ½ΡΡ Π΄ΠΎΠΌΠ°Ρ ΠΏΡΠΎΠ²ΠΎΠ΄ΠΊΡ Π½Π΅ΠΎΠ±Ρ ΠΎΠ΄ΠΈΠΌΠΎ ΠΏΡΠΎΠΊΠ»Π°Π΄ΡΠ²Π°ΡΡ Π² ΠΏΠΎΠ»Ρ ΠΈΠ»ΠΈ Π½Π° ΡΡΡΠΊΠ΅ ΠΏΠΎΠ»Π° ΠΈ ΡΡΠ΅Π½. Π Π² ΠΊΠΈΡΠΏΠΈΡΠ½ΠΎΠΌ Π΄ΠΎΠΌΠ΅ Π² ΠΎΠ΄Π½ΠΎΠΊΠΎΠΌΠ½Π°ΡΠ½ΠΎΠΉ ΠΊΠ²Π°ΡΡΠΈΡΠ΅ ΠΏΡΠΎΠ²ΠΎΠ΄ΠΊΡ ΠΌΠΎΠΆΠ½ΠΎ ΡΠΏΡΡΡΠ°ΡΡ Π² ΡΡΡΠΎΠ±Π°Ρ ΡΡΠ΅Π½.
Π Π°Π·ΠΌΠ΅ΡΠ΅Π½ΠΈΠ΅ ΠΏΡΠΎΠ²ΠΎΠ΄ΠΊΠΈ Π² Π΄Π²ΡΡ ΠΊΠΎΠΌΠ½Π°ΡΠ½ΠΎΠΉ ΠΊΠ²Π°ΡΡΠΈΡΠ΅
Π Π΄Π²ΡΡ ΠΊΠΎΠΌΠ½Π°ΡΠ½ΠΎΠΉ ΠΊΠ²Π°ΡΡΠΈΡΠ΅ Π² Π·Π°Π²ΠΈΡΠΈΠΌΠΎΡΡΠΈ ΠΎΡ ΡΠΈΠΏΠ° Π΄ΠΎΠΌΠ° ΠΏΡΠ΅Π΄ΡΡΠΌΠΎΡΡΠ΅Π½Ρ Π΄Π²Π΅ ΡΡΠ°Π½Π΄Π°ΡΡΠ½ΡΡ ΡΠ°Π·Π²ΠΎΠ΄ΠΊΠΈ ΡΠ»Π΅ΠΊΡΡΠΎΡΠ΅ΡΠΈ:
ΠΠ»Ρ ΠΊΠΈΡΠΏΠΈΡΠ½ΠΎΠ³ΠΎ Π΄ΠΎΠΌΠ°
ΠΠ»Ρ ΠΏΠ°Π½Π΅Π»ΡΠ½ΠΎΠ³ΠΎ Π΄ΠΎΠΌΠ°
ΠΠ²ΡΡ ΠΊΠΎΠΌΠ½Π°ΡΠ½ΡΠ΅ ΠΊΠ²Π°ΡΡΠΈΡΡ Π² Ρ ΡΡΡΠ΅Π²ΠΊΠ°Ρ Π½ΡΠΆΠ΄Π°ΡΡΡΡ Π² ΠΏΠΎΠ»Π½ΠΎΠΉ Π·Π°ΠΌΠ΅Π½Π΅ ΡΠ»Π΅ΠΊΡΡΠΈΠΊΠΈ, ΠΊΠ°ΠΊ ΠΌΠΈΠ½ΠΈΠΌΡΠΌ ΠΈΠ·-Π·Π° Π½Π΅ΡΠ΄ΠΎΠ±Π½ΠΎΠ³ΠΎ ΡΠ°ΡΠΏΠΎΠ»ΠΎΠΆΠ΅Π½ΠΈΡ ΠΈ ΠΌΠΈΠ½ΠΈΠΌΠ°Π»ΡΠ½ΠΎΠ³ΠΎ ΠΊΠΎΠ»ΠΈΡΠ΅ΡΡΠ²Π° ΡΠ»Π΅ΠΊΡΡΠΎΡΠΎΡΠ΅ΠΊ ΠΈ Π²ΡΠΊΠ»ΡΡΠ°ΡΠ΅Π»Π΅ΠΉ.
Π Π°Π·ΠΌΠ΅ΡΠ΅Π½ΠΈΠ΅ ΠΏΡΠΎΠ²ΠΎΠ΄ΠΊΠΈ Π² ΡΡΠ΅Ρ ΠΊΠΎΠΌΠ½Π°ΡΠ½ΠΎΠΉ ΠΊΠ²Π°ΡΡΠΈΡΠ΅
ΠΠ»Ρ ΡΠ°Π·ΠΌΠ΅ΡΠ΅Π½ΠΈΡ ΡΠ»Π΅ΠΊΡΡΠΎΡΠ΅ΡΠΈ Π² ΡΡΠ΅Ρ
ΠΊΠΎΠΌΠ½Π°ΡΠ½ΠΎΠΉ ΠΊΠ²Π°ΡΡΠΈΡΠ΅ ΡΠ°ΠΊΠΆΠ΅ Π²ΡΠΏΠΎΠ»Π½ΡΡΡΡΡ Π²ΡΠ΅ Π½Π΅ΠΎΠ±Ρ
ΠΎΠ΄ΠΈΠΌΡΠ΅ ΡΡΠ΅Π±ΠΎΠ²Π°Π½ΠΈΡ, ΡΠ²ΡΠ·Π°Π½Π½ΡΠ΅ Ρ ΡΡΡΠ°Π½ΠΎΠ²ΠΊΠΎΠΉ ΡΠ°ΡΠΏΡΠ΅Π΄Π΅Π»ΠΈΡΠ΅Π»ΡΠ½ΡΡ
ΠΊΠΎΡΠΎΠ±ΠΎΠΊ Π² ΠΊΠ°ΠΆΠ΄ΠΎΠΉ ΠΊΠΎΠΌΠ½Π°ΡΠ΅ ΠΈ Π³ΡΡΠΏΠΏΠΈΡΠΎΠ²ΠΊΠ΅ ΡΠ»Π΅ΠΌΠ΅Π½ΡΠΎΠ² Π΄Π»Ρ ΠΏΠΎΠ΄ΠΊΠ»ΡΡΠ΅Π½ΠΈΡ ΠΊ ΠΊΠ°Π±Π΅Π»ΡΠ½ΠΎΠΉ Π»ΠΈΠ½ΠΈΠΈ.
Π’ΠΈΠΏΠΎΠ²Π°Ρ ΡΡ
Π΅ΠΌΠ° ΠΏΠΎΠ΄ΠΊΠ»ΡΡΠ΅Π½ΠΈΡ ΡΡΠ΅Ρ
ΠΊΠΎΠΌΠ½Π°ΡΠ½ΠΎΠΉ ΠΊΠ²Π°ΡΡΠΈΡΡ Π²ΡΠ³Π»ΡΠ΄ΠΈΡ ΡΠ°ΠΊ:
ΠΠ°ΠΊ Π²ΠΈΠ΄Π½ΠΎ ΠΈΠ· ΡΡ
Π΅ΠΌΡ, ΠΏΡΠΎΠ²ΠΎΠ΄ΠΊΠ° Π½Π° Π»ΠΎΠ΄ΠΆΠΈΡ Π½Π΅ Π²ΡΠ²ΠΎΠ΄ΠΈΡΡΡ.
ΠΠΎ Π²ΡΠ΅Ρ ΡΠΈΠΏΠ°Ρ ΠΏΠΎΠΌΠ΅ΡΠ΅Π½ΠΈΠΉ ΠΈ Π΄Π»Ρ Π²ΡΠ΅Ρ Π²ΠΈΠ΄ΠΎΠ² ΡΠ°Π·Π²ΠΎΠ΄ΠΊΠΈ ΠΊΠΎΠ»ΠΈΡΠ΅ΡΡΠ²ΠΎ ΠΊΠ°Π±Π΅Π»Ρ ΡΠ°ΡΡΡΠΈΡΡΠ²Π°Π΅ΡΡΡ ΠΈΡΡ ΠΎΠ΄Ρ ΠΈΠ· ΡΠ°Π·ΠΌΠ΅ΡΠΎΠ² ΠΏΠΎΠΌΠ΅ΡΠ΅Π½ΠΈΠΉ, Π° Π°Π²ΡΠΎΠΌΠ°ΡΠΎΠ² β ΠΈΠ· ΠΊΠΎΠ»ΠΈΡΠ΅ΡΡΠ²Π° Π³ΡΡΠΏΠΏ.
Π Π°ΡΠΏΠΎΠ»ΠΎΠΆΠ΅Π½ΠΈΠ΅ ΠΏΡΠΎΠ²ΠΎΠ΄ΠΊΠΈ Π² ΠΏΠ°Π½Π΅Π»ΡΠ½ΠΎΠΌ Π΄ΠΎΠΌΠ΅: ΡΡ Π΅ΠΌΠ° ΠΏΠ΅ΡΠ΅Π΄ Π·Π°ΠΌΠ΅Π½ΠΎΠΉ
ΠΠ°Π½Π΅Π»ΡΠ½ΡΠ΅ Π΄ΠΎΠΌΠ° ΡΠΎΡΡΠ°Π²Π»ΡΡΡ Π½Π΅ΠΌΠ°Π»ΡΡ Π΄ΠΎΠ»Ρ ΠΆΠΈΠ»ΠΎΠ³ΠΎ ΡΠΎΠ½Π΄Π° Π½Π°ΡΠ΅ΠΉ ΡΡΡΠ°Π½Ρ. ΠΠ»Π°Π³ΠΎΠ΄Π°ΡΡ ΠΏΡΠΎΡΡΠΎΡΠ΅ Π²ΠΎΠ·Π²Π΅Π΄Π΅Π½ΠΈΡ ΠΈ ΠΏΡΠΎΠΈΠ·Π²ΠΎΠ΄ΠΈΡΠ΅Π»ΡΠ½ΠΎΡΡΠΈ ΡΡΡΠΎΠΈΡΠ΅Π»ΡΡΡΠ²Π° ΠΎΠ½ΠΈ ΡΡΠ°Π»ΠΈ ΠΏΠΎΠΏΡΠ»ΡΡΠ½ΡΠΌ ΡΠ΅ΡΠ΅Π½ΠΈΠ΅ΠΌ Π΄Π»Ρ ΡΠ²Π΅Π»ΠΈΡΠ΅Π½ΠΈΡ ΠΊΠΎΠ»ΠΈΡΠ΅ΡΡΠ²Π° ΠΆΠΈΠ»ΠΏΠ»ΠΎΡΠ°Π΄ΠΈ. ΠΠΎ ΠΏΠΎΡΠ²ΠΈΠ»ΡΡ ΠΈ ΠΎΠ±ΡΠ°ΡΠ½ΡΠΉ ΡΡΡΠ΅ΠΊΡ: ΠΊΡΠ°ΠΉΠ½Π΅ Π½ΠΈΠ·ΠΊΠΎΠ΅ ΠΊΠ°ΡΠ΅ΡΡΠ²ΠΎ ΠΏΠΎΡΡΡΠΎΠΉΠΊΠΈ ΠΏΠΎΡΠΎΠ΄ΠΈΠ»ΠΎ ΠΌΠ½ΠΎΠΆΠ΅ΡΡΠ²ΠΎ Π½Π΅ΠΏΡΠΈΡΡΠ½ΠΎΡΡΠ΅ΠΉ, ΠΊΠΎΡΠΎΡΡΠ΅ Π΄ΠΎ ΡΠΈΡ ΠΏΠΎΡ Π½Π΅ Π΄Π°ΡΡ ΠΏΠΎΠΊΠΎΡ ΠΆΠΈΡΠ΅Π»ΡΠΌ ΠΏΠ°Π½Π΅Π»ΡΠ½ΡΡ Π΄ΠΎΠΌΠΎΠΉ. ΠΠ΄Π½ΠΈΠΌ ΠΈΠ· ΡΠ°ΠΊΠΈΡ Π°ΡΠΏΠ΅ΠΊΡΠΎΠ² ΡΡΠ°Π»Π° ΠΏΡΠΎΠ²ΠΎΠ΄ΠΊΠ°.
ΠΠΎΠ»ΡΡΠΈΠ½ΡΡΠ²ΠΎ ΠΊΠ²Π°ΡΡΠΈΡ Π² Β«ΠΏΠ°Π½Π΅Π»ΡΠΊΠ°Ρ
Β» ΡΠΆΠ΅ Π΄Π°Π²Π½ΠΎ ΠΏΡΠΎΠΈΠ·ΡΠ»ΠΈ ΠΏΠ΅ΡΠ²Π°Ρ ΠΈΠ»ΠΈ Π΄Π°ΠΆΠ΅ Π²ΡΠΎΡΠ°Ρ Π·Π°ΠΌΠ΅Π½Π° ΠΏΡΠΎΠ²ΠΎΠ΄ΠΊΠΈ Π² ΠΏΠ°Π½Π΅Π»ΡΠ½ΠΎΠΌ Π΄ΠΎΠΌΠ΅: Π±ΠΎΠ»ΡΡΠΈΠ½ΡΡΠ²ΠΎ Π²Π»Π°Π΄Π΅Π»ΡΡΠ΅Π² ΠΌΠ΅Π½ΡΡΡ ΡΡΡΠ°ΡΠ΅Π²ΡΠΈΠ΅ Π°Π»ΡΠΌΠΈΠ½ΠΈΠ΅Π²ΡΠ΅ ΠΆΠΈΠ»Ρ Π½Π° Π½ΠΎΠ²ΡΠ΅ ΠΌΠ΅Π΄Π½ΡΠ΅ β ΡΡΠΎ Π΄Π°Π΅Ρ Π³ΠΎΡΠ°Π·Π΄ΠΎ Π±ΠΎΠ»Π΅Π΅ Π²ΡΡΠΎΠΊΡΡ ΠΏΡΠΎΠ²ΠΎΠ΄ΠΈΠΌΠΎΡΡΡ ΠΈ ΡΠ½ΠΈΠΆΠ°Π΅Ρ ΡΠΈΡΠΊ ΠΊΠΎΡΠΎΡΠΊΠΎΠ³ΠΎ Π·Π°ΠΌΡΠΊΠ°Π½ΠΈΡ.
ΠΠΎΠ²ΡΡΠ΅Π½Π½ΡΠ΅ ΡΡΠ΅Π±ΠΎΠ²Π°Π½ΠΈΡ ΠΊ ΠΌΠΎΡΠ½ΠΎΡΡΠΈ ΡΠ΅ΡΠΈ Π½Π΅ ΠΎΡΡΠ°Π²Π»ΡΡΡ Π²ΡΠ±ΠΎΡΠ° ΠΆΠΈΡΠ΅Π»ΡΠΌ ΡΠ°ΠΊΠΈΡ
Π΄ΠΎΠΌΠΎΠ² β ΡΠ°Π½ΠΎ ΠΈΠ»ΠΈ ΠΏΠΎΠ·Π΄Π½ΠΎ Β«Π²ΡΠ±ΠΈΠ²Π°ΡΡΠΈΠ΅Β» ΠΏΡΠΎΠ±ΠΊΠΈ Π½Π°ΡΠΎΠ»ΠΊΠ½ΡΡ Π½Π° ΠΌΡΡΠ»Ρ ΠΎ ΡΠΎΠΌ, ΡΡΠΎ ΠΏΡΠΎΠ²ΠΎΠ΄ΠΊΡ Π²ΡΠ΅ ΠΆΠ΅ Π½Π΅ΠΎΠ±Ρ
ΠΎΠ΄ΠΈΠΌΠΎ ΡΠΎΠ²Π΅ΡΡΠ΅Π½ΡΡΠ²ΠΎΠ²Π°ΡΡ.
ΠΡΠΈ ΡΡΠΎΠΌ ΡΡ Π΅ΠΌΡ ΡΠ°ΡΠΏΠΎΠ»ΠΎΠΆΠ΅Π½ΠΈΡ ΠΏΡΠΎΠ²ΠΎΠ΄Π½ΠΈΠΊΠΎΠ² Π½Π΅Π»ΡΠ·Ρ Π½Π°Π·Π²Π°ΡΡ ΡΠ½ΠΈΠ²Π΅ΡΡΠ°Π»ΡΠ½ΡΠΌΠΈ. ΠΠ½ΠΎΠ³ΠΈΠ΅ ΡΠ»Π΅ΠΊΡΡΠΈΠΊΠΈ ΠΈ Π»ΡΠ΄ΠΈ, ΡΠ΅ΡΠΈΠ²ΡΠΈΠ΅ Π·Π°Π½ΡΡΡΡΡ ΡΠ΅ΠΌΠΎΠ½ΡΠΎΠΌ ΡΠ°ΠΌΠΎΡΡΠΎΡΡΠ΅Π»ΡΠ½ΠΎ, ΡΠ°ΡΡΠΎ Π½Π°ΡΡΠΊΠ°ΡΡΡΡ Π½Π° ΠΈΠ·ΠΎΠ»ΠΈΡΠΎΠ²Π°Π½Π½ΡΠ΅ ΠΆΠΈΠ»Ρ Π² ΡΠ°ΠΌΡΡ Π½Π΅ΠΎΠΆΠΈΠ΄Π°Π½Π½ΡΡ ΠΌΠ΅ΡΡΠ°Ρ ΠΈ Π·Π°ΠΌΠ΅Π½Π° ΡΠ»Π΅ΠΊΡΡΠΎΠΏΡΠΎΠ²ΠΎΠ΄ΠΊΠΈ Π² ΠΏΠ°Π½Π΅Π»ΡΠ½ΠΎΠΌ Π΄ΠΎΠΌΠ΅ ΠΏΡΠ΅Π²ΡΠ°ΡΠ°Π΅ΡΡΡ Π² Π½Π°ΡΡΠΎΡΡΠ΅Π΅ ΠΌΡΡΠ΅Π½ΠΈΠ΅. Π’ΠΈΠΏΠΎΠ²Π°Ρ Π΄ΠΎΠΊΡΠΌΠ΅Π½ΡΠ°ΡΠΈΡ ΠΏΠΎ ΡΠ°ΡΠΏΠΎΠ»ΠΎΠΆΠ΅Π½ΠΈΡ ΡΠ»Π΅ΠΌΠ΅Π½ΡΠΎΠ² ΡΠ»Π΅ΠΊΡΡΠΈΡΠ΅ΡΠΊΠΎΠΉ ΡΠ΅ΡΠΈ ΡΠ°ΡΡΠΎ ΠΌΠ΅Π½ΡΠ»Π°ΡΡ. Π’Π°ΠΊΠΆΠ΅ ΡΡΠΎΠΈΡ ΡΡΠ΅ΡΡΡ, ΡΡΠΎ Π΄Π°Π»Π΅ΠΊΠΎ Π½Π΅ Π²ΡΠ΅ ΠΏΡΠΎΡΠ°Π±Ρ ΡΡΠ°Π²ΠΈΠ»ΠΈ Π²ΠΎ Π³Π»Π°Π²Ρ ΡΠ³Π»Π° ΡΡΠ°ΡΠ΅Π»ΡΠ½ΠΎΠ΅ Π²ΡΠΏΠΎΠ»Π½Π΅Π½ΠΈΠ΅ ΠΏΠ»Π°Π½Π° β Π½Π° Π²ΡΡ ΠΎΠ΄Π΅ ΠΏΠΎΠ»ΡΡΠ°Π»ΠΎΡΡ, ΡΡΠΎ ΡΡ Π΅ΠΌΠ° ΠΏΡΠΎΠ²ΠΎΠ΄ΠΊΠΈ Π±ΡΠ»Π° ΠΏΡΠ°ΠΊΡΠΈΡΠ΅ΡΠΊΠΈ Ρ Π°ΠΎΡΠΈΡΠ½ΠΎΠΉ.
Π£ Π²ΡΠ΅Ρ
Π±Π΅Π· ΠΈΡΠΊΠ»ΡΡΠ΅Π½ΠΈΡ ΠΆΠΈΡΠ΅Π»Π΅ΠΉ, ΠΊΠΎΡΠΎΡΡΠ΅ ΡΠ΅ΡΠΈΠ»ΠΈ Π²ΡΠ΅ΡΡΠ΅Π· ΠΌΠΎΠ΄Π΅ΡΠ½ΠΈΠ·ΠΈΡΠΎΠ²Π°ΡΡ ΡΠ²ΠΎΠ΅ ΠΆΠΈΠ»ΠΈΡΠ΅, Π½Π°Π·ΡΠ΅Π²Π°Π΅Ρ ΡΠ΅Π·ΠΎΠ½Π½ΡΠΉ Π²ΠΎΠΏΡΠΎΡ: ΠΊΠ°ΠΊ Π±ΡΡΡ Π² ΡΠ°ΠΊΠΎΠΌ ΡΠ»ΡΡΠ°Π΅. Π‘ΡΡΠ΅ΡΡΠ²ΡΠ΅Ρ ΡΡΠ°Π·Ρ Π½Π΅ΡΠΊΠΎΠ»ΡΠΊΠΎ ΡΠΏΠΎΡΠΎΠ±ΠΎΠ² Π½Π΅ ΠΈΡΠΏΠΎΡΡΠΈΡΡ ΠΏΡΠΎΠ²ΠΎΠ΄ΠΊΡ Π² Β«ΠΏΠ°Π½Π΅Π»ΡΠΊΠ΅Β» ΠΏΡΠΈ ΡΠ΅ΠΌΠΎΠ½ΡΠ΅ ΠΈΠ»ΠΈ Ρ ΠΏΠ΅ΡΠ²ΠΎΠ³ΠΎ ΡΠ°Π·Π° Π½Π°ΠΉΡΠΈ Π½ΡΠΆΠ½ΡΠΉ ΠΊΠ°Π±Π΅Π»Ρ ΠΏΡΠΈ Π½Π΅ΠΎΠ±Ρ
ΠΎΠ΄ΠΈΠΌΠΎΡΡΠΈ.
Π’ΠΈΠΏΠΎΠ²Π°Ρ ΡΡ Π΅ΠΌΠ° ΡΠ°Π·Π²ΠΎΠ΄ΠΊΠΈ
Π’ΠΈΠΏΠΎΠ²Π°Ρ ΡΡ Π΅ΠΌΠ° ΡΠ»Π΅ΠΊΡΡΠΎΠΏΡΠΎΠ²ΠΎΠ΄ΠΊΠΈ ΠΊΠ²Π°ΡΡΠΈΡΡ Π½Π΅ΠΏΠΎΡΡΠ΅Π΄ΡΡΠ²Π΅Π½Π½ΠΎ Π·Π°Π²ΠΈΡΠ΅Π»Π° ΠΎΡ Ρ Π°ΡΠ°ΠΊΡΠ΅ΡΠΈΡΡΠΈΠΊ ΠΏΠΎΡΡΡΠΎΠΉΠΊΠΈ ΠΈ Π΅Π΅ ΠΊΠΎΠ½ΡΡΡΡΠΊΡΠΈΠ²Π½ΡΡ ΠΎΡΠΎΠ±Π΅Π½Π½ΠΎΡΡΠ΅ΠΉ. ΠΠΈΠΆΠ΅, ΠΊ ΠΏΡΠΈΠΌΠ΅ΡΡ, ΡΠ»Π΅ΠΊΡΡΠΎΠΏΡΠΎΠ²ΠΎΠ΄ΠΊΠ° Π² ΠΏΠ°Π½Π΅Π»ΡΠ½ΠΎΠΌ Π΄ΠΎΠΌΠ΅ Π΄Π»Ρ 21-ΠΉ ΡΠ΅ΡΠΈΠΈ ΠΏΠ°Π½Π΅Π»ΡΠ½ΡΡ Π΄ΠΎΠΌΠΎΠ² β ΠΏΠ΅ΡΠ²ΠΎΠ³ΠΎ ΠΏΠΎΠΊΠΎΠ»Π΅Π½ΠΈΡ ΠΏΠ°Π½Π΅Π»ΡΠ½ΡΡ Π΄ΠΎΠΌΠΎΠ² Π±Π΅Π· ΠΊΠ°ΡΠΊΠ°ΡΠ°.
Π‘ΡΠ°Π·Ρ ΡΡΠΎΠΈΡ ΠΎΠ±ΡΠ°ΡΠΈΡΡ Π²Π½ΠΈΠΌΠ°Π½ΠΈΠ΅ Π½Π° Π½Π΅ΡΠΊΠΎΠ»ΡΠΊΠΎ Π΄Π΅ΡΠ°Π»Π΅ΠΉ:
- Π ΠΊΠ°ΠΆΠ΄ΡΡ ΠΊΠΎΠΌΠ½Π°ΡΡ Π·Π°Π²ΠΎΠ΄ΠΈΠ»Π°ΡΡ ΠΎΡΠ΄Π΅Π»ΡΠ½Π°Ρ Π³ΡΡΠΏΠΏΠ° ΠΏΡΠΎΠ²ΠΎΠ΄ΠΎΠ², ΡΡΠΎ ΠΏΠΎΠ·Π²ΠΎΠ»ΡΠ»ΠΎ Π½Π΅ ΠΎΡΠΊΠ»ΡΡΠ°ΡΡ ΠΎΡ ΠΏΠΈΡΠ°Π½ΠΈΡ Π²ΡΠ΅ ΠΏΠΎΠΌΠ΅ΡΠ΅Π½ΠΈΡ ΠΏΡΠΈ ΡΠ΅ΠΌΠΎΠ½ΡΠ΅ (Π½Π°ΠΏΡΠΈΠΌΠ΅Ρ, Π΅ΡΠ»ΠΈ ΠΏΡΠΎΠΈΠ·Π²ΠΎΠ΄ΠΈΡΡΡ Π·Π°ΠΌΠ΅Π½Π° ΠΏΡΠΎΠ²ΠΎΠ΄ΠΊΠΈ Π² ΠΊΠ²Π°ΡΡΠΈΡΠ΅).
- ΠΠ»Ρ ΠΊΠΎΡΠΈΠ΄ΠΎΡΠ½ΡΡ ΡΠΎΠ·Π΅ΡΠΎΠΊ, Π·Π²ΠΎΠ½ΠΊΠ° ΠΈ ΠΎΡΠ²Π΅ΡΠ΅Π½ΠΈΡ ΠΏΠ΅ΡΠ΅Π΄ ΠΊΠ²Π°ΡΡΠΈΡΠΎΠΉ ΠΈΡΠΏΠΎΠ»ΡΠ·ΠΎΠ²Π°Π»Π°ΡΡ ΠΎΡΠ΄Π΅Π»ΡΠ½Π°Ρ ΡΠ°ΡΠΏΡΠ΅Π΄Π΅Π»ΠΈΡΠ΅Π»ΡΠ½Π°Ρ ΠΊΠΎΡΠΎΠ±ΠΊΠ°.
- ΠΡΠ΄Π΅Π»ΡΠ½Π°Ρ Π²Π΅ΡΠΊΠ° ΡΠ΅ΡΠΈ β ΠΊΡΡ Π½Ρ ΠΈ ΡΠ²Π΅ΡΠΈΠ»ΡΠ½ΠΈΠΊΠΈ. ΠΠ½ΠΈ ΠΈΠΌΠ΅Π»ΠΈ ΡΠ²Π΅Π»ΠΈΡΠ΅Π½Π½ΠΎΠ΅ ΡΠ΅ΡΠ΅Π½ΠΈΠ΅ ΠΊΠ°Π±Π΅Π»Ρ, ΡΠ°ΠΊ ΠΊΠ°ΠΊ Π²ΠΎ ΠΌΠ½ΠΎΠ³ΠΈΡ Π΄ΠΎΠΌΠ°Ρ 21-ΠΉ ΡΠ΅ΡΠΈΠΈ Π½Π΅ ΠΏΡΠ΅Π΄ΡΡΠΌΠ°ΡΡΠΈΠ²Π°Π»Π°ΡΡ ΡΡΡΠ°Π½ΠΎΠ²ΠΊΠ° Π³Π°Π·ΠΎΠ²ΡΡ ΠΏΠ»ΠΈΡ ΠΈ Π΄Π΅Π»Π°Π»ΡΡ ΠΈΠ·Π½Π°ΡΠ°Π»ΡΠ½ΡΠΉ Π·Π°Π΄Π΅Π» ΠΏΠΎΠ΄ ΠΈΡΠΏΠΎΠ»ΡΠ·ΠΎΠ²Π°Π½ΠΈΠ΅ ΡΠ»Π΅ΠΊΡΡΠΈΡΠ΅ΡΠΊΠΈΡ .
- ΠΠ»Ρ Π²Π°Π½Π½ΠΎΠΉ ΠΈ ΡΡΠ°Π»Π΅ΡΠ° ΠΎΡΠ²ΠΎΠ΄ΠΈΠ»Π°ΡΡ ΠΎΡΠ΄Π΅Π»ΡΠ½Π°Ρ Π»ΠΈΠ½ΠΈΡ. Π Π°ΡΠΏΡΠ΅Π΄Π΅Π»ΠΈΡΠ΅Π»ΡΠ½Π°Ρ ΠΊΠΎΡΠΎΠ±ΠΊΠ° ΠΎΡΡΡΡΡΡΠ²ΠΎΠ²Π°Π»Π°.
ΠΡΠ»ΠΈ Π³ΠΎΠ²ΠΎΡΠΈΡΡ Π² ΡΠ΅Π»ΠΎΠΌ, ΡΠΎ ΡΡ
Π΅ΠΌΠ° Π²Π΅ΡΡΠΌΠ° ΠΏΡΠΎΡΡΠ°Ρ ΠΈ ΠΏΠΎΠ½ΡΡΠ½Π°Ρ β ΡΠ°Π·ΠΎΠ±ΡΠ°ΡΡΡΡ Π² Π½Π΅ΠΉ ΡΠΌΠΎΠΆΠ΅Ρ Π΄Π°ΠΆΠ΅ Π»ΡΠ±ΠΈΡΠ΅Π»Ρ.
ΠΠΎ Π΄ΡΡΠ³ΠΎΠΉ Π²ΠΎΠΏΡΠΎΡ Π·Π°ΠΊΠ»ΡΡΠ°Π΅ΡΡΡ Π² ΡΠΎΠΌ, Π½Π°ΡΠΊΠΎΠ»ΡΠΊΠΎ ΡΠ»Π΅Π΄ΠΎΠ²Π°Π»ΠΈ ΡΡΠΈΠΌ ΡΠ΅ΠΊΠΎΠΌΠ΅Π½Π΄Π°ΡΠΈΡΠΌ ΡΠ°ΠΌΠΈ ΡΡΡΠΎΠΈΡΠ΅Π»ΠΈ ΠΈ ΡΠ»Π΅ΠΊΡΡΠΈΠΊΠΈ. ΠΠ° ΡΠΎ Π±ΡΠ»ΠΎ Π½Π΅ΡΠΊΠΎΠ»ΡΠΊΠΎ ΠΏΡΠΈΡΠΈΠ½:
- ΠΡΠ°ΠΊ ΠΏΠ»ΠΈΡ. Π§Π°ΡΡΠΎ ΡΡΡΠΎΠ±Ρ, ΠΏΡΠ΅Π΄ΡΡΠΌΠΎΡΡΠ΅Π½Π½ΡΠ΅ ΠΏΠΎΠ΄ ΠΏΡΠΎΠΊΠ»Π°Π΄ΠΊΡ ΠΏΡΠΎΠ²ΠΎΠ΄ΠΊΠΈ Π² ΠΌΠ½ΠΎΠ³ΠΎΠΊΠ²Π°ΡΡΠΈΡΠ½ΠΎΠΌ ΠΏΠ°Π½Π΅Π»ΡΠ½ΠΎΠΌ Π΄ΠΎΠΌΠ΅ Π½Π΅ ΠΈΠΌΠ΅Π»ΠΈ Π΄ΠΎΠ»ΠΆΠ½ΡΡ Π³Π°Π±Π°ΡΠΈΡΠΎΠ² β Π±ΡΠ»ΠΈ Π·Π°Π±ΠΈΡΡ ΡΠ΅Π±Π½Π΅ΠΌ ΠΈΠ»ΠΈ Π±Π΅ΡΠΎΠ½ΠΎΠΌ. ΠΠΎΡΡΠΎΠΌΡ ΡΠ°ΡΡΠΎ ΡΠ°Π·Π²ΠΎΠ΄ΠΊΠ° ΠΏΡΠΎΠΈΠ·Π²ΠΎΠ΄ΠΈΠ»Π°ΡΡ ΠΏΠΎΠ΄ ΠΏΠΎΠ»ΠΎΠΌ ΠΈΠ»ΠΈ Π² Π½Π΅ΠΏΠΎΠ΄Ρ ΠΎΠ΄ΡΡΠΈΡ Π΄Π»Ρ ΡΡΠΎΠ³ΠΎ ΠΌΠ΅ΡΡΠ°Ρ .
- ΠΡΠΎΡΡΠΎΠΈ Π² ΡΡΡΠΎΠΈΡΠ΅Π»ΡΡΡΠ²Π΅. ΠΠΎΠΌΠ°, ΠΏΠΎΡΡΠΎΠΉΠΊΠ° ΠΊΠΎΡΠΎΡΡΡ ΠΊΠΎΠ½ΡΠ΅ΡΠ²ΠΈΡΠΎΠ²Π°Π»Π°ΡΡ Π½Π° ΡΡΠΎΠΊ ΠΎΡ Π΄Π²ΡΡ Π»Π΅Ρ ΠΈ Π±ΠΎΠ»ΡΡΠ΅, Π΄Π°Π²Π°Π»ΠΈ ΠΎΡΠ΅Π½Ρ ΡΠΈΠ»ΡΠ½ΡΡ ΡΡΠ°Π΄ΠΊΡ β ΡΠΊΠ°Π·ΡΠ²Π°Π»ΠΈΡΡ ΠΎΡΠ½ΠΎΡΠΈΡΠ΅Π»ΡΠ½ΠΎ Π±ΠΎΠ»ΡΡΠ°Ρ Π²ΡΡΠΎΡΠ° ΠΈ ΠΎΡΡΡΡΡΡΠ²ΠΈΠ΅ ΠΊΠ°ΡΠΊΠ°ΡΠ°. ΠΠΎΡΡΠΎΠΌΡ ΡΡΡΠΊΠΈ ΠΌΠ΅ΠΆΠ΄Ρ ΠΏΠ»ΠΈΡΠ°ΠΌΠΈ Π·Π°ΡΠ°ΡΡΡΡ Π±ΡΠ»ΠΈ Π½Π΅ΡΠΎΠ²Π½ΡΠΌΠΈ. ΠΠ½ΠΎΠ³Π΄Π° ΠΈΠΌΠ΅Π½Π½ΠΎ ΡΡΠΈ ΠΏΡΠΎΠΌΠ΅ΠΆΡΡΠΊΠΈ ΡΠ»Π΅ΠΊΡΡΠΈΠΊΠΈ ΠΈ ΠΈΡΠΏΠΎΠ»ΡΠ·ΠΎΠ²Π°Π»ΠΈ Π΄Π»Ρ Π·Π°ΠΊΠ»Π°Π΄ΠΊΠΈ ΠΏΡΠΎΠ²ΠΎΠ΄ΠΎΠ² ΠΈ ΠΏΠ΅ΡΠ΅Π΄ ΡΠ΅ΠΌ, ΠΊΠ°ΠΊ Π·Π°ΠΌΠ΅Π½ΠΈΡΡ ΠΏΡΠΎΠ²ΠΎΠ΄ΠΊΡ, ΠΈΡ ΡΡΠΎΠΈΡ ΠΏΡΠΎΠ²Π΅ΡΠΈΡΡ Π² ΠΏΠ΅ΡΠ²ΡΡ ΠΎΡΠ΅ΡΠ΅Π΄Ρ.
- ΠΠ΅Π»Π°Π½ΠΈΠ΅ ΡΡΠΊΠΎΠ½ΠΎΠΌΠΈΡΡ Π²ΡΠ΅ΠΌΡ. Π’Π°ΠΊΠΆΠ΅ Π΄ΠΎΠ²ΠΎΠ»ΡΠ½ΠΎ ΠΏΡΠΎΠ·Π°ΠΈΡΠ½Π°Ρ ΠΈ Π²Π΅ΡΠΎΠΌΠ°Ρ ΠΏΡΠΈΡΠΈΠ½Π°, ΠΊΠΎΡΠΎΡΠ°Ρ ΡΡΠ°Π»Π° ΠΏΡΠΈΡΠΈΠ½ΠΎΠΉ Ρ
Π°ΠΎΡΠΈΡΠ½ΠΎΠ³ΠΎ ΡΠ°ΡΠΏΠΎΠ»ΠΎΠΆΠ΅Π½ΠΈΡ ΠΏΡΠΎΠ²ΠΎΠ΄ΠΊΠΈ Π² ΠΌΠ½ΠΎΠ³ΠΎΠΊΠ²Π°ΡΡΠΈΡΠ½ΠΎΠΌ ΠΏΠ°Π½Π΅Π»ΡΠ½ΠΎΠΌ Π΄ΠΎΠΌΠ΅.

Π§ΡΠΎ Π² ΠΈΡΠΎΠ³Π΅? ΠΡΡΠ΅ Π²Π°ΠΌ Π±ΡΠ»Π° ΠΏΡΠΈΠ²Π΅Π΄Π΅Π½Π° ΡΡ Π΅ΠΌΠ° ΡΠΈΠΏΠΎΠ²ΠΎΠΉΒ ΡΠ°Π·Π²ΠΎΠ΄ΠΊΠΈ ΠΊΠ°Π±Π΅Π»Π΅ΠΉ, ΠΊΠΎΡΠΎΡΠ°Ρ Π΄ΠΎΠ»ΠΆΠ½Π° Π±ΡΠ»Π° Π±Ρ Π±ΡΡΡ Π² Π΄Π°Π½Π½ΠΎΠΉ ΠΊΠ²Π°ΡΡΠΈΡΠ΅. ΠΠΈΠΆΠ΅ ΠΆΠ΅ β ΡΠ΅Π°Π»ΡΠ½Π°Ρ ΡΡ Π΅ΠΌΠ°, ΠΊΠΎΡΠΎΡΠ°Ρ Π±ΡΠ»Π° ΡΠΎΠ·Π΄Π°Π½Π° ΠΎΠ΄Π½ΠΈΠΌ ΠΈΠ· ΡΠΎΠ±ΡΡΠ²Π΅Π½Π½ΠΈΠΊΠΎΠ² Π² ΠΊΠ²Π°ΡΡΠΈΡΠ΅ ΠΏΠ°Π½Π΅Π»ΡΠ½ΠΎΠ³ΠΎ Π΄ΠΎΠΌΠ° Π² ΠΏΡΠΎΡΠ΅ΡΡΠ΅ ΡΠ΅ΠΌΠΎΠ½ΡΠ°:
ΠΡΠ»ΠΈΡΠΈΡ Π²ΠΈΠ΄Π½Ρ Π½Π΅Π²ΠΎΠΎΠΎΡΡΠΆΠ΅Π½Π½ΡΠΌ Π³Π»Π°Π·ΠΎΠΌ:
- ΡΠ°ΡΠΏΡΠ΅Π΄Π΅Π»ΠΈΡΠ΅Π»ΡΠ½ΡΠ΅ ΠΊΠΎΡΠΎΠ±ΠΊΠΈ Π½Π°Ρ ΠΎΠ΄ΡΡΡΡ Π½Π΅ Π² ΡΠ΅Ρ ΠΌΠ΅ΡΡΠ°Ρ ;
- ΠΏΡΠΎΠ²ΠΎΠ΄Π½ΠΈΠΊΠΈ ΠΏΡΠ°ΠΊΡΠΈΡΠ΅ΡΠΊΠΈ Π½ΠΈΠ³Π΄Π΅ Π½Π΅ ΡΠ°ΡΠΏΠΎΠ»ΠΎΠΆΠ΅Π½Ρ ΠΏΠ°ΡΠ°Π»Π΅Π»ΡΠ½ΠΎ ΠΏΠΎΠ»Ρ ΠΈ ΠΏΠΎΡΠΎΠ»ΠΊΡ;
- Π²ΠΌΠ΅ΡΡΠΎ ΡΠ΅ΡΡΡΠ΅Ρ Π»ΠΈΠ½ΠΈΠΉ ΡΠ΄Π΅Π»Π°Π½ΠΎ Π»ΠΈΡΡ Π΄Π²Π΅;
- ΡΡ Π΅ΠΌΠ° ΠΏΠΈΡΠ°Π½ΠΈΡ Π½Π°ΠΏΡΠΎΡΡ ΠΈΠ·ΠΌΠ΅Π½Π΅Π½Π°.
Π‘Π»Π΅Π΄ΠΎΠ²Π°ΡΠ΅Π»ΡΠ½ΠΎ, Π½Π°ΠΏΡΠ°ΡΠΈΠ²Π°Π΅ΡΡΡ Π»ΠΈΡΡ ΠΎΠ΄ΠΈΠ½ Π²ΡΠ²ΠΎΠ΄: ΠΏΠ΅ΡΠ΅Π΄ ΡΠ΅ΠΌ, ΠΊΠ°ΠΊ ΠΏΠΎΠΌΠ΅Π½ΡΡΡ ΠΏΡΠΎΠ²ΠΎΠ΄ΠΊΡ, ΠΌΠΎΠΆΠ½ΠΎ ΡΠ·Π½Π°ΡΡ Π² ΠΏΠ°ΡΠΏΠΎΡΡΠ΅ Π΄ΠΎΠΌΠ° Π΅Π³ΠΎ Π³ΠΎΠ΄ Π·Π°Π»ΠΎΠΆΠ΅Π½ΠΈΡ ΠΈ ΡΠ΅ΡΠΈΡ, Π½Π°ΠΉΠ΄Ρ Π·Π°ΡΠ΅ΠΌ Π² ΠΈΠ½ΡΠ΅ΡΠ½Π΅ΡΠ΅ ΡΠΈΠΏΠΎΠ²ΡΡ ΡΡ
Π΅ΠΌΡ Ρ ΡΡΠ΅ΡΠΎΠΌ Π‘ΠΠΈΠ ΠΈ ΠΠΠ‘Π’. ΠΠΎ ΠΎΠ½Π° ΠΏΡΠ°ΠΊΡΠΈΡΠ΅ΡΠΊΠΈ Π²ΠΎ Π²ΡΠ΅Ρ
ΡΠ»ΡΡΠ°ΡΡ
Π±ΡΠ΄Π΅Ρ ΡΠΈΠ»ΡΠ½ΠΎ ΠΎΡΠ»ΠΈΡΠ°ΡΡΡΡ ΠΎΡ ΠΎΡΠΈΠ³ΠΈΠ½Π°Π»Π° ΠΏΠΎ ΡΠΊΠ°Π·Π°Π½Π½ΡΠΌ Π²ΡΡΠ΅ ΠΏΡΠΈΡΠΈΠ½Π°ΠΌ. Π‘Π»Π΅Π΄ΠΎΠ²Π°ΡΠ΅Π»ΡΠ½ΠΎ, ΠΎΠ±Π½Π°ΡΡΠΆΠ΅Π½ΠΈΠ΅ ΠΏΡΠΎΠ²ΠΎΠ΄Π½ΠΈΠΊΠΎΠ² Π² ΠΏΠ°Π½Π΅Π»ΡΠ½ΠΎΠΌ Π΄ΠΎΠΌΠ΅ Π»ΡΡΡΠ΅ ΠΏΡΠΎΠΈΠ·Π²ΠΎΠ΄ΠΈΡΡ ΡΠ°ΠΌΠΎΡΡΠΎΡΡΠ΅Π»ΡΠ½ΠΎ. Π’Π°ΠΊΠΆΠ΅ Π²Π°ΠΆΠ½ΠΎ Π·Π°ΠΌΠ΅Π½ΠΈΡΡ ΠΏΡΠΎΠ²ΠΎΠ΄ΠΊΡ Π² ΠΏΠ°Π½Π΅Π»ΡΠ½ΠΎΠΌ Π΄ΠΎΠΌΠ΅ Π² ΡΠΎΠΎΡΠ²Π΅ΡΡΡΠ²ΠΈΠΈ ΡΠΎ Π²ΡΠ΅ΠΌΠΈ ΡΡΠ°Π½Π΄Π°ΡΡΠ°ΠΌΠΈ, ΡΡΠΎΠ±Ρ Π΅Π΅ ΡΠ°Π±ΠΎΡΠ°, ΠΎΠ±ΡΠ»ΡΠΆΠΈΠ²Π°Π½ΠΈΠ΅ ΠΈ ΡΠ΅ΠΌΠΎΠ½Ρ Π²ΡΠ·ΡΠ²Π°Π»ΠΈ ΠΌΠΈΠ½ΠΈΠΌΡΠΌ Ρ
Π»ΠΎΠΏΠΎΡ (ΠΊΠ°ΠΊ Π½Π° ΡΠΈΡΡΠ½ΠΊΠ΅ Π½ΠΈΠΆΠ΅).
Π‘ΡΠΎΠΈΡ ΠΏΠΎΠΌΠ½ΠΈΡΡ: Π²ΠΎ ΠΌΠ½ΠΎΠ³ΠΈΡ
ΡΠ΅ΡΠΈΡΡ
Β ΡΡΡΠΎΠ±Π»Π΅Π½ΠΈΠ΅ ΡΡΠ΅Π½ ΠΏΠΎΠ΄ ΠΏΡΠΎΠ²ΠΎΠ΄ΠΊΡ Π·Π°ΠΏΡΠ΅ΡΠ΅Π½ΠΎ β Π² ΡΡΠ΄Π΅ Β«ΠΏΠ°Π½Π΅Π»Π΅ΠΊΒ» Π²ΡΠ΅ ΡΡΠ΅Π½Ρ ΠΎΠ΄Π½ΠΎΠ²ΡΠ΅Π½Π½ΠΎ ΡΠ²Π»ΡΡΡΡΡ Π½Π΅ΡΡΡΠΈΠΌΠΈ ΠΈ ΡΡΠΎ ΠΌΠΎΠΆΠ΅Ρ ΠΏΡΠΈΠ²Π΅ΡΡΠΈ ΠΊ ΠΎΡΠ΅Π½Ρ ΠΏΠ»Π°ΡΠ΅Π²Π½ΡΠΌ ΠΏΠΎΡΠ»Π΅Π΄ΡΡΠ²ΠΈΡΠΌ.
ΠΠΎΠΈΡΠΊ Ρ ΠΏΠΎΠΌΠΎΡΡΡ ΠΏΡΠΈΠ±ΠΎΡΠ°
ΠΠ΄ΠΈΠ½ ΠΈΠ· Π»ΡΡΡΠΈΡ
ΠΌΠ΅ΡΠΎΠ΄ΠΎΠ², ΠΏΠΎΠ·Π²ΠΎΠ»ΡΡΡΠΈΡ
ΠΎΠ±Π½Π°ΡΡΠΆΠΈΡΡ, Π³Π΄Π΅ Π»Π΅ΠΆΠΈΡ ΠΏΡΠΎΠ²ΠΎΠ΄ΠΊΠ° Π² ΠΏΠ°Π½Π΅Π»ΡΠ½ΡΡ
Π΄ΠΎΠΌΠ°Ρ
β ΠΏΡΠΈΠ±ΠΎΡ Π΄Π»Ρ ΠΏΠΎΠΈΡΠΊΠ° ΡΠΊΡΡΡΡΡ
ΠΊΠ°Π±Π΅Π»Π΅ΠΉ. Π‘ΡΡΠ΅ΡΡΠ²ΡΠ΅Ρ Π½Π΅ΡΠΊΠΎΠ»ΡΠΊΠΎ Π²Π°ΡΠΈΠ°ΡΠΈΠΉ ΡΡΡΡΠΎΠΉΡΡΠ²Π°, ΠΊΠΎΡΠΎΡΡΠ΅ ΡΠ°Π±ΠΎΡΠ°ΡΡ ΠΏΠΎ ΡΠ°Π·Π½ΡΠΌ ΠΏΡΠΈΠ½ΡΠΈΠΏΠ°ΠΌ. ΠΠ°ΠΈΠ±ΠΎΠ»Π΅Π΅ ΠΏΡΠΈΠΌΠΈΡΠΈΠ²Π½ΡΠ΅ ΠΈΠ·ΠΌΠ΅ΡΡΡΡ Π½Π°ΠΏΡΡΠΆΠ΅Π½ΠΈΠ΅ ΠΌΠ°Π³Π½ΠΈΡΠ½ΠΎΠ³ΠΎ ΠΏΠΎΠ»Ρ: ΡΠΎΠΊ, ΠΏΡΠΎΡ
ΠΎΠ΄Ρ ΠΏΠΎ ΠΏΡΠΎΠ²ΠΎΠ΄Ρ, ΡΠΎΠ·Π΄Π°Π΅Ρ Π²ΠΎΠΊΡΡΠ³ Π½Π΅Π³ΠΎ ΡΠΈΠ»ΠΎΠ²ΡΠ΅ Π»ΠΈΠ½ΠΈΠΈ β ΠΈΡ
ΠΈ ΡΠ΅Π³ΠΈΡΡΡΠΈΡΡΠ΅Ρ ΠΏΡΠΈΠ±ΠΎΡ. ΠΠ΅Π΄ΠΎΡΡΠ°ΡΠΎΠΊ Ρ ΡΠ°ΠΊΠΎΠ³ΠΎ ΠΌΠ΅ΡΠΎΠ΄Π° Π΅ΡΡΡ ΠΈ ΠΎΠ½ Π΄ΠΎΠ²ΠΎΠ»ΡΠ½ΠΎ ΡΡΡΠ΅ΡΡΠ²Π΅Π½Π½ΡΠΉ: ΠΏΡΠΎΠ²ΠΎΠ΄ ΠΌΠΎΠΆΠ΅Ρ Π±ΡΡΡ ΠΎΠ±Π΅ΡΡΠΎΡΠ΅Π½Π½ΡΠΌ ΠΈ Π±Π»Π°Π³ΠΎΠΏΠΎΠ»ΡΡΠ½ΠΎ Β«Π·Π°Π±ΡΡΡΠΌΒ» Π² ΡΡΠ΅Π½Π΅ ΠΌΠ°ΡΡΠ΅ΡΠΎΠΌ Π²ΠΎ Π²ΡΠ΅ΠΌΡ ΠΏΡΠ΅Π΄ΡΠ΄ΡΡΠ΅ΠΉ ΠΏΠ΅ΡΠ΅ΠΏΠ»Π°Π½ΠΈΡΠΎΠ²ΠΊΠΈ. Π’Π°ΠΊΠΆΠ΅ Ρ ΡΠ°ΠΊΠΈΡ
ΡΠ΅ΡΠ΅Π½ΠΈΠΉ Π΄ΠΎΠ²ΠΎΠ»ΡΠ½ΠΎ Π½ΠΈΠ·ΠΊΠ°Ρ ΠΏΠΎΠΌΠ΅Ρ
ΠΎΡΡΡΠΎΠΉΡΠΈΠ²ΠΎΡΡΡ, Ρ
ΠΎΡΡ ΡΠΎΠ²ΡΠ΅ΠΌΠ΅Π½Π½ΡΠ΅ ΡΠ΅ΡΠ΅Π½ΠΈΡ Π»ΠΈΡΠ΅Π½Ρ ΡΡΠΎΠ³ΠΎ Π½Π΅Π΄ΠΎΡΡΠ°ΡΠΊΠ°. ΠΡΠ΄Π΅Π»ΡΠ½ΠΎΠ³ΠΎ Π²Π½ΠΈΠΌΠ°Π½ΠΈΡ Π·Π°ΡΠ»ΡΠΆΠΈΠ²Π°ΡΡ ΠΈ ΡΠ°ΠΌΠΎΠ΄Π΅Π»ΡΠ½ΡΠ΅ ΡΡΡΡΠΎΠΉΡΡΠ²Π°, Π½ΠΎ Π² Π±ΠΎΠ»ΡΡΠΈΠ½ΡΡΠ²Π΅ ΡΠ»ΡΡΠ°Π΅Π² Ρ Π²Π»Π°Π΄Π΅Π»ΡΡΠ° ΠΊΠ²Π°ΡΡΠΈΡΡ Π½Π΅ Π±ΡΠ΄Π΅Ρ Π½ΠΈ Π²ΡΠ΅ΠΌΠ΅Π½ΠΈ, Π½ΠΈ Π΄Π΅ΡΠ°Π»Π΅ΠΉ, Π½ΠΈ Π½Π΅ΠΎΠ±Ρ
ΠΎΠ΄ΠΈΠΌΡΡ
Π½Π°Π²ΡΠΊΠΎΠ² Π΄Π»Ρ Π΅Π³ΠΎ ΡΠΎΠ·Π΄Π°Π½ΠΈΡ.
ΠΡΡΠ³ΠΎΠΉ Π²Π°ΡΠΈΠ°Π½Ρ β Π½Π΅Π±ΠΎΠ»ΡΡΠΎΠΉ ΠΌΠ΅ΡΠ°Π»Π»ΠΎΠΈΡΠΊΠ°ΡΠ΅Π»Ρ. ΠΠ½ ΡΠ°Π±ΠΎΡΠ°Π΅Ρ ΠΏΠΎ ΠΎΠ±ΡΠ°ΡΠ½ΠΎΠΌΡ ΠΏΡΠΈΠ½ΡΠΈΠΏΡ. ΠΡΠ»ΠΈ ΠΏΠ΅ΡΠ²ΡΠΉ Π²ΠΈΠ΄ ΠΏΡΠΈΠ±ΠΎΡΠΎΠ² ΡΠ΅Π³ΠΈΡΡΡΠΈΡΠΎΠ²Π°Π» ΠΌΠ°Π³Π½ΠΈΡΠ½ΠΎΠ΅ ΠΏΠΎΠ»Π΅, ΠΈΠ·Π»ΡΡΠ°Π΅ΠΌΠΎΠ΅ ΠΏΡΠΎΠ²ΠΎΠ΄ΠΎΠΌ, ΡΠΎ Π²ΡΠΎΡΠΎΠΉ β Π³Π΅Π½Π΅ΡΠΈΡΡΠ΅Ρ Π΅Π³ΠΎ. ΠΠ° ΠΏΡΠ°ΠΊΡΠΈΠΊΠ΅ ΡΡΠΎ ΠΌΠΎΠΆΠ΅Ρ ΠΈ Π½Π΅ Π΄Π°ΡΡ ΠΎΡΠΎΠ±ΡΡ ΠΏΡΠ΅ΠΈΠΌΡΡΠ΅ΡΡΠ² ΠΏΡΠΈ ΠΏΠΎΠΈΡΠΊΠ΅ ΠΊΠ°Π±Π΅Π»Π΅ΠΉ, Ρ ΠΎΡΡ ΠΎΠ±Π΅ΡΡΠΎΡΠ΅Π½Π½ΡΠ΅ ΡΡΠ°ΡΡΠΊΠΈ ΡΠ΅ΡΠΈ ΠΌΠΎΠΆΠ΅Ρ Π½Π°Ρ ΠΎΠ΄ΠΈΡΡ ΡΠΎΠ»ΡΠΊΠΎ ΡΠ°ΠΊΠΎΠΉ ΠΏΡΠΈΠ±ΠΎΡ. ΠΡΡΠ³ΠΎΠ΅ Π΄Π΅Π»ΠΎ, ΡΡΠΎ ΠΏΠΎΠΌΠΈΠΌΠΎ ΠΏΡΠΎΠ²ΠΎΠ΄Π½ΠΈΠΊΠΎΠ² ΠΎΠ½ ΠΈΡΠ΅Ρ Π΅ΡΠ΅ ΠΈ Π°ΡΠΌΠ°ΡΡΡΡ: ΠΏΡΠΈ ΡΠ°Π±ΠΎΡΠ΅ Ρ ΠΏΠ΅ΡΡΠΎΡΠ°ΡΠΎΡΠΎΠΌ ΡΡΠΎ ΡΡΠ°Π½Π΅Ρ ΠΎΠ³ΡΠΎΠΌΠ½ΡΠΌ ΠΏΠ»ΡΡΠΎΠΌ. Π’Π°ΠΊ ΡΡΠΎ Π² Π΄ΠΎΠ»Π³ΠΎΡΡΠΎΡΠ½ΠΎΠΉ ΠΏΠ΅ΡΡΠΏΠ΅ΠΊΡΠΈΠ²Π΅ ΠΈΠΌΠ΅Π½Π½ΠΎ ΡΠ°ΠΊΠΎΠΉ Π΄Π°ΡΡΠΈΠΊ ΡΠΊΡΡΡΠΎΠΉ ΠΏΡΠΎΠ²ΠΎΠ΄ΠΊΠΈ ΡΠ΅ΠΊΠΎΠΌΠ΅Π½Π΄ΡΠ΅ΡΡΡ ΠΏΡΠΈΠΎΠ±ΡΠ΅ΡΡΠΈ.
ΠΠ°ΠΈΠ±ΠΎΠ»Π΅Π΅ ΡΠ°ΡΠΏΡΠΎΡΡΡΡΠ°Π½Π΅Π½Π½ΡΠΌΠΈ ΡΠ΅ΡΠ΅Π½ΠΈΡΠΌΠΈ ΡΡΠΎΠ³ΠΎ ΡΠΈΠΏΠ° ΡΠ²Π»ΡΡΡΡΡ:
- Β«ΠΡΡΠ΅Π»Β». ΠΡΠ΅ΡΠ΅ΡΡΠ²Π΅Π½Π½ΡΠΉ ΠΏΡΠΈΠ±ΠΎΡ, ΠΊΠΎΡΠΎΡΡΠΉ ΠΈΡΠΏΡΡΠΊΠ°Π΅Ρ ΠΌΠ°Π³Π½ΠΈΡΠ½ΠΎΠ΅ ΠΏΠΎΠ»Π΅ ΠΈ ΡΠ΅Π³ΠΈΡΡΡΠΈΡΡΠ΅Ρ Π΅Π³ΠΎ ΡΡΠΈΠ»Π΅Π½ΠΈΠ΅ Π² ΠΎΠΊΡΡΠΆΠ°ΡΡΠ΅ΠΌ ΠΏΡΠΎΡΡΡΠ°Π½ΡΡΠ²Π΅. ΠΠΌΠ΅Π΅Ρ ΠΏΡΠΈΠ΅ΠΌΠ»Π΅ΠΌΡΡ Π³Π»ΡΠ±ΠΈΠ½Ρ ΠΏΠΎΠΈΡΠΊΠ°Β β ΠΎΡ 7 Π΄ΠΎ 10 ΡΠ°Π½ΡΠΈΠΌΠ΅ΡΡΠΎΠ² Π² ΡΡΠ΅Π½Π΅ ΠΏΠ°Π½Π΅Π»ΡΠ½ΠΎΠ³ΠΎ Π΄ΠΎΠΌΠ°. ΠΠΎΠ·Π²ΠΎΠ»ΡΠ΅Ρ ΠΈΡΠΊΠ°ΡΡ Π½Π΅ ΡΠΎΠ»ΡΠΊΠΎ Π»ΠΈΠ½ΠΈΡ, Π½ΠΎ ΠΈ ΠΌΠ΅ΡΡΠΎ Π΅Π΅ ΠΎΠ±ΡΡΠ²Π°. ΠΠ΅ΡΠ΅Π²ΠΎΠ΅ ΠΈ ΠΎΡΠ΅Π½Ρ ΡΡΡΠ΅ΠΊΡΠΈΠ²Π½ΠΎΠ΅ ΡΡΡΡΠΎΠΉΡΡΠ²ΠΎ, Π²ΠΎΠ·ΠΌΠΎΠΆΠ½ΠΎΡΡΠ΅ΠΉ ΠΊΠΎΡΠΎΡΠΎΠ³ΠΎ Ρ
Π²Π°ΡΠΈΡ ΠΏΡΠ°ΠΊΡΠΈΡΠ΅ΡΠΊΠΈ Π΄Π»Ρ ΠΊΠ°ΠΆΠ΄ΠΎΠ³ΠΎ Π»ΡΠ±ΠΈΡΠ΅Π»Ρ ΠΈΠ»ΠΈ ΠΏΡΠΎΡΠ΅ΡΡΠΈΠΎΠ½Π°Π»Π°.
Π Π°ΡΠΏΡΠΎΡΡΡΠ°Π½Π΅Π½Ρ ΠΈ ΠΎΡΡΠΈΡΠ°ΡΠ΅Π»ΡΠ½ΡΠ΅ ΠΎΡΠ·ΡΠ²Ρ ΠΏΡΠΎ Β«ΠΡΡΠ΅Π»Β»: ΠΏΡΠΈ Π±ΠΎΠ»ΡΡΠΎΠΉ Π³Π»ΡΠ±ΠΈΠ½Π΅ Π·Π°Π»Π΅Π³Π°Π½ΠΈΡ ΠΏΡΠΎΠ²ΠΎΠ΄Π° ΡΡΡΡΠΎΠΉΡΡΠ²ΠΎ ΠΌΠΎΠΆΠ΅Ρ Π½Π΅ ΡΠ°ΡΠΏΠΎΠ·Π½Π°Π²Π°ΡΡ ΠΏΡΠΎΠ²ΠΎΠ΄Π½ΠΈΠΊ, Π»ΠΈΠ±ΠΎ Π΄Π°Π²Π°ΡΡ Π»ΠΎΠΆΠ½ΡΠ΅ ΡΠΈΠ³Π½Π°Π»Ρ. - ΠΠ°ΡΡΠΈΠΊΠΈ ΡΠΈΠΏΠ° MS. ΠΠΈΡΠ°ΠΉΡΠΊΠΈΠ΅ ΡΠ΅ΡΠ΅Π½ΠΈΡ, ΠΎΡΠ½ΠΎΠ²Π°Π½Π½ΡΠ΅ Π½Π° ΡΠΎΠΌ ΠΆΠ΅ ΠΏΡΠΈΠ½ΡΠΈΠΏΠ΅. Π ΠΎΡΠ»ΠΈΡΠΈΠ΅ ΠΎΡ Β«ΠΡΡΠ»Π°Β», ΠΈΠΌΠ΅ΡΡ Π°Π½ΡΠ΅Π½Π½Ρ, ΠΊΠΎΡΠΎΡΠ°Ρ ΡΡΠΈΠ»ΠΈΠ²Π°Π΅Ρ ΡΠΈΠ³Π½Π°Π». Π‘ΠΈΠ»ΡΠ½ΠΎ Π½Π° Π³Π»ΡΠ±ΠΈΠ½Π΅ ΠΏΠΎΠΈΡΠΊΠ° ΠΈΠ»ΠΈ ΠΊΠ°ΡΠ΅ΡΡΠ²Π΅ ΡΠ°Π±ΠΎΡΡ ΡΡΠΎ Π½Π΅ ΡΠΊΠ°Π·ΡΠ²Π°Π΅ΡΡΡΒ β ΠΊ ΠΏΡΠΈΠ±ΠΎΡΡ ΡΠ°ΠΊΠΆΠ΅ ΡΠ΅Π΄ΠΊΠΎ Π²ΠΎΠ·Π½ΠΈΠΊΠ°ΡΡ ΠΏΡΠ΅ΡΠ΅Π½Π·ΠΈΠΈ. ΠΠ½ΠΎΠ³Π΄Π° ΡΡΠ²ΡΡΠ²ΠΈΡΠ΅Π»ΡΠ½ΠΎΡΡΡ ΡΡΡΡΠΎΠΉΡΡΠ²Π° Π΄Π°ΠΆΠ΅ ΡΠ»ΠΈΡΠΊΠΎΠΌ Π±ΠΎΠ»ΡΡΠ°Ρ, ΡΡΠΎ ΠΌΠΎΠΆΠ΅Ρ Β«Π²ΡΠ»Π΅Π·Π°ΡΡ Π±ΠΎΠΊΠΎΠΌΒ»: ΠΈΠ½ΠΎΠ³Π΄Π° MS ΡΠ΅Π°Π³ΠΈΡΡΠ΅Ρ Π΄Π°ΠΆΠ΅ Π½Π° Π³Π²ΠΎΠ·Π΄Ρ, Π΄Π°Π²Π½ΡΠΌ Π΄Π°Π²Π½ΠΎ ΠΎΡΡΠ°Π²Π»Π΅Π½Π½ΡΠΉ Π² ΡΡΠ΅Π½Π΅. ΠΠΎ ΠΈΠ΄Π΅Π΅, Π΄Π»Ρ ΡΠ°Π±ΠΎΡΡ Ρ ΠΏΠ΅ΡΡΠΎΡΠ°ΡΠΎΡΠΎΠΌ ΡΡΠΎ Π±ΠΎΠ»ΡΡΠΎΠΉ ΠΏΠ»ΡΡ, Π½ΠΎ Π΄Π»Ρ ΠΌΠ½ΠΎΠ³ΠΈΡ ΡΡΠΎΒ β ΡΠΊΠΎΡΠ΅Π΅ Π½Π΅ΡΠ΄ΠΎΠ±ΡΡΠ²ΠΎ, ΡΠ΅ΠΌ ΠΏΡΠ΅ΠΈΠΌΡΡΠ΅ΡΡΠ²ΠΎ.
- Πosch DMF. ΠΡΠΎΠ΄Π²ΠΈΠ½ΡΡΠΎΠ΅ ΡΡΡΡΠΎΠΉΡΡΠ²ΠΎ ΠΈΠ· Π±ΠΎΠ»Π΅Π΅ Π²ΡΡΠΎΠΊΠΎΠΉ ΡΠ΅Π½ΠΎΠ²ΠΎΠΉ ΠΊΠ°ΡΠ΅Π³ΠΎΡΠΈΠΈ. ΠΠΌΠ΅Π΅Ρ ΡΠΊΡΠ°Π½, Π½Π° ΠΊΠΎΡΠΎΡΠΎΠΌ ΠΏΠΎΠΊΠ°Π·ΡΠ²Π°Π΅ΡΡΡ ΡΠΎΠ»ΡΠΈΠ½Π° ΠΈ Π³Π»ΡΠ±ΠΈΠ½Π° Π·Π°Π»Π΅Π³Π°Π½ΠΈΡ ΠΏΡΠΎΠ²ΠΎΠ΄Π½ΠΈΠΊΠ°. ΠΡΠΈΡΡΡΡΡΠ²ΡΠ΅Ρ ΠΈ Π·Π²ΡΠΊΠΎΠ²Π°Ρ ΠΈΠ½Π΄ΠΈΠΊΠ°ΡΠΈΡ. ΠΡΠΈΠ±ΠΎΡ ΡΠ°Π±ΠΎΡΠ°Π΅Ρ Π±Π΅Π·ΡΠΊΠΎΡΠΈΠ·Π½Π΅Π½Π½ΠΎ, Π½ΠΎ ΡΡΠΎΠΈΡ Π³ΠΎΡΠ°Π·Π΄ΠΎ Π΄ΠΎΡΠΎΠΆΠ΅. ΠΡΠ»ΠΈΡΠ½ΠΎ ΠΏΠΎΠ΄Ρ
ΠΎΠ΄ΠΈΡ Π΄Π»Ρ ΠΎΠ±Π½Π°ΡΡΠΆΠ΅Π½ΠΈΡ ΠΏΡΠΎΠ²ΠΎΠ΄ΠΊΠΈ ΠΏΠ°Π½Π΅Π»ΡΠ½ΠΎΠ³ΠΎ Π΄ΠΎΠΌΠ° Π΄Π°ΠΆΠ΅ ΠΏΠΎΠ΄ ΡΠΎΠ»ΡΡΡΠΌ ΡΠ»ΠΎΠ΅ΠΌ ΡΡΡΠΊΠ°ΡΡΡΠΊΠΈ: Π·Π°ΡΠ²Π»Π΅Π½Π½Π°Ρ ΡΡΠ²ΡΡΠ²ΠΈΡΠ΅Π»ΡΠ½ΠΎΡΡΡ ΡΠΎΡΡΠ°Π²Π»ΡΠ΅Ρ 10 ΡΠ°Π½ΡΠΈΠΌΠ΅ΡΡΠΎΠ², Π½ΠΎ Π½Π° ΠΏΡΠ°ΠΊΡΠΈΠΊΠ΅ Π³ΠΎΡΠ°Π·Π΄ΠΎ Π²ΡΡΠ΅ ΡΡΠΎΠ³ΠΎ ΠΏΠΎΠΊΠ°Π·Π°ΡΠ΅Π»Ρ.

Π’Π°ΠΊΠΆΠ΅ ΡΡΠΎΠΈΡ ΠΎΡΠ΄Π΅Π»ΡΠ½ΠΎ ΡΠΊΠ°Π·Π°ΡΡ ΠΈ ΠΎ ΡΡΠ΅ΡΡΠ΅ΠΌ ΡΠΈΠΏΠ΅ ΠΏΡΠΈΠ±ΠΎΡΠΎΠ², ΠΊΠΎΡΠΎΡΡΠ΅ ΡΠ°ΡΡΠΎ ΠΏΠΎΠ·ΠΈΡΠΈΠΎΠ½ΠΈΡΡΡΡΡΡ ΠΊΠ°ΠΊ ΡΠ΅ΡΠ΅Π½ΠΈΡ Π΄Π»Ρ ΠΏΠΎΠΈΡΠΊΠ° ΡΠΊΡΡΡΠΎΠΉ ΠΏΡΠΎΠ²ΠΎΠ΄ΠΊΠΈ Π² ΠΏΠ°Π½Π΅Π»ΡΠ½ΠΎΠΌ Π΄ΠΎΠΌΠ΅Β β ΡΠ΅ΠΏΠ»ΠΎΠ²ΠΈΠ·ΠΎΡΠ°Ρ . ΠΡΠΈΠ½ΡΠΈΠΏ ΡΠ°Π±ΠΎΡΡ ΠΏΡΠΈΠ±ΠΎΡΠΎΠ² ΡΠ°ΠΊΠΎΠ²: ΠΎΠ½ΠΈ ΠΈΠΌΠ΅ΡΡ ΡΠΊΡΠ°Π½ ΠΈ ΠΊΠ°ΠΌΠ΅ΡΡ, ΠΊΠΎΡΠΎΡΠ°Ρ ΡΠ½ΠΈΠΌΠ°Π΅Ρ Π² ΠΠ (ΠΈΠ½ΡΡΠ°ΠΊΡΠ°ΡΠ½ΠΎΠΌ) ΡΠΏΠ΅ΠΊΡΡΠ΅. ΠΡΠΎ ΠΏΠΎΠ·Π²ΠΎΠ»ΡΠ΅Ρ Π½Π°Ρ ΠΎΠ΄ΠΈΡΡ ΠΏΡΠΎΠ²ΠΎΠ΄Π° ΠΏΠΎ Π½Π°Π³ΡΠ΅Π²Ρ ΠΈ ΠΎΠΏΡΠ΅Π΄Π΅Π»ΡΡΡ, Π½Π°ΡΠΊΠΎΠ»ΡΠΊΠΎ ΠΏΠ΅ΡΠ΅Π³ΡΡΠΆΠ΅Π½Π° Π»ΠΈΠ½ΠΈΡ.
ΠΠΈΠ½ΡΡ Ρ ΡΠ°ΠΊΠΎΠ³ΠΎ ΡΠΏΠΎΡΠΎΠ±Π° ΡΠΎΠ²Π½ΠΎ ΠΎΠ΄ΠΈΠ½, Π½ΠΎ ΠΎΡΠ΅Π½Ρ ΡΡΡΠ΅ΡΡΠ²Π΅Π½Π½ΡΠΉ: ΠΏΡΠΈ ΡΠΎΠ»ΡΡΠΎΠΌ ΡΠ»ΠΎΠ΅ ΡΡΡΠΊΠ°ΡΡΡΠΊΠΈ ΡΠ΅ΠΏΠ»ΠΎ Π±ΡΠ΄Π΅Ρ ΡΠ°ΡΡΠ΅ΠΈΠ²Π°ΡΡΡΡ ΠΎΡΠ΅Π½Ρ Π±ΡΡΡΡΠΎ ΠΈ ΡΡΡΡΠΎΠΉΡΡΠ²ΠΎ Π±ΡΠ΄Π΅Ρ ΠΏΠΎΠΏΡΠΎΡΡΡ Π±Π΅ΡΠΏΠΎΠ»Π΅Π·Π½ΡΠΌ. ΠΠ΅ ΡΡΠΎΠΈΡ Π·Π°Π±ΡΠ²Π°ΡΡ, ΡΡΠΎ Π΅Π³ΠΎ ΡΡΠΎΠΈΠΌΠΎΡΡΡ ΠΏΡΠ°ΠΊΡΠΈΡΠ΅ΡΠΊΠΈ Π½Π° ΠΏΠΎΡΡΠ΄ΠΎΠΊ ΠΏΡΠ΅Π²ΠΎΡΡ ΠΎΠ΄ΠΈΡ ΡΠ½ΠΈΠ²Π΅ΡΡΠ°Π»ΡΠ½ΡΠ΅ ΡΡΡΡΠΎΠΉΡΡΠ²Π° ΠΎΡ Bosch. Π’Π΅ΠΏΠ»ΠΎΠ²ΠΈΠ·ΠΎΡΡ Π±ΠΎΠ»ΡΡΠ΅ ΠΏΠΎΠ΄Ρ ΠΎΠ΄ΡΡ Π΄Π»Ρ ΠΏΡΠΎΠ²ΠΎΠ΄ΠΊΠΈ Ρ Π½Π΅Π²ΡΡΠΎΠΊΠΎΠΉ Π³Π»ΡΠ±ΠΈΠ½ΠΎΠΉ Π·Π°Π»Π΅Π³Π°Π½ΠΈΡ ΠΈΠ»ΠΈ Π΄Π»Ρ Π½Π°Π±Π»ΡΠ΄Π΅Π½ΠΈΡ Π·Π° ΠΊΠ°Π±Π΅Π»ΡΠΌΠΈ, ΡΠ°ΡΠΏΠΎΠ»ΠΎΠΆΠ΅Π½Π½ΡΠΌΠΈ Π½Π΅ Π²Π½ΡΡΡΠΈ ΡΡΠ΅Π½. ΠΠΎ Π² ΡΠ°ΠΊΠΎΠΌ ΡΠ»ΡΡΠ°Π΅ ΠΌΠΎΠΆΠ½ΠΎ Π²ΠΎΡΠΏΠΎΠ»ΡΠ·ΠΎΠ²Π°ΡΡΡΡ ΠΈ ΠΎΠ±ΡΡΠ½ΡΠΌ Β«ΠΎΡΡΠΎΠ²ΡΠΊΠΈΠΌΒ» ΠΌΠ΅ΡΠΎΠ΄ΠΎΠΌ: ΠΏΡΠΎΡΡΠΎ Π²Π΅ΡΡΠΈ ΠΎΡ ΠΎΠ±ΡΡΠ½ΠΎΠΉ ΡΠΎΠ·Π΅ΡΠΊΠΈ ΠΏΠΎ ΡΡΠ΅Π½Π΅ ΠΎΡΠ²Π΅ΡΡΠΊΠΎΠΉ-ΠΈΠ½Π΄ΠΈΠΊΠ°ΡΠΎΡΠΎΠΌ ΠΈ ΠΎΡΡΠΈΡΠΎΠ²ΡΠ²Π°ΡΡ Π»ΠΈΠ½ΠΈΡ, ΠΏΠΎ ΠΊΠΎΡΠΎΡΠΎΠΉ ΠΈΠ΄Π΅Ρ ΠΏΡΠΎΠ²ΠΎΠ΄.
ΠΡΠ»ΠΈ Π½Π΅Ρ Π΄Π΅Π½Π΅Π³ Π½Π° ΠΏΡΠΈΠ±ΠΎΡ ΠΈ Π½Π΅Ρ ΡΡ Π΅ΠΌΡ
Π ΡΡΠ΄Π΅ ΡΠ»ΡΡΠ°Π΅Π² ΠΏΠΎΠΈΡΠΊ ΠΏΡΠΎΠ²ΠΎΠ΄ΠΊΠΈ ΡΠ²Π»ΡΠ΅ΡΡΡ ΠΏΡΠΈΠ½ΡΠΈΠΏΠΈΠ°Π»ΡΠ½ΠΎΠΉ Π·Π°Π΄Π°ΡΠ΅ΠΉ: Π½Π°ΠΏΡΠΈΠΌΠ΅Ρ, Π½ΡΠΆΠ½ΠΎ ΡΡΠΎΡΠ½ΠΎ ΠΏΡΠΎΠ΄Π΅Π»Π°ΡΡ ΡΠΊΠ²ΠΎΠ·Π½ΠΎΠ΅ ΠΎΡΠ²Π΅ΡΡΡΠΈΠ΅ Π² ΡΡΠ΅Π½Π΅, Π·Π°Π±ΠΈΡΡ Π΄ΡΠ±Π΅Π»Ρ ΠΈΠ»ΠΈ Π³Π²ΠΎΠ·Π΄Ρ.
Π ΡΠ°ΠΊΠΈΡ
ΡΠ»ΡΡΠ°ΡΡ
ΠΌΠΎΠΆΠ½ΠΎ Π²ΠΎΡΠΏΠΎΠ»ΡΠ·ΠΎΠ²Π°ΡΡΡΡ ΠΏΠΎΠ΄ΡΡΡΠ½ΡΠΌΠΈ ΡΡΠ΅Π΄ΡΡΠ²Π°ΠΌΠΈ Π΄Π»Ρ ΡΠΎΠ³ΠΎ, ΡΡΠΎΠ±Ρ ΠΏΠΎΠ½ΡΡΡ, Π³Π΄Π΅ Π² ΠΏΠ°Π½Π΅ΡΠ½ΠΎΠΌ Π΄ΠΎΠΌΠ΅ ΡΠ°ΡΠΏΠΎΠ»Π°Π³Π°Π΅ΡΡΡ ΠΏΡΠΎΠ²ΠΎΠ΄ΠΊΠ°:
- ΠΠ½Π΄ΠΈΠΊΠ°ΡΠΎΡΠ½Π°Ρ ΠΎΡΠ²Π΅ΡΡΠΊΠ°. ΠΡΠΎΡ ΡΠΏΠΎΡΠΎΠ± ΡΠΆΠ΅ Π²ΡΠΊΠΎΠ»ΡΠ·Ρ ΡΠΏΠΎΠΌΠΈΠ½Π°Π»ΡΡ Π² ΠΏΡΠ΅Π΄ΡΠ΄ΡΡΠ΅ΠΌ ΡΠ°Π·Π΄Π΅Π»Π΅ Π½Π°ΡΠ΅ΠΉ ΡΡΠ°ΡΡΠΈ. ΠΠ±ΡΡΠ½Π°Ρ ΠΈΠ½Π΄ΠΈΠΊΠ°ΡΠΎΡΠ½Π°Ρ ΠΎΡΠ²Π΅ΡΡΠΊΠ° ΠΎΠΏΡΠ΅Π΄Π΅Π»ΡΠ΅Ρ Π½Π°ΠΏΡΡΠΆΠ΅Π½ΠΈΠ΅, Π° ΠΏΠΎΡΠΎΠΌΡ ΠΏΡΠΎΠ²ΠΎΠ΄ Ρ ΡΠΎΠ½ΠΊΠΎΠΉ ΠΈΠ·ΠΎΠ»ΡΡΠΈΠ΅ΠΉ Π½Π° Π½Π΅Π±ΠΎΠ»ΡΡΠΎΠΉ Π³Π»ΡΠ±ΠΈΠ½Π΅ ΠΎΠ½ ΡΠ°ΠΊΠΆΠ΅ ΠΎΠ±Π½Π°ΡΡΠΆΠΈΠ²Π°Π΅Ρ Π±Π΅Π· ΠΏΡΠΎΠ±Π»Π΅ΠΌ. ΠΠΎΠΆΠ½ΠΎ Π½Π°ΡΠ°ΡΡ ΡΠ²ΠΎΠΉ ΠΏΠΎΠΈΡΠΊ ΠΎΡ ΡΠΎΠ·Π΅ΡΠΊΠΈ ΠΈΠ»ΠΈ Π»ΡΡΡΡΡ ΠΈ Π²Π΅ΡΡΠΈ ΠΈΠ½ΡΡΡΡΠΌΠ΅Π½ΡΠΎΠΌ ΠΏΠΎ ΡΡΠ΅Π½Π΅ Π΄ΠΎ ΡΠΎΠΉ ΡΠΎΡΠΊΠΈ, ΡΡΠ΄ΠΎΠΌ Ρ ΠΊΠΎΡΠΎΡΠΎΠΉ Π²Ρ ΠΏΠ»Π°Π½ΠΈΡΡΠ΅ΡΠ΅ ΡΠ°Π±ΠΎΡΠ°ΡΡ. Π’ΠΎΡΠ½ΠΎΡΡΡ ΠΌΠ΅ΡΠΎΠ΄Π° ΠΎΡΠ΅Π½Ρ Π²ΡΡΠΎΠΊΠ°Ρ (ΠΏΠ»ΡΡ-ΠΌΠΈΠ½ΡΡ ΠΏΠ°ΡΠ° ΡΠ°Π½ΡΠΈΠΌΠ΅ΡΡΠΎΠ²), Π½ΠΎ ΡΠ½ΠΈΠ²Π΅ΡΡΠ°Π»ΡΠ½ΡΠΌ Π΅Π³ΠΎ Π½Π°Π·Π²Π°ΡΡ Π½ΠΈΠΊΠ°ΠΊ Π½Π΅ ΠΏΠΎΠ»ΡΡΠ°Π΅ΡΡΡ.
- ΠΡΠΈ ΠΊΠ°ΠΏΠΈΡΠ°Π»ΡΠ½ΠΎΠΌ ΠΈΠ»ΠΈ ΠΊΠΎΡΠΌΠ΅ΡΠΈΡΠ΅ΡΠΊΠΎΠΌ ΡΠ΅ΠΌΠΎΠ½ΡΠ΅ ΠΌΠΎΠΆΠ½ΠΎ ΠΏΠΎΠΏΡΠΎΡΡΡ ΠΏΡΠΈΡΠΌΠΎΡΡΠ΅ΡΡΡΡ ΠΊ ΡΡΠ΅Π½Π°ΠΌ ΠΈ ΠΏΠΎΠΈΡΠΊΠ°ΡΡ ΠΎΡΠ»ΠΈΡΠΈΡ Π² ΡΠ²Π΅ΡΠ΅ ΡΡΡΠΊΠ°ΡΡΡΠΊΠΈ. ΠΠΎΠ»Π΅Π΅ ΡΠ²Π΅ΡΠ»ΡΠ΅ ΡΠ΅ΡΡΠ°Π²ΡΠ΅ ΠΏΠΎΠ»ΠΎΡΡ Π΄ΡΡΠ³ΠΎΠΉ ΡΠ΅ΠΊΡΡΡΡΡΒ β ΡΡΠΎ, Π²Π΅ΡΠΎΡΡΠ½ΠΎ, ΡΡΡΠΎΠ±Ρ Π΄Π»Ρ ΠΏΡΠΎΠ²ΠΎΠ΄ΠΎΠ². ΠΠ»Ρ Π½ΠΈΡ ΡΠ°ΡΠ΅ Π²ΡΠ΅Π³ΠΎ ΠΈΡΠΏΠΎΠ»ΡΠ·ΡΠ΅ΡΡΡ ΡΡΡΡ ΠΌΠ΅Π½Π΅Π΅ ΠΆΠΈΠ΄ΠΊΠΈΠΉ ΡΠ°ΡΡΠ²ΠΎΡ, Π΄Π° ΠΈ Π΄Π΅Π»Π°ΡΡΡΡ ΠΎΠ½ΠΈ Π³ΠΎΡΠ°Π·Π΄ΠΎ ΠΏΠΎΠ·ΠΆΠ΅Β β ΡΠ°Π·Π½ΠΈΡΠ° ΡΠΎΡΠ½ΠΎ Π±ΡΠ΄Π΅Ρ Π·Π°ΠΌΠ΅ΡΠ½Π° Π½Π° Π³Π»Π°Π·.
- Π Π°Π΄ΠΈΠΎΠΏΡΠΈΠ΅ΠΌΠ½ΠΈΠΊ.
Π£Π΄ΠΈΠ²ΠΈΡΠ΅Π»ΡΠ½ΠΎ, Π½ΠΎ Π΄Π°ΠΆΠ΅ Ρ ΠΏΠΎΠΌΠΎΡΡΡ ΠΎΠ±ΡΡΠ½ΠΎΠ³ΠΎ ΡΠ°Π΄ΠΈΠΎΠΏΡΠΈΠ΅ΠΌΠ½ΠΈΠΊΠ° ΠΌΠΎΠΆΠ½ΠΎ ΡΠ΄Π΅Π»Π°ΡΡ ΡΠ²ΠΎΡ ΠΈΠΌΠΏΡΠΎΠ²ΠΈΠ·ΠΈΡΠΎΠ²Π°Π½Π½ΡΡ ΡΡ
Π΅ΠΌΡ ΠΏΡΠΎΠ²ΠΎΠ΄ΠΊΠΈ Π² ΠΌΠ½ΠΎΠ³ΠΎΠΊΠ²Π°ΡΡΠΈΡΠ½ΠΎΠΌ ΠΏΠ°Π½Π΅Π»ΡΠ½ΠΎΠΌ Π΄ΠΎΠΌΠ΅. ΠΠ»Ρ ΡΡΠΎΠ³ΠΎ Π½ΡΠΆΠ½ΠΎ Π²ΠΊΠ»ΡΡΠΈΡΡ ΡΡΡΡΠΎΠΉΡΡΠ²ΠΎ ΠΈ Π½Π°ΡΡΡΠΎΠΈΡΡ Π΅Π³ΠΎ Π½Π° ΡΠ°ΡΡΠΎΡΡ 100 ΠΊΠΈΠ»ΠΎΠ³Π΅ΡΡ (ΠΊΠΡ). ΠΠΌΠ΅Π½Π½ΠΎ Π² ΡΡΠΎΠΌ Π΄ΠΈΠ°ΠΏΠ°Π·ΠΎΠ½Π΅ ΠΊΠ°Π±Π΅Π»Ρ Π½Π°ΡΠΈΠ½Π°ΡΡ ΠΈΡΠΏΡΡΠΊΠ°ΡΡ ΠΏΠΎΠΌΠ΅Ρ
ΠΈΒ β Π·Π΄Π΅ΡΡ ΡΠ°Π±ΠΎΡΠ°Π΅Ρ Π·Π°ΠΊΠΎΠ½ Π΅Π΄ΠΈΠ½ΡΡΠ²Π° ΡΠ»Π΅ΠΊΡΡΠΈΡΠ΅ΡΠΊΠΎΠ³ΠΎ ΠΈ ΠΌΠ°Π³Π½ΠΈΡΠ½ΠΎΠ³ΠΎ ΠΏΠΎΠ»Π΅ΠΉ. ΠΡΠΆΠ½ΠΎ Π²Π΅ΡΡΠΈ ΠΏΠΎ ΡΡΠ΅Π½Π΅ Π°Π½ΡΠ΅Π½Π½ΠΎΠΉ ΡΠ°ΠΊ ΠΆΠ΅, ΠΊΠ°ΠΊ Π±ΡΠ΄ΡΠΎ ΡΡΠΎ ΡΠΏΠ΅ΡΠΈΠ°Π»ΠΈΠ·ΠΈΡΠΎΠ²Π°Π½Π½ΡΠΉ ΠΏΡΠΈΠ±ΠΎΡ ΠΈΠ»ΠΈ ΠΎΡΠ²Π΅ΡΡΠΊΠ°-ΠΈΠ½Π΄ΠΈΠΊΠ°ΡΠΎΡ. ΠΠ΄ΠΈΠ½ΡΡΠ²Π΅Π½Π½ΡΠΉ Π½Π΅Π΄ΠΎΡΡΠ°ΡΠΎΠΊΒ β Ρ ΠΌΠ΅ΡΠΎΠ΄Π° Π½Π΅Π²ΡΡΠΎΠΊΠ°Ρ ΡΠΎΡΠ½ΠΎΡΡΡ. ΠΠΎΠ³ΡΠ΅ΡΠ½ΠΎΡΡΡ ΠΌΠΎΠΆΠ΅Ρ ΡΠΎΡΡΠ°Π²Π»ΡΡΡ Π΄ΠΎ Π΄Π΅ΡΡΡΠΊΠ° ΡΠ°Π½ΡΠΈΠΌΠ΅ΡΡΠΎΠ², Π° ΠΏΠΎΡΠΎΠΌΡ ΠΏΡΠΈ ΡΠ°Π±ΠΎΡΠ΅ Ρ Π΄ΡΠ΅Π»ΡΡ ΠΈΠ»ΠΈ ΠΏΠ΅ΡΡΠΎΡΠ°ΡΠΎΡΠΎΠΌ Π»ΡΡΡΠ΅ ΠΎΡΡΡΡΠΏΠΈΡΡ ΡΡΠΎΠ»ΡΠΊΠΎ ΠΆΠ΅ Π²ΠΎ ΠΈΠ·Π±Π΅ΠΆΠ°Π½ΠΈΠ΅ Π½Π΅ΠΏΡΠΈΡΡΠ½ΠΎΡΡΠ΅ΠΉ. - ΠΠΈΠΊΡΠΎΡΠΎΠ½. Π€Π°ΠΊΡΠΈΡΠ΅ΡΠΊΠΈ, ΠΌΠΈΠΊΡΠΎΡΠΎΠ½ ΡΠ°ΠΊΠΆΠ΅ ΡΠ²Π»ΡΠ΅ΡΡΡ Π°Π½ΡΠ΅Π½Π½ΠΎΠΉΒ β ΡΡΠΈ ΡΡΡΡΠΎΠΉΡΡΠ²Π° ΠΈΡΠΏΠΎΠ»ΡΠ·ΡΡΡ ΠΏΡΠΈΠΌΠ΅ΡΠ½ΠΎ ΠΎΠ΄ΠΈΠ½ ΠΈ ΡΠΎΡ ΠΆΠ΅ ΠΏΡΠΈΠ½ΡΠΈΠΏ ΡΠ°Π±ΠΎΡΡ, ΠΏΡΡΡΡ ΠΈ ΠΈΠΌΠ΅ΡΡ ΡΠ°Π·Π½ΡΠ΅ Π΄ΠΈΠ°ΠΏΠ°Π·ΠΎΠ½Ρ ΡΡΠ²ΡΡΠ²ΠΈΡΠ΅Π»ΡΠ½ΠΎΡΡΠΈ. Π’Π΅ΠΌ Π½Π΅ ΠΌΠ΅Π½Π΅Π΅, ΠΏΡΠΈ ΠΏΠΎΠ»Π½ΠΎΠΌ ΠΎΡΡΡΡΡΡΠ²ΠΈΠΈ ΠΈΠ½ΡΡΡΡΠΌΠ΅Π½ΡΠ° ΠΎΠ½ ΠΏΠΎΠΌΠΎΠΆΠ΅Ρ Π²Π°ΠΌ Π½Π°ΠΉΡΠΈ ΡΡΡΠΎΠ±Ρ Π² ΠΏΠ°Π½Π΅Π»ΡΠ½ΠΎΠΌ Π΄ΠΎΠΌΠ΅ ΠΈ ΠΈΠ·Π±Π΅ΠΆΠ°ΡΡ Π½Π΅ΠΏΡΠΈΡΡΠ½ΡΡ
ΡΠΈΡΡΠ°ΡΠΈΠΉ. ΠΡΠΆΠ½ΠΎ Π²ΠΊΠ»ΡΡΠΈΡΡ ΠΌΠΈΠΊΡΠΎΡΠΎΠ½ Π² Π·Π°ΠΏΠΈΡΡΠ²Π°ΡΡΠ΅Π΅ ΡΡΡΡΠΎΠΉΡΡΠ²ΠΎ ΠΈ ΡΠ΄Π΅Π»Π°ΡΡ Π΄ΠΈΠ½Π°ΠΌΠΈΠΊΠΈ ΠΏΠΎΠ³ΡΠΎΠΌΡΠ΅.
ΠΠ°ΡΠ΅ΠΌ Π½ΡΠΆΠ½ΠΎ ΠΏΡΠΎΠ²ΠΎΠ΄ΠΈΡΡ Π²Π΄ΠΎΠ»Ρ ΠΈΠΌ Π²Π΄ΠΎΠ»Ρ ΡΡΠ΅Π½Ρ Π½Π° ΡΠ°ΡΡΡΠΎΡΠ½ΠΈΠΈ 1β2 ΡΠ°Π½ΡΠΈΠΌΠ΅ΡΡΠ°. Π₯Π°ΡΠ°ΠΊΡΠ΅ΡΠ½ΡΠΉ ΠΏΡΠΈΠ·Π½Π°ΠΊ ΠΎΠ±Π½Π°ΡΡΠΆΠ΅Π½Π½ΠΎΠΉ ΠΏΡΠΎΠ²ΠΎΠ΄ΠΊΠΈΒ β Ρ
Π°ΡΠ°ΠΊΡΠ΅ΡΠ½ΡΠΉΒ ΡΡΠ΅ΡΠΊ. Π’ΠΎΡΠ½ΠΎΡΡΡ ΠΌΠ΅ΡΠΎΠ΄Π° Π½Π΅ Π²ΡΡΠ΅, ΡΠ΅ΠΌ Ρ ΡΠ°Π΄ΠΈΠΎΠΏΡΠΈΠ΅ΠΌΠ½ΠΈΠΊΠ°. Π’Π°ΠΊΠΆΠ΅ ΠΏΡΠ΅Π΄ΠΏΠΎΠ»Π°Π³Π°Π΅ΡΡΡ ΡΠ΄Π΅Π»Π°ΡΡ Π·Π°ΠΏΠ°Ρ Π΄Π»Ρ ΠΏΡΠ΅Π΄ΠΎΡΠ²ΡΠ°ΡΠ΅Π½ΠΈΡ ΠΏΠΎΡΠ°ΠΆΠ΅Π½ΠΈΡ ΡΠΎΠΊΠΎΠΌ.
ΠΡΠ²ΠΎΠ΄Ρ
ΠΠ»Ρ ΡΠΎΠ³ΠΎ, ΡΡΠΎΠ±Ρ Π½Π°ΠΉΡΠΈ (ΠΈΠ»ΠΈ ΡΡΡΠ°Π½ΠΎΠ²ΠΈΡΡ) ΡΡ Π΅ΠΌΡ ΠΏΡΠΎΠ²ΠΎΠ΄ΠΊΠΈ Π² ΠΌΠ½ΠΎΠ³ΠΎΠΊΠ²Π°ΡΡΠΈΡΠ½ΠΎΠΌ ΠΏΠ°Π½Π΅Π»ΡΠ½ΠΎΠΌ Π΄ΠΎΠΌΠ΅,Β Π½Π΅ΠΎΠ±Ρ ΠΎΠ΄ΠΈΠΌΠΎ Π·Π½Π°ΡΡ Π΄Π°Π½Π½ΡΠ΅ ΠΎ ΡΠ°ΠΌΠΎΠΌ Π΄ΠΎΠΌΠ΅. ΠΠ°ΠΈΠ±ΠΎΠ»Π΅Π΅ ΡΠ΄Π°ΡΠ»ΠΈΠ²ΡΠ΅ ΡΠΌΠΎΠ³ΡΡ Π½Π°ΠΉΡΠΈ Π΄ΠΎΠΊΡΠΌΠ΅Π½ΡΠ°ΡΠΈΡ ΠΈΠΌΠ΅Π½Π½ΠΎ ΠΏΠΎ ΡΡΠΎΠΌΡ ΡΠΈΠΏΡ ΠΏΠΎΡΡΡΠΎΠΉΠΊΠΈ, Π½ΠΎ ΠΏΡΠΈΠ΄Π΅ΡΡΡ ΡΠ°ΡΡΡΠΈΡΡΠ²Π°ΡΡ, ΡΡΠΎ ΡΡΡΠΎΠΈΡΠ΅Π»ΠΈ ΡΠΎΠ±Π»ΡΠ΄Π°Π»ΠΈ Π΅Π΅ Π±Π΅ΡΠΏΡΠΈΠΊΠΎΡΠ»ΠΎΠ²Π½ΠΎ. ΠΠ΅ ΡΡΠΎΠΈΡ Π·Π°Π±ΡΠ²Π°ΡΡ, ΡΡΠΎ ΠΊΠ°Π½Π°Π»Ρ, ΠΏΡΠ΅Π΄Π½Π°Π·Π½Π°ΡΠ΅Π½Π½ΡΠ΅ Π΄Π»Ρ ΡΠ°Π·Π²ΠΎΠ΄ΠΊΠΈ ΠΏΡΠΎΠ²ΠΎΠ΄ΠΎΠ², ΡΠ°ΡΡΠΎ ΠΈΠΌΠ΅Π»ΠΈ Π·Π°Π²ΠΎΠ΄ΡΠΊΠΈΠ΅ Π΄Π΅ΡΠ΅ΠΊΡΡ β Π±ΡΠ»ΠΈ Π·Π°Π±ΠΈΡΡ ΡΠ΅Π±Π½Π΅ΠΌ ΠΈΠ»ΠΈ Π²ΠΎΠ²ΡΠ΅ Π½Π΅ ΠΈΠΌΠ΅Π»ΠΈ Π΄ΠΎΡΡΠ°ΡΠΎΡΠ½ΠΎΠΉ Π³Π»ΡΠ±ΠΈΠ½Ρ.
Π’Π°ΠΊΠΆΠ΅ ΡΡΠΎΠΈΡ ΠΏΠΎΠΌΠ½ΠΈΡΡ ΠΈ ΠΎΠ± ΠΎΡΠ½ΠΎΠ²Π½ΡΡ ΠΏΡΠΈΠ½ΡΠΈΠΏΠ°Ρ Π²Π΅Π΄Π΅Π½ΠΈΡ ΠΊΠ°Π±Π΅Π»Π΅ΠΉ, ΠΊΠΎΡΠΎΡΡΡ ΠΏΡΠΈΠ΄Π΅ΡΠΆΠΈΠ²Π°Π»ΠΈΡΡ Π²ΠΎ Π²ΡΠ΅Ρ ΡΠΎΠ²Π΅ΡΡΠΊΠΈΡ Π΄ΠΎΠΌΠ°Ρ :
- ΠΏΡΠΎΠ²ΠΎΠ΄Π½ΠΈΠΊΠΈ ΠΈΠ΄ΡΡ ΡΠΎΠ»ΡΠΊΠΎ ΠΏΠ΅ΡΠΏΠ΅Π½Π΄ΠΈΠΊΡΠ»ΡΡΠ½ΠΎ ΠΈΠ»ΠΈ ΠΏΠ°ΡΠ°Π»Π΅Π»ΡΠ½ΠΎ ΡΡΠ΅Π½Π°ΠΌ;
- ΡΠ°ΡΡΡΠΎΡΠ½ΠΈΠ΅ ΠΏΡΠΎΠ²ΠΎΠ΄Π° ΠΎΡ ΠΏΠΎΡΠΎΠ»ΠΊΠ° ΠΈ ΠΏΠΎΠ»Π° ΡΠΎΡΡΠ°Π²Π»ΡΠ΅Ρ Π½Π΅ ΠΌΠ΅Π½Π΅Π΅ 15 ΡΠ°Π½ΡΠΈΠΌΠ΅ΡΡΠΎΠ²;
- ΠΏΠΎΠ²ΠΎΡΠΎΡΡ ΠΏΡΠΎΠ²ΠΎΠ΄Π° ΠΈΠΌΠ΅ΡΡ Π²ΠΈΠ΄ ΠΏΡΡΠΌΠΎΠ³ΠΎ ΡΠ³Π»Π°.

ΠΠΎ Π½Π΅ ΡΡΠΎΠΈΡ ΠΈΡΠΊΠ»ΡΡΠ°ΡΡ ΠΏΠΎΡΠ²Π»Π΅Π½ΠΈΠ΅ ΠΊΠ°Π±Π΅Π»Π΅ΠΉ ΠΏΠΎΠ΄ ΠΏΠ»ΠΈΠ½ΡΡΡΠ°ΠΌΠΈ ΠΈΠ»ΠΈ ΠΏΠΎΠ»ΠΎΠΌ β Π² ΠΏΠ°Π½Π΅Π»ΡΠ½ΡΡ Π΄ΠΎΠΌΠ°Ρ ΡΠ°ΠΊΠΈΠ΅ Ρ ΠΎΠ΄Ρ Π½Π΅ Π±ΡΠ»ΠΈ ΡΠ΅Π΄ΠΊΠΎΡΡΡΡ. ΠΡΠΎΠ±ΠΎΠ΅ Π²Π½ΠΈΠΌΠ°Π½ΠΈΠ΅ ΡΡΠΎΠΈΡ ΡΠ΄Π΅Π»ΡΡΡ ΡΠ΅Π»ΡΠΌ ΠΌΠ΅ΠΆΠ΄Ρ ΠΏΠ»ΠΈΡΠ°ΠΌΠΈ: Π·Π°ΠΏΡΠ΅Ρ Π½Π° ΡΠ°Π·ΠΌΠ΅ΡΠ΅Π½ΠΈΠ΅ Π² Π½ΠΈΡ ΠΏΡΠΎΠ²ΠΎΠ΄ΠΎΠ² ΡΠ°ΡΡΠΎ ΠΈΠ³Π½ΠΎΡΠΈΡΠΎΠ²Π°Π»ΡΡ ΡΠ»Π΅ΠΊΡΡΠΈΠΊΠ°ΠΌΠΈ Π·Π° Π½Π΅ΠΈΠΌΠ΅Π½ΠΈΠ΅ΠΌ Π΄ΡΡΠ³ΠΈΡ Π²Π°ΡΠΈΠ°Π½ΡΠΎΠ².
ΠΠ°ΠΈΠ±ΠΎΠ»ΡΡΠΈΠΉ ΠΈΠ½ΡΠ΅ΡΠ΅Ρ Π΄Π»Ρ ΠΌΠ°ΡΡΠ΅ΡΠΎΠ² ΠΏΡΠ΅Π΄ΡΡΠ°Π²Π»ΡΡΡ ΠΏΡΠΈΠ±ΠΎΡΡ Π΄Π»Ρ ΠΏΠΎΠΈΡΠΊΠ° ΡΠΊΡΡΡΠΎΠΉ ΠΏΡΠΎΠ²ΠΎΠ΄ΠΊΠΈ. ΠΠΎΡΠ°Π·Π΄ΠΎ Π»ΡΡΡΠ΅ Π²ΡΠ±ΠΈΡΠ°ΡΡ ΠΏΠΎΡΡΠ°ΡΠΈΠ²Π½ΡΠ΅ ΠΌΠ΅ΡΠ°Π»Π»ΠΎΠΈΡΠΊΠ°ΡΠ΅Π»ΠΈ β ΠΎΠ½ΠΈ ΠΏΠΎΠΌΠΎΠ³ΡΡ Π½Π°Ρ ΠΎΠ΄ΠΈΡΡ ΠΊΠ°ΠΊ ΠΎΠ±Π΅ΡΡΠΎΡΠ΅Π½Π½ΡΠ΅ ΠΏΡΠΎΠ²ΠΎΠ΄Π½ΠΈΠΊΠΈ, ΡΠ°ΠΊ ΠΈ ΠΏΡΠΎΠ²ΠΎΠ΄Π° ΠΏΠΎΠ΄ Π½Π°ΠΏΡΡΠΆΠ΅Π½ΠΈΠ΅ΠΌ. ΠΠ· Π±ΡΠ΄ΠΆΠ΅ΡΠ½ΡΡ ΡΠ΅ΡΠ΅Π½ΠΈΠΉ Π²ΡΠ΄Π΅Π»ΡΡΡ ΠΎΡΠ΅ΡΠ΅ΡΡΠ²Π΅Π½Π½ΡΠΉ Β«ΠΡΡΠ΅Π»Β» ΠΈ ΠΊΠΈΡΠ°ΠΉΡΠΊΠΈΠΉ MS, Π² Π±ΠΎΠ»Π΅Π΅ Π΄ΠΎΡΠΎΠ³ΠΎΠΌ ΡΠ΅Π³ΠΌΠ΅Π½ΡΠ΅ β Πosch. Π’Π΅ΠΏΠ»ΠΎΠ²ΠΈΠ·ΠΎΡΡ ΠΈ ΠΏΠΎΠ΄ΡΡΡΠ½ΡΠ΅ ΡΡΠ΅Π΄ΡΡΠ²Π° (ΠΎΡΠ²Π΅ΡΡΠΊΠ°-ΠΈΠ½Π΄ΠΈΠΊΠ°ΡΠΎΡ, ΠΏΡΠΈΠ΅ΠΌΠ½ΠΈΠΊ ΠΈ ΡΠ°ΠΊ Π΄Π°Π»Π΅Π΅) Π»ΡΡΡΠ΅ Π½Π΅ ΠΈΡΠΏΠΎΠ»ΡΠ·ΠΎΠ²Π°ΡΡ: Π³Π»ΡΠ±ΠΈΠ½Π° ΠΏΠΎΠΈΡΠΊΠ° ΡΠΎΡΡΠ°Π²Π»ΡΠ΅Ρ ΠΏΠ°ΡΡ ΡΠ°Π½ΡΠΈΠΌΠ΅ΡΡΠΎΠ², Π° ΡΠΎΡΠ½ΠΎΡΡΡ ΠΎΡΡΠ°Π²Π»ΡΠ΅Ρ ΠΆΠ΅Π»Π°ΡΡ Π»ΡΡΡΠ΅Π³ΠΎ.
ΠΠ΄Π΅ ΠΊΡΠΏΠΈΡΡ
ΠΠ°ΠΊΡΠΈΠΌΠ°Π»ΡΠ½ΠΎ Π±ΡΡΡΡΠΎ Π·Π°ΠΊΡΡΡΡ Π²ΠΎΠΏΡΠΎΡ ΠΌΠΎΠΆΠ½ΠΎ, ΠΏΠΎΡΠ΅ΡΠΈΠ² Π±Π»ΠΈΠΆΠ°ΠΉΡΠΈΠΉ ΡΠΏΠ΅ΡΠΈΠ°Π»ΠΈΠ·ΠΈΡΠΎΠ²Π°Π½Π½ΡΠΉ ΠΌΠ°Π³Π°Π·ΠΈΠ½. ΠΠΏΡΠΈΠΌΠ°Π»ΡΠ½ΡΠΌ ΠΆΠ΅, ΠΏΠΎ ΡΠΎΠΎΡΠ½ΠΎΡΠ΅Π½ΠΈΡ ΡΠ΅Π½Π°-ΠΊΠ°ΡΠ΅ΡΡΠ²ΠΎ, ΠΎΡΡΠ°ΡΡΡΡ Π²Π°ΡΠΈΠ°Π½Ρ ΠΏΠΎΠΊΡΠΏΠΊΠΈ Π² ΠΠ½ΡΠ΅ΡΠ½Π΅Ρ-ΠΌΠ°Π³Π°Π·ΠΈΠ½Π΅ ΠΠ»ΠΈΠΠΊΡΠΏΡΠ΅ΡΡ.
ΠΠ±ΡΠ·Π°ΡΠ΅Π»ΡΠ½ΠΎΠ΅ Π΄Π»ΠΈΡΠ΅Π»ΡΠ½ΠΎΠ΅ ΠΎΠΆΠΈΠ΄Π°Π½ΠΈΠ΅ ΠΏΠΎΡΡΠ»ΠΎΠΊ ΠΈΠ· ΠΠΈΡΠ°Ρ ΠΎΡΡΠ°Π»ΠΎΡΡ Π² ΠΏΡΠΎΡΠ»ΠΎΠΌ, Π²Π΅Π΄Ρ ΡΠ΅ΠΉΡΠ°Ρ ΠΌΠ½ΠΎΠΆΠ΅ΡΡΠ²ΠΎ ΡΠΎΠ²Π°ΡΠΎΠ² Π½Π°Ρ
ΠΎΠ΄ΡΡΡΡ Π½Π° ΠΏΡΠΎΠΌΠ΅ΠΆΡΡΠΎΡΠ½ΡΡ
ΡΠΊΠ»Π°Π΄Π°Ρ
Π² ΡΡΡΠ°Π½Π°Ρ
Π½Π°Π·Π½Π°ΡΠ΅Π½ΠΈΡ: Π½Π°ΠΏΡΠΈΠΌΠ΅Ρ, ΠΏΡΠΈ Π·Π°ΠΊΠ°Π·Π΅ Π²Ρ ΠΌΠΎΠΆΠ΅ΡΠ΅ Π²ΡΠ±ΡΠ°ΡΡ ΠΎΠΏΡΠΈΡ Β«ΠΠΎΡΡΠ°Π²ΠΊΠ° ΠΈΠ· Π ΠΎΡΡΠΈΠΉΡΠΊΠΎΠΉ Π€Π΅Π΄Π΅ΡΠ°ΡΠΈΠΈΒ»:
ΠΠΈΠ΄Π΅ΠΎ ΠΏΠΎ ΡΠ΅ΠΌΠ΅
ΠΠ»Π΅ΠΊΡΡΠΎΠΏΡΠΎΠ²ΠΎΠ΄ΠΊΠ° Π² ΠΊΠ²Π°ΡΡΠΈΡΠ΅: ΠΏΡΠ°Π²ΠΈΠ»Π° ΠΎΡ Π Π΄ΠΎ Π― | Π‘Π²ΠΎΠΈΠΌΠΈ ΡΡΠΊΠ°ΠΌΠΈ
ΠΡΠ»ΠΈ Π²Ρ ΡΠ΅ΡΠΈΠ»ΠΈ ΠΏΠΎΠ²Π΅ΡΠΈΡΡ Π»ΡΡΡΡΡ ΡΠ°ΠΌΠΎΡΡΠΎΡΡΠ΅Π»ΡΠ½ΠΎ ΠΈΠ»ΠΈ ΠΏΠΎΠΌΠ΅Π½ΡΡΡ ΡΠΎΠ·Π΅ΡΠΊΡ, Π½Π΅ΠΎΠ±Ρ ΠΎΠ΄ΠΈΠΌΠΎ ΡΠΎΠ±Π»ΡΠ΄Π°ΡΡ Π½Π΅ΠΊΠΎΡΠΎΡΡΠ΅ ΠΎΡΠ΅Π½Ρ Π²Π°ΠΆΠ½ΡΠ΅ ΠΏΡΠ°Π²ΠΈΠ»Π° ΡΠ°Π±ΠΎΡΡ Ρ ΡΠ»Π΅ΠΊΡΡΠΈΡΠ΅ΡΡΠ²ΠΎΠΌ. ΠΠ°ΠΆΠ΅ Π΅ΡΠ»ΠΈ Π²Ρ Π½Π΅ ΡΠ΅ΡΠΈΡΠ΅ΡΡ ΡΠ°ΠΌΠΎΡΡΠΎΡΡΠ΅Π»ΡΠ½ΠΎ Π²Π·ΡΡΡΡΡ Π·Π° ΡΠ°Π±ΠΎΡΡ Ρ ΡΠ»Π΅ΠΊΡΡΠΎΠΏΡΠΎΠ²ΠΎΠ΄ΠΊΠΎΠΉ, Π·Π½Π°Π½ΠΈΠ΅ ΡΠΎΠ³ΠΎ, ΠΊΠ°ΠΊ Π΅Π΅ ΠΏΡΠΎΠΈΠ·Π²ΠΎΠ΄ΠΈΡΡ, ΠΏΠΎΠ·Π²ΠΎΠ»ΠΈΡ Π²Π°ΠΌ ΠΊΠΎΠ½ΡΡΠΎΠ»ΠΈΡΠΎΠ²Π°ΡΡ ΡΠ°Π±ΠΎΡΡ Π½Π°Π΅ΠΌΠ½ΠΎΠ³ΠΎ ΡΠ»Π΅ΠΊΡΡΠΈΠΊΠ°.
ΠΠΎΠ½ΡΠ°ΠΆ ΡΠ»Π΅ΠΊΡΡΠΎΠΏΡΠΎΠ²ΠΎΠ΄ΠΊΠΈ Π² ΠΆΠΈΠ»ΡΡ ΠΏΠΎΠΌΠ΅ΡΠ΅Π½ΠΈΡΡ — ΡΡΠΎ Π½ΡΠΆΠ½ΠΎ Π·Π½Π°ΡΡ
Π’ΡΠ°ΡΡΡ ΠΊΠ²Π°ΡΡΠΈΡΠ½ΠΎΠΉ ΡΠ»Π΅ΠΊΡΡΠΎΠΏΡΠΎΠ²ΠΎΠ΄ΠΊΠΈ ΡΠ»Π΅Π΄ΡΠ΅Ρ ΠΏΡΠΎΠΊΠ»Π°Π΄ΡΠ²Π°ΡΡ ΡΡΡΠΎΠ³ΠΎ Π²Π΅ΡΡΠΈΠΊΠ°Π»ΡΠ½ΠΎ ΠΈ Π³ΠΎΡΠΈΠ·ΠΎΠ½ΡΠ°Π»ΡΠ½ΠΎ ΠΏΠΎ ΡΡΠ΅Π½Π°ΠΌ, Π° Π²ΡΠ΅ ΠΏΠΎΠ²ΠΎΡΠΎΡΡ Π΄Π΅Π»Π°ΡΡ ΡΠΎΠ»ΡΠΊΠΎ ΠΏΠΎΠ΄ ΠΏΡΡΠΌΡΠΌ ΡΠ³Π»ΠΎΠΌ.
ΠΡΠ»ΠΈ ΡΠ°Π·Π²ΠΎΠ΄ΠΊΡ ΡΠ΅ΡΠ΅Π½ΠΎ ΡΠ°ΡΠΏΠΎΠ»ΠΎΠΆΠΈΡΡ Π²Π²Π΅ΡΡ
Ρ ΠΊΠΎΠΌΠ½Π°ΡΡ, ΡΠΎ ΡΡΠ°ΡΡΠ° Π΄ΠΎΠ»ΠΆΠ½Π° ΠΏΡΠΎΠ»Π΅Π³Π°ΡΡ Π½Π° ΡΠ°ΡΡΡΠΎΡΠ½ΠΈΠΈ 20-30 ΡΠΌ ΠΎΡ ΠΏΠΎΡΠΎΠ»ΠΊΠ°. ΠΡΠΎ ΠΌΠΈΠ½ΠΈΠΌΠΈΠ·ΠΈΡΡΠ΅Ρ Π²Π΅ΡΠΎΡΡΠ½ΠΎΡΡΡ ΠΌΠ΅Ρ
Π°Π½ΠΈΡΠ΅ΡΠΊΠΎΠ³ΠΎ ΠΏΠΎΠ²ΡΠ΅ΠΆΠ΄Π΅Π½ΠΈΡ ΠΊΠ°Π±Π΅Π»Ρ ΠΏΡΠΈ ΡΠ΅ΠΌΠΎΠ½ΡΠ΅ ΠΈΠ»ΠΈ ΡΠ°ΡΡΡΠ°Π½ΠΎΠ²ΠΊΠ΅ ΠΌΠ΅Π±Π΅Π»ΠΈ.
Π Π½ΠΈΠΆΠ½Π΅ΠΉ ΡΠ°ΡΡΠΈ ΡΡΠ°ΡΡΡ ΠΊΠ°Π±Π΅Π»Ρ ΠΎΠ±ΡΡΠ½ΠΎ ΠΏΡΠΎΠΊΠ»Π°Π΄ΡΠ²Π°Π΅ΡΡΡ Π½Π° ΡΠ°ΡΡΡΠΎΡΠ½ΠΈΠΈ 30 ΡΠΌ ΠΎΡ ΠΏΠΎΠ»Π° ΠΈ Π΄ΠΎΠ»ΠΆΠ΅Π½ Π±ΡΡΡ Π·Π°ΡΠΈΡΠ΅Π½ ΠΊΠ°Π±Π΅Π»ΡΠ½ΡΠΌ ΠΊΠ°Π½Π°Π»ΠΎΠΌ. ΠΠΎ ΡΠ°ΡΠΈΠΎΠ½Π°Π»ΡΠ½Π΅Π΅ Π² ΡΡΠΎΠΌ ΡΠ»ΡΡΠ°Π΅ ΠΏΡΠΎΠ»ΠΎΠΆΠΈΡΡ ΠΊΠ°Π±Π΅Π»Ρ ΠΏΠΎ ΠΏΠΎΠ»Ρ Π²Π½ΡΡΡΠΈ ΡΠΏΠ΅ΡΠΈΠ°Π»ΡΠ½ΠΎΠ³ΠΎ ΡΠ»Π΅ΠΊΡΡΠΈΡΠ΅ΡΠΊΠΎΠ³ΠΎ ΠΏΠ»ΠΈΠ½ΡΡΡΠ°.
ΠΡΠΊΠ»ΡΡΠ°ΡΠ΅Π»ΠΈ ΡΠ»Π΅Π΄ΡΠ΅Ρ ΡΠ°ΡΠΏΠΎΠ»Π°Π³Π°ΡΡ ΠΏΡΠΈ Π²Ρ ΠΎΠ΄Π΅ Π² ΠΏΠΎΠΌΠ΅ΡΠ΅Π½ΠΈΠ΅ ΡΠΎ ΡΡΠΎΡΠΎΠ½Ρ Π΄Π²Π΅ΡΠ½ΠΎΠΉ ΡΡΡΠΊΠΈ. ΠΡΡΠΎΡΠ° ΡΠ°Π·ΠΌΠ΅ΡΠ΅Π½ΠΈΡ Π½Π΅ Π½ΠΎΡΠΌΠΈΡΡΠ΅ΡΡΡ Π² ΡΠΎΠΎΡΠ²Π΅ΡΡΡΠ²ΠΈΠΈ Ρ ΠΠΠ‘Π’ΠΎΠΌ ΠΈ Π‘ΠΠΠ, Π½ΠΎ, ΠΊΠ°ΠΊ ΠΏΡΠ°Π²ΠΈΠ»ΠΎ, ΡΠΎΡΡΠ°Π²Π»ΡΠ΅Ρ ΠΎΡ 80 Π΄ΠΎ 150. Π‘ΠΌ. ΠΠ²ΡΠΎΡΡΠ°Π½Π΄Π°ΡΡ ΠΏΡΠ΅Π΄ΠΏΠΈΡΡΠ²Π°Π΅Ρ ΡΠ°Π·ΠΌΠ΅ΡΠ°ΡΡ Π²ΡΠΊΠ»ΡΡΠ°ΡΠ΅Π»Ρ Π½Π° Π²ΡΡΠΎΡΠ΅ 105 ΡΠΌ ΠΎΡ ΠΏΠΎΠ»Π°, ΡΡΠΎΠ±Ρ Π΄Π΅ΡΠΈ ΠΌΠΎΠ³Π»ΠΈ ΠΈΠΌ ΠΏΠΎΠ»ΡΠ·ΠΎΠ²Π°ΡΡΡΡ. Π±Π΅Π· ΠΏΡΠΎΠ±Π»Π΅ΠΌ.
Π ΠΎΠ·Π΅ΡΠΊΠΈ ΡΠ°ΡΠΏΠΎΠ»Π°Π³Π°ΡΡΡΡ Π½Π° Π²ΡΡΠΎΡΠ΅ 30 ΡΠΌ ΠΎΡ ΠΏΠΎΠ»Π°, Π½ΠΎ ΠΏΡΠΈ Π½Π΅ΠΎΠ±Ρ
ΠΎΠ΄ΠΈΠΌΠΎΡΡΠΈ ΠΌΠΎΠ³ΡΡ Π½Π°Ρ
ΠΎΠ΄ΠΈΡΡΡΡ Π½Π° Π»ΡΠ±ΠΎΠΉ Π²ΡΡΠΎΡΠ΅, Π½Π°ΠΏΡΠΈΠΌΠ΅Ρ, Π½Π° ΡΡΠΎΠ²Π½Π΅ ΠΊΡΡ
ΠΎΠ½Π½ΠΎΠΉ ΡΡΠΎΠ»Π΅ΡΠ½ΠΈΡΡ.Π Π΅ΠΊΠΎΠΌΠ΅Π½Π΄ΡΠ΅ΡΡΡ ΡΡΡΠ°Π½ΠΎΠ²ΠΈΡΡ Π½Π΅ ΠΌΠ΅Π½Π΅Π΅ ΠΎΠ΄Π½ΠΎΠΉ ΡΠΎΠ·Π΅ΡΠΊΠΈ Π½Π° 6 ΠΌ2. ΠΠ° ΠΊΡΡ
Π½Π΅ ΠΊΠΎΠ»ΠΈΡΠ΅ΡΡΠ²ΠΎ ΡΠΎΠ·Π΅ΡΠΎΠΊ Π·Π°Π²ΠΈΡΠΈΡ ΠΎΡ ΠΊΠΎΠ»ΠΈΡΠ΅ΡΡΠ²Π° Π±ΡΡΠΎΠ²ΡΡ
ΡΠ»Π΅ΠΊΡΡΠΎΠΏΡΠΈΠ±ΠΎΡΠΎΠ².
Π Π°ΡΡΡΠΎΡΠ½ΠΈΠ΅ ΠΎΡ ΠΌΠ΅ΡΡΠ° ΡΠ°ΡΠΏΠΎΠ»ΠΎΠΆΠ΅Π½ΠΈΡ Π²ΡΠΊΠ»ΡΡΠ°ΡΠ΅Π»Π΅ΠΉ ΠΈ ΡΠΎΠ·Π΅ΡΠΎΠΊ Π΄ΠΎ Π΄Π²Π΅ΡΠΈ ΠΈΠ»ΠΈ ΠΎΠΊΠ½Π° Π΄ΠΎΠ»ΠΆΠ½ΠΎ Π±ΡΡΡ Π½Π΅ ΠΌΠ΅Π½Π΅Π΅ 10 ΡΠΌ.
ΠΠ»Π΅ΠΊΡΡΠΎΠΏΡΠΎΠ²ΠΎΠ΄ΠΊΠ° Π² Π²Π°Π½Π½ΠΎΠΉ — ΠΎΡΠΎΠ±ΡΠΉ ΡΠ»ΡΡΠ°ΠΉ!
Π Π΄ΡΡΠ³ΠΈΡ ΡΠ»ΡΡΠ°ΡΡ Π²ΡΡΠ΅ΡΠΊΠ°Π·Π°Π½Π½ΡΠ΅ ΡΡΠ΅Π±ΠΎΠ²Π°Π½ΠΈΡ ΠΊ Π·ΠΎΠ½Π°ΠΌ ΡΠ°Π·ΠΌΠ΅ΡΠ΅Π½ΠΈΡ ΠΊΠ°Π±Π΅Π»Π΅ΠΉ Π½Π΅ ΠΏΡΠΈΠΌΠ΅Π½ΡΡΡΡΡ. ΠΠ΄Π΅ΡΡ Π²ΡΠ΅ ΠΏΡΠΎΠ²ΠΎΠ΄Π° Π΄ΠΎΠ»ΠΆΠ½Ρ Π±ΡΡΡ Π² Π²Π΅ΡΡ Π½Π΅ΠΉ ΡΠ°ΡΡΠΈ ΠΏΠΎΠΌΠ΅ΡΠ΅Π½ΠΈΡ, Π° ΡΠ°Π·Π²ΠΎΠ΄ΠΊΠ° ΠΊ ΠΏΠΎΡΡΠ΅Π±ΠΈΡΠ΅Π»ΡΠΌ (ΡΠ²Π΅ΡΠΈΠ»ΡΠ½ΠΈΠΊΠΈ, ΡΠΎΠ·Π΅ΡΠΊΠΈ ΠΈ Π²ΡΠΊΠ»ΡΡΠ°ΡΠ΅Π»ΠΈ) Π΄ΠΎΠ»ΠΆΠ½Π° ΠΏΡΠΎΡ ΠΎΠ΄ΠΈΡΡ ΡΡΡΠΎΠ³ΠΎ Π²Π΅ΡΡΠΈΠΊΠ°Π»ΡΠ½ΠΎ ΡΠ²Π΅ΡΡ Ρ Π²Π½ΠΈΠ·.ΠΠΈΠΊΠ°ΠΊΠΈΡ ΠΏΡΠΎΠ²ΠΎΠ΄ΠΎΠ² Π½Π΅Π»ΡΠ·Ρ Π½Π°Ρ ΠΎΠ΄ΠΈΡΡΡΡ ΡΡΠ΄ΠΎΠΌ Ρ Π΄ΡΡΠ΅ΠΌ ΠΈΠ»ΠΈ Π²Π°Π½Π½ΠΎΠΉ.
Π ΠΏΠΎΡΠΎΠ»ΠΊΠ΅ Π΄ΠΎΠΏΡΡΠΊΠ°Π΅ΡΡΡ ΡΡΡΠ°Π½ΠΎΠ²ΠΊΠ° ΡΠΎΡΠ΅ΡΠ½ΡΡ Π²ΡΡΡΠ°ΠΈΠ²Π°Π΅ΠΌΡΡ ΡΠ²Π΅ΡΠΈΠ»ΡΠ½ΠΈΠΊΠΎΠ² ΠΏΡΠΈ ΡΡΠ»ΠΎΠ²ΠΈΠΈ, ΡΡΠΎ ΠΈΡΡΠΎΡΠ½ΠΈΠΊΠΈ ΡΠ²Π΅ΡΠ° Π² Π½ΠΈΡ Π·Π°ΠΊΡΡΡΡ ΡΡΠ΅ΠΊΠ»ΠΎΠΌ ΠΈΠ»ΠΈ ΡΠ°Π±ΠΎΡΠ°ΡΡ ΠΎΡ Π±Π΅Π·ΠΎΠΏΠ°ΡΠ½ΠΎΠ³ΠΎ Π½Π°ΠΏΡΡΠΆΠ΅Π½ΠΈΡ 12 Π²ΠΎΠ»ΡΡ. Π ΡΡΠΎΠΌ ΠΏΠ»Π°Π½Π΅ ΠΈΠ΄Π΅Π°Π»ΡΠ½ΠΎ ΠΏΠΎΠ΄Ρ ΠΎΠ΄ΡΡ ΡΠ²Π΅ΡΠΎΠ΄ΠΈΠΎΠ΄Ρ. Π’Π°ΠΊΠΆΠ΅ ΡΡΡΠ΅ΡΡΠ²ΡΡΡ ΡΡΠ΅Π±ΠΎΠ²Π°Π½ΠΈΡ ΠΊ ΡΡΠΊΠΎΡΡΠΈ ΠΎΡΠ²Π΅ΡΠ΅Π½ΠΈΡ Π΄Π»Ρ ΡΠ°Π·Π½ΡΡ ΡΠΈΠΏΠΎΠ² ΠΏΠΎΠΌΠ΅ΡΠ΅Π½ΠΈΠΉ. ΠΠ²ΡΠΎΠΏΠ΅ΠΉΡΠΊΠΈΠ΅ ΡΡΠ°Π½Π΄Π°ΡΡΡ ΠΎΡΠ½ΠΎΠ²Π°Π½Ρ Π½Π° Π΄Π΅ΠΉΡΡΠ²ΡΡΡΠ΅ΠΌ ΡΡΠ°Π½Π΄Π°ΡΡΠ΅ ISO 8995 ΠΈ ΠΏΡΠ΅Π΄ΡΡΠΌΠ°ΡΡΠΈΠ²Π°ΡΡ Π΄Π»Ρ Π²Π°Π½Π½ΠΎΠΉ ΠΊΠΎΠΌΠ½Π°ΡΡ Π½ΠΎΡΠΌΡ ΠΎΡΠ²Π΅ΡΠ΅Π½Π½ΠΎΡΡΠΈ Π² Π»ΡΠΊΡΠ΅ 200.
Π‘ΠΌΠΎΡΡΠΈΡΠ΅ ΡΠ°ΠΊΠΆΠ΅: ΠΠ»Π΅ΠΊΡΡΠΎΠΌΠΎΠ½ΡΠ°ΠΆ Π½Π° Π΄Π°ΡΠ΅ ΡΠ²ΠΎΠΈΠΌΠΈ ΡΡΠΊΠ°ΠΌΠΈ — ΡΡ Π΅ΠΌΡ ΠΈ ΡΠΎΡΠΎ
ΠΠΎΠ΄Π° ΠΈ ΡΠ»Π΅ΠΊΡΡΠΈΡΠ΅ΡΡΠ²ΠΎ — ΠΎΡΡΠΎΡΠΎΠΆΠ½ΠΎ!
ΠΠ»Π΅ΠΊΡΡΠΈΡΠ΅ΡΡΠ²ΠΎ ΠΈ Π²ΠΎΠ΄Π° Π½Π΅ΡΠΎΠ²ΠΌΠ΅ΡΡΠΈΠΌΡ, ΠΈ ΠΈΡ
ΡΠΎΡΠ΅ΡΠ°Π½ΠΈΠ΅ ΡΠΌΠ΅ΡΡΠ΅Π»ΡΠ½ΠΎ ΠΎΠΏΠ°ΡΠ½ΠΎ! ΠΠΎΡΡΠΎΠΌΡ Π² Π²Π°Π½Π½ΡΡ
ΠΊΠΎΠΌΠ½Π°ΡΠ°Ρ
ΠΏΠΎΠ²ΡΡΠ΅Π½Π½ΡΠ΅ ΡΡΠ΅Π±ΠΎΠ²Π°Π½ΠΈΡ ΠΊ ΡΠ»Π΅ΠΊΡΡΠΎΠ±Π΅Π·ΠΎΠΏΠ°ΡΠ½ΠΎΡΡΠΈ.
ΠΠ΅ ΡΡΡΠ°Π½Π°Π²Π»ΠΈΠ²Π°ΠΉΡΠ΅ ΡΠ°ΡΠΏΡΠ΅Π΄Π΅Π»ΠΈΡΠ΅Π»ΡΠ½ΡΠ΅ ΠΊΠΎΡΠΎΠ±ΠΊΠΈ Π² Π²Π°Π½Π½ΠΎΠΉ! ΠΠΈΠ½ΠΈΡ ΡΠ»Π΅ΠΊΡΡΠΎΠΏΡΠΎΠ²ΠΎΠ΄ΠΊΠΈ Π΄ΠΎΠ»ΠΆΠ½Π° Π±ΡΡΡ Π·Π°Π·Π΅ΠΌΠ»Π΅Π½Π°, Π° ΡΠ΅ΡΡ Π·Π°ΡΠΈΡΠ΅Π½Π° Π°Π²ΡΠΎΠΌΠ°ΡΠΈΡΠ΅ΡΠΊΠΈ. ΠΠ»Ρ ΡΠ»Π΅ΠΊΡΡΠΎΠΏΠΈΡΠ°Π½ΠΈΡ Π² Π²Π°Π½Π½ΠΎΠΉ ΡΡΠ΅Ρ
ΠΆΠΈΠ»ΡΠ½ΡΠΉ ΠΌΠ΅Π΄Π½ΡΠΉ ΠΊΠ°Π±Π΅Π»Ρ 2,5 ΠΌΠΌ 2 Π΄Π»Ρ ΡΠΎΠ·Π΅ΡΠΎΠΊ, 1,5 ΠΌΠΌ 2 Π΄Π»Ρ ΡΠ²Π΅ΡΠΈΠ»ΡΠ½ΠΈΠΊΠΎΠ², 4ΠΌΠΌ 2 Π΄Π»Ρ Π±ΡΡΠΎΠ²ΠΎΠΉ ΡΠ΅Ρ
Π½ΠΈΠΊΠΈ.
Π§ΡΠΎ ΠΈ Π³Π΄Π΅ ΠΌΠΎΠΆΠ½ΠΎ ΡΡΡΠ°Π½ΠΎΠ²ΠΈΡΡ Π² Π²Π°Π½Π½ΠΎΠΉ
ΠΠ»Π΅ΠΊΡΡΠΎΠΏΡΠΎΠ²ΠΎΠ΄ΠΊΡ ΠΌΠΎΠΆΠ½ΠΎ ΠΌΠΎΠ½ΡΠΈΡΠΎΠ²Π°ΡΡ ΡΠΎΠ»ΡΠΊΠΎ Π² Π·ΠΎΠ½Π΅ Π²ΡΡΠ΅ 225. Π‘Π²Π΅ΡΠΈΠ»ΡΠ½ΠΈΠΊΠΈ Π΄ΠΎΠ»ΠΆΠ½Ρ ΠΈΠΌΠ΅ΡΡ ΠΊΠ»Π°ΡΡ Π·Π°ΡΠΈΡΡ IP X7b ΠΈ ΡΠ°Π±ΠΎΡΠ°ΡΡ Ρ Π½Π°ΠΏΡΡΠΆΠ΅Π½ΠΈΠ΅ΠΌ Π΄ΠΎ 12 Π. Π Π·ΠΎΠ½Π΅ Π²ΡΡΠΎΡΠΎΠΉ 225 ΡΠΌ ΠΌΠΎΠΆΠ½ΠΎ ΡΡΡΠ°Π½Π°Π²Π»ΠΈΠ²Π°ΡΡ ΡΠΎΠ»ΡΠΊΠΎ ΡΡΠ°ΡΠΈΠΎΠ½Π°ΡΠ½ΡΠ΅ ΠΈ ΡΠΏΠ΅ΡΠΈΠ°Π»ΡΠ½ΠΎ ΡΠ°Π·ΡΠ°Π±ΠΎΡΠ°Π½Π½ΡΠ΅ Π²Π΅Π½ΡΠΈΠ»ΡΡΠΈΠΎΠ½Π½ΡΠ΅ ΠΈ Π²ΠΎΠ΄ΠΎΠ½Π°Π³ΡΠ΅Π²Π°ΡΠ΅Π»ΠΈ. Ρ ΡΡΠΎΠΉ ΡΠ΅Π»ΡΡ.
ΠΠ· ΡΠ»ΠΎΠ²Π°ΡΡ ΡΠ»Π΅ΠΊΡΡΠΈΠΊΠ°
Π ΡΠ΅ΠΌ ΡΠ°Π·Π½ΠΈΡΠ° ΠΌΠ΅ΠΆΠ΄Ρ ΠΊΠ°Π±Π΅Π»Π΅ΠΌ, ΠΏΡΠΎΠ²ΠΎΠ΄ΠΎΠΌ ΠΈ ΡΠ½ΡΡΠΎΠΌ? ΠΠ°ΠΊΠ°Ρ ΠΆΠΈΠ»Π° ΠΈ ΡΡΠ΅ΠΏΠ»ΠΈΡΠ΅Π»Ρ? ΠΠ½Π°Ρ ΡΡΠΈ ΠΊΠΎΠ½ΡΠ΅ΠΏΡΠΈΠΈ, Π²Π°ΠΌ Π±ΡΠ΄Π΅Ρ Π»Π΅Π³ΡΠ΅ ΠΏΠΎΠ½ΡΡΡ ΡΠ°Π·Π½ΠΎΠΎΠ±ΡΠ°Π·ΠΈΠ΅ ΠΏΡΠΎΠ²ΠΎΠ΄Π½ΠΈΠΊΠΎΠ² ΡΠ»Π΅ΠΊΡΡΠΈΡΠ΅ΡΡΠ²Π°, ΠΏΡΠ΅Π΄Π»Π°Π³Π°Π΅ΠΌΡΡ ΡΡΠ½ΠΊΠΎΠΌ.
Π‘Π΅ΡΠ΄Π΅ΡΠ½ΠΈΠΊ — ΡΡΠΎ ΠΌΠ΅ΡΠ°Π»Π»ΠΈΡΠ΅ΡΠΊΠΈΠΉ ΡΠ΅ΡΠ΄Π΅ΡΠ½ΠΈΠΊ ΠΏΡΠΎΠ²ΠΎΠ΄Π½ΠΈΠΊΠ°. Π‘Π΅ΡΠ΄Π΅ΡΠ½ΠΈΠΊ ΠΌΠΎΠΆΠ΅Ρ Π±ΡΡΡ ΡΠΏΠ»ΠΎΡΠ½ΡΠΌ ΠΈΠ»ΠΈ ΡΠΎΡΡΠΎΡΡΡ ΠΈΠ· ΡΠΎΠ½ΠΊΠΈΡ
ΠΏΡΠΎΠ²ΠΎΠ»ΠΎΠΊ, ΡΠΊΡΡΡΠ΅Π½Π½ΡΡ
Π² ΠΆΠ³ΡΡ. Π Π·Π°Π²ΠΈΡΠΈΠΌΠΎΡΡΠΈ ΠΎΡ ΠΌΠ°ΡΠ΅ΡΠΈΠ°Π»Π° ΠΆΠΈΠ»Ρ Π±ΡΠ²Π°ΡΡ Π°Π»ΡΠΌΠΈΠ½ΠΈΠ΅Π²ΡΠΌΠΈ, ΠΌΠ΅Π΄Π½ΡΠΌΠΈ ΠΈ Π°Π»ΡΠΌΠΈΠ½ΠΈΠ΅Π²ΠΎ-ΠΌΠ΅Π΄Π½ΡΠΌΠΈ.
ΠΡΠ±ΠΈΡΠ°Ρ ΠΏΡΠΎΠ²ΠΎΠ΄Π° ΠΈ ΠΊΠ°Π±Π΅Π»ΠΈ Π΄Π»Ρ Π΄ΠΎΠΌΠ°ΡΠ½Π΅ΠΉ ΡΠ»Π΅ΠΊΡΡΠΎΠΏΡΠΎΠ²ΠΎΠ΄ΠΊΠΈ, Π²Π°ΠΆΠ½ΠΎ Π·Π½Π°ΡΡ ΠΏΠ»ΠΎΡΠ°Π΄Ρ ΡΠ΅ΡΠ΅Π½ΠΈΡ ΠΆΠΈΠ».
ΠΠ·ΠΎΠ»ΡΡΠΈΡ — ΡΡΠΎ ΠΌΠ°ΡΠ΅ΡΠΈΠ°Π», ΠΏΡΠΎΠΏΡΡΠΊΠ°ΡΡΠΈΠΉ ΡΠ»Π΅ΠΊΡΡΠΈΡΠ΅ΡΠΊΠΈΠΉ ΡΠΎΠΊ. ΠΡΠΎ ΠΌΠΎΠΆΠ΅Ρ Π±ΡΡΡ ΠΊΠ΅ΡΠ°ΠΌΠΈΠΊΠ°, ΡΡΠ΅ΠΊΠ»ΠΎ, ΠΏΠΎΠ»ΠΈΠ²ΠΈΠ½ΠΈΠ»Ρ Π»ΠΎΡΠΈΠ΄, ΡΠ΅Π»Π»ΡΠ»ΠΎΠΈΠ΄. ΠΠ·ΠΎΠ»ΡΡΠΈΡ Π·Π°ΡΠΈΡΠ°Π΅Ρ Π»ΡΠ΄Π΅ΠΉ ΠΎΡ Π²ΠΎΠ·Π΄Π΅ΠΉΡΡΠ²ΠΈΡ ΡΠΎΠΊΠ°, ΠΏΡΠ΅Π΄ΠΎΡ ΡΠ°Π½ΡΠ΅Ρ ΠΆΠΈΠ»Ρ ΠΎΡ ΡΠΎΠΏΡΠΈΠΊΠΎΡΠ½ΠΎΠ²Π΅Π½ΠΈΡ Π΄ΡΡΠ³ Ρ Π΄ΡΡΠ³ΠΎΠΌ ΠΈ ΠΎΠ±Π΅ΡΠΏΠ΅ΡΠΈΠ²Π°Π΅Ρ Π·Π°ΡΠΈΡΡ ΠΏΡΠΎΠ²ΠΎΠ΄Π½ΠΈΠΊΠ° ΠΎΡ ΠΌΠ΅Ρ Π°Π½ΠΈΡΠ΅ΡΠΊΠΈΡ ΠΏΠΎΠ²ΡΠ΅ΠΆΠ΄Π΅Π½ΠΈΠΉ ΠΈ ΠΏΠΎΠ³ΠΎΠ΄Π½ΡΡ ΡΡΠ»ΠΎΠ²ΠΈΠΉ.
ΠΡΠΊΠ»ΡΡΠΈΡΡ ΠΏΡΠ΅Π΄ΠΎΡ ΡΠ°Π½ΠΈΡΠ΅Π»ΠΈ!
Π‘Π΅ΡΡ ΠΏΠΎΠ΄ Π½Π°ΠΏΡΡΠΆΠ΅Π½ΠΈΠ΅ΠΌ Π΅ΡΡΡ ΡΠΎΠ»ΡΠΊΠΎ Π² ΡΠ»ΡΡΠ°Π΅ ΠΎΡΠΊΠ»ΡΡΠ΅Π½ΠΈΡ ΡΠΎΠΎΡΠ²Π΅ΡΡΡΠ²ΡΡΡΠ΅Π³ΠΎ ΠΏΡΠ΅Π΄ΠΎΡ ΡΠ°Π½ΠΈΡΠ΅Π»Ρ. ΠΠ΅Π΄ΠΎΡΡΠ°ΡΠΎΡΠ½ΠΎ ΠΏΡΠΎΡΡΠΎ ΡΠ΅Π»ΠΊΠ½ΡΡΡ Π²ΡΠΊΠ»ΡΡΠ°ΡΠ΅Π»Π΅ΠΌ! ΠΠ΅ΡΠ΅Π΄ ΠΎΠΊΠΎΠ½ΡΠ°Π½ΠΈΠ΅ΠΌ ΡΠ°Π±ΠΎΡ Π·Π°ΠΊΡΠ΅ΠΏΠΈΡΠ΅ ΠΏΡΠ΅Π΄ΠΎΡ ΡΠ°Π½ΠΈΡΠ΅Π»Ρ ΠΈΠ·ΠΎΠ»Π΅Π½ΡΠΎΠΉ, ΡΡΠΎΠ±Ρ ΠΏΡΠ΅Π΄ΠΎΡΠ²ΡΠ°ΡΠΈΡΡ ΡΠ»ΡΡΠ°ΠΉΠ½ΠΎΠ΅ Π²ΠΊΠ»ΡΡΠ΅Π½ΠΈΠ΅. ΠΠ΅ΡΠ΅Π΄ Π½Π°ΡΠ°Π»ΠΎΠΌ ΡΠ°Π±ΠΎΡΡ ΠΏΡΠΎΠ²Π΅ΡΡΡΠ΅ Ρ ΠΏΠΎΠΌΠΎΡΡΡ ΠΈΠ·ΠΌΠ΅ΡΠΈΡΠ΅Π»ΡΠ½ΠΎΠ³ΠΎ ΠΏΡΠΈΠ±ΠΎΡΠ°, Π΄Π΅ΠΉΡΡΠ²ΠΈΡΠ΅Π»ΡΠ½ΠΎ Π»ΠΈ ΡΠ΅ΡΡ Π½Π°Ρ ΠΎΠ΄ΠΈΡΡΡ ΠΏΠΎΠ΄ Π½Π°ΠΏΡΡΠΆΠ΅Π½ΠΈΠ΅ΠΌ. ΠΠ½Π΄ΠΈΠΊΠ°ΡΠΎΡΠ½ΠΎΠΉ ΠΎΡΠ²Π΅ΡΡΠΊΠΈ Π΄Π»Ρ ΡΡΠΎΠ³ΠΎ Π½Π΅Π΄ΠΎΡΡΠ°ΡΠΎΡΠ½ΠΎ. ΠΡΡΡΠ΅ ΠΈΡΠΏΠΎΠ»ΡΠ·ΠΎΠ²Π°ΡΡ Π΄Π»Ρ ΡΡΠΎΠΉ ΡΠ΅Π»ΠΈ ΠΈΠ½Π΄ΠΈΠΊΠ°ΡΠΎΡ Π½Π°ΠΏΡΡΠΆΠ΅Π½ΠΈΡ ΠΈΠ»ΠΈ ΠΌΡΠ»ΡΡΠΈΠΌΠ΅ΡΡ.
Π‘ΡΡΠ»ΠΊΠ° ΠΏΠΎ ΡΠ΅ΠΌΠ΅: ΠΠ»Π΅ΠΊΡΡΠΎΠΌΠΎΠ½ΡΠ°ΠΆ Π² Π²Π°Π½Π½ΠΎΠΉ ΠΈ ΡΠ°ΡΠ½Π΅ ΡΠ²ΠΎΠΈΠΌΠΈ ΡΡΠΊΠ°ΠΌΠΈ — ΡΠ΅ΡΡΠ΅ΠΆΠΈ, ΡΡ Π΅ΠΌΡ, ΡΠΎΡΠΎ
ΠΡΠΎΠ²ΠΎΠ΄, ΠΊΠ°Π±Π΅Π»Ρ ΠΈΠ»ΠΈ ΡΠ½ΡΡ
ΠΡΠΎΠ²ΠΎΠ΄ ΠΈΠΌΠ΅Π΅Ρ ΠΎΠ΄Π½Ρ ΠΈΠ»ΠΈ Π½Π΅ΡΠΊΠΎΠ»ΡΠΊΠΎ ΠΏΠ»Π΅ΡΠ΅Π½ΡΡ
Π½ΠΈΡΠ΅ΠΉ, ΡΠΎΠ΅Π΄ΠΈΠ½ΡΡΡΠΈΡ
ΠΈΡΡΠΎΡΠ½ΠΈΠΊ ΡΠ»Π΅ΠΊΡΡΠΎΡΠ½Π΅ΡΠ³ΠΈΠΈ Ρ ΠΏΠΎΡΡΠ΅Π±ΠΈΡΠ΅Π»Π΅ΠΌ, ΠΏΠΎΡΡΠΎΠΌΡ ΠΎΠ½ΠΈ Π΄Π΅Π»ΡΡΡΡ Π½Π° ΠΎΠ΄Π½ΠΎΠΆΠΈΠ»ΡΠ½ΡΠ΅ ΠΈ ΠΌΠ½ΠΎΠ³ΠΎΠΆΠΈΠ»ΡΠ½ΡΠ΅.
ΠΡΠΎΠ²ΠΎΠ΄Π° ΠΌΠΎΠ³ΡΡ Π±ΡΡΡ ΠΊΠ°ΠΊ Π·Π°ΡΠΈΡΠ΅Π½Π½ΡΠΌΠΈ, ΡΠ°ΠΊ ΠΈ Π½Π΅Π·Π°ΡΠΈΡΠ΅Π½Π½ΡΠΌΠΈ. ΠΠ΅ΡΠ²ΡΠ΅ ΠΈΠΌΠ΅ΡΡ ΠΈΠ·ΠΎΠ»ΡΡΠΈΡ
, ΡΠΊΡΠ°Π½ΠΈΡΡΡΡΠΈΠΉ ΠΏΡΠΎΠ²ΠΎΠ΄ ΠΎΡ ΡΠ²Π΅ΡΠ°, Π²Π»Π°Π³ΠΈ, Π°Π³ΡΠ΅ΡΡΠΈΠ²Π½ΡΡ Π²Π΅ΡΠ΅ΡΡΠ², ΠΌΠ΅Ρ Π°Π½ΠΈΡΠ΅ΡΠΊΠΈΡ ΠΏΠΎΠ²ΡΠ΅ΠΆΠ΄Π΅Π½ΠΈΠΉ, Π½Π΅Π·Π°ΡΠΈΡΠ΅Π½Π½ΡΠ΅ ΠΏΡΠΎΠ²ΠΎΠ΄Π° ΡΠ°ΠΊΠΎΠΉ ΠΎΠ±ΠΎΠ»ΠΎΡΠΊΠΈ Π½Π΅ ΠΈΠΌΠ΅ΡΡ.
ΠΠ°Π±Π΅Π»Ρ ΠΎΡΠ»ΠΈΡΠ°Π΅ΡΡΡ ΠΎΡ ΠΏΡΠΎΠ²ΠΎΠ΄Π° ΡΠ΅ΠΌ, ΡΡΠΎ ΠΊΠ°ΠΆΠ΄Π°Ρ Π΅Π³ΠΎ ΠΆΠΈΠ»ΠΊΠ° ΠΈΠ·ΠΎΠ»ΠΈΡΠΎΠ²Π°Π½Π° ΠΈ Π΄ΠΎΠΏΠΎΠ»Π½ΠΈΡΠ΅Π»ΡΠ½ΠΎ ΠΈΠΌΠ΅Π΅Ρ Π·Π°ΡΠΈΡΠ½ΠΎΠ΅ ΠΏΠΎΠΊΡΡΡΠΈΠ΅ ΠΈΠ· ΠΏΠΎΠ»ΠΈΠΌΠ΅ΡΠΎΠ², ΡΠ΅Π·ΠΈΠ½Ρ ΠΈΠ»ΠΈ ΠΌΠ΅ΡΠ°Π»Π»Π°. ΠΠΎΠΌΠΈΠΌΠΎ Π²Π½Π΅ΡΠ½Π΅ΠΉ ΠΈΠ·ΠΎΠ»ΡΡΠΈΠΈ, ΠΊΠΎΡΠΎΡΠ°Ρ Π½Π°Π·ΡΠ²Π°Π΅ΡΡΡ ΠΊΠ΅ΠΌΠ±ΡΠΈΠΊΠΎΠΌ, Π² ΠΊΠ°Π±Π΅Π»ΡΡ ΠΈΡΠΏΠΎΠ»ΡΠ·ΡΡΡΡΡ Π½Π°ΠΏΠΎΠ»Π½ΠΈΡΠ΅Π»ΠΈ, ΠΊΠΎΡΠΎΡΡΠ΅ ΠΎΠ±Π΅ΡΠΏΠ΅ΡΠΈΠ²Π°ΡΡ Π΄ΠΎΠΏΠΎΠ»Π½ΠΈΡΠ΅Π»ΡΠ½ΡΡ Π·Π°ΡΠΈΡΡ ΠΎΡ ΠΏΠΎΠ²ΡΠ΅ΠΆΠ΄Π΅Π½ΠΈΠΉ.Π’Π°ΠΊΠΈΠΌ ΠΎΠ±ΡΠ°Π·ΠΎΠΌ, Π·Π°ΡΠΈΡΠ½ΡΠΉ ΡΠ»ΠΎΠΉ ΠΈΠ· ΡΡΠ°Π»ΡΠ½ΡΡ ΠΌΠ°ΡΠ΅ΡΠΈΠ°Π»ΠΎΠ² ΡΡΡΠΎΠΉΡΠΈΠ² ΠΊ Π³ΡΡΠ·ΡΠ½Π°ΠΌ ΠΈ ΡΠΏΠΎΡΠΎΠ±Π΅Π½ Π²ΡΠ΄Π΅ΡΠΆΠΈΠ²Π°ΡΡ ΡΠΈΠ»ΡΠ½ΡΠ΅ ΡΠ΄Π°ΡΡ Π»ΠΎΠΏΠ°ΡΠΎΠΉ ΠΈΠ»ΠΈ Π΄ΡΡΠ³ΠΈΠΌ ΡΡΡΠ½ΡΠΌ ΠΈΠ½ΡΡΡΡΠΌΠ΅Π½ΡΠΎΠΌ. ΠΠ°Π±Π΅Π»ΠΈ Ρ ΡΠ°ΠΊΠΎΠΉ Π·Π°ΡΠΈΡΠΎΠΉ Π½Π°Π·ΡΠ²Π°ΡΡ Π±ΡΠΎΠ½ΠΈΡΠΎΠ²Π°Π½Π½ΡΠΌΠΈ.
Π¨Π½ΡΡ ΡΠΎΡΡΠΎΠΈΡ ΠΈΠ· ΠΌΠ½ΠΎΠ³ΠΎΠΆΠΈΠ»ΡΠ½ΡΡ Π³ΠΈΠ±ΠΊΠΈΡ ΠΏΡΠΎΠ²ΠΎΠ΄ΠΎΠ², Π·Π°ΠΊΠΎΠ΄ΠΈΡΠΎΠ²Π°Π½Π½ΡΡ ΠΈ ΠΏΠΎΠΊΡΡΡΡΡ Π²Π½Π΅ΡΠ½Π΅ΠΉ ΠΎΠ±ΠΎΠ»ΠΎΡΠΊΠΎΠΉ ΠΈΠ· ΠΌΡΠ³ΠΊΠΎΠΉ ΡΠ΅Π·ΠΈΠ½Ρ ΠΈΠ»ΠΈ ΠΏΠ»Π°ΡΡΠΈΠΊΠ°. Π¨Π½ΡΡΡ ΠΎΡΠ΅Π½Ρ Π³ΠΈΠ±ΠΊΠΈΠ΅, ΠΏΠΎΡΡΠΎΠΌΡ ΠΈΡ ΠΈΡΠΏΠΎΠ»ΡΠ·ΡΡΡ Π² Π±ΡΡΠΎΠ²ΡΡ ΠΏΡΠΈΠ±ΠΎΡΠ°Ρ ΠΈ ΡΠ»Π΅ΠΊΡΡΠΎΠΈΠ½ΡΡΡΡΠΌΠ΅Π½ΡΠ°Ρ .
ΠΡΠΈ Π²ΡΠ±ΠΎΡΠ΅ ΠΊΠΎΠ½Π΄ΡΠΊΡΠΎΡΠ° ΠΏΠ΅ΡΠ²ΠΎΠ΅, Π½Π° ΡΡΠΎ Π½ΡΠΆΠ½ΠΎ ΠΎΠ±ΡΠ°ΡΠ°ΡΡ Π²Π½ΠΈΠΌΠ°Π½ΠΈΠ΅, ΡΡΠΎ ΠΌΠ°ΡΠ΅ΡΠΈΠ°Π» ΠΆΠΈΠ».
Π‘ΠΎΠ³Π»Π°ΡΠ½ΠΎ Π΄Π΅ΠΉΡΡΠ²ΡΡΡΠΈΠΌ Π½ΠΎΡΠΌΠ°ΠΌ ΠΈ ΠΏΡΠ°Π²ΠΈΠ»Π°ΠΌ Π΄Π»Ρ Π²Π½ΡΡΡΠ΅Π½Π½Π΅ΠΉ ΡΠ»Π΅ΠΊΡΡΠΎΠΏΡΠΎΠ²ΠΎΠ΄ΠΊΠΈ, Π΄ΠΎΠΏΡΡΠΊΠ°Π΅ΡΡΡ ΠΈΡΠΏΠΎΠ»ΡΠ·ΠΎΠ²Π°Π½ΠΈΠ΅ ΠΏΡΠΎΠ²ΠΎΠ΄ΠΎΠ² ΠΈ ΠΊΠ°Π±Π΅Π»Π΅ΠΉ ΡΠΎΠ»ΡΠΊΠΎ Ρ ΠΌΠ΅Π΄Π½ΡΠΌΠΈ ΠΆΠΈΠ»Π°ΠΌΠΈ. ΠΡΠΎΠ²ΠΎΠ΄Π° Ρ Π°Π»ΡΠΌΠΈΠ½ΠΈΠ΅Π²ΡΠΌΠΈ ΠΆΠΈΠ»Π°ΠΌΠΈ Π·Π°ΠΏΡΠ΅ΡΠ΅Π½Ρ.
Π£ΡΠΈΡΡΠ²Π°ΠΉΡΠ΅ ΡΠ°ΠΊΠΆΠ΅ ΡΠΏΠΎΡΠΎΠ± ΠΏΡΠΎΠΊΠ»Π°Π΄ΠΊΠΈ ΠΏΡΠΎΠ²ΠΎΠ΄Π° ΠΈΠ»ΠΈ ΠΊΠ°Π±Π΅Π»Ρ. ΠΡΠΎΠ²ΠΎΠ΄Π° ΠΏΡΠΎΠ»ΠΎΠΆΠ΅Π½Ρ ΡΠΎΠ»ΡΠΊΠΎ ΡΠΊΡΡΡΡΠΌ ΡΠΏΠΎΡΠΎΠ±ΠΎΠΌ ΠΈΠ»ΠΈ ΠΎΠ½ΠΈ ΡΠΏΡΡΡΠ°Π½Ρ Π² ΠΏΠ»Π°ΡΡΠΈΠΊΠΎΠ²ΡΡ ΠΊΠΎΡΠΎΠ±ΠΊΠ°Ρ , ΠΊΠ°Π±Π΅Π»ΠΈ ΠΌΠΎΠΆΠ½ΠΎ ΠΏΡΠΎΠ»ΠΎΠΆΠΈΡΡ ΠΎΡΠΊΡΡΡΠΎ.
Π Π΄ΠΎΠΌΠ°ΡΠ½Π΅ΠΉ ΡΠ»Π΅ΠΊΡΡΠΎΠΏΡΠΎΠ²ΠΎΠ΄ΠΊΠ΅ ΡΠ°ΡΠ΅ Π²ΡΠ΅Π³ΠΎ ΠΈΡΠΏΠΎΠ»ΡΠ·ΡΠ΅ΡΡΡ ΠΊΠ°Π±Π΅Π»Ρ GDP. ΠΡΠΎ Π½Π΅Π±ΡΠΎΠ½ΠΈΡΠΎΠ²Π°Π½Π½ΡΠΉ, ΡΠΊΡΠ°Π½ΠΈΡΠΎΠ²Π°Π½Π½ΡΠΉ ΠΊΠ°Π±Π΅Π»Ρ Ρ ΠΈΠ·ΠΎΠ»ΡΡΠΈΠ΅ΠΉ ΠΈΠ· ΠΠΠ₯. ΠΠ³ΠΎ ΡΡΡΠ°Π½ΠΎΠ²ΠΊΠ° Π²ΠΎΠ·ΠΌΠΎΠΆΠ½Π° ΠΊΠ°ΠΊ Π² ΡΡΡ ΠΈΡ , ΡΠ°ΠΊ ΠΈ Π²ΠΎ Π²Π»Π°ΠΆΠ½ΡΡ ΠΏΠΎΠΌΠ΅ΡΠ΅Π½ΠΈΡΡ .ΠΠ·ΠΎΠ»ΠΈΡΠΎΠ²Π°Π½Π½ΡΠ΅ ΠΆΠΈΠ»Ρ ΠΊΠ°Π±Π΅Π»Ρ ΡΠΊΡΡΡΠ΅Π½Ρ ΠΈ ΠΈΠΌΠ΅ΡΡ Ρ Π°ΡΠ°ΠΊΡΠ΅ΡΠ½ΡΠΉ ΡΠ²Π΅Ρ.
ΠΠ°Π±Π΅Π»Ρ Ρ Π½Π°ΠΈΠΌΠ΅Π½ΠΎΠ²Π°Π½ΠΈΠ΅ΠΌ ΠΠΠΠ½Π³ΠΎΠ»ΠΈΡΠΈΡΡΡ ΠΠΠΡΠ΅ΠΌ.ΡΡΠΎ ΡΡΠΎΡ ΠΊΠ°Π±Π΅Π»Ρ Π½Π΅Π³ΠΎΡΡΡΠΈΠΉ. ΠΠ΅ ΡΠ°ΡΠΏΡΠΎΡΡΡΠ°Π½ΡΠ΅Ρ Π³ΠΎΡΠ΅Π½ΠΈΠ΅, ΡΠΏΠΎΡΠΎΠ±ΡΡΠ²ΡΡ Π»ΠΎΠΊΠ°Π»ΠΈΠ·Π°ΡΠΈΠΈ Π²ΠΎΠ·Π³ΠΎΡΠ°Π½ΠΈΡ. ΠΡΠΎ ΡΠ²ΡΠ·Π°Π½ΠΎ Ρ ΠΎΡΠΎΠ±ΡΠΌ ΡΠΎΡΡΠ°Π²ΠΎΠΌ ΠΏΠ»Π°ΡΡΠΈΠΊΠΎΠ²ΠΎΠ³ΠΎ ΡΡΠ΅ΠΏΠ»ΠΈΡΠ΅Π»Ρ. ΠΠΎΠΌΠΈΠΌΠΎ ΠΎΠ³Π½Π΅ΡΡΠΎΠΉΠΊΠΎΡΡΠΈ, ΠΊΠ°Π±Π΅Π»Ρ ΠΠΠΠΠ ΠΈΠΌΠ΅Π΅Ρ ΡΠ°ΠΌΡΠ΅ ΡΠ°Π·Π½ΡΠ΅ ΡΠΎΡΠΌΡ, ΠΎΠ½ ΠΌΠΎΠΆΠ΅Ρ Π±ΡΡΡ ΠΏΠ»ΠΎΡΠΊΠΈΠΌ, ΠΊΡΡΠ³Π»ΡΠΌ, ΠΊΠ²Π°Π΄ΡΠ°ΡΠ½ΡΠΌ, ΡΠ΅ΠΊΡΠΎΡΠ½ΡΠΌ ΠΈ Π΄Π°ΠΆΠ΅ ΡΡΠ΅ΡΠ³ΠΎΠ»ΡΠ½ΡΠΌ.
ΠΠ°Π±Π΅Π»Ρ ΠΏΠΈΡΠ°Π½ΠΈΡ NYM ΠΈΠ·Π³ΠΎΡΠΎΠ²Π»Π΅Π½ Π² ΡΠΎΠΎΡΠ²Π΅ΡΡΡΠ²ΠΈΠΈ Ρ Π½Π΅ΠΌΠ΅ΡΠΊΠΈΠΌ ΡΡΠ°Π½Π΄Π°ΡΡΠΎΠΌ DIN 57250 ΠΈ ΠΌΠΎΠΆΠ΅Ρ ΠΈΡΠΏΠΎΠ»ΡΠ·ΠΎΠ²Π°ΡΡΡΡ ΠΊΠ°ΠΊ Π΄Π»Ρ ΡΠΊΡΡΡΠΎΠΉ, ΡΠ°ΠΊ ΠΈ Π΄Π»Ρ ΠΎΡΠΊΡΡΡΠΎΠΉ ΠΏΡΠΎΠΊΠ»Π°Π΄ΠΊΠΈ.
ΠΠΌΠ΅Π΅Ρ ΠΏΠΎΠ½ΠΈΠΆΠ΅Π½Π½ΡΡ Π²ΠΎΡΠΏΠ»Π°ΠΌΠ΅Π½ΡΠ΅ΠΌΠΎΡΡΡ ΠΈ Π³Π°Π·ΠΎΠ²ΡΠ΄Π΅Π»Π΅Π½ΠΈΠ΅. Π§Π°ΡΠ΅ Π²ΡΠ΅Π³ΠΎ Π΅Π³ΠΎ ΠΈΡΠΏΠΎΠ»ΡΠ·ΡΡΡ Π΄Π»Ρ ΠΏΠΎΠ΄ΠΊΠ»ΡΡΠ΅Π½ΠΈΡ ΠΊ Π½Π°ΠΏΠΎΠ»ΡΠ½ΠΎΠΌΡ ΡΠΈΡΠΊΡ ΠΈ Π΄Π»Ρ Π΄Π°Π»ΡΠ½Π΅ΠΉΡΠ΅Π³ΠΎ ΠΏΠΎΠ΄ΠΊΠ»ΡΡΠ΅Π½ΠΈΡ ΡΡΠΎΠ³ΠΎ ΡΠΈΡΠΊΠ° ΠΊ ΠΊΠ²Π°ΡΡΠΈΡΠ½ΡΠΌ ΠΈΠ»ΠΈ ΠΊΠΎΠΌΠ½Π°ΡΠ½ΡΠΌ ΡΠΈΡΠ°ΠΌ (ΠΎΠ±ΡΡΠ½ΠΎ Π² ΡΠ°ΡΡΠ½ΡΡ
ΠΊΠΎΡΡΠ΅Π΄ΠΆΠ°Ρ
). ΠΡΠΎΠΌΠ΅ ΡΠΎΠ³ΠΎ, ΡΠ°ΠΊΠΎΠΉ ΠΊΠ°Π±Π΅Π»Ρ ΠΌΠΎΠΆΠ½ΠΎ ΠΈΡΠΏΠΎΠ»ΡΠ·ΠΎΠ²Π°ΡΡ Π΄Π»Ρ ΠΈΠ½Π΄ΠΈΠ²ΠΈΠ΄ΡΠ°Π»ΡΠ½ΠΎΠ³ΠΎ ΠΏΠΎΠ΄ΠΊΠ»ΡΡΠ΅Π½ΠΈΡ ΡΠ½Π΅ΡΠ³ΠΎΠ΅ΠΌΠΊΠΈΡ
ΠΏΠΎΡΡΠ΅Π±ΠΈΡΠ΅Π»Π΅ΠΉ. ΠΠ΅Π΄ΠΎΡΡΠ°ΡΠΊΠΎΠΌ ΡΡΠΎΠ³ΠΎ ΠΊΠ°Π±Π΅Π»Ρ ΡΠ²Π»ΡΠ΅ΡΡΡ Π΅Π³ΠΎ Π²ΡΡΠΎΠΊΠ°Ρ ΡΡΠΎΠΈΠΌΠΎΡΡΡ.
ΠΡΠΎΠ²ΠΎΠ»ΠΎΠΊΠ° ΠΠΠΠ — ΡΠ°ΠΌΠ°Ρ Π΄Π΅ΡΠ΅Π²Π°Ρ ΠΈΠ· Π²ΡΠ΅Ρ ΡΠΎΠΊΠΎΠΏΡΠΎΠ²ΠΎΠ΄ΡΡΠΈΡ ΠΈΠ·Π΄Π΅Π»ΠΈΠΉ. ΠΡΠΎΡ ΠΌΠΎΠ½ΡΠ°ΠΆΠ½ΡΠΉ ΠΏΠ»ΠΎΡΠΊΠΈΠΉ ΠΏΡΠΎΠ²ΠΎΠ΄ ΠΈΠΌΠ΅Π΅Ρ Π΄Π²Π΅ ΠΈΠ»ΠΈ ΡΡΠΈ ΠΎΠ΄Π½ΠΎΠΆΠΈΠ»ΡΠ½ΡΡ ΠΆΠΈΠ»Ρ ΠΈ ΠΈΠ·ΠΎΠ»ΡΡΠΈΡ ΠΈΠ· ΠΠΠ₯. ΠΠΈΠ»ΠΊΠΈ ΠΌΠΎΠΆΠ½ΠΎ ΠΎΠΊΡΠ°ΡΠΈΡΡ Π² ΡΠ°Π·Π½ΡΠ΅ ΡΠ²Π΅ΡΠ°.Π’Π°ΠΊΠΎΠΉ ΠΏΡΠΎΠ²ΠΎΠ΄ Π±ΡΠ²Π°Π΅Ρ ΡΠΎΠ»ΡΠΊΠΎ ΠΏΠ»ΠΎΡΠΊΠΈΠΌ ΠΈ ΠΏΡΠΈΠΌΠ΅Π½ΡΠ΅ΡΡΡ Π΄Π»Ρ ΡΠΈΠ»ΠΎΠ²ΡΡ ΠΈ ΠΎΡΠ²Π΅ΡΠΈΡΠ΅Π»ΡΠ½ΡΡ ΡΠ΅ΡΠ΅ΠΉ. ΠΠΎ ΡΡΠ΅ΠΏΠ»ΠΈΡΠ΅Π»Ρ, ΡΠ΄Π΅Π»Π°Π½Π½ΡΠΉ ΠΈΠ· Π΄Π΅ΡΠ΅Π²ΡΡ ΠΌΠ°ΡΠ΅ΡΠΈΠ°Π»ΠΎΠ², ΠΏΡΠΈ Π½Π°Π³ΡΠ΅Π²Π°Π½ΠΈΠΈ Π±ΡΡΡΡΠΎ ΡΠ΅ΡΡΠ΅Ρ ΡΠ²ΠΎΠΈ ΡΠ²ΠΎΠΉΡΡΠ²Π°. ΠΠ΄Π½Π°ΠΊΠΎ, Π΅ΡΠ»ΠΈ ΠΈΡΠΏΠΎΠ»ΡΠ·ΠΎΠ²Π°Π½ΠΈΠ΅ PPP Π½Π΅ΠΎΠ±Ρ ΠΎΠ΄ΠΈΠΌΠΎ, Π΅Π³ΠΎ ΡΠ»Π΅Π΄ΡΠ΅Ρ ΠΏΠΎΠΌΠ΅ΡΡΠΈΡΡ Π² ΠΏΠ»Π°ΡΡΠΈΠΊΠΎΠ²ΡΠΉ ΠΊΠ°Π±Π΅Π»ΡΠ½ΡΠΉ ΠΊΠ°Π½Π°Π».
ΠΠ»Ρ Π²Π²ΠΎΠ΄Π° ΡΠ»Π΅ΠΊΡΡΠΈΡΠ΅ΡΡΠ²Π° Π² Π΄ΠΎΠΌ Π½Π°ΠΈΠ±ΠΎΠ»Π΅Π΅ ΡΠΈΡΠΎΠΊΠΎ ΠΏΡΠΈΠΌΠ΅Π½ΡΠ΅ΡΡΡ ΡΠ°ΠΌΠΎΠ½Π΅ΡΡΡΠΈΠΉ ΠΈΠ·ΠΎΠ»ΠΈΡΠΎΠ²Π°Π½Π½ΡΠΉ ΠΏΡΠΎΠ²ΠΎΠ΄. Π’Π°ΠΊΠΎΠΉ ΠΊΠ°Π±Π΅Π»Ρ ΠΈΠΌΠ΅Π΅Ρ Π²ΡΡΠΎΠΊΠΎΠΏΡΠΎΡΠ½ΡΠ΅ ΡΡΠ°Π»Π΅Π°Π»ΡΠΌΠΈΠ½ΠΈΠ΅Π²ΡΠ΅ ΠΆΠΈΠ»Ρ, ΠΈΠ·ΠΎΠ»ΠΈΡΠΎΠ²Π°Π½Π½ΡΠ΅ ΡΠ²Π΅ΡΠΎΡΡΠ°Π±ΠΈΠ»ΠΈΠ·ΠΈΡΠΎΠ²Π°Π½Π½ΡΠΌ ΠΏΠΎΠ»ΠΈΡΡΠΈΠ»Π΅Π½ΠΎΠΌ.
ΠΠ»Π°Π³ΠΎΠ΄Π°ΡΡ Π°ΡΠΌΠΎΡΡΠ΅ΡΠΎΡΡΠΎΠΉΠΊΠΎΠΉ ΠΈΠ·ΠΎΠ»ΡΡΠΈΠΈ Π‘ΠΠ-ΠΏΡΠΎΠ²ΠΎΠ΄ Π½Π΅ ΡΠ°Π·ΡΡΡΠ°Π΅ΡΡΡ ΠΏΠΎΠ΄ Π²ΠΎΠ·Π΄Π΅ΠΉΡΡΠ²ΠΈΠ΅ΠΌ Π²Π½Π΅ΡΠ½ΠΈΡ
ΡΠ°ΠΊΡΠΎΡΠΎΠ².
ΠΠ²ΠΈΠ΄Ρ ΠΎΠ³ΡΠΎΠΌΠ½ΠΎΠ³ΠΎ ΡΠ°Π·Π½ΠΎΠΎΠ±ΡΠ°Π·ΠΈΡ ΠΌΠ°ΡΠ΅ΡΠΈΠ°Π»ΠΎΠ² Π΄Π»Ρ ΡΠ»Π΅ΠΊΡΡΠΎΠΌΠΎΠ½ΡΠ°ΠΆΠ° ΠΏΡΠΈ Π²ΡΠ±ΠΎΡΠ΅ ΠΈ Π΄Π°Π»ΡΠ½Π΅ΠΉΡΠ΅ΠΌ ΠΏΡΠΈΠΌΠ΅Π½Π΅Π½ΠΈΠΈ Π½Π΅ΠΎΠ±Ρ ΠΎΠ΄ΠΈΠΌΠΎ ΡΡΠΊΠΎΠ²ΠΎΠ΄ΡΡΠ²ΠΎΠ²Π°ΡΡΡΡ ΡΡΠ΅Π±ΠΎΠ²Π°Π½ΠΈΡΠΌΠΈ ΠΡΠ°Π²ΠΈΠ» ΡΠ»Π΅ΠΊΡΡΠΎΠΌΠΎΠ½ΡΠ°ΠΆΠ° (ΠΠ£Π). ΠΠΎ ΠΈΡ ΡΠ»ΠΎΠ²Π°ΠΌ, Π΄Π»Ρ ΠΎΠΏΡΠ΅Π΄Π΅Π»Π΅Π½Π½ΠΎΠΉ ΠΊΠ°ΡΠ΅Π³ΠΎΡΠΈΠΈ ΠΏΡΠΎΠ²ΠΎΠ΄ΠΎΠ² Ρ Π°ΡΠ°ΠΊΡΠ΅ΡΠ΅Π½ ΠΎΠΏΡΠ΅Π΄Π΅Π»Π΅Π½Π½ΡΠΉ ΡΠ²Π΅Ρ ΠΈΠ·ΠΎΠ»ΡΡΠΈΠΈ.
Π‘ΠΈΠ½ΡΡ ΠΈΠ·ΠΎΠ»ΡΡΠΈΡ ΡΠΊΠ°Π·ΡΠ²Π°Π΅Ρ Π½Π° Π½ΡΠ»Π΅Π²ΠΎΠΉ ΡΠ°Π±ΠΎΡΠΈΠΉ ΠΏΡΠΎΠ²ΠΎΠ΄, Π° ΠΆΠ΅Π»ΡΠΎ-Π·Π΅Π»Π΅Π½ΡΠΉ ΡΠ²Π΅Ρ ΡΠΊΠ°Π·ΡΠ²Π°Π΅Ρ Π½Π° Π½ΡΠ»Π΅Π²ΠΎΠΉ Π·Π°ΡΠΈΡΠ½ΡΠΉ ΠΏΡΠΎΠ²ΠΎΠ΄. Π€Π°Π·ΠΎΠ²ΡΠ΅ ΠΏΡΠΎΠ²ΠΎΠ΄Π° Π² ΡΠΎΠΎΡΠ²Π΅ΡΡΡΠ²ΠΈΠΈ ΡΠΎ ΡΡΠ°Π½Π΄Π°ΡΡΠΎΠΌ ΠΠ£Π ΠΌΠΎΠ³ΡΡ Π±ΡΡΡ ΠΌΠ°ΡΠΊΠΈΡΠΎΠ²Π°Π½Ρ ΠΎΠ΄Π½ΠΈΠΌ ΠΈΠ· ΡΠ»Π΅Π΄ΡΡΡΠΈΡ ΡΠ²Π΅ΡΠΎΠ²: ΠΊΡΠ°ΡΠ½ΡΠΉ, ΡΠ΅ΡΠ½ΡΠΉ, ΡΠΈΠΎΠ»Π΅ΡΠΎΠ²ΡΠΉ, ΠΊΠΎΡΠΈΡΠ½Π΅Π²ΡΠΉ, ΡΠ΅ΡΡΠΉ, ΡΠΎΠ·ΠΎΠ²ΡΠΉ, ΠΎΡΠ°Π½ΠΆΠ΅Π²ΡΠΉ, Π±ΠΈΡΡΠ·ΠΎΠ²ΡΠΉ ΠΈΠ»ΠΈ Π±Π΅Π»ΡΠΉ.ΠΡΠ΅Π½Π΅Π±ΡΠ΅ΠΆΠ΅Π½ΠΈΠ΅ ΡΡΠΈΠΌΠΈ ΡΡΠ΅Π±ΠΎΠ²Π°Π½ΠΈΡΠΌΠΈ ΠΌΠΎΠΆΠ΅Ρ Π²ΡΠ·Π²Π°ΡΡ ΡΡΡΠ΄Π½ΠΎΡΡΠΈ ΠΏΡΠΈ ΠΌΠΎΠ½ΡΠ°ΠΆΠ΅ ΠΏΡΠΎΠ²ΠΎΠ΄ΠΊΠΈ ΠΈ Π΅Π΅ Π΄Π°Π»ΡΠ½Π΅ΠΉΡΠ΅ΠΌ ΠΎΠ±ΡΠ»ΡΠΆΠΈΠ²Π°Π½ΠΈΠΈ. ΠΠΈΡ Π°ΠΈΠ» ΠΠ΅ΠΆΠ½Π΅Π²
ΠΠ»Ρ ΡΠΈΠΊΡΠ°ΡΠΈΠΈ ΠΌΠ½ΠΎΠ³ΠΎΠΆΠΈΠ»ΡΠ½ΡΡ
ΠΏΡΠΎΠ²ΠΎΠ΄ΠΎΠ² Π² Π²ΠΈΠ½ΡΠΎΠ²ΡΡ
Π·Π°ΠΆΠΈΠΌΠ°Ρ
, Π½Π°ΠΏΡΠΈΠΌΠ΅Ρ, Π² ΡΠΎΠ·Π΅ΡΠΊΠ°Ρ
, ΠΈΡΠΏΠΎΠ»ΡΠ·ΡΠΉΡΠ΅ ΡΡΡΡΠ΅Π²ΡΠ΅ Π²ΡΡΠ»ΠΊΠΈ. ΠΠ½ΠΈ Π·Π°ΡΠΈΡΠ°ΡΡ Π²Π΅Π½Ρ ΠΎΡ ΡΠ΄Π°Π²Π»ΠΈΠ²Π°Π½ΠΈΡ Π²ΠΈΠ½ΡΠΎΠΌ ΠΏΡΠΈ Π·Π°ΡΡΠ³ΠΈΠ²Π°Π½ΠΈΠΈ ΠΊΠΎΠ½ΡΠ°ΠΊΡΠ°. ΠΠ»Ρ ΠΎΠΏΡΠ΅ΡΡΠΎΠ²ΠΊΠΈ Π½Π°ΠΊΠΎΠ½Π΅ΡΠ½ΠΈΠΊΠΎΠ² ΠΈΡΠΏΠΎΠ»ΡΠ·ΡΠΉΡΠ΅ ΡΠΏΠ΅ΡΠΈΠ°Π»ΡΠ½ΡΠ΅ ΡΠΈΠΏΡΡ.
ΠΠ»Π΅ΠΊΡΡΠΎΠΏΡΠΎΠ²ΠΎΠ΄ΠΊΠ° Π² ΠΊΠ²Π°ΡΡΠΈΡΠ΅ ΡΠ²ΠΎΠΈΠΌΠΈ ΡΡΠΊΠ°ΠΌΠΈ — Π²ΠΈΠ΄Π΅ΠΎ
Β© ΠΠ²ΡΠΎΡ: ΠΠΈΡ Π°ΠΈΠ» ΠΠ΅ΠΆΠ½Π΅Π²
ΠΠΠ‘Π’Π Π£ΠΠΠΠ’Π« ΠΠΠ― ΠΠΠ‘Π’ΠΠ ΠΠ Π ΠΠΠ‘Π’ΠΠ ΠΠ, Π’ΠΠΠΠ Π« ΠΠΠ― ΠΠΠΠ ΠΠ§ΠΠΠ¬ ΠΠΠ¨ΠΠΠ«Π.ΠΠΠ‘ΠΠΠΠ’ΠΠΠ― ΠΠΠ‘Π’ΠΠΠΠ. ΠΠ‘Π’Π¬ ΠΠ’ΠΠ«ΠΠ«.
ΠΠΈΠΆΠ΅ Π΄ΡΡΠ³ΠΈΠ΅ Π·Π°ΠΏΠΈΡΠΈ ΠΏΠΎ ΡΠ΅ΠΌΠ΅ Β«ΠΠ°ΠΊ ΡΠ΄Π΅Π»Π°ΡΡ ΡΠ²ΠΎΠΈΠΌΠΈ ΡΡΠΊΠ°ΠΌΠΈ — Π΄ΠΎΠΌΠΎΡ ΠΎΠ·ΡΠΈΠ½Ρ!Β»
..ΠΠΎΠ΄ΠΏΠΈΡΡΠ²Π°ΠΉΡΠ΅ΡΡ Π½Π° ΠΎΠ±Π½ΠΎΠ²Π»Π΅Π½ΠΈΡ Π² Π½Π°ΡΠΈΡ Π³ΡΡΠΏΠΏΠ°Ρ ΠΈ Π΄Π΅Π»ΠΈΡΠ΅ΡΡ.
ΠΠ°Π²Π°ΠΉ Π΄ΡΡΠΆΠΈΡΡ!
ΠΠ°ΠΊ ΡΠΎΡΡΠ°Π²ΠΈΡΡ ΠΊΠ°ΡΡΡ ΡΠ»Π΅ΠΊΡΡΠΈΡΠ΅ΡΠΊΠΈΡ ΡΠ΅ΠΏΠ΅ΠΉ Π΄ΠΎΠΌΠ°
ΠΠ°Π»ΠΈΡΠΈΠ΅ ΠΊΠ°ΡΡΡ ΡΠ»Π΅ΠΊΡΡΠΈΡΠ΅ΡΠΊΠΈΡ ΡΠ΅ΠΏΠ΅ΠΉ Π΄ΠΎΠΌΠ° ΠΌΠΎΠΆΠ΅Ρ ΠΏΠΎΠΌΠΎΡΡ Π²Π°ΠΌ ΠΎΠΏΡΠ΅Π΄Π΅Π»ΠΈΡΡ ΠΈΡΡΠΎΡΠ½ΠΈΠΊ ΠΏΡΠΎΠ±Π»Π΅ΠΌΡ.
ΠΠ»Π΅ΠΊΡΡΠΈΡΠ΅ΡΡΠ²ΠΎ Π΄Π²ΠΈΠΆΠ΅ΡΡΡ ΠΏΠΎ ΠΊΡΡΠ³Ρ. ΠΠ½ Π΄Π²ΠΈΠΆΠ΅ΡΡΡ ΠΏΠΎ Β«Π³ΠΎΡΡΡΠ΅ΠΌΡΒ» ΠΏΡΠΎΠ²ΠΎΠ΄Ρ ΠΊ ΡΠ²Π΅ΡΡ ΠΈΠ»ΠΈ ΡΠΎΠ·Π΅ΡΠΊΠ΅, ΠΏΠΎΠ΄Π°Π΅Ρ ΡΠ½Π΅ΡΠ³ΠΈΡ Π½Π° ΡΡΡΡΠΎΠΉΡΡΠ²ΠΎ (Π½Π°Π·ΡΠ²Π°Π΅ΠΌΠΎΠ΅ Π½Π°Π³ΡΡΠ·ΠΊΠΎΠΉ), Π° Π·Π°ΡΠ΅ΠΌ Π²ΠΎΠ·Π²ΡΠ°ΡΠ°Π΅ΡΡΡ ΠΏΠΎ Β«Π½Π΅ΠΉΡΡΠ°Π»ΡΠ½ΠΎΠΌΡΒ» ΠΏΡΠΎΠ²ΠΎΠ΄Ρ (ΡΠ°ΠΊ Π½Π°Π·ΡΠ²Π°Π΅ΠΌΡΠΉ, ΠΏΠΎΡΠΎΠΌΡ ΡΡΠΎ Π² Π½ΠΎΡΠΌΠ°Π»ΡΠ½ΡΡ ΡΡΠ»ΠΎΠ²ΠΈΡΡ ΠΎΠ½ ΠΏΠΎΠ΄Π΄Π΅ΡΠΆΠΈΠ²Π°Π΅ΡΡΡ Π½Π° ΡΡΠΎΠ²Π½Π΅ 0 Π²ΠΎΠ»ΡΡ ΠΈΠ»ΠΈ ΡΡΠΎ-ΡΠΎ Π΅ΡΠ΅. Π½Π°Π·ΡΠ²Π°Π΅ΡΡΡ ΠΏΠΎΡΠ΅Π½ΡΠΈΠ°Π»ΠΎΠΌ Π·Π΅ΠΌΠ»ΠΈ) ΠΊ ΠΈΡΡΠΎΡΠ½ΠΈΠΊΡ.ΠΡΠΎΡ ΠΏΠΎΠ»Π½ΡΠΉ ΠΏΡΡΡ ΠΏΡΠ΅Π΄ΡΡΠ°Π²Π»ΡΠ΅Ρ ΡΠΎΠ±ΠΎΠΉ ΠΊΠΎΠ½ΡΡΡ.
Π Π΄ΠΎΠΌΠ°ΡΠ½Π΅ΠΉ ΡΠ»Π΅ΠΊΡΡΠΎΠΏΡΠΎΠ²ΠΎΠ΄ΠΊΠ΅ ΡΠ΅ΠΏΡ ΠΎΠ±ΡΡΠ½ΠΎ ΠΎΠ±ΠΎΠ·Π½Π°ΡΠ°Π΅Ρ Π³ΡΡΠΏΠΏΡ ΠΎΠ³Π½Π΅ΠΉ ΠΈΠ»ΠΈ ΡΠΎΠ·Π΅ΡΠΎΠΊ, ΡΠΎΠ΅Π΄ΠΈΠ½Π΅Π½Π½ΡΡ Π²Π΄ΠΎΠ»Ρ ΡΠ°ΠΊΠΎΠ³ΠΎ ΠΏΡΡΠΈ. ΠΠ°ΠΆΠ΄ΡΡ ΡΠ΅ΠΏΡ ΠΌΠΎΠΆΠ½ΠΎ ΠΏΡΠΎΡΠ»Π΅Π΄ΠΈΡΡ ΠΎΡ Π΅Π΅ Π½Π°ΡΠ°Π»Π° Π½Π° ΡΠ΅ΡΠ²ΠΈΡΠ½ΠΎΠΉ ΠΏΠ°Π½Π΅Π»ΠΈ ΠΈΠ»ΠΈ Π²ΡΠΏΠΎΠΌΠΎΠ³Π°ΡΠ΅Π»ΡΠ½ΠΎΠΉ ΠΏΠ°Π½Π΅Π»ΠΈ ΡΠ΅ΡΠ΅Π· ΡΠ°Π·Π»ΠΈΡΠ½ΡΠ΅ ΡΠΎΠ·Π΅ΡΠΊΠΈ, ΠΏΡΠΈΡΠΏΠΎΡΠΎΠ±Π»Π΅Π½ΠΈΡ ΠΈ / ΠΈΠ»ΠΈ ΠΏΡΠΈΠ±ΠΎΡΡ ΠΈ ΠΎΠ±ΡΠ°ΡΠ½ΠΎ.
ΠΠ½ΡΡΡΠΈ ΠΏΠ°Π½Π΅Π»ΠΈ ΠΎΠ±ΡΠ»ΡΠΆΠΈΠ²Π°Π½ΠΈΡ Π²Ρ ΠΌΠΎΠΆΠ΅ΡΠ΅ ΠΎΠ±Π½Π°ΡΡΠΆΠΈΡΡ, ΡΡΠΎ ΡΠ»Π΅ΠΊΡΡΠΈΠΊ ΠΈΠ»ΠΈ ΠΏΡΠ΅Π΄ΡΠ΄ΡΡΠΈΠΉ Π΄ΠΎΠΌΠΎΠ²Π»Π°Π΄Π΅Π»Π΅Ρ Π·Π°ΠΏΠΈΡΠ°Π», ΠΊΠ°ΠΊΠΈΠ΅ Π°Π²ΡΠΎΠΌΠ°ΡΠΈΡΠ΅ΡΠΊΠΈΠ΅ Π²ΡΠΊΠ»ΡΡΠ°ΡΠ΅Π»ΠΈ ΠΈΠ»ΠΈ ΠΏΡΠ΅Π΄ΠΎΡ
ΡΠ°Π½ΠΈΡΠ΅Π»ΠΈ ΠΊΠΎΠ½ΡΡΠΎΠ»ΠΈΡΡΡΡ ΡΠ΅ΠΏΠΈ.
ΠΡΠ»ΠΈ Π½Π° Π²Π°ΡΠ΅ΠΉ ΠΏΠ°Π½Π΅Π»ΠΈ Π½Π΅Ρ ΡΠ°ΠΊΠΎΠΉ ΡΡΡΠ»ΠΊΠΈ, ΡΠ΅ΠΊΠΎΠΌΠ΅Π½Π΄ΡΠ΅ΡΡΡ ΡΠΎΡΡΠ°Π²ΠΈΡΡ ΡΡ
Π΅ΠΌΡ ΡΠ΅ΠΏΠ΅ΠΉ, ΡΡΠΎΠ±Ρ Π² ΡΠ»ΡΡΠ°Π΅ Π½Π΅ΠΎΠ±Ρ
ΠΎΠ΄ΠΈΠΌΠΎΡΡΠΈ Π²Ρ ΠΌΠΎΠ³Π»ΠΈ Π±ΡΡΡΡΠΎ Π½Π°ΠΉΡΠΈ ΠΏΡΠ°Π²ΠΈΠ»ΡΠ½ΡΠ΅ Π°Π²ΡΠΎΠΌΠ°ΡΠΈΡΠ΅ΡΠΊΠΈΠ΅ Π²ΡΠΊΠ»ΡΡΠ°ΡΠ΅Π»ΠΈ ΠΈΠ»ΠΈ ΠΏΡΠ΅Π΄ΠΎΡ
ΡΠ°Π½ΠΈΡΠ΅Π»ΠΈ, ΠΊΠΎΡΠΎΡΡΠ΅ Π½ΡΠΆΠ½ΠΎ ΠΎΡΠΊΠ»ΡΡΠΈΡΡ ΠΈΠ»ΠΈ ΡΠ±ΡΠΎΡΠΈΡΡ.Π₯ΠΎΡΡ ΡΠ»Π΅Π΄ΡΡΡΠΈΠ΅ ΠΈΠ½ΡΡΡΡΠΊΡΠΈΠΈ ΠΎΡΠ½ΠΎΡΡΡΡΡ ΠΊ Π°Π²ΡΠΎΠΌΠ°ΡΠΈΡΠ΅ΡΠΊΠΈΠΌ Π²ΡΠΊΠ»ΡΡΠ°ΡΠ΅Π»ΡΠΌ, ΡΠ°ΠΊΠ°Ρ ΠΆΠ΅ ΠΏΡΠΎΡΠ΅Π΄ΡΡΠ° ΠΏΡΠΈΠΌΠ΅Π½ΡΠ΅ΡΡΡ ΠΊ ΠΏΠ°Π½Π΅Π»ΡΠΌ, Π² ΠΊΠΎΡΠΎΡΡΡ
ΠΈΡΠΏΠΎΠ»ΡΠ·ΡΡΡΡΡ ΠΏΡΠ΅Π΄ΠΎΡ
ΡΠ°Π½ΠΈΡΠ΅Π»ΠΈ.
ΠΡΠ»ΠΈ Π°Π²ΡΠΎΠΌΠ°ΡΠΈΡΠ΅ΡΠΊΠΈΠ΅ Π²ΡΠΊΠ»ΡΡΠ°ΡΠ΅Π»ΠΈ Π΅ΡΠ΅ Π½Π΅ ΠΏΡΠΎΠ½ΡΠΌΠ΅ΡΠΎΠ²Π°Π½Ρ Π²Π½ΡΡΡΠΈ ΡΠ»Π΅ΠΊΡΡΠΈΡΠ΅ΡΠΊΠΎΠ³ΠΎ ΡΠΈΡΠ°, ΠΏΡΠΎΠ½ΡΠΌΠ΅ΡΡΠΉΡΠ΅ ΠΈΡ . Π‘ΠΎΡΡΠ°Π²ΡΡΠ΅ ΡΠΏΠΈΡΠΎΠΊ, ΠΊΠΎΡΠΎΡΡΠΉ ΠΌΠΎΠΆΠ½ΠΎ ΠΏΠΎΠ²Π΅ΡΠΈΡΡ Π½Π° Π²Π½ΡΡΡΠ΅Π½Π½Π΅ΠΉ ΡΡΠΎΡΠΎΠ½Π΅ Π΄Π²Π΅ΡΠΈ. ΠΠΎΠΌΠ΅ΡΠ° Π΄ΠΎΠ»ΠΆΠ½Ρ ΡΠΎΠΎΡΠ²Π΅ΡΡΡΠ²ΠΎΠ²Π°ΡΡ ΠΊΠ°ΠΆΠ΄ΠΎΠΌΡ Π°Π²ΡΠΎΠΌΠ°ΡΠΈΡΠ΅ΡΠΊΠΎΠΌΡ Π²ΡΠΊΠ»ΡΡΠ°ΡΠ΅Π»Ρ. ΠΠΎΡΠ»Π΅ ΠΊΠ°ΠΆΠ΄ΠΎΠ³ΠΎ ΡΠΈΡΠ»Π° ΠΎΡΠΌΠ΅ΡΡΡΠ΅, ΠΊΠ°ΠΊΠΈΠΌΠΈ ΡΡΡΡΠΎΠΉΡΡΠ²Π°ΠΌΠΈ ΡΠΏΡΠ°Π²Π»ΡΠ΅Ρ Π²ΡΠΊΠ»ΡΡΠ°ΡΠ΅Π»Ρ.
ΠΠ»Ρ Π΅ΡΠ΅ Π±ΠΎΠ»Π΅Π΅ ΡΡΠ°ΡΠ΅Π»ΡΠ½ΠΎΠ³ΠΎ ΠΊΠ°ΡΡΠΎΠ³ΡΠ°ΡΠΈΡΠΎΠ²Π°Π½ΠΈΡ Π²Ρ ΠΌΠΎΠΆΠ΅ΡΠ΅ Π½Π°Π±ΡΠΎΡΠ°ΡΡ ΠΏΠ»Π°Π½ ΡΡΠ°ΠΆΠ° ΠΈ Π΄Π΅Π»Π°ΡΡ Π½Π° Π½Π΅ΠΌ ΠΏΠΎΠΌΠ΅ΡΠΊΠΈ, Π² ΠΊΠΎΡΠΎΡΡΡ
ΡΠΊΠ°Π·Π°Π½Ρ Π½ΠΎΠΌΠ΅ΡΠ° Π²ΡΠΊΠ»ΡΡΠ°ΡΠ΅Π»Π΅ΠΉ Π΄Π»Ρ ΠΊΠ°ΠΆΠ΄ΠΎΠ³ΠΎ ΡΠ²Π΅ΡΠΈΠ»ΡΠ½ΠΈΠΊΠ° ΠΈ ΡΠΎΠ·Π΅ΡΠΊΠΈ ΠΏΠΎ Π²ΡΠ΅ΠΌΡ Π΄ΠΎΠΌΡ.(ΠΡΠ΅ ΠΎΠ΄ΠΈΠ½ ΠΏΠΎΠ»Π΅Π·Π½ΡΠΉ ΡΠΎΠ²Π΅Ρ: ΠΏΠΎΠΌΠ΅ΡΡΡΠ΅ Π·Π°Π΄Π½ΡΡ ΡΠ°ΡΡΡ ΠΊΠ°ΠΆΠ΄ΠΎΠ³ΠΎ ΠΏΠ΅ΡΠ΅ΠΊΠ»ΡΡΠ°ΡΠ΅Π»Ρ ΠΈ ΠΊΡΡΡΠΊΠΈ ΡΠΎΠ·Π΅ΡΠΎΠΊ Ρ Π½ΠΎΠΌΠ΅ΡΠΎΠΌ Π°Π²ΡΠΎΠΌΠ°ΡΠΈΡΠ΅ΡΠΊΠΎΠ³ΠΎ Π²ΡΠΊΠ»ΡΡΠ°ΡΠ΅Π»Ρ.
ΠΠ° ΡΡ
Π΅ΠΌΠ΅ Π½ΠΈΠΆΠ΅ ΠΏΠΎΠΊΠ°Π·Π°Π½ ΡΠΈΠΏΠΈΡΠ½ΡΠΉ Π΄ΠΎΠΌ Ρ Π΄Π²ΡΠΌΡ ΡΠΏΠ°Π»ΡΠ½ΡΠΌΠΈ. ΠΠ±ΡΠ°ΡΠΈΡΠ΅ Π²Π½ΠΈΠΌΠ°Π½ΠΈΠ΅, ΡΡΠΎ ΠΏΡΠ½ΠΊΡΠΈΡΠ½ΡΠ΅ Π»ΠΈΠ½ΠΈΠΈ ΠΏΠΎΠΊΠ°Π·ΡΠ²Π°ΡΡ, ΠΊΠ°ΠΊΠΎΠΉ ΠΏΠ΅ΡΠ΅ΠΊΠ»ΡΡΠ°ΡΠ΅Π»Ρ ΡΠΏΡΠ°Π²Π»ΡΠ΅Ρ ΠΊΠ°ΠΊΠΈΠΌ ΠΏΡΠΈΠ±ΠΎΡΠΎΠΌ; Π½Π° Π½ΠΈΡ
Π½Π΅Ρ ΠΏΡΠΎΠ²ΠΎΠ΄ΠΎΠ². ΠΌΠ°ΡΡΡΡΡΡ.)
Π‘ΠΎΡΡΠ°Π²Π»Π΅Π½ΠΈΠ΅ ΠΊΠ°ΡΡΡ Π²Π°ΡΠΈΡ ΡΠ΅ΠΏΠ΅ΠΉ — ΡΡΠΎ ΡΠΎ, ΡΡΠΎ Π²Ρ Π΄ΠΎΠ»ΠΆΠ½Ρ Π΄Π΅Π»Π°ΡΡ ΠΏΡΠΈ Π΄Π½Π΅Π²Π½ΠΎΠΌ ΡΠ²Π΅ΡΠ΅ Ρ ΠΏΠΎΠΌΠΎΡΠ½ΠΈΠΊΠΎΠΌ. ΠΠΌΠ΅ΠΉΡΠ΅ Π² Π²ΠΈΠ΄Ρ, ΡΡΠΎ Π² ΠΊΠ°ΠΊΠΎΠΉ-ΡΠΎ ΠΌΠΎΠΌΠ΅Π½Ρ Π²ΡΠ΅ ΡΠ»Π΅ΠΊΡΡΠΈΡΠ΅ΡΡΠ²ΠΎ Π² Π²Π°ΡΠ΅ΠΌ Π΄ΠΎΠΌΠ΅ Π±ΡΠ΄Π΅Ρ ΠΎΡΠΊΠ»ΡΡΠ΅Π½ΠΎ, ΠΏΠΎΡΡΠΎΠΌΡ, ΠΊΠΎΠ³Π΄Π° Π²Ρ Π·Π°ΠΊΠΎΠ½ΡΠΈΡΠ΅, Π²Π°ΠΌ ΠΏΡΠΈΠ΄Π΅ΡΡΡ ΡΠ±ΡΠΎΡΠΈΡΡ ΡΠ°ΡΡ, ΡΠ°ΠΉΠΌΠ΅ΡΡ ΠΈ Ρ. Π. Π§ΡΠΎΠ±Ρ ΡΠΏΡΠΎΡΡΠΈΡΡ ΠΊΠ°ΡΡΠΎΠ³ΡΠ°ΡΠΈΡΠΎΠ²Π°Π½ΠΈΠ΅, ΠΏΠΎΠΌΠ½ΠΈΡΠ΅, ΡΡΠΎ ΡΠΎΠ·Π΅ΡΠΊΠΈ ΠΎΠ±ΡΡΠ½ΠΎ Π½Π°Ρ ΠΎΠ΄ΡΡΡΡ Π² ΡΠ΅ΠΏΡΡ , ΠΎΡΠ΄Π΅Π»ΡΠ½ΡΡ ΠΎΡ ΠΎΡΠ²Π΅ΡΠ΅Π½ΠΈΡ, Π° ΠΎΡΠ½ΠΎΠ²Π½ΡΠ΅ ΠΏΡΠΈΠ±ΠΎΡΡ, ΡΠ°ΠΊΠΈΠ΅ ΠΊΠ°ΠΊ ΠΏΠ΅ΡΠΈ, ΠΌΠΈΠΊΡΠΎΠ²ΠΎΠ»Π½ΠΎΠ²ΡΠ΅ ΠΏΠ΅ΡΠΈ, ΡΡΠΈΡΠ°Π»ΡΠ½ΡΠ΅ ΠΌΠ°ΡΠΈΠ½Ρ, ΡΠ»Π΅ΠΊΡΡΠΈΡΠ΅ΡΠΊΠΈΠ΅ ΡΡΡΠΈΠ»ΠΊΠΈ ΠΈ ΡΠ»Π΅ΠΊΡΡΠΈΡΠ΅ΡΠΊΠΈΠ΅ ΠΏΠ΅ΡΠΈ, ΡΠ°ΡΡΠΎ ΠΈΠΌΠ΅ΡΡ Π²ΡΠ΄Π΅Π»Π΅Π½Π½ΡΠ΅ ΡΠ΅ΠΏΠΈ.ΠΡΠΈΠΌΠ΅ΡΠ°Π½ΠΈΠ΅. ΠΡΠ»ΠΈ Π½Π° Π²Π°ΡΠ΅ΠΉ ΡΠ»Π΅ΠΊΡΡΠΈΡΠ΅ΡΠΊΠΎΠΉ ΠΏΠ°Π½Π΅Π»ΠΈ Π΅ΡΡΡ ΡΡΠ°ΡΡΠ΅ Π°Π²ΡΠΎΠΌΠ°ΡΠΈΡΠ΅ΡΠΊΠΈΠ΅ Π²ΡΠΊΠ»ΡΡΠ°ΡΠ΅Π»ΠΈ, ΠΈΡ Π²ΠΊΠ»ΡΡΠ΅Π½ΠΈΠ΅ ΠΈ Π²ΡΠΊΠ»ΡΡΠ΅Π½ΠΈΠ΅ ΠΌΠΎΠΆΠ΅Ρ ΡΠ»ΠΎΠΌΠ°ΡΡ ΠΈΡ , Π° ΡΡΡΠ°ΡΠ΅Π²ΡΠΈΠ΅ Π°Π²ΡΠΎΠΌΠ°ΡΠΈΡΠ΅ΡΠΊΠΈΠ΅ Π²ΡΠΊΠ»ΡΡΠ°ΡΠ΅Π»ΠΈ Π±ΡΠ΄Π΅Ρ ΡΡΡΠ΄Π½ΠΎ Π·Π°ΠΌΠ΅Π½ΠΈΡΡ.
1 ΠΠ° ΡΠ»Π΅ΠΊΡΡΠΈΡΠ΅ΡΠΊΠΎΠΉ ΠΏΠ°Π½Π΅Π»ΠΈ ΠΎΡΠΊΠ»ΡΡΠΈΡΠ΅ Π²ΡΠ΅ Π°Π²ΡΠΎΠΌΠ°ΡΠΈΡΠ΅ΡΠΊΠΈΠ΅ Π²ΡΠΊΠ»ΡΡΠ°ΡΠ΅Π»ΠΈ.
ΠΡΠ΄Π΅Π»ΡΠ½ΡΠ΅ Π°Π²ΡΠΎΠΌΠ°ΡΠΈΡΠ΅ΡΠΊΠΈΠ΅ Π²ΡΠΊΠ»ΡΡΠ°ΡΠ΅Π»ΠΈ ΠΎΡΠ²Π΅ΡΠ²Π»Π΅Π½ΠΈΡ ΡΠΏΡΠ°Π²Π»ΡΡΡ ΠΊΠ°ΠΆΠ΄ΠΎΠΉ ΡΠ΅ΠΏΡΡ.
2 Π‘Π½Π°ΡΠ°Π»Π° ΠΎΠΏΡΠ΅Π΄Π΅Π»ΠΈΡΠ΅ Π±ΠΎΠ»ΡΡΠΈΠ΅ Π΄Π²ΠΎΠΉΠ½ΡΠ΅ (240 Π) Π°Π²ΡΠΎΠΌΠ°ΡΠΈΡΠ΅ΡΠΊΠΈΠ΅ Π²ΡΠΊΠ»ΡΡΠ°ΡΠ΅Π»ΠΈ. ΠΠΊΠ»ΡΡΠΈΡΠ΅ ΠΎΠ΄ΠΈΠ½. ΠΠΏΡΠ΅Π΄Π΅Π»ΠΈΡΠ΅, ΠΊΠ°ΠΊΠΈΠ΅ ΠΎΡΠ½ΠΎΠ²Π½ΡΠ΅ ΡΠ»Π΅ΠΊΡΡΠΎΠΏΡΠΈΠ±ΠΎΡΡ ΠΎΠ½ ΠΏΠΈΡΠ°Π΅Ρ, Π²ΠΊΠ»ΡΡΠΈΠ² ΠΊΠ°ΠΆΠ΄ΡΠΉ ΡΠ»Π΅ΠΊΡΡΠΎΠΏΡΠΈΠ±ΠΎΡ (Π½Π΅ Π·Π°Π±ΡΠ²Π°ΠΉΡΠ΅ ΡΠ°ΠΊΠΎΠ΅ ΠΎΠ±ΠΎΡΡΠ΄ΠΎΠ²Π°Π½ΠΈΠ΅, ΠΊΠ°ΠΊ ΠΏΠ΅ΡΡ ΠΈ Π½Π°ΡΠΎΡ Π΄Π»Ρ Π±Π°ΡΡΠ΅ΠΉΠ½Π°), ΠΏΠΎΠΊΠ° Π½Π΅ Π½Π°ΠΉΠ΄Π΅ΡΠ΅ Π½ΡΠΆΠ½ΡΠΉ (Π΅).ΠΠΎΠ²ΡΠΎΡΠΈΡΠ΅ ΡΠΎ ΠΆΠ΅ ΡΠ°ΠΌΠΎΠ΅ Ρ Π΄ΡΡΠ³ΠΈΠΌΠΈ ΠΊΡΡΠΏΠ½ΡΠΌΠΈ Π°Π²ΡΠΎΠΌΠ°ΡΠΈΡΠ΅ΡΠΊΠΈΠΌΠΈ Π²ΡΠΊΠ»ΡΡΠ°ΡΠ΅Π»ΡΠΌΠΈ ΠΈ ΠΊΡΡΠΏΠ½ΡΠΌΠΈ ΠΏΡΠΈΠ±ΠΎΡΠ°ΠΌΠΈ.
3 ΠΠΎΠΏΡΠΎΡΠΈΡΠ΅ Π²Π°ΡΠ΅Π³ΠΎ ΠΏΠΎΠΌΠΎΡΠ½ΠΈΠΊΠ° Π²ΠΊΠ»ΡΡΠΈΡΡ Π½Π΅Π±ΠΎΠ»ΡΡΡΡ Π»Π°ΠΌΠΏΡ (ΠΈΠ»ΠΈ Π»ΡΠ±ΠΎΠ΅ Π½Π΅Π±ΠΎΠ»ΡΡΠΎΠ΅ ΡΠ»Π΅ΠΊΡΡΠΈΡΠ΅ΡΠΊΠΎΠ΅ ΡΡΡΡΠΎΠΉΡΡΠ²ΠΎ) Π² ΡΡΠ°Π½Π΄Π°ΡΡΠ½ΡΡ ΡΠΎΠ·Π΅ΡΠΊΡ ΠΊΠΎΠΌΠ½Π°ΡΡ. ΠΠΊΠ»ΡΡΠ°ΠΉΡΠ΅ ΠΈ Π²ΡΠΊΠ»ΡΡΠ°ΠΉΡΠ΅ Π°Π²ΡΠΎΠΌΠ°ΡΠΈΡΠ΅ΡΠΊΠΈΠ΅ Π²ΡΠΊΠ»ΡΡΠ°ΡΠ΅Π»ΠΈ, ΠΏΠΎΠΊΠ° Π½Π΅ Π½Π°ΠΉΠ΄Π΅ΡΠ΅ ΡΠΎΡ, ΠΊΠΎΡΠΎΡΡΠΉ Π²ΠΊΠ»ΡΡΠ°Π΅Ρ ΡΡΡΡΠΎΠΉΡΡΠ²ΠΎ. ΠΡΡΠ°Π²ΡΡΠ΅ ΡΡΠΎΡ Π²ΡΠΊΠ»ΡΡΠ°ΡΠ΅Π»Ρ Π²ΠΊΠ»ΡΡΠ΅Π½Π½ΡΠΌ, Π° Π²Π°Ρ ΠΏΠΎΠΌΠΎΡΠ½ΠΈΠΊ Π²ΠΊΠ»ΡΡΠΈΡ ΡΡΡΡΠΎΠΉΡΡΠ²ΠΎ Π² Π΄ΡΡΠ³ΠΈΠ΅ ΡΠΎΠ·Π΅ΡΠΊΠΈ; ΠΎΡΠΌΠ΅ΡΡΡΠ΅ Π²ΡΠ΅ ΡΠ΅, ΠΊΠΎΡΠΎΡΡΠ΅ ΠΊΠΎΠ½ΡΡΠΎΠ»ΠΈΡΡΡΡΡΡ ΡΡΠΈΠΌ Π²ΡΠΊΠ»ΡΡΠ°ΡΠ΅Π»Π΅ΠΌ.
4 ΠΠΎΠ²ΡΠΎΡΠΈΡΠ΅ ΡΡΠΎΡ ΠΏΡΠΎΡΠ΅ΡΡ, ΠΏΠΎΡΠ»Π΅Π΄ΠΎΠ²Π°ΡΠ΅Π»ΡΠ½ΠΎ Π²ΠΊΠ»ΡΡΠ°Ρ ΠΊΠΎΠΌΠ½Π°ΡΠ½ΠΎΠ΅ ΠΎΡΠ²Π΅ΡΠ΅Π½ΠΈΠ΅, ΠΈ ΠΎΠ±ΡΠ°ΡΠΈΡΠ΅ Π²Π½ΠΈΠΌΠ°Π½ΠΈΠ΅ Π½Π° Π°Π²ΡΠΎΠΌΠ°ΡΠΈΡΠ΅ΡΠΊΠΈΠΉ Π²ΡΠΊΠ»ΡΡΠ°ΡΠ΅Π»Ρ, ΠΊΠΎΡΠΎΡΡΠΉ ΡΠΏΡΠ°Π²Π»ΡΠ΅Ρ ΠΊΠ°ΠΆΠ΄ΡΠΌ Π½Π°Π±ΠΎΡΠΎΠΌ ΡΠ²Π΅ΡΠΈΠ»ΡΠ½ΠΈΠΊΠΎΠ².
Mapping Home Electrical Circuits
Π ΠΠΎΠ½Π΅ ΠΠ°Π½Π΄Π΅ΡΠ²ΠΎΡΡΠ΅
ΠΠΎΠ½ ΠΠ°Π½Π΄Π΅ΡΠ²ΠΎΡΡ ΠΎΠ±Π»Π°Π΄Π°Π΅Ρ Π±ΠΎΠ»Π΅Π΅ ΡΠ΅ΠΌ 30-Π»Π΅ΡΠ½ΠΈΠΌ ΠΎΠΏΡΡΠΎΠΌ ΡΠ°Π±ΠΎΡΡ Π² ΠΊΠ°ΡΠ΅ΡΡΠ²Π΅ ΡΠ΅Π΄Π°ΠΊΡΠΎΡΠ° Π·Π΄Π°Π½ΠΈΠΉ Sunset Books, ΡΡΠ°ΡΡΠ΅Π³ΠΎ ΡΠ΅Π΄Π°ΠΊΡΠΎΡΠ° ΠΆΡΡΠ½Π°Π»Π° Home Magazine, Π°Π²ΡΠΎΡΠ° Π±ΠΎΠ»Π΅Π΅ 30 ΠΊΠ½ΠΈΠ³ ΠΏΠΎ Π±Π»Π°Π³ΠΎΡΡΡΡΠΎΠΉΡΡΠ²Ρ Π΄ΠΎΠΌΠ° ΠΈ Π°Π²ΡΠΎΡ Π±Π΅ΡΡΠΈΡΠ»Π΅Π½Π½ΡΡ
ΠΆΡΡΠ½Π°Π»ΡΠ½ΡΡ
ΡΡΠ°ΡΠ΅ΠΉ.
ΠΠ½ ΠΏΠΎΡΠ²Π»ΡΠ»ΡΡ Π² ΡΠ΅ΡΠ΅Π½ΠΈΠ΅ 3 ΡΠ΅Π·ΠΎΠ½ΠΎΠ² Π½Π° ΡΠ΅Π»Π΅ΠΊΠ°Π½Π°Π»Π΅ HGTV Β«ΠΡΠΏΡΠ°Π²Π»Π΅Π½ΠΈΠ΅Β» ΠΈ Π½Π΅ΡΠΊΠΎΠ»ΡΠΊΠΎ Π»Π΅Ρ Π±ΡΠ» Π΄ΠΎΠΌΠ°ΡΠ½ΠΈΠΌ ΡΠΊΡΠΏΠ΅ΡΡΠΎΠΌ MSN. ΠΠΎΠ½ ΠΎΡΠ½ΠΎΠ²Π°Π» HomeTips Π² 1996 Π³ΠΎΠ΄Ρ.
7 ΠΏΡΠ°Π²ΠΈΠ»ΡΠ½ΡΡ ΡΠ°Π³ΠΎΠ², ΠΊΠΎΡΠΎΡΡΠ΅ ΡΠ»Π΅Π΄ΡΠ΅Ρ ΡΠΎΠ±Π»ΡΠ΄Π°ΡΡ ΠΏΡΠΈ ΡΠ»Π΅ΠΊΡΡΠΎΠΌΠΎΠ½ΡΠ°ΠΆΠ΅ Π΄ΠΎΠΌΠ°
ΠΠ»Π΅ΠΊΡΡΠΎΡΠΈΡΡΠ΅ΠΌΠ° Π²Π°ΡΠ΅Π³ΠΎ Π΄ΠΎΠΌΠ° — ΡΠ»ΠΎΠΆΠ½Π°Ρ ΡΠΈΡΡΠ΅ΠΌΠ°, ΠΈ Π·Π½Π°Π½ΠΈΠ΅ ΡΠΎΠ³ΠΎ, ΠΊΠ°ΠΊ ΠΎΠ½Π° ΡΠ°Π±ΠΎΡΠ°Π΅Ρ, ΠΏΠΎΠΌΠΎΠΆΠ΅Ρ Π²Π°ΠΌ ΡΡΠ°ΡΡ Π±ΠΎΠ»Π΅Π΅ Β«ΡΠΏΠΎΠ»Π½ΠΎΠΌΠΎΡΠ΅Π½Π½ΡΠΌ Π΄ΠΎΠΌΠΎΠ²Π»Π°Π΄Π΅Π»ΡΡΠ΅ΠΌΒ».ΠΠ΅ΠΊΠΎΡΠΎΡΡΠ΅ ΡΠ°ΠΉΠΎΠ½Ρ Π½Π΅ ΠΏΠΎΠ·Π²ΠΎΠ»ΡΡΡ Π²Π»Π°Π΄Π΅Π»ΡΡΡ Π΄ΠΎΠΌΠ° Π±Π΅Π· Π»ΠΈΡΠ΅Π½Π·ΠΈΠΈ ΠΏΡΠΎΠ²ΠΎΠ΄ΠΈΡΡ ΠΏΡΠΎΠ²ΠΎΠ΄ΠΊΡ Π² ΡΠΎΠ±ΡΡΠ²Π΅Π½Π½ΠΎΠΌ Π΄ΠΎΠΌΠ΅ ΠΈΠ·-Π·Π° ΡΠΈΡΠΊΠ° ΡΠ»Π΅ΠΊΡΡΠΈΡΠ΅ΡΠΊΠΎΠ³ΠΎ ΠΏΠΎΠΆΠ°ΡΠ° ΠΈΠ·-Π·Π° Π½Π΅ΠΈΡΠΏΡΠ°Π²Π½ΠΎΠΉ ΠΏΡΠΎΠ²ΠΎΠ΄ΠΊΠΈ. ΠΠ΄Π½Π°ΠΊΠΎ ΡΡΠΎ Π²ΡΠ΅ Π΅ΡΠ΅ ΠΌΠΎΠΆΠ½ΠΎ ΡΠ΄Π΅Π»Π°ΡΡ ΠΏΠΎΠ΄ ΡΡΠΊΠΎΠ²ΠΎΠ΄ΡΡΠ²ΠΎΠΌ Π»ΠΈΡΠ΅Π½Π·ΠΈΡΠΎΠ²Π°Π½Π½ΠΎΠ³ΠΎ ΡΠ»Π΅ΠΊΡΡΠΈΠΊΠ°. Π Π΄ΡΡΠ³ΠΈΡ ΡΠ°ΠΉΠΎΠ½Π°Ρ , ΠΎΡΠΎΠ±Π΅Π½Π½ΠΎ Π² ΡΠ΅Π»ΡΡΠΊΠΎΠΉ ΠΌΠ΅ΡΡΠ½ΠΎΡΡΠΈ, Π²Ρ ΠΌΠΎΠΆΠ΅ΡΠ΅ Π±Π΅ΡΠΏΠ»Π°ΡΠ½ΠΎ ΠΏΠΎΠ΄ΠΊΠ»ΡΡΠΈΡΡ ΡΠ²ΠΎΠΉ Π΄ΠΎΠΌ.
ΠΠΈΠΆΠ΅ ΠΏΡΠΈΠ²Π΅Π΄Π΅Π½Ρ ΡΠ°Π³ΠΈ, ΠΊΠΎΡΠΎΡΡΠ΅ Π½Π΅ΠΎΠ±Ρ ΠΎΠ΄ΠΈΠΌΠΎ ΡΠΎΠ±Π»ΡΠ΄Π°ΡΡ ΠΏΡΠΈ ΡΠ»Π΅ΠΊΡΡΠΎΠΌΠΎΠ½ΡΠ°ΠΆΠ΅ Π² Π΄ΠΎΠΌΠ΅.
Π‘ΠΎΠ·Π΄Π°ΠΉΡΠ΅ ΠΏΠΈΡΡΠΌΠ΅Π½Π½ΡΡ ΡΡ Π΅ΠΌΡ
Π Π°Π·ΡΠ°Π±ΠΎΡΠ°ΠΉΡΠ΅ ΡΠ»Π΅ΠΊΡΡΠΈΡΠ΅ΡΠΊΡΡ ΡΡ Π΅ΠΌΡ, Π½Π° ΠΊΠΎΡΠΎΡΠΎΠΉ ΠΏΠΎΠΊΠ°Π·Π°Π½ΠΎ ΡΠ°ΡΠΏΠΎΠ»ΠΎΠΆΠ΅Π½ΠΈΠ΅ ΠΊΠΎΡΠΎΠ±ΠΊΠΈ Π²ΡΠΊΠ»ΡΡΠ°ΡΠ΅Π»Ρ ΠΈ ΠΏΡΡΡ ΠΏΡΠΎΠ²ΠΎΠ΄ΠΎΠ² ΠΊ ΠΊΠ°ΠΆΠ΄ΠΎΠΉ ΡΠΎΠ·Π΅ΡΠΊΠ΅.
Π£ΡΡΠ°Π½ΠΎΠ²ΠΈΡΠ΅ ΠΊΠ°Π±Π΅Π»Π΅ΠΏΡΠΎΠ²ΠΎΠ΄Ρ
ΠΠ°ΡΠ½ΠΈΡΠ΅ Ρ ΠΏΡΠΎΠΊΠ»Π°Π΄ΠΊΠΈ ΡΠ°ΠΌΡΡ
Π΄Π»ΠΈΠ½Π½ΡΡ
ΠΏΡΠΎΠ²ΠΎΠ΄ΠΎΠ² Π² ΠΏΠ΅ΡΠ²ΡΡ ΠΎΡΠ΅ΡΠ΅Π΄Ρ, ΡΡΠΎΠ±Ρ ΠΈΠ·Π±Π΅ΠΆΠ°ΡΡ ΠΏΠΎΡΠ΅ΡΡ ΠΊΠ°Π½Π°Π»ΠΎΠ² Π² ΡΡΠ΅Π½Π°Ρ
, Π΄Π°ΠΆΠ΅ Π΅ΡΠ»ΠΈ Π²Ρ Π½Π΅ ΠΏΠ»Π°Π½ΠΈΡΡΠ΅ΡΠ΅ ΠΈΡΠΏΠΎΠ»ΡΠ·ΠΎΠ²Π°ΡΡ ΠΈΡ
ΡΡΠ°Π·Ρ.
ΠΠ°ΠΏΡΡΡΠΈΡΠ΅ ΠΊΠ°ΠΆΠ΄ΡΠΉ ΠΏΡΠΎΠ²ΠΎΠ΄ Π½Π°Π²Π΅ΡΡ
Ρ ΠΈ ΠΏΡΠΎΡΡΠ½ΠΈΡΠ΅ Π΅Π³ΠΎ Π² ΠΏΠΎΠ΄Π²Π°Π». Π’Π°ΠΊΠΈΠΌ ΠΎΠ±ΡΠ°Π·ΠΎΠΌ, Π²Ρ Π½Π΅ Π±ΡΠ΄Π΅ΡΠ΅ ΠΈΡΠΏΠΎΠ»ΡΠ·ΠΎΠ²Π°ΡΡ Π»Π΅ΡΡΠ½ΠΈΡΡ Π΄Π»Ρ ΠΏΡΠΎΡΠ°Π»ΠΊΠΈΠ²Π°Π½ΠΈΡ ΠΏΡΠΎΠ²ΠΎΠ΄Π° ΠΌΠ΅ΠΆΠ΄Ρ ΡΡΠ°ΠΆΠ°ΠΌΠΈ.
ΠΠ°ΠΌ ΡΠ°ΠΊΠΆΠ΅ ΡΠ»Π΅Π΄ΡΠ΅Ρ ΠΎΡΡΠ°Π²ΠΈΡΡ ΠΏΠΎ ΠΊΡΠ°ΠΉΠ½Π΅ΠΉ ΠΌΠ΅ΡΠ΅ ΠΎΠ΄ΠΈΠ½ ΡΡΡ Π΄ΠΎΠΏΠΎΠ»Π½ΠΈΡΠ΅Π»ΡΠ½ΠΎΠΉ ΠΏΡΠΎΠ²ΠΎΠ»ΠΎΠΊΠΈ Π½Π° ΠΊΠ°ΠΆΠ΄ΠΎΠΌ ΠΊΠΎΠ½ΡΠ΅ Π½Π° ΡΠΎΡ ΡΠ»ΡΡΠ°ΠΉ, Π΅ΡΠ»ΠΈ Π²Π°ΠΌ ΠΏΠΎΠ½Π°Π΄ΠΎΠ±ΠΈΡΡΡ ΡΡΠΎ-ΡΠΎ ΠΏΠ΅ΡΠ΅Π΄Π²ΠΈΠ½ΡΡΡ ΠΏΠΎΠ·ΠΆΠ΅.
ΠΠ½Π°ΡΡ ΠΊΠΎΠ»ΠΈΡΠ΅ΡΡΠ²ΠΎ ΡΠΎΠ·Π΅ΡΠΎΠΊ
ΠΠΏΡΠ΅Π΄Π΅Π»ΠΈΡΠ΅, ΡΠΊΠΎΠ»ΡΠΊΠΎ ΡΠΎΠ·Π΅ΡΠΎΠΊ ΠΈ ΠΏΠ΅ΡΠ΅ΠΊΠ»ΡΡΠ°ΡΠ΅Π»Π΅ΠΉ Π±ΡΠ΄Π΅Ρ ΡΠ°Π±ΠΎΡΠ°ΡΡ Π² ΠΎΠ΄Π½ΠΎΠΉ ΡΠ΅ΠΏΠΈ.ΠΠ±ΡΡΠ½ΠΎ ΡΠ΅ΠΊΠΎΠΌΠ΅Π½Π΄ΡΠ΅ΡΡΡ ΠΈΡΠΏΠΎΠ»ΡΠ·ΠΎΠ²Π°ΡΡ ΡΠ΅ΡΡΡ ΡΠΎΠ·Π΅ΡΠΎΠΊ Π½Π° ΡΠ΅ΠΏΡ 110 Π²ΠΎΠ»ΡΡ Π² ΠΆΠΈΠ»ΠΎΠΉ Π·ΠΎΠ½Π΅, ΡΠΎΠ³Π΄Π° ΠΊΠ°ΠΊ Π²ΡΠ΅Π³ΠΎ Π΄Π²Π΅ ΡΠΎΠ·Π΅ΡΠΊΠΈ Π½Π° ΡΠ΅ΠΏΡ ΡΠ²Π»ΡΡΡΡΡ ΡΡΠ°Π½Π΄Π°ΡΡΠΎΠΌ Π½Π° ΠΊΡΡ Π½Π΅, Π³Π΄Π΅ ΠΏΡΠΈΠ±ΠΎΡΡ ΠΏΠΎΡΡΠ΅Π±Π»ΡΡΡ Π±ΠΎΠ»ΡΡΠ΅ ΠΌΠΎΡΠ½ΠΎΡΡΠΈ.
ΠΡΠΎΡΠ²Π΅ΡΠ»ΠΈΡΠ΅ ΠΎΡΠ²Π΅ΡΡΡΠΈΡ Π΄Π»Ρ ΠΏΡΠΎΠ²ΠΎΠ»ΠΎΠΊΠΈ
ΠΠ΅ΡΠ΅Π΄ ΡΠ²Π΅ΡΠ»Π΅Π½ΠΈΠ΅ΠΌ Π»ΡΠ±ΡΡ
ΠΎΡΠ²Π΅ΡΡΡΠΈΠΉ ΡΠ±Π΅Π΄ΠΈΡΠ΅ΡΡ, ΡΡΠΎ Π²Ρ Π·Π½Π°Π΅ΡΠ΅, ΡΡΠΎ Π½Π°Ρ
ΠΎΠ΄ΠΈΡΡΡ Ρ Π΄ΡΡΠ³ΠΎΠΉ ΡΡΠΎΡΠΎΠ½Ρ ΡΡΠ΅Π½Ρ / ΠΏΠΎΠ»Π°, ΡΡΠΎΠ±Ρ ΠΈΠ·Π±Π΅ΠΆΠ°ΡΡ ΠΏΡΠΎΡΠ²Π΅ΡΠ»ΠΈΠ²Π°Π½ΠΈΡ Π»ΡΠ±ΡΡ
ΡΠ»Π΅ΠΊΡΡΠΈΡΠ΅ΡΠΊΠΈΡ
ΠΏΡΠΎΠ²ΠΎΠ΄ΠΎΠ², Π²ΠΎΠ·Π΄ΡΡ
ΠΎΠ²ΠΎΠ΄ΠΎΠ² ΠΈΠ»ΠΈ Π²ΠΎΠ΄ΠΎΠΏΡΠΎΠ²ΠΎΠ΄Π½ΡΡ
ΡΡΡΠ±. ΠΡΠΎΠ΄ΠΎΠ»ΠΆΠΈΡΠ΅ ΡΠ²Π΅ΡΠ»Π΅Π½ΠΈΠ΅ ΠΎΡΠ²Π΅ΡΡΡΠΈΠΉ Ρ ΠΏΠΎΠΌΠΎΡΡΡ 1-Π΄ΡΠΉΠΌΠΎΠ²ΠΎΠ³ΠΎ ΡΠ²Π΅ΡΠ»Π° Π² ΡΠ΅ΡΠ΅Π΄ΠΈΠ½Π΅ ΡΠΏΠΈΠ»Π΅ΠΊ, ΠΏΠΎ ΠΊΠΎΡΠΎΡΡΠΌ Π±ΡΠ΄ΡΡ ΠΏΡΠΎΡ
ΠΎΠ΄ΠΈΡΡ ΠΏΡΠΎΠ²ΠΎΠ΄Π°.
Π§Π΅ΠΌ Π±ΠΎΠ»ΡΡΠ΅ Ρ Π²Π°Ρ ΡΠΎΠ·Π΅ΡΠΎΠΊ, ΡΠ΅ΠΌ Π±Π΅Π·ΠΎΠΏΠ°ΡΠ½Π΅Π΅ Π±ΡΠ΄Π΅Ρ Π²Π°Ρ Π΄ΠΎΠΌ.
Π£ΡΡΠ°Π½ΠΎΠ²ΠΈΡΠ΅ Π²ΡΠΊΠ»ΡΡΠ°ΡΠ΅Π»Ρ
Π£ΡΡΠ°Π½ΠΎΠ²ΠΈΡΠ΅ ΠΊΠΎΡΠΎΠ±ΠΊΡ Π²ΡΠΊΠ»ΡΡΠ°ΡΠ΅Π»Ρ ΡΠ°ΠΊ, ΡΡΠΎΠ±Ρ Π²Ρ ΠΌΠΎΠ³Π»ΠΈ Π»Π΅Π³ΠΊΠΎ ΠΏΠΎΠ»ΡΡΠΈΡΡ ΠΊ Π½Π΅ΠΉ Π΄ΠΎΡΡΡΠΏ Π² Π±ΡΠ΄ΡΡΠ΅ΠΌ. ΠΠ΅Π»Π°ΡΠ΅Π»ΡΠ½ΠΎ ΡΠ°Π·ΠΌΠ΅ΡΠ΅Π½ΠΈΠ΅ Π² ΠΏΠΎΠ΄Π²Π°Π»Π΅ ΠΈΠ»ΠΈ ΠΏΠΎΠ΄ΡΠΎΠ±Π½ΠΎΠΌ ΠΏΠΎΠΌΠ΅ΡΠ΅Π½ΠΈΠΈ.
ΠΡΠΎΡΡΠ½ΠΈΡΠ΅ ΠΏΡΠΎΠ²ΠΎΠ΄Π° ΠΊ ΡΠΎΠ·Π΅ΡΠΊΠ°ΠΌ
ΠΠΎΠΌΠ΅ΡΡΠΈΡΠ΅ ΠΊΠ°ΡΡΡΠΊΡ Ρ ΠΏΡΠΎΠ²ΠΎΠ»ΠΎΠΊΠΎΠΉ ΡΡΠ΄ΠΎΠΌ Ρ ΠΊΠΎΡΠΎΠ±ΠΊΠΎΠΉ Π²ΡΠΊΠ»ΡΡΠ°ΡΠ΅Π»Ρ ΠΈ ΠΏΡΠΎΡΡΠ½ΠΈΡΠ΅ ΠΏΡΠΎΠ²ΠΎΠ΄ Π² ΡΠΎΠΎΡΠ²Π΅ΡΡΡΠ²ΠΈΠΈ Ρ Π²Π°ΡΠ΅ΠΉ ΡΡ Π΅ΠΌΠΎΠΉ ΠΊ Π±Π»ΠΈΠΆΠ°ΠΉΡΠ΅ΠΉ ΡΠΎΠ·Π΅ΡΠΊΠ΅ ΠΈΠ»ΠΈ Π²ΡΠΊΠ»ΡΡΠ°ΡΠ΅Π»Ρ Π΄Π»Ρ ΠΊΠ°ΠΆΠ΄ΠΎΠΉ ΡΠ΅ΠΏΠΈ. ΠΡ ΡΠ°ΠΊΠΆΠ΅ ΠΌΠΎΠΆΠ΅ΡΠ΅ ΠΏΡΠΎΠΏΡΡΡΠΈΡΡ ΠΏΡΠΎΠ²ΠΎΠ΄Π° ΠΏΡΡΠΌΠΎ ΡΠ΅ΡΠ΅Π· ΠΊΠΎΡΠΎΠ±ΠΊΡ.ΠΡΠ±ΡΠ΅ ΠΏΡΠΎΠ²ΠΎΠ΄Π°, ΡΠΎΡΡΠ°ΡΠΈΠ΅ ΠΈΠ· ΠΊΠΎΡΠΎΠ±ΠΊΠΈ, ΠΌΠΎΠ³ΡΡ ΠΏΡΠΎΡΡΠΎ Π·Π°ΡΠΎΡ Π½ΡΡΡ ΡΡΠ΅Π½ΠΊΠΎΠΉ ΠΈΠ»ΠΈ ΠΌΠΎΠ³ΡΡ Π±ΡΡΡ ΠΎΡΡΠ΅Π·Π°Π½Ρ ΠΎΡ ΡΠ»Π΅ΠΊΡΡΠΈΡΠ΅ΡΠΊΠΎΠΉ ΠΊΠΎΡΠΎΠ±ΠΊΠΈ.
ΠΡΠΏΠΎΠ»ΡΠ·ΡΠΉΡΠ΅ ΠΈΠ½ΡΡΡΡΠΌΠ΅Π½ΡΡ Π΄Π»Ρ Π·Π°ΡΠΈΡΡΠΊΠΈ ΠΏΡΠΎΠ²ΠΎΠ΄ΠΎΠ², ΡΡΠΎΠ±Ρ ΡΠ΄Π°Π»ΠΈΡΡ Π²Π½Π΅ΡΠ½Π΅Π΅ ΠΏΠ»Π°ΡΡΠΈΠΊΠΎΠ²ΠΎΠ΅ ΠΏΠΎΠΊΡΡΡΠΈΠ΅ Ρ ΠΊΠΎΠ½ΡΠΎΠ² ΠΏΡΠΎΠ²ΠΎΠ΄ΠΎΠ² ΠΈ ΠΏΡΠΈΠΊΡΠ΅ΠΏΠΈΡΡ ΠΈΡ Π² ΡΠΎΠΎΡΠ²Π΅ΡΡΡΠ²ΠΈΠΈ Ρ ΠΈΠ½ΡΡΡΡΠΊΡΠΈΡΠΌΠΈ Π½Π° ΠΊΠΎΡΠΎΠ±ΠΊΠ΅ ΠΊ ΠΊΠ°ΠΆΠ΄ΠΎΠΉ ΡΠΎΠ·Π΅ΡΠΊΠ΅, ΠΏΡΠΈΡΠΏΠΎΡΠΎΠ±Π»Π΅Π½ΠΈΡ ΠΈΠ»ΠΈ Π²ΡΠΊΠ»ΡΡΠ°ΡΠ΅Π»Ρ.
Π£ΡΡΠ°Π½ΠΎΠ²ΠΈΡΠ΅ ΡΠ΅ΠΏΠΈ
Π£ΡΡΠ°Π½ΠΎΠ²ΠΈΡΠ΅ ΠΎΡΠ΄Π΅Π»ΡΠ½ΡΠ΅ ΡΠ΅ΠΏΠΈ Π΄Π»Ρ ΠΊΠ°ΠΆΠ΄ΠΎΠ³ΠΎ ΠΊΠΎΠΌΠΏΠ»Π΅ΠΊΡΠ° ΠΏΡΠΎΠ²ΠΎΠ΄ΠΊΠΈ.
Π‘Ρ
Π΅ΠΌΡ Π΄ΠΎΠ»ΠΆΠ½Ρ ΡΠΎΠΎΡΠ²Π΅ΡΡΡΠ²ΠΎΠ²Π°ΡΡ ΡΠΈΠ»Π΅ ΡΠΎΠΊΠ° ΠΏΡΠΎΠ²ΠΎΠ΄Π° ΠΈ Π½Π°Π·Π½Π°ΡΠ΅Π½ΠΈΡ ΡΠΎΠ·Π΅ΡΠΊΠΈ.
Π Π΅ΠΊΠΎΠΌΠ΅Π½Π΄Π°ΡΠΈΠΈ ΠΏΠΎ Π±Π°Π·ΠΎΠ²ΠΎΠΉ ΡΠ»Π΅ΠΊΡΡΠΎΠΏΡΠΎΠ²ΠΎΠ΄ΠΊΠ΅ Π² Π²Π°ΡΠ΅ΠΌ Π΄ΠΎΠΌΠ΅ ΠΈ ΠΏΠΎΠ΄ΠΎΠ±Π½ΡΡ ΠΌΠ΅ΡΡΠ°Ρ
ΠΠ»Π΅ΠΊΡΡΠΎΠΏΡΠΎΠ²ΠΎΠ΄ΠΊΠ° ΠΈ ΡΠΈΠΌΠ²ΠΎΠ»Ρ
ΠΠ»Π΅ΠΊΡΡΠΈΡΠ΅ΡΠΊΠΈΠ΅ ΡΠΈΠΌΠ²ΠΎΠ»Ρ ΠΈΡΠΏΠΎΠ»ΡΠ·ΡΡΡΡΡ Π½Π° Π΄ΠΎΠΌΠ°ΡΠ½ΠΈΡ ΡΡ Π΅ΠΌΠ°Ρ ΡΠ»Π΅ΠΊΡΡΠΎΠΏΡΠΎΠ²ΠΎΠ΄ΠΊΠΈ, ΡΡΠΎΠ±Ρ ΠΏΠΎΠΊΠ°Π·Π°ΡΡ ΠΌΠ΅ΡΡΠΎΠΏΠΎΠ»ΠΎΠΆΠ΅Π½ΠΈΠ΅, ΠΊΠΎΠ½ΡΡΠΎΠ»ΡΠ½ΡΡ ΡΠΎΡΠΊΡ (ΡΠΎΡΠΊΠΈ) ΠΈ ΡΠΈΠΏ ΡΠ»Π΅ΠΊΡΡΠΈΡΠ΅ΡΠΊΠΈΡ ΡΡΡΡΠΎΠΉΡΡΠ² ΡΡΠ΅Π±ΡΠ΅ΡΡΡ Π² ΡΡΠΈΡ ΠΌΠ΅ΡΡΠ°Ρ . ΠΡΠΈ ΡΠΈΠΌΠ²ΠΎΠ»Ρ, Π½Π°Π½Π΅ΡΠ΅Π½Π½ΡΠ΅ ΠΏΠΎΠ²Π΅ΡΡ ΠΏΠ»Π°Π½Π° ΡΡΠ°ΠΆΠ°, ΠΏΠΎΠΊΠ°Π·ΡΠ²Π°ΡΡ ΡΠΎΠ·Π΅ΡΠΊΠΈ ΠΎΡΠ²Π΅ΡΠ΅Π½ΠΈΡ, ΡΠΎΠ·Π΅ΡΠΊΠΈ ΡΠΎΠ·Π΅ΡΠΊΠΈ, ΡΠΎΠ·Π΅ΡΠΊΠΈ ΡΠΏΠ΅ΡΠΈΠ°Π»ΡΠ½ΠΎΠ³ΠΎ Π½Π°Π·Π½Π°ΡΠ΅Π½ΠΈΡ, ΡΠΎΠ·Π΅ΡΠΊΠΈ Π²Π΅Π½ΡΠΈΠ»ΡΡΠΎΡΠΎΠ² ΠΈ Π²ΡΠΊΠ»ΡΡΠ°ΡΠ΅Π»ΠΈ.
Π Π΅ΠΊΠΎΠΌΠ΅Π½Π΄Π°ΡΠΈΠΈ ΠΏΠΎ Π±Π°Π·ΠΎΠ²ΠΎΠΉ ΡΠ»Π΅ΠΊΡΡΠΎΠΏΡΠΎΠ²ΠΎΠ΄ΠΊΠ΅ Π² Π²Π°ΡΠ΅ΠΌ Π΄ΠΎΠΌΠ΅ ΠΈ ΠΏΠΎΠ΄ΠΎΠ±Π½ΡΡ ΠΌΠ΅ΡΡΠ°Ρ (Π½Π° ΠΈΠ·ΠΎΠ±ΡΠ°ΠΆΠ΅Π½ΠΈΠΈ: ΠΏΡΠΈΠΌΠ΅Ρ ΡΡ Π΅ΠΌΡ ΡΠ»Π΅ΠΊΡΡΠΎΠΏΡΠΎΠ²ΠΎΠ΄ΠΊΠΈ — ΡΠ΅Π»ΠΊΠ½ΠΈΡΠ΅, ΡΡΠΎΠ±Ρ ΡΠ°Π·Π²Π΅ΡΠ½ΡΡΡ)ΠΡΠ½ΠΊΡΠΈΡΠ½ΡΠ΅ Π»ΠΈΠ½ΠΈΠΈ ΠΏΡΠΎΠ²Π΅Π΄Π΅Π½Ρ ΠΌΠ΅ΠΆΠ΄Ρ ΡΠΈΠΌΠ²ΠΎΠ»Π°ΠΌΠΈ, ΡΡΠΎΠ±Ρ ΠΎΠ±ΠΎΠ·Π½Π°ΡΠΈΡΡ, ΠΊΠ°ΠΊΠΈΠ΅ ΠΏΠ΅ΡΠ΅ΠΊΠ»ΡΡΠ°ΡΠ΅Π»ΠΈ ΡΠΏΡΠ°Π²Π»ΡΡΡ ΠΎΠΏΡΠ΅Π΄Π΅Π»Π΅Π½Π½ΡΠΌΠΈ Π»Π°ΠΌΠΏΠ°ΠΌΠΈ ΠΈΠ»ΠΈ ΡΠΎΠ·Π΅ΡΠΊΠ°ΠΌΠΈ.
ΠΠ»Ρ ΠΎΠ±ΠΎΠ·Π½Π°ΡΠ΅Π½ΠΈΡ ΡΡΡΡΠΎΠΉΡΡΠ², ΠΈΡΠΏΠΎΠ»ΡΠ·ΡΠ΅ΠΌΡΡ
Π² Π΄ΠΎΠΌΠ°ΡΠ½Π΅ΠΉ ΡΠ»Π΅ΠΊΡΡΠΎΠΏΡΠΎΠ²ΠΎΠ΄ΠΊΠ΅, ΠΈΡΠΏΠΎΠ»ΡΠ·ΡΠ΅ΡΡΡ Π΄ΠΎΠ²ΠΎΠ»ΡΠ½ΠΎ ΠΌΠ½ΠΎΠ³ΠΎ ΡΠΈΠΌΠ²ΠΎΠ»ΠΎΠ², Π½ΠΎ Π½Π΅ΠΊΠΎΡΠΎΡΡΠ΅ ΠΈΠ· Π½ΠΈΡ
ΠΎΡΠ΅Π½Ρ ΠΏΠΎΡ
ΠΎΠΆΠΈ, , ΠΏΠΎΡΡΠΎΠΌΡ ΠΏΡΠΈ ΡΠ°Π±ΠΎΡΠ΅ Ρ Π½ΠΈΠΌΠΈ ΡΠ»Π΅Π΄ΡΠ΅Ρ ΠΏΡΠΎΡΠ²Π»ΡΡΡ ΠΎΡΡΠΎΡΠΎΠΆΠ½ΠΎΡΡΡ.
!
Β«Π ΠΎΠ·Π΅ΡΠΊΠ°Β» — ΡΡΠΎ Π»ΡΠ±Π°Ρ ΡΠΎΡΠΊΠ° Π² ΡΠ»Π΅ΠΊΡΡΠΈΡΠ΅ΡΠΊΠΎΠΉ ΡΠΈΡΡΠ΅ΠΌΠ΅, Π³Π΄Π΅ ΡΠΎΠΊ Π²ΡΠ²ΠΎΠ΄ΠΈΡΡΡ ΠΈΠ· ΡΠΈΡΡΠ΅ΠΌΡ Π΄Π»Ρ ΠΏΠΎΠ΄Π°ΡΠΈ ΠΏΠΈΡΠ°Π½ΠΈΡ Π½Π° ΠΏΠΎΠ΄ΠΊΠ»ΡΡΠ΅Π½Π½ΠΎΠ΅ ΡΠ»Π΅ΠΊΡΡΠΈΡΠ΅ΡΠΊΠΎΠ΅ ΠΎΠ±ΠΎΡΡΠ΄ΠΎΠ²Π°Π½ΠΈΠ΅. Π ΠΎΠ·Π΅ΡΠΊΠ° ΠΌΠΎΠΆΠ΅Ρ Π±ΡΡΡ ΠΎΠ΄Π½ΠΎΠ³ΠΎ ΠΈΠ· Π΄Π²ΡΡ ΠΎΡΠ½ΠΎΠ²Π½ΡΡ ΡΠΈΠΏΠΎΠ²: ΡΠΎΠ·Π΅ΡΠΊΠ° Β«Π ΠΎΠ·Π΅ΡΠΊΠ°Β» ΠΈΠ»ΠΈ ΡΠΎΠ·Π΅ΡΠΊΠ° Β«ΠΡΠ²Π΅ΡΠ΅Π½ΠΈΠ΅Β».
Π ΠΎΠ·Π΅ΡΠΊΠ° ΡΠΎΠ·Π΅ΡΠΊΠΈ — ΡΡΠΎ ΡΠΎΠ·Π΅ΡΠΊΠ°, Π² ΠΊΠΎΡΠΎΡΠΎΠΉ ΠΎΠ΄Π½Π° ΠΈΠ»ΠΈ Π½Π΅ΡΠΊΠΎΠ»ΡΠΊΠΎ ΡΠΎΠ·Π΅ΡΠΎΠΊ ΡΡΡΠ°Π½ΠΎΠ²Π»Π΅Π½Ρ Π΄Π»Ρ ΠΏΠΎΠ΄ΠΊΠ»ΡΡΠ΅Π½ΠΈΡ ΡΡΡΡΠΎΠΉΡΡΠ² ΡΠΈΠΏΠ° Β«Π²ΠΈΠ»ΠΊΠ° ΠΈ ΡΠ½ΡΡΒ», Π° ΡΠΎΠ·Π΅ΡΠΊΠ° ΠΎΡΠ²Π΅ΡΠ΅Π½ΠΈΡ — ΡΡΠΎ ΡΠΎΠ·Π΅ΡΠΊΠ°, ΠΏΡΠ΅Π΄Π½Π°Π·Π½Π°ΡΠ΅Π½Π½Π°Ρ Π΄Π»Ρ ΠΏΡΡΠΌΠΎΠ³ΠΎ ΠΏΠΎΠ΄ΠΊΠ»ΡΡΠ΅Π½ΠΈΡ ΠΊ ΠΏΠ°ΡΡΠΎΠ½Ρ Π»Π°ΠΌΠΏΡ, ΡΠ²Π΅ΡΠΈΠ»ΡΠ½ΠΈΠΊΡ ( ΠΎΡΠ²Π΅ΡΠΈΡΠ΅Π»ΡΠ½ΡΠΉ ΠΏΡΠΈΠ±ΠΎΡ) ΠΈΠ»ΠΈ ΠΏΠΎΡΠΎΠ»ΠΎΡΠ½ΡΠΉ Π²Π΅Π½ΡΠΈΠ»ΡΡΠΎΡ.
ΠΡΡΡ ΠΈ ΡΠΏΠ΅ΡΠΈΠ°Π»ΠΈΠ·ΠΈΡΠΎΠ²Π°Π½Π½ΡΠ΅ ΡΠΎΡΠ³ΠΎΠ²ΡΠ΅ ΡΠΎΡΠΊΠΈ. ΠΠ½ΠΈ ΠΌΠΎΠ³ΡΡ Π±ΡΡΡ ΠΏΡΠ΅Π΄Π½Π°Π·Π½Π°ΡΠ΅Π½Ρ Π΄Π»Ρ ΠΎΠΏΡΠ΅Π΄Π΅Π»Π΅Π½Π½ΠΎΠ³ΠΎ ΡΠΈΠΏΠ° ΠΎΠ±ΠΎΡΡΠ΄ΠΎΠ²Π°Π½ΠΈΡ, ΡΠ°ΠΊΠΎΠ³ΠΎ ΠΊΠ°ΠΊ ΠΏΠ΅ΡΡ, Π½Π°ΡΡΠ΅Π½Π½Π°Ρ ΠΏΠ΅ΡΡ, ΠΌΡΡΠΎΡΠΎΠΏΡΠΎΠ²ΠΎΠ΄ ΠΈΠ»ΠΈ Π΄ΡΡΠ³ΠΎΠ΅ ΠΏΠΎΠ΄ΠΎΠ±Π½ΠΎΠ΅ ΠΎΠ±ΠΎΡΡΠ΄ΠΎΠ²Π°Π½ΠΈΠ΅.
ΠΠ°ΠΊ ΡΠ»Π΅ΠΊΡΡΠΈΡΠ΅ΡΡΠ²ΠΎ ΡΠ°ΡΠΏΡΠΎΡΡΡΠ°Π½ΡΠ΅ΡΡΡ ΠΏΠΎ Π΄ΠΎΠΌΡ?
ΠΠ»Π΅ΠΊΡΡΠΎΡΠ½Π΅ΡΠ³ΠΈΡ ΠΏΠΎΠ΄Π°Π΅ΡΡΡ Π² Π²Π°Ρ Π΄ΠΎΠΌ ΡΠ΅ΡΠ΅Π· Π²ΠΎΠ·Π΄ΡΡΠ½ΡΠ΅ Π»ΠΈΠ½ΠΈΠΈ ΡΠ»Π΅ΠΊΡΡΠΎΠΏΠ΅ΡΠ΅Π΄Π°Ρ ΠΈΠ»ΠΈ ΠΏΠΎΠ΄Π·Π΅ΠΌΠ½ΡΠ΅ Π»ΠΈΠ½ΠΈΠΈ ΡΠ»Π΅ΠΊΡΡΠΎΠΏΠ΅ΡΠ΅Π΄Π°Ρ.
ΠΠ΅ΡΠ΅Π΄ ΡΠ΅ΠΌ, ΠΊΠ°ΠΊ ΠΏΠΎΠΏΠ°ΡΡΡ Π² Π²Π°Ρ Π΄ΠΎΠΌ, ΡΠ»Π΅ΠΊΡΡΠΈΡΠ΅ΡΡΠ²ΠΎ ΠΏΡΠΎΡ
ΠΎΠ΄ΠΈΡ ΡΠ΅ΡΠ΅Π· ΡΡΠ΅ΡΡΠΈΠΊ Π²Π°ΡΡ-ΡΠ°ΡΠΎΠ², ΠΊΠΎΡΠΎΡΡΠΉ ΠΈΠ·ΠΌΠ΅ΡΡΠ΅Ρ ΠΊΠΎΠ»ΠΈΡΠ΅ΡΡΠ²ΠΎ ΠΏΠΎΡΡΠ΅Π±Π»ΡΠ΅ΠΌΠΎΠΉ ΡΠ»Π΅ΠΊΡΡΠΎΡΠ½Π΅ΡΠ³ΠΈΠΈ.
ΠΠ°ΡΠ΅ΠΌ ΠΎΠ½ ΠΏΡΠΎΠ΄ΠΎΠ»ΠΆΠ°Π΅ΡΡΡ Π² Π²Π°Ρ Π΄ΠΎΠΌ ΡΠ΅ΡΠ΅Π· ΡΠ»ΡΠΆΠ΅Π±Π½ΡΡ Π²Ρ ΠΎΠ΄Π½ΡΡ ΠΏΠ°Π½Π΅Π»Ρ (ΡΠ°ΠΊΠΆΠ΅ Π½Π°Π·ΡΠ²Π°Π΅ΠΌΡΡ Β«ΡΠ΅Π½ΡΡΠΎΠΌ Π½Π°Π³ΡΡΠ·ΠΊΠΈΒ») , Π³Π΄Π΅ ΡΠ°ΡΠΏΠΎΠ»ΠΎΠΆΠ΅Π½Ρ ΡΡΡΡΠΎΠΉΡΡΠ²Π° Π·Π°ΡΠΈΡΡ ΡΠ΅ΠΏΠΈ, ΡΠ°ΠΊΠΈΠ΅ ΠΊΠ°ΠΊ Π°Π²ΡΠΎΠΌΠ°ΡΠΈΡΠ΅ΡΠΊΠΈΠ΅ Π²ΡΠΊΠ»ΡΡΠ°ΡΠ΅Π»ΠΈ ΠΈΠ»ΠΈ ΠΏΡΠ΅Π΄ΠΎΡ ΡΠ°Π½ΠΈΡΠ΅Π»ΠΈ.
ΠΡΠΏΠ»Π΅ΠΊΡΠ½ΡΠ΅ ΡΠΎΠ·Π΅ΡΠΊΠΈΠΠ°ΡΠ΅ΠΌ ΡΠ»Π΅ΠΊΡΡΠΈΡΠ΅ΡΡΠ²ΠΎ ΡΠ°ΡΠΏΡΠ΅Π΄Π΅Π»ΡΠ΅ΡΡΡ ΠΏΠΎ Π²ΡΠ΅ΠΌΡ Π΄ΠΎΠΌΡ Ρ ΠΈΡΠΏΠΎΠ»ΡΠ·ΠΎΠ²Π°Π½ΠΈΠ΅ΠΌ ΠΎΡΠ²Π΅ΡΠ²Π»Π΅Π½ΠΈΠΉ Π΄Π»Ρ ΠΏΠΎΠ΄Π°ΡΠΈ ΠΏΠΈΡΠ°Π½ΠΈΡ Π½Π° ΠΏΡΠΈΠ±ΠΎΡΡ ΠΈ ΠΎΡΠ²Π΅ΡΠ΅Π½ΠΈΠ΅ ΡΠ΅ΡΠ΅Π· ΡΠΎΠ·Π΅ΡΠΊΠΈ, Π²ΡΠΊΠ»ΡΡΠ°ΡΠ΅Π»ΠΈ ΠΈ ΡΠ²Π΅ΡΠΈΠ»ΡΠ½ΠΈΠΊΠΈ .
ΠΡΠ½ΠΎΠ²Π½ΡΠ΅ ΡΠ΅ΠΊΠΎΠΌΠ΅Π½Π΄Π°ΡΠΈΠΈ ΠΏΠΎ ΠΏΡΠΎΠΊΠ»Π°Π΄ΠΊΠ΅ ΡΠ»Π΅ΠΊΡΡΠΎΠΏΡΠΎΠ²ΠΎΠ΄ΠΊΠΈ Π²ΠΎΠΊΡΡΠ³ Π²Π°ΡΠ΅Π³ΠΎ Π΄ΠΎΠΌΠ°ΠΠ±ΡΠΈΠ΅ ΡΡΠ΅Π±ΠΎΠ²Π°Π½ΠΈΡ ΠΊ ΡΠ»Π΅ΠΊΡΡΠΎΡΠ΅Ρ Π½ΠΈΡΠ΅ΡΠΊΠΈΠΌ Π½ΠΎΡΠΌΠ°ΠΌ ΠΏΠΎ ΠΏΠΎΠΌΠ΅ΡΠ΅Π½ΠΈΡ
ΠΠ»Π΅ΠΊΡΡΠΈΡΠ΅ΡΠΊΠΈΠ΅ Π½ΠΎΡΠΌΡ ΠΈ ΠΏΡΠ°Π²ΠΈΠ»Π° Π΄ΠΎΠ»ΠΆΠ½Ρ Π·Π°ΡΠΈΡΠΈΡΡ Π²Π°Ρ, Π΄ΠΎΠΌΠΎΠ²Π»Π°Π΄Π΅Π»ΡΡΠ°. ΠΡΠΈ ΠΎΠ±ΡΠΈΠ΅ ΡΠ΅ΠΊΠΎΠΌΠ΅Π½Π΄Π°ΡΠΈΠΈ Π΄Π°Π΄ΡΡ Π²Π°ΠΌ ΠΎΡΠ½ΠΎΠ²Ρ ΡΠΎΠ³ΠΎ, ΡΡΠΎ ΠΈΡΡΡ ΡΠ»Π΅ΠΊΡΡΠΈΡΠ΅ΡΠΊΠΈΠ΅ ΠΈΠ½ΡΠΏΠ΅ΠΊΡΠΎΡΡ, ΠΊΠΎΠ³Π΄Π° ΠΎΠ½ΠΈ ΡΠ°ΡΡΠΌΠ°ΡΡΠΈΠ²Π°ΡΡ ΠΊΠ°ΠΊ ΠΏΡΠΎΠ΅ΠΊΡΡ ΡΠ΅ΠΊΠΎΠ½ΡΡΡΡΠΊΡΠΈΠΈ, ΡΠ°ΠΊ ΠΈ Π½ΠΎΠ²ΡΠ΅ ΡΡΡΠ°Π½ΠΎΠ²ΠΊΠΈ. ΠΠΎΠ»ΡΡΠΈΠ½ΡΡΠ²ΠΎ ΠΌΠ΅ΡΡΠ½ΡΡ
Π½ΠΎΡΠΌ ΠΈ ΠΏΡΠ°Π²ΠΈΠ» ΠΎΡΠ½ΠΎΠ²Π°Π½Ρ Π½Π° ΠΠ°ΡΠΈΠΎΠ½Π°Π»ΡΠ½ΠΎΠΌ ΡΠ»Π΅ΠΊΡΡΠΎΡΠ΅Ρ
Π½ΠΈΡΠ΅ΡΠΊΠΎΠΌ ΠΊΠΎΠ΄Π΅ΠΊΡΠ΅ (NEC), Π΄ΠΎΠΊΡΠΌΠ΅Π½ΡΠ΅, Π² ΠΊΠΎΡΠΎΡΠΎΠΌ ΠΈΠ·Π»Π°Π³Π°ΡΡΡΡ Π½Π΅ΠΎΠ±Ρ
ΠΎΠ΄ΠΈΠΌΡΠ΅ ΠΌΠ΅ΡΠΎΠ΄Ρ Π΄Π»Ρ Π²ΡΠ΅Ρ
Π°ΡΠΏΠ΅ΠΊΡΠΎΠ² Π±ΡΡΠΎΠ²ΠΎΠ³ΠΎ ΠΈ ΠΊΠΎΠΌΠΌΠ΅ΡΡΠ΅ΡΠΊΠΎΠ³ΠΎ ΡΠ»Π΅ΠΊΡΡΠΎΠΌΠΎΠ½ΡΠ°ΠΆΠ°.
NEC ΠΏΠ΅ΡΠ΅ΡΠΌΠ°ΡΡΠΈΠ²Π°Π΅ΡΡΡ ΠΊΠ°ΠΆΠ΄ΡΠ΅ ΡΡΠΈ Π³ΠΎΠ΄Π° — 2014, 2017 ΠΈ ΡΠ°ΠΊ Π΄Π°Π»Π΅Π΅ — ΠΈ ΠΈΠ½ΠΎΠ³Π΄Π° Π² ΠΠΎΠ΄Π΅ΠΊΡ Π²Π½ΠΎΡΡΡΡΡ Π²Π°ΠΆΠ½ΡΠ΅ ΠΈΠ·ΠΌΠ΅Π½Π΅Π½ΠΈΡ. ΠΠΎΡΡΠΎΠΌΡ ΡΠ±Π΅Π΄ΠΈΡΠ΅ΡΡ, ΡΡΠΎ Π²Π°ΡΠΈ ΠΈΡΡΠΎΡΠ½ΠΈΠΊΠΈ ΠΈΠ½ΡΠΎΡΠΌΠ°ΡΠΈΠΈ ΠΎΡΠ½ΠΎΠ²Π°Π½Ρ Π½Π° ΡΠ°ΠΌΠΎΠΌ ΠΏΠΎΡΠ»Π΅Π΄Π½Π΅ΠΌ ΠΠΎΠ΄Π΅ΠΊΡΠ΅. ΠΠ΅ΡΠ΅ΡΠΈΡΠ»Π΅Π½Π½ΡΠ΅ Π·Π΄Π΅ΡΡ ΠΊΠΎΠ΄ΠΎΠ²ΡΠ΅ ΡΡΠ΅Π±ΠΎΠ²Π°Π½ΠΈΡ ΠΎΡΠ½ΠΎΠ²Π°Π½Ρ Π½Π° NEC 2017 Π³ΠΎΠ΄Π°.
ΠΠΎΠ»ΡΡΠΈΠ½ΡΡΠ²ΠΎ ΠΌΠ΅ΡΡΠ½ΡΡ Π½ΠΎΡΠΌ ΠΈ ΠΏΡΠ°Π²ΠΈΠ» ΡΠΎΠΎΡΠ²Π΅ΡΡΡΠ²ΡΡΡ ΠΠ°ΡΠΈΠΎΠ½Π°Π»ΡΠ½ΡΠΌ ΡΠ»Π΅ΠΊΡΡΠΎΡΠ΅Ρ Π½ΠΈΡΠ΅ΡΠΊΠΈΠΌ ΠΊΠΎΠ΄Π΅ΠΊΡΠ°ΠΌ (NEC), Π½ΠΎ ΠΌΠΎΠ³ΡΡ Π±ΡΡΡ ΡΠ°Π·Π»ΠΈΡΠΈΡ. ΠΡΠΈ Π½Π°Π»ΠΈΡΠΈΠΈ ΡΠ°Π·Π»ΠΈΡΠΈΠΉ ΠΌΠ΅ΡΡΠ½ΡΠΉ ΠΊΠΎΠ΄Π΅ΠΊΡ Π²ΡΠ΅Π³Π΄Π° ΠΈΠΌΠ΅Π΅Ρ ΠΏΡΠΈΠΎΡΠΈΡΠ΅Ρ Π½Π°Π΄ NEC, ΠΏΠΎΡΡΠΎΠΌΡ ΠΎΠ±ΡΠ·Π°ΡΠ΅Π»ΡΠ½ΠΎ ΡΡΠΎΡΠ½ΡΠΉΡΠ΅ Π² ΠΌΠ΅ΡΡΠ½ΠΎΠΌ ΡΡΡΠΎΠΈΡΠ΅Π»ΡΠ½ΠΎΠΌ ΠΎΡΠ΄Π΅Π»Π΅ ΠΊΠΎΠ½ΠΊΡΠ΅ΡΠ½ΡΠ΅ ΡΡΠ΅Π±ΠΎΠ²Π°Π½ΠΈΡ ΠΊ ΠΊΠΎΠ΄Π΅ΠΊΡΡ Π΄Π»Ρ Π²Π°ΡΠ΅ΠΉ ΡΠΈΡΡΠ°ΡΠΈΠΈ.
ΠΠΎΠ»ΡΡΠ°Ρ ΡΠ°ΡΡΡ NEC Π²ΠΊΠ»ΡΡΠ°Π΅Ρ Π² ΡΠ΅Π±Ρ ΡΡΠ΅Π±ΠΎΠ²Π°Π½ΠΈΡ ΠΊ ΠΎΠ±ΡΠ΅ΠΌΡ ΡΠ»Π΅ΠΊΡΡΠΈΡΠ΅ΡΠΊΠΎΠΌΡ ΠΌΠΎΠ½ΡΠ°ΠΆΡ, ΠΊΠΎΡΠΎΡΡΠ΅ ΠΏΡΠΈΠΌΠ΅Π½ΠΈΠΌΡ ΠΊΠΎ Π²ΡΠ΅ΠΌ ΡΠΈΡΡΠ°ΡΠΈΡΠΌ, Π½ΠΎ Π΅ΡΡΡ ΡΠ°ΠΊΠΆΠ΅ ΠΎΡΠΎΠ±ΡΠ΅ ΡΡΠ΅Π±ΠΎΠ²Π°Π½ΠΈΡ Π΄Π»Ρ ΠΎΡΠ΄Π΅Π»ΡΠ½ΡΡ ΠΏΠΎΠΌΠ΅ΡΠ΅Π½ΠΈΠΉ.
Π‘ΠΌΠΎΡΡΠ΅ΡΡ ΡΠ΅ΠΉΡΠ°Ρ: ΠΡΠ°Π²ΠΈΠ»Π° ΡΡΡΠ°Π½ΠΎΠ²ΠΊΠΈ ΡΠ»Π΅ΠΊΡΡΠΈΡΠ΅ΡΠΊΠΈΡ ΡΠΎΠ·Π΅ΡΠΎΠΊ Π² Π΄ΠΎΠΌΠ΅
ΠΠ°Π½Π½ΡΠ΅ ΠΊΠΎΠΌΠ½Π°ΡΡ
ΠΠ·-Π·Π° Π½Π°Π»ΠΈΡΠΈΡ Π²ΠΎΠ΄Ρ ΠΊ Π²Π°Π½Π½ΡΠΌ ΠΊΠΎΠΌΠ½Π°ΡΠ°ΠΌ ΠΏΡΠ΅Π΄ΡΡΠ²Π»ΡΡΡΡΡ ΠΎΡΠ΅Π½Ρ ΡΡΠ°ΡΠ΅Π»ΡΠ½ΠΎ ΠΎΠΏΡΠ΅Π΄Π΅Π»Π΅Π½Π½ΡΠ΅ ΡΡΠ΅Π±ΠΎΠ²Π°Π½ΠΈΡ. Π Π²Π°Π½Π½ΡΡ
ΠΊΠΎΠΌΠ½Π°ΡΠ°Ρ
Ρ ΠΈΡ
ΠΎΡΠ²Π΅ΡΠ΅Π½ΠΈΠ΅ΠΌ, Π²Π΅Π½ΡΠΈΠ»ΡΡΠΈΠΎΠ½Π½ΡΠΌΠΈ Π²Π΅Π½ΡΠΈΠ»ΡΡΠΎΡΠ°ΠΌΠΈ ΠΈ ΡΠΎΠ·Π΅ΡΠΊΠ°ΠΌΠΈ, ΠΊΠΎΡΠΎΡΡΠ΅ ΠΌΠΎΠ³ΡΡ ΠΏΠΈΡΠ°ΡΡ ΡΠ΅Π½Ρ ΠΈ Π΄ΡΡΠ³ΠΈΠ΅ ΠΏΡΠΈΠ±ΠΎΡΡ, ΡΡΠ΅Π±ΡΠ΅ΡΡΡ ΠΌΠ½ΠΎΠ³ΠΎ ΡΠ»Π΅ΠΊΡΡΠΎΡΠ½Π΅ΡΠ³ΠΈΠΈ, ΠΈ ΠΌΠΎΠΆΠ΅Ρ ΠΏΠΎΡΡΠ΅Π±ΠΎΠ²Π°ΡΡΡΡ Π±ΠΎΠ»Π΅Π΅ ΠΎΠ΄Π½ΠΎΠΉ ΡΠ΅ΠΏΠΈ.
- Π ΠΎΠ·Π΅ΡΠΊΠΈ Π΄ΠΎΠ»ΠΆΠ½Ρ ΠΎΠ±ΡΠ»ΡΠΆΠΈΠ²Π°ΡΡΡΡ ΠΏΠΎ ΡΠ΅ΠΏΠΈ Π½Π° 20 Π°ΠΌΠΏΠ΅Ρ. ΠΠ΄ΠΈΠ½ ΠΈ ΡΠΎΡ ΠΆΠ΅ ΠΊΠΎΠ½ΡΡΡ ΠΌΠΎΠΆΠ΅Ρ ΠΏΠΈΡΠ°ΡΡ Π²ΡΡ Π²Π°Π½Π½ΡΡ ΠΊΠΎΠΌΠ½Π°ΡΡ (ΡΠΎΠ·Π΅ΡΠΊΠΈ ΠΏΠ»ΡΡ ΠΎΡΠ²Π΅ΡΠ΅Π½ΠΈΠ΅) ΠΏΡΠΈ ΡΡΠ»ΠΎΠ²ΠΈΠΈ, ΡΡΠΎ ΡΠ°ΠΌ Π½Π΅Ρ ΠΎΠ±ΠΎΠ³ΡΠ΅Π²Π°ΡΠ΅Π»Π΅ΠΉ (Π²ΠΊΠ»ΡΡΠ°Ρ Π²Π΅Π½ΡΠΈΠ»ΡΡΠΎΡΡ ΡΠΎ Π²ΡΡΡΠΎΠ΅Π½Π½ΡΠΌΠΈ ΠΎΠ±ΠΎΠ³ΡΠ΅Π²Π°ΡΠ΅Π»ΡΠΌΠΈ) ΠΈ ΠΏΡΠΈ ΡΡΠ»ΠΎΠ²ΠΈΠΈ, ΡΡΠΎ ΠΊΠΎΠ½ΡΡΡ ΠΎΠ±ΡΠ»ΡΠΆΠΈΠ²Π°Π΅Ρ ΡΠΎΠ»ΡΠΊΠΎ ΠΎΠ΄Π½Ρ Π²Π°Π½Π½ΡΡ ΠΊΠΎΠΌΠ½Π°ΡΡ ΠΈ Π½ΠΈΠΊΠ°ΠΊΠΈΠ΅ Π΄ΡΡΠ³ΠΈΠ΅ ΠΎΠ±Π»Π°ΡΡΠΈ. Π ΠΊΠ°ΡΠ΅ΡΡΠ²Π΅ Π°Π»ΡΡΠ΅ΡΠ½Π°ΡΠΈΠ²Ρ, Π΄ΠΎΠ»ΠΆΠ½Π° Π±ΡΡΡ ΡΡ Π΅ΠΌΠ° Π½Π° 20 Π ΡΠΎΠ»ΡΠΊΠΎ Π΄Π»Ρ ΡΠΎΠ·Π΅ΡΠΎΠΊ, ΠΏΠ»ΡΡ ΡΠ΅ΠΏΡ Π½Π° 15 ΠΈΠ»ΠΈ 20 Π Π΄Π»Ρ ΠΎΡΠ²Π΅ΡΠ΅Π½ΠΈΡ.
- ΠΠ΅Π½ΡΠΈΠ»ΡΡΠΈΠΎΠ½Π½ΡΠ΅ Π²Π΅Π½ΡΠΈΠ»ΡΡΠΎΡΡ ΡΠΎ Π²ΡΡΡΠΎΠ΅Π½Π½ΡΠΌΠΈ Π½Π°Π³ΡΠ΅Π²Π°ΡΠ΅Π»ΡΠΌΠΈ Π΄ΠΎΠ»ΠΆΠ½Ρ Π±ΡΡΡ ΠΏΠΎΠ΄ΠΊΠ»ΡΡΠ΅Π½Ρ ΠΊ ΠΎΡΠ΄Π΅Π»ΡΠ½ΠΎΠΉ Π²ΡΠ΄Π΅Π»Π΅Π½Π½ΠΎΠΉ ΡΠ΅ΠΏΠΈ Π½Π° 20 Π.
- ΠΡΠ΅ ΡΠΎΠ·Π΅ΡΠΊΠΈ Π² Π²Π°Π½Π½ΡΡ ΠΊΠΎΠΌΠ½Π°ΡΠ°Ρ Π΄ΠΎΠ»ΠΆΠ½Ρ ΠΈΠΌΠ΅ΡΡ Π·Π°ΡΠΈΡΡ ΠΎΡ Π·Π°ΠΌΡΠΊΠ°Π½ΠΈΡ Π½Π° Π·Π΅ΠΌΠ»Ρ (GFCI).
- Π Π²Π°Π½Π½ΠΎΠΉ ΠΊΠΎΠΌΠ½Π°ΡΠ΅ ΡΡΠ΅Π±ΡΠ΅ΡΡΡ ΠΊΠ°ΠΊ ΠΌΠΈΠ½ΠΈΠΌΡΠΌ ΠΎΠ΄Π½Π° ΡΠΎΠ·Π΅ΡΠΊΠ° Π½Π° 120 Π²ΠΎΠ»ΡΡ Π² ΠΏΡΠ΅Π΄Π΅Π»Π°Ρ 3 ΡΡΡΠΎΠ² ΠΎΡ Π²Π½Π΅ΡΠ½Π΅Π³ΠΎ ΠΊΡΠ°Ρ ΠΊΠ°ΠΆΠ΄ΠΎΠΉ ΡΠ°ΠΊΠΎΠ²ΠΈΠ½Ρ. Π£ΠΌΡΠ²Π°Π»ΡΠ½ΠΈΠΊΠΈ Duel ΠΌΠΎΠ³ΡΡ ΠΎΠ±ΡΠ»ΡΠΆΠΈΠ²Π°ΡΡΡΡ Ρ ΠΏΠΎΠΌΠΎΡΡΡ Π΅Π΄ΠΈΠ½ΡΡΠ²Π΅Π½Π½ΠΎΠΉ Π΅ΠΌΠΊΠΎΡΡΠΈ, ΡΠ°ΡΠΏΠΎΠ»ΠΎΠΆΠ΅Π½Π½ΠΎΠΉ ΠΌΠ΅ΠΆΠ΄Ρ Π½ΠΈΠΌΠΈ.
- Π‘Π²Π΅ΡΠΈΠ»ΡΠ½ΠΈΠΊΠΈ Π² Π΄ΡΡΠ΅ ΠΈΠ»ΠΈ Π²Π°Π½Π½Π΅ Π΄ΠΎΠ»ΠΆΠ½Ρ Π±ΡΡΡ ΡΠ°ΡΡΡΠΈΡΠ°Π½Ρ Π½Π° ΠΈΡΠΏΠΎΠ»ΡΠ·ΠΎΠ²Π°Π½ΠΈΠ΅ Π²ΠΎ Π²Π»Π°ΠΆΠ½ΡΡ
ΠΏΠΎΠΌΠ΅ΡΠ΅Π½ΠΈΡΡ
, Π΅ΡΠ»ΠΈ ΡΠΎΠ»ΡΠΊΠΎ ΠΎΠ½ΠΈ Π½Π΅ ΠΏΠΎΠ΄Π²Π΅ΡΠΆΠ΅Π½Ρ Π²ΠΎΠ·Π΄Π΅ΠΉΡΡΠ²ΠΈΡ ΡΡΡΡΠΈ Π΄ΡΡΠ°, ΠΈ Π² ΡΡΠΎΠΌ ΡΠ»ΡΡΠ°Π΅ ΠΎΠ½ΠΈ Π΄ΠΎΠ»ΠΆΠ½Ρ Π±ΡΡΡ ΡΠ°ΡΡΡΠΈΡΠ°Π½Ρ Π΄Π»Ρ Π²Π»Π°ΠΆΠ½ΡΡ
ΠΏΠΎΠΌΠ΅ΡΠ΅Π½ΠΈΠΉ.

ΠΡΡ Π½Ρ
ΠΡΡ Π½Ρ ΠΏΠΎΡΡΠ΅Π±Π»ΡΠ΅Ρ Π±ΠΎΠ»ΡΡΠ΅ ΡΠ»Π΅ΠΊΡΡΠΎΡΠ½Π΅ΡΠ³ΠΈΠΈ ΠΈΠ· Π»ΡΠ±ΠΎΠΉ ΠΊΠΎΠΌΠ½Π°ΡΡ Π² Π΄ΠΎΠΌΠ΅.ΠΡΡΡΠ΄Π΅ΡΡΡ Π»Π΅Ρ Π½Π°Π·Π°Π΄ ΠΊΡΡ Π½Ρ ΠΌΠΎΠ³Π»Π° ΠΎΠ±ΡΠ»ΡΠΆΠΈΠ²Π°ΡΡΡΡ ΠΎΠ΄Π½ΠΎΠΉ ΡΠ»Π΅ΠΊΡΡΠΈΡΠ΅ΡΠΊΠΎΠΉ ΡΠ΅ΠΏΡΡ, Π½ΠΎ ΡΠ΅Π³ΠΎΠ΄Π½Ρ Π½Π΅Π΄Π°Π²Π½ΠΎ ΡΡΡΠ°Π½ΠΎΠ²Π»Π΅Π½Π½Π°Ρ ΠΊΡΡ Π½Ρ ΡΠΎ ΡΡΠ°Π½Π΄Π°ΡΡΠ½ΡΠΌΠΈ ΠΏΡΠΈΠ±ΠΎΡΠ°ΠΌΠΈ ΡΡΠ΅Π±ΡΠ΅Ρ ΠΊΠ°ΠΊ ΠΌΠΈΠ½ΠΈΠΌΡΠΌ ΡΠ΅ΠΌΠΈ ΡΠ΅ΠΏΠ΅ΠΉ, Π° ΡΠ°ΡΡΠΎ ΠΈ Π±ΠΎΠ»ΡΡΠ΅.
- ΠΠ° ΠΊΡΡ Π½ΡΡ Π΄ΠΎΠ»ΠΆΠ½ΠΎ Π±ΡΡΡ Π½Π΅ ΠΌΠ΅Π½Π΅Π΅ Π΄Π²ΡΡ ΡΠ΅ΠΏΠ΅ΠΉ Β«ΠΌΠ°Π»ΡΡ ΠΏΡΠΈΠ±ΠΎΡΠΎΠ²Β» Π½Π° 20 Π ΠΈ 120 Π, ΠΎΠ±ΡΠ»ΡΠΆΠΈΠ²Π°ΡΡΠΈΡ ΡΠΎΠ·Π΅ΡΠΊΠΈ Π½Π° ΡΡΠΎΠ»Π΅ΡΠ½ΠΈΡΠ°Ρ . ΠΠ½ΠΈ ΠΏΡΠ΅Π΄Π½Π°Π·Π½Π°ΡΠ΅Π½Ρ Π΄Π»Ρ ΠΏΠ΅ΡΠ΅Π½ΠΎΡΠ½ΡΡ ΠΏΠΎΠ΄ΠΊΠ»ΡΡΠ°Π΅ΠΌΡΡ ΡΡΡΡΠΎΠΉΡΡΠ².
- ΠΠ»Ρ ΡΠ»Π΅ΠΊΡΡΠΈΡΠ΅ΡΠΊΠΎΠΉ ΠΏΠ»ΠΈΡΡ / Π΄ΡΡ ΠΎΠ²ΠΊΠΈ ΡΡΠ΅Π±ΡΠ΅ΡΡΡ ΡΠΎΠ±ΡΡΠ²Π΅Π½Π½Π°Ρ Π²ΡΠ΄Π΅Π»Π΅Π½Π½Π°Ρ ΡΠ΅ΠΏΡ Π½Π° 120/240 Π²ΠΎΠ»ΡΡ.
- ΠΠΎΡΡΠ΄ΠΎΠΌΠΎΠ΅ΡΠ½Π°Ρ ΠΌΠ°ΡΠΈΠ½Π° ΠΈ Π²ΡΠ²ΠΎΠ· ΠΌΡΡΠΎΡΠ° ΡΡΠ΅Π±ΡΡΡ ΡΠΎΠ±ΡΡΠ²Π΅Π½Π½ΡΡ ΡΠΏΠ΅ΡΠΈΠ°Π»ΡΠ½ΡΡ ΡΠ΅ΠΏΠ΅ΠΉ Π½Π° 120 Π²ΠΎΠ»ΡΡ.ΠΡΠΎ ΠΌΠΎΠ³ΡΡ Π±ΡΡΡ ΡΠ΅ΠΏΠΈ Π½Π° 15 ΠΈΠ»ΠΈ 20 Π°ΠΌΠΏΠ΅Ρ, Π² Π·Π°Π²ΠΈΡΠΈΠΌΠΎΡΡΠΈ ΠΎΡ ΡΠ»Π΅ΠΊΡΡΠΈΡΠ΅ΡΠΊΠΎΠΉ Π½Π°Π³ΡΡΠ·ΠΊΠΈ ΠΏΡΠΈΠ±ΠΎΡΠ° (ΠΏΡΠΎΠ²Π΅ΡΡΡΠ΅ ΡΠ΅ΠΊΠΎΠΌΠ΅Π½Π΄Π°ΡΠΈΠΈ ΠΏΡΠΎΠΈΠ·Π²ΠΎΠ΄ΠΈΡΠ΅Π»Ρ; ΠΎΠ±ΡΡΠ½ΠΎ 15 Π°ΠΌΠΏΠ΅Ρ Π΄ΠΎΡΡΠ°ΡΠΎΡΠ½ΠΎ). Π‘Ρ Π΅ΠΌΠ° ΠΏΠΎΡΡΠ΄ΠΎΠΌΠΎΠ΅ΡΠ½ΠΎΠΉ ΠΌΠ°ΡΠΈΠ½Ρ ΡΡΠ΅Π±ΡΠ΅Ρ Π·Π°ΡΠΈΡΡ ΠΎΡ GFCI, Π° ΡΡ Π΅ΠΌΠ° ΡΡΠΈΠ»ΠΈΠ·Π°ΡΠΈΠΈ ΠΌΡΡΠΎΡΠ° — Π½Π΅Ρ, Π΅ΡΠ»ΠΈ ΡΡΠΎ Π½Π΅ ΠΎΠ³ΠΎΠ²ΠΎΡΠ΅Π½ΠΎ ΠΏΡΠΎΠΈΠ·Π²ΠΎΠ΄ΠΈΡΠ΅Π»Π΅ΠΌ.
- ΠΠ°ΠΆΠ΄ΠΎΠΌΡ ΠΈΠ· Ρ
ΠΎΠ»ΠΎΠ΄ΠΈΠ»ΡΠ½ΠΈΠΊΠ° ΠΈ ΠΌΠΈΠΊΡΠΎΠ²ΠΎΠ»Π½ΠΎΠ²ΠΎΠΉ ΠΏΠ΅ΡΠΈ ΡΡΠ΅Π±ΡΡΡΡΡ ΡΠΎΠ±ΡΡΠ²Π΅Π½Π½ΡΠ΅ Π²ΡΠ΄Π΅Π»Π΅Π½Π½ΡΠ΅ ΡΠ΅ΠΏΠΈ Π½Π° 120 Π.
ΠΠΎΠΌΠΈΠ½Π°Π»ΡΠ½Π°Ρ ΡΠΈΠ»Π° ΡΠΎΠΊΠ° Π΄ΠΎΠ»ΠΆΠ½Π° ΡΠΎΠΎΡΠ²Π΅ΡΡΡΠ²ΠΎΠ²Π°ΡΡ ΡΠ»Π΅ΠΊΡΡΠΈΡΠ΅ΡΠΊΠΎΠΉ Π½Π°Π³ΡΡΠ·ΠΊΠ΅ ΠΏΡΠΈΠ±ΠΎΡΠ°; ΡΡΠΎ Π΄ΠΎΠ»ΠΆΠ½Ρ Π±ΡΡΡ ΡΠ΅ΠΏΠΈ Π½Π° 20 Π°ΠΌΠΏΠ΅Ρ. - ΠΡΠ΅ ΡΠΎΠ·Π΅ΡΠΊΠΈ Π½Π° ΡΡΠΎΠ»Π΅ΡΠ½ΠΈΡΠ΅ ΠΈ Π»ΡΠ±ΡΠ΅ Π΅ΠΌΠΊΠΎΡΡΠΈ Π² ΠΏΡΠ΅Π΄Π΅Π»Π°Ρ 6 ΡΡΡΠΎΠ² ΠΎΡ ΡΠ°ΠΊΠΎΠ²ΠΈΠ½Ρ Π΄ΠΎΠ»ΠΆΠ½Ρ Π±ΡΡΡ Π·Π°ΡΠΈΡΠ΅Π½Ρ GFCI. Π ΠΎΠ·Π΅ΡΠΊΠΈ Π½Π° ΡΡΠΎΠ»Π΅ΡΠ½ΠΈΡΠ΅ Π΄ΠΎΠ»ΠΆΠ½Ρ Π±ΡΡΡ ΡΠ°ΡΠΏΠΎΠ»ΠΎΠΆΠ΅Π½Ρ Π½Π° ΡΠ°ΡΡΡΠΎΡΠ½ΠΈΠΈ Π½Π΅ Π±ΠΎΠ»Π΅Π΅ 4 ΡΡΡΠΎΠ² Π΄ΡΡΠ³ ΠΎΡ Π΄ΡΡΠ³Π°.
- ΠΡΡ ΠΎΠ½Π½ΠΎΠ΅ ΠΎΡΠ²Π΅ΡΠ΅Π½ΠΈΠ΅ Π΄ΠΎΠ»ΠΆΠ½ΠΎ ΠΏΠΈΡΠ°ΡΡΡΡ ΠΎΡ ΠΎΡΠ΄Π΅Π»ΡΠ½ΠΎΠΉ 15-Π°ΠΌΠΏΠ΅ΡΠ½ΠΎΠΉ (ΠΌΠΈΠ½ΠΈΠΌΡΠΌ) ΡΠ΅ΠΏΠΈ.
ΠΠΎΡΡΠΈΠ½Π°Ρ, ΡΡΠΎΠ»ΠΎΠ²Π°Ρ ΠΈ ΡΠΏΠ°Π»ΡΠ½ΠΈ
Π‘ΡΠ°Π½Π΄Π°ΡΡΠ½ΡΠ΅ ΠΆΠΈΠ»ΡΠ΅ ΠΏΠΎΠΌΠ΅ΡΠ΅Π½ΠΈΡ — ΠΎΡΠ½ΠΎΡΠΈΡΠ΅Π»ΡΠ½ΠΎ ΡΠΊΡΠΎΠΌΠ½ΡΠ΅ ΠΏΠΎΡΡΠ΅Π±ΠΈΡΠ΅Π»ΠΈ ΡΠ½Π΅ΡΠ³ΠΈΠΈ, Π½ΠΎ Ρ Π½ΠΈΡ Π΅ΡΡΡ ΡΠ΅ΡΠΊΠΎ ΠΎΠΏΡΠ΅Π΄Π΅Π»Π΅Π½Π½ΡΠ΅ ΡΡΠ΅Π±ΠΎΠ²Π°Π½ΠΈΡ ΠΊ ΡΠ»Π΅ΠΊΡΡΠΈΡΠ΅ΡΡΠ²Ρ. ΠΡΠΈ Π·ΠΎΠ½Ρ ΠΎΠ±ΡΡΠ½ΠΎ ΠΎΠ±ΡΠ»ΡΠΆΠΈΠ²Π°ΡΡΡΡ ΡΡΠ°Π½Π΄Π°ΡΡΠ½ΡΠΌΠΈ 120-Π²ΠΎΠ»ΡΡΠΎΠ²ΡΠΌΠΈ 15-Π°ΠΌΠΏΠ΅ΡΠ½ΡΠΌΠΈ ΠΈΠ»ΠΈ 20-Π°ΠΌΠΏΠ΅ΡΠ½ΡΠΌΠΈ ΡΠ΅ΠΏΡΠΌΠΈ, ΠΊΠΎΡΠΎΡΡΠ΅ ΠΌΠΎΠ³ΡΡ ΠΎΠ±ΡΠ»ΡΠΆΠΈΠ²Π°ΡΡ Π±ΠΎΠ»Π΅Π΅ ΠΎΠ΄Π½ΠΎΠΉ ΠΊΠΎΠΌΠ½Π°ΡΡ.
- ΠΡΠΈ ΠΊΠΎΠΌΠ½Π°ΡΡ ΡΡΠ΅Π±ΡΡΡ, ΡΡΠΎΠ±Ρ Π½Π°ΡΡΠ΅Π½Π½ΡΠΉ Π²ΡΠΊΠ»ΡΡΠ°ΡΠ΅Π»Ρ Π±ΡΠ» ΡΠ°Π·ΠΌΠ΅ΡΠ΅Π½ ΡΡΠ΄ΠΎΠΌ Ρ Π²Ρ
ΠΎΠ΄Π½ΠΎΠΉ Π΄Π²Π΅ΡΡΡ ΠΊΠΎΠΌΠ½Π°ΡΡ, ΡΡΠΎΠ±Ρ Π²Ρ ΠΌΠΎΠ³Π»ΠΈ ΠΎΡΠ²Π΅ΡΠ°ΡΡ ΠΊΠΎΠΌΠ½Π°ΡΡ, Π²ΠΎΠΉΠ΄Ρ Π² Π½Π΅Π΅. ΠΡΠΎΡ ΠΏΠ΅ΡΠ΅ΠΊΠ»ΡΡΠ°ΡΠ΅Π»Ρ ΠΌΠΎΠΆΠ΅Ρ ΡΠΏΡΠ°Π²Π»ΡΡΡ Π»ΠΈΠ±ΠΎ ΠΏΠΎΡΠΎΠ»ΠΎΡΠ½ΡΠΌ ΡΠ²Π΅ΡΠΈΠ»ΡΠ½ΠΈΠΊΠΎΠΌ, Π»ΠΈΠ±ΠΎ Π½Π°ΡΡΠ΅Π½Π½ΡΠΌ ΡΠ²Π΅ΡΠΈΠ»ΡΠ½ΠΈΠΊΠΎΠΌ, Π»ΠΈΠ±ΠΎ ΡΠΎΠ·Π΅ΡΠΊΠΎΠΉ Π΄Π»Ρ ΠΏΠΎΠ΄ΠΊΠ»ΡΡΠ΅Π½ΠΈΡ Π»Π°ΠΌΠΏΡ.
ΠΠΎΡΠΎΠ»ΠΎΡΠ½ΡΠΉ ΡΠ²Π΅ΡΠΈΠ»ΡΠ½ΠΈΠΊ Π΄ΠΎΠ»ΠΆΠ΅Π½ ΡΠΏΡΠ°Π²Π»ΡΡΡΡΡ Π½Π°ΡΡΠ΅Π½Π½ΡΠΌ Π²ΡΠΊΠ»ΡΡΠ°ΡΠ΅Π»Π΅ΠΌ, Π° Π½Π΅ ΡΡΠ³ΠΎΠ²ΠΎΠΉ ΡΠ΅ΠΏΡΡ. - ΠΠ°ΡΡΠ΅Π½Π½ΡΠ΅ ΡΠΎΠ·Π΅ΡΠΊΠΈ ΠΌΠΎΠΆΠ½ΠΎ ΡΠ°Π·ΠΌΠ΅ΡΠ°ΡΡ Π½Π° ΡΠ°ΡΡΡΠΎΡΠ½ΠΈΠΈ Π½Π΅ Π±ΠΎΠ»Π΅Π΅ 12 ΡΡΡΠΎΠ² Π½Π° Π»ΡΠ±ΠΎΠΉ ΠΏΠΎΠ²Π΅ΡΡ Π½ΠΎΡΡΠΈ ΡΡΠ΅Π½Ρ. ΠΡΠ±Π°Ρ ΡΠ΅ΠΊΡΠΈΡ ΡΡΠ΅Π½Ρ ΡΠΈΡΠΈΠ½ΠΎΠΉ Π±ΠΎΠ»Π΅Π΅ 2 ΡΡΡΠΎΠ² Π΄ΠΎΠ»ΠΆΠ½Π° ΠΈΠΌΠ΅ΡΡ ΡΠΎΠ·Π΅ΡΠΊΡ.
- Π ΡΡΠΎΠ»ΠΎΠ²ΡΡ ΠΎΠ±ΡΡΠ½ΠΎ ΡΡΠ΅Π±ΡΠ΅ΡΡΡ ΠΎΡΠ΄Π΅Π»ΡΠ½Π°Ρ ΡΠ΅ΠΏΡ Π½Π° 20 Π Π΄Π»Ρ ΠΎΠ΄Π½ΠΎΠΉ ΡΠΎΠ·Π΅ΡΠΊΠΈ, ΠΈΡΠΏΠΎΠ»ΡΠ·ΡΠ΅ΠΌΠΎΠΉ Π΄Π»Ρ ΠΌΠΈΠΊΡΠΎΠ²ΠΎΠ»Π½ΠΎΠ²ΠΎΠΉ ΠΏΠ΅ΡΠΈ, ΡΠ°Π·Π²Π»Π΅ΠΊΠ°ΡΠ΅Π»ΡΠ½ΠΎΠ³ΠΎ ΡΠ΅Π½ΡΡΠ° ΠΈΠ»ΠΈ ΠΎΠΊΠΎΠ½Π½ΠΎΠ³ΠΎ ΠΊΠΎΠ½Π΄ΠΈΡΠΈΠΎΠ½Π΅ΡΠ°.
ΠΠ΅ΡΡΠ½ΠΈΡΡ
ΠΡΠΎΠ±Π°Ρ ΠΎΡΡΠΎΡΠΎΠΆΠ½ΠΎΡΡΡ Π½Π΅ΠΎΠ±Ρ ΠΎΠ΄ΠΈΠΌΠ° Π½Π° Π»Π΅ΡΡΠ½ΠΈΡΠ°Ρ , ΡΡΠΎΠ±Ρ ΡΠ±Π΅Π΄ΠΈΡΡΡΡ, ΡΡΠΎ Π²ΡΠ΅ ΡΡΡΠΏΠ΅Π½ΠΈ Π΄ΠΎΠ»ΠΆΠ½ΡΠΌ ΠΎΠ±ΡΠ°Π·ΠΎΠΌ ΠΎΡΠ²Π΅ΡΠ΅Π½Ρ, ΡΡΠΎΠ±Ρ ΡΠ²Π΅ΡΡΠΈ ΠΊ ΠΌΠΈΠ½ΠΈΠΌΡΠΌΡ ΠΎΠΏΠ°ΡΠ½ΠΎΡΡΡ ΠΏΠ°Π΄Π΅Π½ΠΈΡ.
- Π’ΡΠ΅Ρ ΠΏΠΎΠ·ΠΈΡΠΈΠΎΠ½Π½ΡΠ΅ ΠΏΠ΅ΡΠ΅ΠΊΠ»ΡΡΠ°ΡΠ΅Π»ΠΈ ΡΡΠ΅Π±ΡΡΡΡΡ Π²Π²Π΅ΡΡ Ρ ΠΈ Π²Π½ΠΈΠ·Ρ ΠΊΠ°ΠΆΠ΄ΠΎΠ³ΠΎ Π»Π΅ΡΡΠ½ΠΈΡΠ½ΠΎΠ³ΠΎ ΠΌΠ°ΡΡΠ°, ΡΡΠΎΠ±Ρ ΡΠ²Π΅Ρ ΠΌΠΎΠΆΠ½ΠΎ Π±ΡΠ»ΠΎ Π²ΠΊΠ»ΡΡΠ°ΡΡ ΠΈ Π²ΡΠΊΠ»ΡΡΠ°ΡΡ Ρ ΠΎΠ±ΠΎΠΈΡ ΠΊΠΎΠ½ΡΠΎΠ².
- ΠΡΠ»ΠΈ Π»Π΅ΡΡΠ½ΠΈΡΠ° ΠΏΠΎΠ²ΠΎΡΠ°ΡΠΈΠ²Π°Π΅ΡΡΡ Π½Π° ΠΏΠ»ΠΎΡΠ°Π΄ΠΊΠ΅, Π²Π°ΠΌ ΠΌΠΎΠΆΠ΅Ρ ΠΏΠΎΡΡΠ΅Π±ΠΎΠ²Π°ΡΡΡΡ Π΄ΠΎΠ±Π°Π²ΠΈΡΡ Π΄ΠΎΠΏΠΎΠ»Π½ΠΈΡΠ΅Π»ΡΠ½ΡΠ΅ ΠΎΡΠ²Π΅ΡΠΈΡΠ΅Π»ΡΠ½ΡΠ΅ ΠΏΡΠΈΠ±ΠΎΡΡ, ΡΡΠΎΠ±Ρ ΠΎΠ±Π΅ΡΠΏΠ΅ΡΠΈΡΡ ΠΎΡΠ²Π΅ΡΠ΅Π½ΠΈΠ΅ Π²ΡΠ΅Ρ ΡΡΠ°ΡΡΠΊΠΎΠ².
ΠΠΎΡΠΈΠ΄ΠΎΡΡ
ΠΡΠΈ ΡΡΠ°ΡΡΠΊΠΈ ΠΌΠΎΠ³ΡΡ Π±ΡΡΡ Π΄Π»ΠΈΠ½Π½ΡΠΌΠΈ ΠΈ ΡΡΠ΅Π±ΡΡΡ ΡΠΎΠΎΡΠ²Π΅ΡΡΡΠ²ΡΡΡΠ΅Π³ΠΎ ΠΏΠΎΡΠΎΠ»ΠΎΡΠ½ΠΎΠ³ΠΎ ΠΎΡΠ²Π΅ΡΠ΅Π½ΠΈΡ.
ΠΠ±ΡΠ·Π°ΡΠ΅Π»ΡΠ½ΠΎ ΡΡΡΠ°Π½ΠΎΠ²ΠΈΡΠ΅ Π΄ΠΎΡΡΠ°ΡΠΎΡΠ½ΠΎ ΡΠ²Π΅ΡΠ°, ΡΡΠΎΠ±Ρ Π½Π΅ ΠΎΡΠ±ΡΠ°ΡΡΠ²Π°Π»ΠΈΡΡ ΡΠ΅Π½ΠΈ ΠΏΡΠΈ Ρ
ΠΎΠ΄ΡΠ±Π΅. ΠΠΎΠΌΠ½ΠΈΡΠ΅, ΠΊΠΎΡΠΈΠ΄ΠΎΡΡ ΡΠ°ΡΡΠΎ ΡΠ»ΡΠΆΠ°Ρ ΠΏΡΡΡΠΌΠΈ ΡΠ²Π°ΠΊΡΠ°ΡΠΈΠΈ Π² ΡΠ»ΡΡΠ°Π΅ Π²ΠΎΠ·Π½ΠΈΠΊΠ½ΠΎΠ²Π΅Π½ΠΈΡ ΡΡΠ΅Π·Π²ΡΡΠ°ΠΉΠ½ΡΡ
ΡΠΈΡΡΠ°ΡΠΈΠΉ.
- Π ΠΊΠΎΡΠΈΠ΄ΠΎΡΠ΅ Π΄Π»ΠΈΠ½ΠΎΠΉ Π±ΠΎΠ»Π΅Π΅ 10 ΡΡΡΠΎΠ² Π΄ΠΎΠ»ΠΆΠ½Π° Π±ΡΡΡ ΡΠΎΠ·Π΅ΡΠΊΠ° ΠΎΠ±ΡΠ΅Π³ΠΎ Π½Π°Π·Π½Π°ΡΠ΅Π½ΠΈΡ.
- Π’ΡΠ΅Ρ ΠΏΠΎΠ·ΠΈΡΠΈΠΎΠ½Π½ΡΠ΅ ΠΏΠ΅ΡΠ΅ΠΊΠ»ΡΡΠ°ΡΠ΅Π»ΠΈ Π½Π΅ΠΎΠ±Ρ ΠΎΠ΄ΠΈΠΌΡ Π½Π° ΠΊΠ°ΠΆΠ΄ΠΎΠΌ ΠΊΠΎΠ½ΡΠ΅ ΠΊΠΎΡΠΈΠ΄ΠΎΡΠ°, ΡΡΠΎ ΠΏΠΎΠ·Π²ΠΎΠ»ΡΠ΅Ρ Π²ΠΊΠ»ΡΡΠ°ΡΡ ΠΈ Π²ΡΠΊΠ»ΡΡΠ°ΡΡ ΠΏΠΎΡΠΎΠ»ΠΎΡΠ½ΡΠΉ ΡΠ²Π΅ΡΠΈΠ»ΡΠ½ΠΈΠΊ Ρ ΠΎΠ±ΠΎΠΈΡ ΠΊΠΎΠ½ΡΠΎΠ².
- ΠΡΠ»ΠΈ Π΅ΡΡΡ Π±ΠΎΠ»ΡΡΠ΅ Π΄Π²Π΅ΡΠ΅ΠΉ, ΠΎΠ±ΡΠ»ΡΠΆΠΈΠ²Π°Π΅ΠΌΡΡ ΠΊΠΎΡΠΈΠ΄ΠΎΡΠΎΠΌ, Π½Π°ΠΏΡΠΈΠΌΠ΅Ρ, Π΄Π»Ρ ΡΠΏΠ°Π»ΡΠ½ΠΈ ΠΈΠ»ΠΈ Π΄Π²ΡΡ , Π²Ρ ΠΌΠΎΠΆΠ΅ΡΠ΅ Π΄ΠΎΠ±Π°Π²ΠΈΡΡ ΡΠ΅ΡΡΡΠ΅Ρ ΠΏΠΎΠ·ΠΈΡΠΈΠΎΠ½Π½ΡΠΉ ΠΏΠ΅ΡΠ΅ΠΊΠ»ΡΡΠ°ΡΠ΅Π»Ρ ΡΡΠ΄ΠΎΠΌ Ρ Π΄Π²Π΅ΡΡΡ Π·Π° ΠΏΡΠ΅Π΄Π΅Π»Π°ΠΌΠΈ ΠΊΠ°ΠΆΠ΄ΠΎΠΉ ΠΊΠΎΠΌΠ½Π°ΡΡ.
ΠΠ°ΡΠ΄Π΅ΡΠΎΠ±Π½ΡΠ΅
Π ΡΠΊΠ°ΡΠ°Ρ Π΅ΡΡΡ ΠΌΠ½ΠΎΠΆΠ΅ΡΡΠ²ΠΎ ΠΏΡΠ°Π²ΠΈΠ» ΠΎΡΠ½ΠΎΡΠΈΡΠ΅Π»ΡΠ½ΠΎ ΡΠΈΠΏΠ° ΠΈ ΡΠ°Π·ΠΌΠ΅ΡΠ΅Π½ΠΈΡ ΠΏΡΠΈΡΠΏΠΎΡΠΎΠ±Π»Π΅Π½ΠΈΠΉ.
- Π‘Π²Π΅ΡΠΈΠ»ΡΠ½ΠΈΠΊΠΈ Ρ Π»Π°ΠΌΠΏΠ°ΠΌΠΈ Π½Π°ΠΊΠ°Π»ΠΈΠ²Π°Π½ΠΈΡ (ΠΊΠΎΡΠΎΡΡΠ΅ ΡΠΈΠ»ΡΠ½ΠΎ Π½Π°Π³ΡΠ΅Π²Π°ΡΡΡΡ) Π΄ΠΎΠ»ΠΆΠ½Ρ Π±ΡΡΡ Π·Π°ΠΊΡΡΡΡ ΡΠ°ΡΠΎΠΌ ΠΈΠ»ΠΈ Π΄ΡΡΠ³ΠΎΠΉ ΠΊΡΡΡΠΊΠΎΠΉ ΠΈ Π½Π΅ ΠΌΠΎΠ³ΡΡ Π±ΡΡΡ ΡΡΡΠ°Π½ΠΎΠ²Π»Π΅Π½Ρ Π² ΠΏΡΠ΅Π΄Π΅Π»Π°Ρ 12 Π΄ΡΠΉΠΌΠΎΠ² ΠΎΡ Π»ΡΠ±ΡΡ ΠΌΠ΅ΡΡ Ρ ΡΠ°Π½Π΅Π½ΠΈΡ ΠΎΠ΄Π΅ΠΆΠ΄Ρ (ΠΈΠ»ΠΈ 6 Π΄ΡΠΉΠΌΠΎΠ² Π΄Π»Ρ ΡΡΠΎΠΏΠ»Π΅Π½Π½ΡΡ ΡΠ²Π΅ΡΠΈΠ»ΡΠ½ΠΈΠΊΠΎΠ²).
- Π‘Π²Π΅ΡΠΈΠ»ΡΠ½ΠΈΠΊΠΈ ΡΠΎ ΡΠ²Π΅ΡΠΎΠ΄ΠΈΠΎΠ΄Π½ΡΠΌΠΈ Π»Π°ΠΌΠΏΠ°ΠΌΠΈ Π΄ΠΎΠ»ΠΆΠ½Ρ Π½Π°Ρ
ΠΎΠ΄ΠΈΡΡΡΡ Π½Π° ΡΠ°ΡΡΡΠΎΡΠ½ΠΈΠΈ Π½Π΅ ΠΌΠ΅Π½Π΅Π΅ 12 Π΄ΡΠΉΠΌΠΎΠ² ΠΎΡ ΠΌΠ΅ΡΡ Ρ
ΡΠ°Π½Π΅Π½ΠΈΡ (ΠΈΠ»ΠΈ 6 Π΄ΡΠΉΠΌΠΎΠ² Π΄Π»Ρ Π²ΡΡΡΠ°ΠΈΠ²Π°Π΅ΠΌΡΡ
).

- Π‘Π²Π΅ΡΠΈΠ»ΡΠ½ΠΈΠΊΠΈ Ρ CFL (ΠΊΠΎΠΌΠΏΠ°ΠΊΡΠ½ΡΠΌΠΈ Π»ΡΠΌΠΈΠ½Π΅ΡΡΠ΅Π½ΡΠ½ΡΠΌΠΈ) Π»Π°ΠΌΠΏΠ°ΠΌΠΈ ΠΌΠΎΠ³ΡΡ Π½Π°Ρ ΠΎΠ΄ΠΈΡΡΡΡ Π² ΠΏΡΠ΅Π΄Π΅Π»Π°Ρ 6 Π΄ΡΠΉΠΌΠΎΠ² ΠΎΡ ΠΌΠ΅ΡΡ Ρ ΡΠ°Π½Π΅Π½ΠΈΡ.
- ΠΡΠ΅ Π½Π°Π²Π΅ΡΠ½ΡΠ΅ (Π½Π΅ ΡΡΠΎΠΏΠ»Π΅Π½Π½ΡΠ΅) ΡΠ²Π΅ΡΠΈΠ»ΡΠ½ΠΈΠΊΠΈ Π΄ΠΎΠ»ΠΆΠ½Ρ Π±ΡΡΡ Π½Π° ΠΏΠΎΡΠΎΠ»ΠΊΠ΅ ΠΈΠ»ΠΈ ΡΡΠ΅Π½Π΅ Π½Π°Π΄ Π΄Π²Π΅ΡΡΡ.
ΠΡΠ°ΡΠ΅ΡΠ½Π°Ρ
ΠΠ»Π΅ΠΊΡΡΠΈΡΠ΅ΡΠΊΠΈΠ΅ ΠΏΠΎΡΡΠ΅Π±Π½ΠΎΡΡΠΈ ΠΏΡΠ°ΡΠ΅ΡΠ½ΠΎΠΉ Π±ΡΠ΄ΡΡ ΡΠ°Π·Π»ΠΈΡΠ°ΡΡΡΡ Π² Π·Π°Π²ΠΈΡΠΈΠΌΠΎΡΡΠΈ ΠΎΡ ΡΠΎΠ³ΠΎ, ΡΠ²Π»ΡΠ΅ΡΡΡ Π»ΠΈ ΡΡΡΠΈΠ»ΠΊΠ° Π΄Π»Ρ ΠΎΠ΄Π΅ΠΆΠ΄Ρ ΡΠ»Π΅ΠΊΡΡΠΈΡΠ΅ΡΠΊΠΎΠΉ ΠΈΠ»ΠΈ Π³Π°Π·ΠΎΠ²ΠΎΠΉ.
- Π ΠΏΡΠ°ΡΠ΅ΡΠ½ΠΎΠΉ Π½ΡΠΆΠ½Π° ΠΊΠ°ΠΊ ΠΌΠΈΠ½ΠΈΠΌΡΠΌ ΠΎΠ΄Π½Π° 20-Π°ΠΌΠΏΠ΅ΡΠ½Π°Ρ ΡΡ Π΅ΠΌΠ° Π΄Π»Ρ ΡΠΎΠ·Π΅ΡΠΎΠΊ, ΠΎΠ±ΡΠ»ΡΠΆΠΈΠ²Π°ΡΡΠΈΡ ΠΏΡΠ°ΡΠ΅ΡΠ½ΠΎΠ΅ ΠΎΠ±ΠΎΡΡΠ΄ΠΎΠ²Π°Π½ΠΈΠ΅; ΡΡΠΎΡ ΠΊΠΎΠ½ΡΡΡ ΠΌΠΎΠΆΠ΅Ρ ΠΏΠΈΡΠ°ΡΡ ΡΡΠΈΡΠ°Π»ΡΠ½ΡΡ ΠΌΠ°ΡΠΈΠ½Ρ ΠΈΠ»ΠΈ Π³Π°Π·ΠΎΠ²ΡΡ ΡΡΡΠΈΠ»ΠΊΡ.
- ΠΠ»Ρ ΡΠ»Π΅ΠΊΡΡΠΈΡΠ΅ΡΠΊΠΎΠΉ ΡΡΡΠΈΠ»ΠΊΠΈ ΡΡΠ΅Π±ΡΠ΅ΡΡΡ ΡΠΎΠ±ΡΡΠ²Π΅Π½Π½Π°Ρ ΡΠ΅ΠΏΡ Π½Π° 30 Π ΠΈ 240 Π, ΡΠΎΠ΅Π΄ΠΈΠ½Π΅Π½Π½Π°Ρ ΡΠ΅ΡΡΡΡΠΌΡ ΠΏΡΠΎΠ²ΠΎΠ΄Π½ΠΈΠΊΠ°ΠΌΠΈ (ΡΡΠ°ΡΡΠ΅ ΡΡ Π΅ΠΌΡ ΡΠ°ΡΡΠΎ ΠΈΠΌΠ΅ΡΡ ΡΡΠΈ ΠΏΡΠΎΠ²ΠΎΠ΄Π½ΠΈΠΊΠ°).
- ΠΡΠ΅ ΡΠΎΠ·Π΅ΡΠΊΠΈ Π΄ΠΎΠ»ΠΆΠ½Ρ ΠΈΠΌΠ΅ΡΡ Π·Π°ΡΠΈΡΡ GFCI.
ΠΠ°ΡΠ°ΠΆ
ΠΠ°ΡΠΈΠ½Π°Ρ Ρ NEC 2017 Π³ΠΎΠ΄Π°, Π½Π΅Π΄Π°Π²Π½ΠΎ ΠΏΠΎΡΡΡΠΎΠ΅Π½Π½ΡΠΌ Π³Π°ΡΠ°ΠΆΠ°ΠΌ ΡΡΠ΅Π±ΡΠ΅ΡΡΡ ΠΏΠΎ ΠΊΡΠ°ΠΉΠ½Π΅ΠΉ ΠΌΠ΅ΡΠ΅ ΠΎΠ΄Π½Π° Π²ΡΠ΄Π΅Π»Π΅Π½Π½Π°Ρ 120-Π²ΠΎΠ»ΡΡΠΎΠ²Π°Ρ 20-Π°ΠΌΠΏΠ΅ΡΠ½Π°Ρ ΡΠ΅ΠΏΡ, ΠΊΠΎΡΠΎΡΠ°Ρ ΠΎΠ±ΡΠ»ΡΠΆΠΈΠ²Π°Π΅Ρ ΡΠΎΠ»ΡΠΊΠΎ Π³Π°ΡΠ°ΠΆ. ΠΡΠ° ΡΡ
Π΅ΠΌΠ° ΡΠ°ΠΊΠΆΠ΅ ΠΌΠΎΠΆΠ΅Ρ Π±ΡΡΡ ΡΡΡΠ°Π½ΠΎΠ²Π»Π΅Π½Π° ββΠ½Π° ΡΠΎΠ·Π΅ΡΠΊΠ°Ρ
ΡΠ½Π°ΡΡΠΆΠΈ Π³Π°ΡΠ°ΠΆΠ°.
- ΠΠ½ΡΡΡΠΈ Π³Π°ΡΠ°ΠΆΠ° Π΄ΠΎΠ»ΠΆΠ΅Π½ Π±ΡΡΡ Ρ ΠΎΡΡ Π±Ρ ΠΎΠ΄ΠΈΠ½ Π²ΡΠΊΠ»ΡΡΠ°ΡΠ΅Π»Ρ, ΡΠΏΡΠ°Π²Π»ΡΡΡΠΈΠΉ ΠΎΡΠ²Π΅ΡΠ΅Π½ΠΈΠ΅ΠΌ. ΠΠ»Ρ ΡΠ΄ΠΎΠ±ΡΡΠ²Π° ΠΌΠ΅ΠΆΠ΄Ρ Π΄Π²Π΅ΡΡΠΌΠΈ ΡΠ΅ΠΊΠΎΠΌΠ΅Π½Π΄ΡΠ΅ΡΡΡ ΡΡΡΠ°Π½ΠΎΠ²ΠΈΡΡ ΡΡΠ΅Ρ ΠΏΠΎΠ·ΠΈΡΠΈΠΎΠ½Π½ΡΠ΅ ΠΏΠ΅ΡΠ΅ΠΊΠ»ΡΡΠ°ΡΠ΅Π»ΠΈ.
- ΠΠ°ΡΠ°ΠΆΠΈ Π΄ΠΎΠ»ΠΆΠ½Ρ ΠΈΠΌΠ΅ΡΡ ΠΊΠ°ΠΊ ΠΌΠΈΠ½ΠΈΠΌΡΠΌ ΠΎΠ΄Π½Ρ ΡΠΎΠ·Π΅ΡΠΊΡ, Π² ΡΠΎΠΌ ΡΠΈΡΠ»Π΅ ΠΏΠΎ ΠΎΠ΄Π½ΠΎΠΉ Π½Π° ΠΊΠ°ΠΆΠ΄ΠΎΠ΅ ΠΌΠ΅ΡΡΠΎ Π² Π°Π²ΡΠΎΠΌΠΎΠ±ΠΈΠ»Π΅.
- ΠΡΠ΅ Π³Π°ΡΠ°ΠΆΠ½ΡΠ΅ ΡΠΎΠ·Π΅ΡΠΊΠΈ Π΄ΠΎΠ»ΠΆΠ½Ρ Π±ΡΡΡ Π·Π°ΡΠΈΡΠ΅Π½Ρ GFCI.
ΠΠΎΠΏΠΎΠ»Π½ΠΈΡΠ΅Π»ΡΠ½ΡΠ΅ ΡΡΠ΅Π±ΠΎΠ²Π°Π½ΠΈΡ
Π’ΡΠ΅Π±ΠΎΠ²Π°Π½ΠΈΡ AFCI . Π’Π΅ΠΏΠ΅ΡΡ NEC ΡΡΠ΅Π±ΡΠ΅Ρ, ΡΡΠΎΠ±Ρ ΠΏΡΠ°ΠΊΡΠΈΡΠ΅ΡΠΊΠΈ Π²ΡΠ΅ ΠΎΡΠ²Π΅ΡΠ²Π»Π΅Π½Π½ΡΠ΅ ΡΠ΅ΠΏΠΈ Π΄Π»Ρ ΠΎΡΠ²Π΅ΡΠ΅Π½ΠΈΡ ΠΈ ΡΠΎΠ·Π΅ΡΠΊΠΈ Π² Π΄ΠΎΠΌΠ΅ ΠΈΠΌΠ΅Π»ΠΈ Π·Π°ΡΠΈΡΡ ΠΎΡ Π΄ΡΠ³ΠΎΠ²ΠΎΠ³ΠΎ Π·Π°ΠΌΡΠΊΠ°Π½ΠΈΡ (AFCI). ΠΡΠΎ ΡΠΎΡΠΌΠ° Π·Π°ΡΠΈΡΡ, ΠΊΠΎΡΠΎΡΠ°Ρ Π·Π°ΡΠΈΡΠ°Π΅Ρ ΠΎΡ ΠΈΡΠΊΡΠ΅Π½ΠΈΡ (Π΄ΡΠ³ΠΈ) ΠΈ ΡΠ΅ΠΌ ΡΠ°ΠΌΡΠΌ ΡΠ½ΠΈΠΆΠ°Π΅Ρ Π²Π΅ΡΠΎΡΡΠ½ΠΎΡΡΡ Π²ΠΎΠ·Π³ΠΎΡΠ°Π½ΠΈΡ. ΠΠ±ΡΠ°ΡΠΈΡΠ΅ Π²Π½ΠΈΠΌΠ°Π½ΠΈΠ΅, ΡΡΠΎ ΡΡΠ΅Π±ΠΎΠ²Π°Π½ΠΈΠ΅ AFCI Π΄ΠΎΠΏΠΎΠ»Π½ΡΠ΅Ρ Π»ΡΠ±ΡΡ ΡΡΠ΅Π±ΡΠ΅ΠΌΡΡ Π·Π°ΡΠΈΡΡ GFCI — AFCI Π½Π΅ Π·Π°ΠΌΠ΅Π½ΡΠ΅Ρ ΠΈ Π½Π΅ ΡΡΡΡΠ°Π½ΡΠ΅Ρ Π½Π΅ΠΎΠ±Ρ ΠΎΠ΄ΠΈΠΌΠΎΡΡΡ Π² Π·Π°ΡΠΈΡΠ΅ GFCI.
Π’ΡΠ΅Π±ΠΎΠ²Π°Π½ΠΈΡ AFCI ΠΏΡΠΈΠΌΠ΅Π½ΡΡΡΡΡ Π² ΠΎΡΠ½ΠΎΠ²Π½ΠΎΠΌ ΠΏΡΠΈ Π½ΠΎΠ²ΠΎΠΌ ΡΡΡΠΎΠΈΡΠ΅Π»ΡΡΡΠ²Π΅ — Π½Π΅Ρ ΡΡΠ΅Π±ΠΎΠ²Π°Π½ΠΈΡ, ΡΡΠΎΠ±Ρ ΡΡΡΠ΅ΡΡΠ²ΡΡΡΠ°Ρ ΡΠΈΡΡΠ΅ΠΌΠ° Π΄ΠΎΠ»ΠΆΠ½Π° Π±ΡΡΡ ΠΎΠ±Π½ΠΎΠ²Π»Π΅Π½Π° ββΠ΄Π»Ρ ΡΠΎΠΎΡΠ²Π΅ΡΡΡΠ²ΠΈΡ ΡΡΠ΅Π±ΠΎΠ²Π°Π½ΠΈΡΠΌ AFCI Π΄Π»Ρ Π½ΠΎΠ²ΠΎΠ³ΠΎ ΡΡΡΠΎΠΈΡΠ΅Π»ΡΡΡΠ²Π°.
ΠΠ΄Π½Π°ΠΊΠΎ, Π½Π°ΡΠΈΠ½Π°Ρ Ρ Π²Π΅ΡΡΠΈΠΈ NEC 2017 Π³ΠΎΠ΄Π°, ΠΊΠΎΠ³Π΄Π° Π΄ΠΎΠΌΠΎΠ²Π»Π°Π΄Π΅Π»ΡΡΡ ΠΎΠ±Π½ΠΎΠ²Π»ΡΡΡ ΠΈΠ»ΠΈ Π·Π°ΠΌΠ΅Π½ΡΡΡ Π²ΡΡΠ΅Π΄ΡΠΈΠ΅ ΠΈΠ· ΡΡΡΠΎΡ ΡΠΎΠ·Π΅ΡΠΊΠΈ ΠΈΠ»ΠΈ Π΄ΡΡΠ³ΠΈΠ΅ ΡΡΡΡΠΎΠΉΡΡΠ²Π°, ΠΎΠ½ΠΈ Π΄ΠΎΠ»ΠΆΠ½Ρ Π΄ΠΎΠ±Π°Π²ΠΈΡΡ Π·Π°ΡΠΈΡΡ AFCI Π² ΡΡΠΎΠΌ ΠΌΠ΅ΡΡΠ΅. ΠΡΠΎ ΠΌΠΎΠΆΠ½ΠΎ ΡΠ΄Π΅Π»Π°ΡΡ Π½Π΅ΡΠΊΠΎΠ»ΡΠΊΠΈΠΌΠΈ ΡΠΏΠΎΡΠΎΠ±Π°ΠΌΠΈ:
- Π‘ΡΠ°Π½Π΄Π°ΡΡΠ½ΡΠΉ Π°Π²ΡΠΎΠΌΠ°ΡΠΈΡΠ΅ΡΠΊΠΈΠΉ Π²ΡΠΊΠ»ΡΡΠ°ΡΠ΅Π»Ρ ΠΌΠΎΠΆΠ½ΠΎ Π·Π°ΠΌΠ΅Π½ΠΈΡΡ ΡΠΏΠ΅ΡΠΈΠ°Π»ΡΠ½ΡΠΌ Π°Π²ΡΠΎΠΌΠ°ΡΠΈΡΠ΅ΡΠΊΠΈΠΌ Π²ΡΠΊΠ»ΡΡΠ°ΡΠ΅Π»Π΅ΠΌ AFCI.ΠΡΠΎ ΡΠ°Π±ΠΎΡΠ° Π»ΠΈΡΠ΅Π½Π·ΠΈΡΠΎΠ²Π°Π½Π½ΠΎΠ³ΠΎ ΡΠ»Π΅ΠΊΡΡΠΈΠΊΠ°. ΠΡΠΎ ΡΠΎΠ·Π΄Π°ΡΡ Π·Π°ΡΠΈΡΡ AFCI Π΄Π»Ρ Π²ΡΠ΅ΠΉ ΡΠ΅ΠΏΠΈ.
- ΠΠ΅ΠΈΡΠΏΡΠ°Π²Π½Π°Ρ ΡΠΎΠ·Π΅ΡΠΊΠ° ΠΌΠΎΠΆΠ΅Ρ Π±ΡΡΡ Π·Π°ΠΌΠ΅Π½Π΅Π½Π° ΡΠΎΠ·Π΅ΡΠΊΠΎΠΉ AFCI. ΠΡΠΎ ΡΠΎΠ·Π΄Π°ΡΡ Π·Π°ΡΠΈΡΡ AFCI ΡΠΎΠ»ΡΠΊΠΎ Π΄Π»Ρ Π·Π°ΠΌΠ΅Π½ΡΠ΅ΠΌΠΎΠΉ ΡΠΎΠ·Π΅ΡΠΊΠΈ.
- Π’Π°ΠΌ, Π³Π΄Π΅ ΡΠ°ΠΊΠΆΠ΅ ΡΡΠ΅Π±ΡΠ΅ΡΡΡ Π·Π°ΡΠΈΡΠ° GFCI (Π½Π°ΠΏΡΠΈΠΌΠ΅Ρ, Π½Π° ΠΊΡΡ Π½Π΅ ΠΈ Π² Π²Π°Π½Π½ΡΡ ΠΊΠΎΠΌΠ½Π°ΡΠ°Ρ ), ΡΠΎΠ·Π΅ΡΠΊΡ ΠΌΠΎΠΆΠ½ΠΎ Π·Π°ΠΌΠ΅Π½ΠΈΡΡ Π΄Π²ΠΎΠΉΠ½ΠΎΠΉ ΡΠΎΠ·Π΅ΡΠΊΠΎΠΉ AFCI / GFCI.
Π ΠΎΠ·Π΅ΡΠΊΠΈ Ρ Π·Π°ΡΠΈΡΠΎΠΉ ΠΎΡ Π²Π·Π»ΠΎΠΌΠ° (TR) . ΠΡΠ΅ ΡΡΠ°Π½Π΄Π°ΡΡΠ½ΡΠ΅ ΡΠΎΠ·Π΅ΡΠΊΠΈ Π΄ΠΎΠ»ΠΆΠ½Ρ Π±ΡΡΡ Π·Π°ΡΠΈΡΠ΅Π½Π½ΠΎΠ³ΠΎ ΠΎΡ Π²Π·Π»ΠΎΠΌΠ° (TR) ΡΠΈΠΏΠ°.Π ΠΈΡ ΡΠΈΡΠ»ΠΎ Π²Ρ ΠΎΠ΄ΠΈΡ Π²ΡΡΡΠΎΠ΅Π½Π½Π°Ρ ΡΡΠ½ΠΊΡΠΈΡ Π±Π΅Π·ΠΎΠΏΠ°ΡΠ½ΠΎΡΡΠΈ, ΠΊΠΎΡΠΎΡΠ°Ρ Π½Π΅ ΠΏΠΎΠ·Π²ΠΎΠ»ΡΠ΅Ρ Π΄Π΅ΡΡΠΌ Π²ΡΡΠ°Π²Π»ΡΡΡ ΠΏΡΠ΅Π΄ΠΌΠ΅ΡΡ Π² Π³Π½Π΅Π·Π΄Π° ΡΠΎΠ·Π΅ΡΠΎΠΊ.
ΠΡΠ΅, ΡΡΠΎ Π²Π°ΠΌ Π½ΡΠΆΠ½ΠΎ Π·Π½Π°ΡΡ ΠΎ Π΄ΠΎΠΌΠ°ΡΠ½Π΅ΠΉ ΡΠ»Π΅ΠΊΡΡΠΎΠΏΡΠΎΠ²ΠΎΠ΄ΠΊΠ΅
ΠΠ»Π΅ΠΊΡΡΠΎΠΏΡΠΎΠ²ΠΎΠ΄ΠΊΠ° Π΄ΠΎΠΌΠ° — ΡΡΠΎ ΠΏΡΠΎΡΠ΅ΡΡ ΠΏΠΎΠ΄ΠΊΠ»ΡΡΠ΅Π½ΠΈΡ ΡΠ°Π·Π»ΠΈΡΠ½ΡΡ
Π°ΠΊΡΠ΅ΡΡΡΠ°ΡΠΎΠ² Π΄Π»Ρ ΡΠ°ΡΠΏΡΠ΅Π΄Π΅Π»Π΅Π½ΠΈΡ ΡΠ»Π΅ΠΊΡΡΠΎΡΠ½Π΅ΡΠ³ΠΈΠΈ ΠΎΡ ΠΏΠΎΡΡΠ°Π²ΡΠΈΠΊΠ° ΠΊ ΡΠ°Π·Π»ΠΈΡΠ½ΡΠΌ ΠΏΡΠΈΠ±ΠΎΡΠ°ΠΌ ΠΈ ΠΎΠ±ΠΎΡΡΠ΄ΠΎΠ²Π°Π½ΠΈΡ Π² Π΄ΠΎΠΌΠ΅, ΡΠ°ΠΊΠΈΠΌ ΠΊΠ°ΠΊ ΡΠ΅Π»Π΅Π²ΠΈΠ·ΠΎΡ, Π»Π°ΠΌΠΏΡ, ΠΊΠΎΠ½Π΄ΠΈΡΠΈΠΎΠ½Π΅ΡΡ ΠΈ Ρ.
Π.
ΠΠ°Π²Π°ΠΉΡΠ΅ ΠΏΠΎΡΠΌΠΎΡΡΠΈΠΌ Π½Π° ΡΠ°Π·Π»ΠΈΡΠ½ΡΠ΅ ΡΠΈΠΏΡ ΡΠ»Π΅ΠΊΡΡΠΎΠΏΡΠΎΠ²ΠΎΠ΄ΠΊΠΈ, ΠΊΠΎΡΠΎΡΡΠ΅ ΠΈΡΠΏΠΎΠ»ΡΠ·ΡΡΡΡΡ Π² ΠΆΠΈΠ»ΡΡ Π΄ΠΎΠΌΠ°Ρ .
5 ΡΠ°Π·Π»ΠΈΡΠ½ΡΡ ΡΠΈΠΏΠΎΠ² ΡΠΈΡΡΠ΅ΠΌ ΡΠ»Π΅ΠΊΡΡΠΎΠΏΡΠΎΠ²ΠΎΠ΄ΠΊΠΈ Π΄ΠΎΠΌΠ°
Π¨ΠΏΠΈΠ»ΡΠΊΠ° Π΄Π»Ρ ΠΏΡΠΎΠ²ΠΎΠ΄ΠΎΠ²
ΠΡΠ° ΠΏΡΠΎΠ²ΠΎΠ΄ΠΊΠ° ΡΠΎΡΡΠΎΠΈΡ ΠΈΠ· ΠΏΡΠΎΠ²ΠΎΠ΄ΠΎΠ² Ρ ΠΠΠ₯ ΠΈΠ·ΠΎΠ»ΡΡΠΈΠ΅ΠΉ ΠΈΠ»ΠΈ ΠΎΠ±ΡΡΠ½ΡΡ VIR, ΠΊΠΎΡΠΎΡΡΠ΅ ΡΠΊΡΡΡΠ΅Π½Ρ ΠΈ ΡΠΊΠΎΠΌΠΏΠΎΠ½ΠΎΠ²Π°Π½Ρ. ΠΡ Π΄Π΅ΡΠΆΠ°Ρ Π½Π° ΡΡΠ΅Π½Π°Ρ ΠΈ ΠΏΠΎΡΠΎΠ»ΠΊΠ΅ Ρ ΠΏΠΎΠΌΠΎΡΡΡ ΡΠ°ΡΡΠΎΡΠΎΠ²ΡΡ ΠΏΠ»Π°Π½ΠΎΠΊ Ρ ΠΏΠ°Π·Π°ΠΌΠΈ, Π΄Π΅ΡΠ΅Π²Π° ΠΈΠ»ΠΈ ΠΏΠ»Π°ΡΡΠΈΠΊΠ°. ΠΡΠΎ Π²ΡΠ΅ΠΌΠ΅Π½Π½Π°Ρ ΡΠ»Π΅ΠΊΡΡΠΎΠΏΡΠΎΠ²ΠΎΠ΄ΠΊΠ°, ΠΏΠΎΡΡΠΎΠΌΡ ΠΎΠ½Π° Π½Π΅ ΠΏΠΎΠ΄Ρ ΠΎΠ΄ΠΈΡ Π΄Π»Ρ ΠΈΡΠΏΠΎΠ»ΡΠ·ΠΎΠ²Π°Π½ΠΈΡ Π² ΠΆΠΈΠ»ΡΡ ΠΏΠΎΠΌΠ΅ΡΠ΅Π½ΠΈΡΡ .ΠΠΎΠ»Π΅Π΅ ΡΠΎΠ³ΠΎ, Π² Π½Π°ΡΠΈ Π΄Π½ΠΈ ΡΠΈΡΡΠ΅ΠΌΠ° ΡΠ»Π΅ΠΊΡΡΠΎΠΏΡΠΎΠ²ΠΎΠ΄ΠΊΠΈ Ρ ΠΏΠ»Π°Π½ΠΊΠ°ΠΌΠΈ ΠΈΡΠΏΠΎΠ»ΡΠ·ΡΠ΅ΡΡΡ ΡΠ΅Π΄ΠΊΠΎ.
ΠΠ»Π΅ΠΊΡΡΠΎΠΏΡΠΎΠ²ΠΎΠ΄ΠΊΠ° ΠΎΠ±ΡΠ°Π΄Π½ΡΡ ΡΡΡΠ± ΠΈ ΠΊΠΎΠ»ΠΏΠ°ΡΠΊΠΎΠ²
Π ΠΏΡΠΎΡΠ»ΠΎΠΌ ΠΎΠ½ Π±ΡΠ» Π΄ΠΎΠ²ΠΎΠ»ΡΠ½ΠΎ ΠΏΠΎΠΏΡΠ»ΡΡΠ΅Π½, Π½ΠΎ Π² Π½Π°ΡΠΈ Π΄Π½ΠΈ ΡΡΠΈΡΠ°Π΅ΡΡΡ ΡΡΡΠ°ΡΠ΅Π²ΡΠΈΠΌ ΠΈΠ·-Π·Π° ΠΏΠΎΠΏΡΠ»ΡΡΠ½ΠΎΡΡΠΈ ΠΊΠ°Π±Π΅Π»Π΅ΠΏΡΠΎΠ²ΠΎΠ΄Π° ΠΈ ΡΠΈΡΡΠ΅ΠΌΡ ΠΏΡΠΎΠ²ΠΎΠ΄ΠΊΠΈ Π² ΠΎΠ±ΠΎΠ»ΠΎΡΠΊΠ΅. Π ΡΡΠΎΠΉ ΡΠ»Π΅ΠΊΡΡΠΎΠΏΡΠΎΠ²ΠΎΠ΄ΠΊΠ΅ ΠΈΡΠΏΠΎΠ»ΡΠ·ΠΎΠ²Π°Π»ΠΈΡΡ ΠΊΠ°Π±Π΅Π»ΠΈ ΠΈΠ· ΠΠΠ₯, VIR ΠΈΠ»ΠΈ Π»ΡΠ±ΡΠ΅ Π΄ΡΡΠ³ΠΈΠ΅ ΠΎΠ΄ΠΎΠ±ΡΠ΅Π½Π½ΡΠ΅ ΠΈΠ·ΠΎΠ»ΠΈΡΠΎΠ²Π°Π½Π½ΡΠ΅ ΠΊΠ°Π±Π΅Π»ΠΈ. ΠΠ°Π±Π΅Π»ΠΈ ΠΏΡΠΎΡ ΠΎΠ΄ΠΈΠ»ΠΈ ΡΠ΅ΡΠ΅Π· Π΄Π΅ΡΠ΅Π²ΡΠ½Π½ΡΠ΅ ΠΊΠΎΠΆΡΡ ΠΈ, Π² ΠΊΠΎΡΠΎΡΡΡ ΠΊΠΎΠΆΡΡ Π±ΡΠ» ΠΈΠ·Π³ΠΎΡΠΎΠ²Π»Π΅Π½ ΠΈΠ· Π΄Π΅ΡΠ΅Π²ΡΠ½Π½ΠΎΠΉ ΠΏΠΎΠ»ΠΎΡΡ Ρ ΠΏΠ°ΡΠ°Π»Π»Π΅Π»ΡΠ½ΡΠΌΠΈ ΠΏΡΠΎΠ΄ΠΎΠ»ΡΠ½ΡΠΌΠΈ ΠΊΠ°Π½Π°Π²ΠΊΠ°ΠΌΠΈ, ΠΏΡΠΎΡΠ΅Π·Π°Π½Π½ΡΠΌΠΈ Π΄Π»Ρ ΡΠ°Π·ΠΌΠ΅ΡΠ΅Π½ΠΈΡ ΠΊΠ°Π±Π΅Π»Π΅ΠΉ.

ΠΡΠΎΠ²ΠΎΠ΄ΠΊΠ° ΠΏΠ»Π°Π½ΠΊΠΈ
ΠΡΠΎ ΠΊΠΎΠ³Π΄Π° ΠΎΠ΄ΠΈΠ½ΠΎΡΠ½ΡΠΉ ΡΠ»Π΅ΠΊΡΡΠΈΡΠ΅ΡΠΊΠΈΠΉ ΠΏΡΠΎΠ²ΠΎΠ΄ ΠΈΠ»ΠΈ Π³ΡΡΠΏΠΏΠ° ΠΏΡΠΎΠ²ΠΎΠ΄ΠΎΠ² ΠΏΡΠΎΠΊΠ»Π°Π΄ΡΠ²Π°ΡΡΡΡ ΠΏΠΎ Π΄Π΅ΡΠ΅Π²ΡΠ½Π½ΠΎΠΉ ΠΎΠ±ΡΠ΅ΡΠ΅ΡΠΊΠ΅. ΠΡΠΎΠ²ΠΎΠ΄Π° ΠΊΡΠ΅ΠΏΡΡΡΡ ΠΊ ΠΎΠ±ΡΠ΅ΡΠ΅ΡΠΊΠ΅ Ρ ΠΏΠΎΠΌΠΎΡΡΡ Π»Π°ΡΡΠ½Π½ΠΎΠ³ΠΎ Π·Π°ΠΆΠΈΠΌΠ° ΠΈ ΡΠ°Π·Π½Π΅ΡΠ΅Π½Ρ Ρ ΠΈΠ½ΡΠ΅ΡΠ²Π°Π»ΠΎΠΌ 10 ΡΠΌ Π΄Π»Ρ Π³ΠΎΡΠΈΠ·ΠΎΠ½ΡΠ°Π»ΡΠ½ΡΡ ΡΡΠ°ΡΡΠΊΠΎΠ² ΠΈ 15 ΡΠΌ Π΄Π»Ρ Π²Π΅ΡΡΠΈΠΊΠ°Π»ΡΠ½ΡΡ .
ΠΡΠΎΠ²ΠΎΠ΄ΠΊΠ° Π² ΡΠ²ΠΈΠ½ΡΠΎΠ²ΠΎΠΉ ΠΎΠ±ΠΎΠ»ΠΎΡΠΊΠ΅
Π ΠΏΡΠΎΠ²ΠΎΠ΄ΠΊΠ΅ ΡΠΎ ΡΠ²ΠΈΠ½ΡΠΎΠ²ΠΎΠΉ ΠΎΠ±ΠΎΠ»ΠΎΡΠΊΠΎΠΉ ΠΈΡΠΏΠΎΠ»ΡΠ·ΡΡΡΡΡ ΠΏΡΠΎΠ²ΠΎΠ΄Π½ΠΈΠΊΠΈ, ΠΈΠ·ΠΎΠ»ΠΈΡΠΎΠ²Π°Π½Π½ΡΠ΅ Ρ ΠΏΠΎΠΌΠΎΡΡΡ VIR ΠΈ ΠΏΠΎΠΊΡΡΡΡΠ΅ Π²Π½Π΅ΡΠ½Π΅ΠΉ ΠΎΠ±ΠΎΠ»ΠΎΡΠΊΠΎΠΉ ΠΈΠ· ΡΠ²ΠΈΠ½ΡΠΎΠ²ΠΎ-Π°Π»ΡΠΌΠΈΠ½ΠΈΠ΅Π²ΠΎΠ³ΠΎ ΡΠΏΠ»Π°Π²Π°, ΠΊΠΎΡΠΎΡΡΠΉ ΡΠΎΠ΄Π΅ΡΠΆΠΈΡ ΠΎΠΊΠΎΠ»ΠΎ 95% ΡΠ²ΠΈΠ½ΡΠ°.ΠΠ΅ΡΠ°Π»Π»ΠΈΡΠ΅ΡΠΊΠ°Ρ ΠΎΠ±ΠΎΠ»ΠΎΡΠΊΠ° Π·Π°ΡΠΈΡΠ°Π΅Ρ ΠΊΠ°Π±Π΅Π»ΠΈ ΠΎΡ ΠΌΠ΅Ρ Π°Π½ΠΈΡΠ΅ΡΠΊΠΈΡ ΠΏΠΎΠ²ΡΠ΅ΠΆΠ΄Π΅Π½ΠΈΠΉ, Π²Π»Π°Π³ΠΈ ΠΈ Π°ΡΠΌΠΎΡΡΠ΅ΡΠ½ΠΎΠΉ ΠΊΠΎΡΡΠΎΠ·ΠΈΠΈ.
ΠΠ»Π΅ΠΊΡΡΠΎΠΏΡΠΎΠ²ΠΎΠ΄ΠΊΠ°
Π‘ΡΡΠ΅ΡΡΠ²ΡΠ΅Ρ Π΄Π²Π° ΡΠΈΠΏΠ° ΠΊΠ°Π±Π΅Π»ΡΠ½ΠΎΠΉ ΠΏΡΠΎΠ²ΠΎΠ΄ΠΊΠΈ Π² Π·Π°Π²ΠΈΡΠΈΠΌΠΎΡΡΠΈ ΠΎΡ ΠΏΡΠΎΠΊΠ»Π°Π΄ΠΊΠΈ ΡΡΡΠ±:
- ΠΠΎΠ²Π΅ΡΡ
Π½ΠΎΡΡΠ½Π°Ρ ΠΏΡΠΎΠ²ΠΎΠ΄ΠΊΠ° ΠΈΠ· ΠΊΠ°Π±Π΅Π»Π΅ΠΏΡΠΎΠ²ΠΎΠ΄Π° ΠΠΎΠ³Π΄Π° ΡΡΡΠ±Ρ ΠΈΠ· GI ΠΈΠ»ΠΈ ΠΠΠ₯ ΡΡΡΠ°Π½Π°Π²Π»ΠΈΠ²Π°ΡΡΡΡ Π½Π° ΡΡΠ΅Π½Ρ ΠΈΠ»ΠΈ ΠΊΡΡΡΡ, ΡΡΠΎ Π½Π°Π·ΡΠ²Π°Π΅ΡΡΡ ΠΏΠΎΠ²Π΅ΡΡ
Π½ΠΎΡΡΠ½ΠΎΠΉ ΠΊΠ°Π±Π΅Π»ΡΠ½ΠΎΠΉ ΡΠ°Π·Π²ΠΎΠ΄ΠΊΠΎΠΉ. Π’ΡΡΠ±Ρ ΠΏΡΠΈΠΊΡΠ΅ΠΏΠ»ΡΡΡΡΡ ΠΊ ΡΡΠ΅Π½Π°ΠΌ Ρ ΠΏΠΎΠΌΠΎΡΡΡ ΠΏΠ»Π°Π½ΠΊΠΈ Ρ Π΄Π²ΡΠΌΡ ΠΎΡΠ²Π΅ΡΡΡΠΈΡΠΌΠΈ ΠΈ Π·Π°ΠΆΠΈΠΌΠ° ΠΎΡΠ½ΠΎΠ²Π°Π½ΠΈΡ Π½Π° ΡΠ°Π²Π½ΠΎΠΌ ΡΠ°ΡΡΡΠΎΡΠ½ΠΈΠΈ.
ΠΠ½ΡΡΡΠΈ ΠΊΠΎΡΠΎΠ±ΠΎΠ² ΠΏΡΠΎΠΊΠ»Π°Π΄ΡΠ²Π°ΡΡΡΡ ΡΠ»Π΅ΠΊΡΡΠΈΡΠ΅ΡΠΊΠΈΠ΅ ΠΏΡΠΎΠ²ΠΎΠ΄Π°. Π‘ΠΊΡΡΡΠ°Ρ ΠΏΡΠΎΠ²ΠΎΠ΄ΠΊΠ° ΠΊΠ°Π±Π΅Π»Π΅ΠΏΡΠΎΠ²ΠΎΠ΄Π° - ΠΠΎΠ³Π΄Π° ΠΊΠ°Π±Π΅Π»Π΅ΠΏΡΠΎΠ²ΠΎΠ΄Ρ ΡΠΊΡΡΡΡ Π²Π½ΡΡΡΠΈ ΠΏΠ°Π·ΠΎΠ² ΡΡΠ΅Π½Ρ ΠΈΠ»ΠΈ ΡΠΎΡΠ΅Π½ΠΎΠΉ ΠΊΠΈΡΠΏΠΈΡΠ½ΠΎΠΉ ΡΡΠ΅Π½Ρ, ΡΡΠΎ Π½Π°Π·ΡΠ²Π°Π΅ΡΡΡ ΡΠΊΡΡΡΠΎΠΉ ΠΏΡΠΎΠ²ΠΎΠ΄ΠΊΠΎΠΉ ΠΊΠ°Π±Π΅Π»Π΅ΠΏΡΠΎΠ²ΠΎΠ΄Π°. ΠΠ½ΡΡΡΠΈ ΠΊΠΎΡΠΎΠ±ΠΎΠ² ΠΏΡΠΎΠΊΠ»Π°Π΄ΡΠ²Π°ΡΡΡΡ ΡΠ»Π΅ΠΊΡΡΠΈΡΠ΅ΡΠΊΠΈΠ΅ ΠΏΡΠΎΠ²ΠΎΠ΄Π°. ΠΡΠΎ ΠΏΠΎΠΏΡΠ»ΡΡΠ½ΠΎ, ΠΏΠΎΡΠΎΠΌΡ ΡΡΠΎ ΠΎΠ½ΠΎ ΠΏΡΠΎΡΠ½Π΅Π΅ ΠΈ ΡΡΡΠ΅ΡΠΈΡΠ½Π΅Π΅.
- ΠΠΎΠ²Π΅ΡΡ
Π½ΠΎΡΡΠ½Π°Ρ ΠΏΡΠΎΠ²ΠΎΠ΄ΠΊΠ° ΠΈΠ· ΠΊΠ°Π±Π΅Π»Π΅ΠΏΡΠΎΠ²ΠΎΠ΄Π° ΠΠΎΠ³Π΄Π° ΡΡΡΠ±Ρ ΠΈΠ· GI ΠΈΠ»ΠΈ ΠΠΠ₯ ΡΡΡΠ°Π½Π°Π²Π»ΠΈΠ²Π°ΡΡΡΡ Π½Π° ΡΡΠ΅Π½Ρ ΠΈΠ»ΠΈ ΠΊΡΡΡΡ, ΡΡΠΎ Π½Π°Π·ΡΠ²Π°Π΅ΡΡΡ ΠΏΠΎΠ²Π΅ΡΡ
Π½ΠΎΡΡΠ½ΠΎΠΉ ΠΊΠ°Π±Π΅Π»ΡΠ½ΠΎΠΉ ΡΠ°Π·Π²ΠΎΠ΄ΠΊΠΎΠΉ. Π’ΡΡΠ±Ρ ΠΏΡΠΈΠΊΡΠ΅ΠΏΠ»ΡΡΡΡΡ ΠΊ ΡΡΠ΅Π½Π°ΠΌ Ρ ΠΏΠΎΠΌΠΎΡΡΡ ΠΏΠ»Π°Π½ΠΊΠΈ Ρ Π΄Π²ΡΠΌΡ ΠΎΡΠ²Π΅ΡΡΡΠΈΡΠΌΠΈ ΠΈ Π·Π°ΠΆΠΈΠΌΠ° ΠΎΡΠ½ΠΎΠ²Π°Π½ΠΈΡ Π½Π° ΡΠ°Π²Π½ΠΎΠΌ ΡΠ°ΡΡΡΠΎΡΠ½ΠΈΠΈ.
ΠΠΎΡ Π½Π΅ΠΊΠΎΡΠΎΡΡΠ΅ ΠΏΡΠ΅ΠΈΠΌΡΡΠ΅ΡΡΠ²Π° ΠΈ Π½Π΅Π΄ΠΎΡΡΠ°ΡΠΊΠΈ ΡΠΈΡΡΠ΅ΠΌΡ ΡΠΊΡΡΡΠΎΠΉ ΠΏΡΠΎΠ²ΠΎΠ΄ΠΊΠΈ
ΠΡΠ΅ΠΈΠΌΡΡΠ΅ΡΡΠ²Π°
- ΠΡΠΎ Π±Π΅Π·ΠΎΠΏΠ°ΡΠ½Π°Ρ ΡΠΈΡΡΠ΅ΠΌΠ° ΡΠ»Π΅ΠΊΡΡΠΎΠΏΡΠΎΠ²ΠΎΠ΄ΠΊΠΈ
- ΠΠ°ΡΠΈΡΠ΅Π½ΠΎ ΠΎΡ Ρ ΠΈΠΌΠΈΡΠ΅ΡΠΊΠΎΠ³ΠΎ Π²ΠΎΠ·Π΄Π΅ΠΉΡΡΠ²ΠΈΡ, Π²Π»Π°ΠΆΠ½ΠΎΡΡΠΈ ΠΈ Π΄ΡΡΠ³ΠΈΡ Π²Π½Π΅ΡΠ½ΠΈΡ ΡΠ°ΠΊΡΠΎΡΠΎΠ²
- ΠΠ΅Ρ ΡΠΈΡΠΊΠ° ΠΏΠΎΡΠ°ΠΆΠ΅Π½ΠΈΡ ΡΠ»Π΅ΠΊΡΡΠΈΡΠ΅ΡΠΊΠΈΠΌ ΡΠΎΠΊΠΎΠΌ
- ΠΡΠΎ ΡΡΡΠ΅ΡΠΈΡΠ½ΠΎ
- ΠΡΡΡΡΡΡΠ²ΠΈΠ΅ ΡΠΈΡΠΊΠ° ΠΈΠ·Π½ΠΎΡΠ°, Π²ΠΎΠ·Π³ΠΎΡΠ°Π½ΠΈΡ ΠΈΠ»ΠΈ ΠΏΠΎΠ²ΡΠ΅ΠΆΠ΄Π΅Π½ΠΈΡ ΠΈΠ·ΠΎΠ»ΡΡΠΈΠΈ ΠΊΠ°Π±Π΅Π»Ρ
- ΠΠΎΠ²ΠΎΠ»ΡΠ½ΠΎ Π½Π°Π΄Π΅ΠΆΠ½ΠΎ
- Π Π΅ΠΌΠΎΠ½Ρ ΠΌΠΎΠΆΠ½ΠΎ Π»Π΅Π³ΠΊΠΎ Π²ΡΠΏΠΎΠ»Π½ΠΈΡΡ, ΡΠ°ΠΊ ΠΊΠ°ΠΊ Π²Ρ Π»Π΅Π³ΠΊΠΎ ΠΌΠΎΠΆΠ΅ΡΠ΅ Π·Π°ΠΌΠ΅Π½ΠΈΡΡ ΡΡΠ°ΡΡΠ΅ ΠΏΡΠΎΠ²ΠΎΠ΄Π°
ΠΠ΅Π΄ΠΎΡΡΠ°ΡΠΊΠΈ
- ΠΠΎΡΠΎΠΆΠ΅ ΠΏΠΎ ΡΡΠ°Π²Π½Π΅Π½ΠΈΡ Ρ ΠΏΠΎΠ²Π΅ΡΡ Π½ΠΎΡΡΠ½ΠΎΠΉ ΠΏΡΠΎΠ²ΠΎΠ΄ΠΊΠΎΠΉ
- Π‘Π»ΠΎΠΆΠ½ΠΎ ΠΈΠ·ΠΌΠ΅Π½ΠΈΡΡ ΡΠ°ΡΠΏΠΎΠ»ΠΎΠΆΠ΅Π½ΠΈΠ΅ Π²ΡΠΊΠ»ΡΡΠ°ΡΠ΅Π»Π΅ΠΉ ΠΈΠ»ΠΈ ΠΏΡΠΈΠ±ΠΎΡΠΎΠ²
- Π£ΡΡΠ°Π½ΠΎΠ²ΠΊΠ° ΡΠ»ΠΎΠΆΠ½Π°Ρ
- Π’ΡΡΠ΄Π½ΠΎ Π½Π°ΠΉΡΠΈ Π΄Π΅ΡΠ΅ΠΊΡΡ ΠΏΡΠΎΠ²ΠΎΠ΄ΠΊΠΈ
- ΠΠΎΠ±Π°Π²Π»Π΅Π½ΠΈΠ΅ Π΄ΠΎΠΏΠΎΠ»Π½ΠΈΡΠ΅Π»ΡΠ½ΠΎΠ³ΠΎ ΡΡΡΠ±ΠΎΠΏΡΠΎΠ²ΠΎΠ΄Π° Π² Π±ΡΠ΄ΡΡΠ΅ΠΌ — ΡΡΠΎΠΌΠΈΡΠ΅Π»ΡΠ½Π°Ρ Π·Π°Π΄Π°ΡΠ°
ΠΡΠ»ΠΈ ΡΠ»Π΅ΠΊΡΡΠΎΠΏΡΠΎΠ²ΠΎΠ΄ΠΊΠ° Π½Π΅ Π²ΡΠΏΠΎΠ»Π½Π΅Π½Π° Π΄ΠΎΠ»ΠΆΠ½ΡΠΌ ΠΎΠ±ΡΠ°Π·ΠΎΠΌ ΠΈΠ»ΠΈ Π½Π΅ ΠΎΠ±ΡΠ»ΡΠΆΠΈΠ²Π°Π΅ΡΡΡ Π΄ΠΎΠ»ΠΆΠ½ΡΠΌ ΠΎΠ±ΡΠ°Π·ΠΎΠΌ, ΡΡΠΎ ΠΌΠΎΠΆΠ΅Ρ ΠΏΡΠΈΠ²Π΅ΡΡΠΈ ΠΊ ΠΎΠΏΠ°ΡΠ½ΡΠΌ ΡΠΈΡΡΠ°ΡΠΈΡΠΌ, ΡΠ°ΠΊΠΈΠΌ ΠΊΠ°ΠΊ ΡΠ»Π΅ΠΊΡΡΠΈΡΠ΅ΡΠΊΠΈΠΉ ΠΏΠΎΠΆΠ°Ρ.
ΠΠΎΡΡΠΎΠΌΡ Π²Π°ΠΆΠ½ΠΎ ΠΏΡΠΎΡΠ²Π»ΡΡΡ Π±ΠΎΠ»ΡΡΡΡ ΠΎΡΡΠΎΡΠΎΠΆΠ½ΠΎΡΡΡ ΠΏΡΠΈ ΡΡΡΠ°Π½ΠΎΠ²ΠΊΠ΅ ΡΠ»Π΅ΠΊΡΡΠΈΡΠ΅ΡΠΊΠΈΡ
ΠΏΡΠΎΠ²ΠΎΠ΄ΠΎΠ² ΠΈ ΠΊΠ°Π±Π΅Π»Π΅ΠΉ. ΠΡΠ»ΠΈ Π²Π°ΠΌ ΠΈΠ½ΡΠ΅ΡΠ΅ΡΠ½ΠΎ, ΠΊΠ°ΠΊΡΡ ΡΠ»Π΅ΠΊΡΡΠΎΠΏΡΠΎΠ²ΠΎΠ΄ΠΊΡ ΡΡΡΠ°Π½ΠΎΠ²ΠΈΡΡ Ρ ΡΠ΅Π±Ρ Π΄ΠΎΠΌΠ°, ΠΏΠΎΠ·Π²ΠΎΠ½ΠΈΡΠ΅ Π½Π°ΠΌ Π² D&F Liquidators, Inc., ΠΏΠΎΡΠΊΠΎΠ»ΡΠΊΡ Ρ Π½Π°Ρ Π΅ΡΡΡ ΡΠΈΡΠΎΠΊΠΈΠΉ Π°ΡΡΠΎΡΡΠΈΠΌΠ΅Π½Ρ ΡΠ»Π΅ΠΊΡΡΠΎΠΏΡΠΎΠ²ΠΎΠ΄ΠΊΠΈ ΠΏΠΎ ΠΊΠΎΠ½ΠΊΡΡΠ΅Π½ΡΠΎΡΠΏΠΎΡΠΎΠ±Π½ΡΠΌ ΡΠ΅Π½Π°ΠΌ, ΠΈ Π½Π°ΡΠ° ΠΎΠΏΡΡΠ½Π°Ρ ΠΊΠΎΠΌΠ°Π½Π΄Π° ΠΏΡΠΎΠ²Π΅Π΄Π΅Ρ Π²Π°Ρ ΡΠ΅ΡΠ΅Π· ΠΏΡΠΎΡΠ΅ΡΡ Π²ΡΠ±ΠΎΡΠ°.
D&F Liquidators ΠΎΠ±ΡΠ»ΡΠΆΠΈΠ²Π°Π΅Ρ ΠΏΠΎΡΡΠ΅Π±Π½ΠΎΡΡΠΈ Π² ΡΡΡΠΎΠΈΡΠ΅Π»ΡΠ½ΡΡ
ΠΌΠ°ΡΠ΅ΡΠΈΠ°Π»Π°Ρ
Π΄Π»Ρ ΡΠ»Π΅ΠΊΡΡΠΎΡΠ΅Ρ
Π½ΠΈΠΊΠΈ Π±ΠΎΠ»Π΅Π΅ 30 Π»Π΅Ρ. ΠΡΠΎ ΠΌΠ΅ΠΆΠ΄ΡΠ½Π°ΡΠΎΠ΄Π½Π°Ρ ΠΈΠ½ΡΠΎΡΠΌΠ°ΡΠΈΠΎΠ½Π½Π°Ρ ΡΠ»ΡΠΆΠ±Π° ΠΏΠ»ΠΎΡΠ°Π΄ΡΡ 180 000 ΠΊΠ²Π°Π΄ΡΠ°ΡΠ½ΡΡ
ΠΌΠ΅ΡΡΠΎΠ², ΡΠ°ΡΠΏΠΎΠ»ΠΎΠΆΠ΅Π½Π½Π°Ρ Π² Π₯Π΅ΠΉΠ²ΠΎΡΠ΄Π΅, ΠΠ°Π»ΠΈΡΠΎΡΠ½ΠΈΡ.ΠΠ½ Ρ
ΡΠ°Π½ΠΈΡ ΠΎΠ±ΡΠΈΡΠ½ΡΠΉ ΠΈΠ½Π²Π΅Π½ΡΠ°ΡΡ ΡΠ»Π΅ΠΊΡΡΠΈΡΠ΅ΡΠΊΠΈΡ
ΡΠ°Π·ΡΠ΅ΠΌΠΎΠ², ΠΊΠ°Π±Π΅Π»Π΅ΠΏΡΠΎΠ²ΠΎΠ΄ΠΎΠ², Π°Π²ΡΠΎΠΌΠ°ΡΠΈΡΠ΅ΡΠΊΠΈΡ
Π²ΡΠΊΠ»ΡΡΠ°ΡΠ΅Π»Π΅ΠΉ, ΡΠ°ΡΠΏΡΠ΅Π΄Π΅Π»ΠΈΡΠ΅Π»ΡΠ½ΡΡ
ΠΊΠΎΡΠΎΠ±ΠΎΠΊ, ΠΏΡΠΎΠ²ΠΎΠ΄ΠΎΠ², ΠΏΡΠ΅Π΄ΠΎΡ
ΡΠ°Π½ΠΈΡΠ΅Π»ΡΠ½ΡΡ
Π²ΡΠΊΠ»ΡΡΠ°ΡΠ΅Π»Π΅ΠΉ ΠΈ Ρ. Π. ΠΠ½ Π·Π°ΠΊΡΠΏΠ°Π΅Ρ ΡΠ»Π΅ΠΊΡΡΠΈΡΠ΅ΡΠΊΠΈΠ΅ ΠΌΠ°ΡΠ΅ΡΠΈΠ°Π»Ρ Ρ Π²Π΅Π΄ΡΡΠΈΡ
ΠΊΠΎΠΌΠΏΠ°Π½ΠΈΠΉ ΠΏΠΎ Π²ΡΠ΅ΠΌΡ ΠΌΠΈΡΡ. ΠΠΎΠΌΠΏΠ°Π½ΠΈΡ ΡΠ°ΠΊΠΆΠ΅ Π²Π΅Π΄Π΅Ρ ΠΎΠ±ΡΠΈΡΠ½ΡΠΉ ΠΈΠ½Π²Π΅Π½ΡΠ°ΡΡ Π²Π·ΡΡΠ²ΠΎΠ·Π°ΡΠΈΡΠ΅Π½Π½ΠΎΠΉ ΠΏΡΠΎΠ΄ΡΠΊΡΠΈΠΈ ΠΈ ΡΠΎΠ²ΡΠ΅ΠΌΠ΅Π½Π½ΡΡ
ΡΠ΅ΡΠ΅Π½ΠΈΠΉ Π² ΠΎΠ±Π»Π°ΡΡΠΈ ΡΠ»Π΅ΠΊΡΡΠΈΡΠ΅ΡΠΊΠΎΠ³ΠΎ ΠΎΡΠ²Π΅ΡΠ΅Π½ΠΈΡ. ΠΠΎΡΠΊΠΎΠ»ΡΠΊΡ ΠΊΠΎΠΌΠΏΠ°Π½ΠΈΡ D&F Π·Π°ΠΊΡΠΏΠ°Π΅Ρ ΠΌΠ°ΡΠ΅ΡΠΈΠ°Π»Ρ ΠΎΠΏΡΠΎΠΌ, ΠΎΠ½Π° ΠΈΠΌΠ΅Π΅Ρ ΡΠ½ΠΈΠΊΠ°Π»ΡΠ½ΡΡ Π²ΠΎΠ·ΠΌΠΎΠΆΠ½ΠΎΡΡΡ ΠΏΡΠ΅Π΄Π»ΠΎΠΆΠΈΡΡ ΠΊΠΎΠ½ΠΊΡΡΠ΅Π½ΡΠΎΡΠΏΠΎΡΠΎΠ±Π½ΡΡ ΡΡΡΡΠΊΡΡΡΡ ΡΠ΅Π½ΠΎΠΎΠ±ΡΠ°Π·ΠΎΠ²Π°Π½ΠΈΡ.
ΠΡΠΎΠΌΠ΅ ΡΠΎΠ³ΠΎ, ΠΎΠ½ ΠΌΠΎΠΆΠ΅Ρ ΡΠ΄ΠΎΠ²Π»Π΅ΡΠ²ΠΎΡΠΈΡΡ ΡΠ°ΠΌΡΠ΅ Π²Π·ΡΡΠΊΠ°ΡΠ΅Π»ΡΠ½ΡΠ΅ Π·Π°ΠΏΡΠΎΡΡ ΠΈ ΠΎΡΠ³ΡΡΠ·ΠΈΡΡ ΠΌΠ°ΡΠ΅ΡΠΈΠ°Π» Π² ΡΠΎΡ ΠΆΠ΅ Π΄Π΅Π½Ρ.
ΠΠΎΠ΄Π΅Π»ΠΈΡΠ΅ΡΡ ΡΡΠΎΠΉ ΠΈΡΡΠΎΡΠΈΠ΅ΠΉ, Π²ΡΠ±Π΅ΡΠΈΡΠ΅ ΠΏΠ»Π°ΡΡΠΎΡΠΌΡ!
ΠΠ±ΡΡΡΠ½Π΅Π½ΠΈΠ΅ ΡΠ°Π·Π»ΠΈΡΠ½ΡΡ ΡΠΈΠΏΠΎΠ² Π΄ΠΎΠΌΠ°ΡΠ½Π΅ΠΉ ΡΠ»Π΅ΠΊΡΡΠΎΠΏΡΠΎΠ²ΠΎΠ΄ΠΊΠΈ
Π‘ΡΠ°ΠΆΠΈΡΠΎΠ²ΠΊΠ° ΡΠ»Π΅ΠΊΡΡΠΈΠΊΠ° Π½Π°ΡΠΈΠ½Π°Π΅ΡΡΡ Π²ΡΠ΅Π³ΠΎ ΡΠΎ 100 ΡΠ°ΡΠΎΠ² Π² Π»Π°Π±ΠΎΡΠ°ΡΠΎΡΠΈΠΈ ΠΏΡΠΎΡΠ΅ΡΡΠΈΠΎΠ½Π°Π»ΡΠ½ΠΎΠ³ΠΎ ΡΡΠΈΠ»ΠΈΡΠ°, Π²ΠΏΠ»ΠΎΡΡ Π΄ΠΎ ΡΠ½ΠΈΠ²Π΅ΡΡΠΈΡΠ΅ΡΠΎΠ², ΠΏΡΠ΅Π΄Π»Π°Π³Π°ΡΡΠΈΡ 4 Π³ΠΎΠ΄Π° ΠΎΠ±ΡΡΠ΅Π½ΠΈΡ. ΠΠΎΡ ΡΠΊΠΎΠ»ΡΠΊΠΎ ΠΎΠ±ΡΡΠ΅Π½ΠΈΡ ΠΈ Π·Π½Π°Π½ΠΈΠΉ Π½ΡΠΆΠ½ΠΎ, ΡΡΠΎΠ±Ρ ΡΡΠ°ΡΡ Π»ΠΈΡΠ΅Π½Π·ΠΈΡΠΎΠ²Π°Π½Π½ΡΠΌ ΡΠ»Π΅ΠΊΡΡΠΈΠΊΠΎΠΌ. ΠΠΎ ΠΏΠΎΠ½ΠΈΠΌΠ°Π½ΠΈΠ΅ ΠΎΡΠ½ΠΎΠ² Π΄ΠΎΠΌΠ°ΡΠ½Π΅ΠΉ ΡΠ»Π΅ΠΊΡΡΠΎΠΏΡΠΎΠ²ΠΎΠ΄ΠΊΠΈ Π½Π΅ Π΄ΠΎΠ»ΠΆΠ½ΠΎ Π±ΡΡΡ ΡΠ°ΠΊΠΈΠΌ ΠΈΠ½ΡΠ΅Π½ΡΠΈΠ²Π½ΡΠΌ.
ΠΡΠ»ΠΈ Π²Ρ Π²ΡΠΏΠΎΠ»Π½ΡΠ΅ΡΠ΅ ΠΏΡΠΎΡΡΠΎΠΉ ΠΏΡΠΎΠ΅ΠΊΡ Π΄ΠΎΠΌΠ° ΡΠ²ΠΎΠΈΠΌΠΈ ΡΡΠΊΠ°ΠΌΠΈ, Π²Π°ΠΌ ΡΠ»Π΅Π΄ΡΠ΅Ρ Π·Π½Π°ΡΡ, ΠΊΠ°ΠΊΠΈΠ΅ ΡΠΈΠΏΡ ΡΠ»Π΅ΠΊΡΡΠΈΡΠ΅ΡΠΊΠΈΡ ΠΏΡΠΎΠ²ΠΎΠ΄ΠΎΠ² ΠΈΡΠΏΠΎΠ»ΡΠ·ΡΡΡΡΡ Π² Π΄ΠΎΠΌΠ΅. ΠΠ°ΠΌ ΡΠ°ΠΊΠΆΠ΅ Π½Π΅ΠΎΠ±Ρ ΠΎΠ΄ΠΈΠΌΠΎ ΠΏΠΎΠ½ΠΈΠΌΠ°ΡΡ ΠΎΠ±ΡΠΈΠ΅ ΠΏΡΠ°Π²ΠΈΠ»Π° ΠΊΠΎΠ΄ΠΈΡΠΎΠ²Π°Π½ΠΈΡ, ΠΎΠΏΡΠ΅Π΄Π΅Π»Π΅Π½ΠΈΡ ΡΠ°Π·ΠΌΠ΅ΡΠΎΠ² ΠΈ ΠΌΠ°ΡΠΊΠΈΡΠΎΠ²ΠΊΠΈ.
Π ΡΡΠΎΠΌ Π±Π°Π·ΠΎΠ²ΠΎΠΌ ΡΡΠΊΠΎΠ²ΠΎΠ΄ΡΡΠ²Π΅ ΠΌΡ ΡΠΎΠ±ΡΠ°Π»ΠΈ Π²ΡΠ΅, ΡΡΠΎ Π²Π°ΠΌ Π½ΡΠΆΠ½ΠΎ Π·Π½Π°ΡΡ ΠΎ Π΄ΠΎΠΌΠ°ΡΠ½ΠΈΡ ΡΠ»Π΅ΠΊΡΡΠΈΡΠ΅ΡΠΊΠΈΡ ΠΏΡΠΎΠ²ΠΎΠ΄Π°Ρ .
ΠΠ°ΡΠ΅ΠΌ Π½ΡΠΆΠ½ΠΎ Π·Π½Π°ΡΡ ΠΎΠ± ΡΠ»Π΅ΠΊΡΡΠΎΠΏΡΠΎΠ²ΠΎΠ΄ΠΊΠ΅ Π΄ΠΎΠΌΠ°
ΠΡΠ»ΠΈ Π²Ρ Π²ΡΠΏΠΎΠ»Π½ΡΠ΅ΡΠ΅ ΠΊΠ°ΠΊΠΎΠΉ-Π»ΠΈΠ±ΠΎ ΠΏΡΠΎΠ΅ΠΊΡ ΠΏΠΎ Π΄ΠΎΠΌΡ, ΠΏΠΎΠ½ΠΈΠΌΠ°Π½ΠΈΠ΅ Π΄ΠΎΠΌΠ°ΡΠ½Π΅ΠΉ ΡΠ»Π΅ΠΊΡΡΠΎΠΏΡΠΎΠ²ΠΎΠ΄ΠΊΠΈ ΠΌΠΎΠΆΠ΅Ρ ΠΎΠ±Π»Π΅Π³ΡΠΈΡΡ ΡΡΡ ΡΠ°Π±ΠΎΡΡ.
ΠΠ°ΠΌ Π½ΡΠΆΠ½ΠΎ Π·Π½Π°ΡΡ ΠΎ ΡΠΈΠΏΠ°Ρ
ΡΠ»Π΅ΠΊΡΡΠΈΡΠ΅ΡΠΊΠΈΡ
ΠΏΡΠΎΠ²ΠΎΠ΄ΠΎΠ², ΠΊΠΎΠ³Π΄Π° Π²Ρ:
- ΡΡΡΠ°Π½Π°Π²Π»ΠΈΠ²Π°Π΅Ρ Π½ΠΎΠ²ΡΡ ΠΏΡΠΎΠ²ΠΎΠ΄ΠΊΡ ΠΈ Π½ΡΠΆΠ½ΠΎ Π·Π½Π°ΡΡ, ΠΊΠ°ΠΊΠΎΠΉ ΡΠΈΠΏ ΠΏΡΠΎΠ²ΠΎΠ΄Π° ΠΈΡΠΏΠΎΠ»ΡΠ·ΠΎΠ²Π°ΡΡ
- ΠΈΡΠ΅Ρ ΡΠ»Π΅ΠΊΡΡΠΈΡΠ΅ΡΠΊΠΈΠ΅ ΠΏΡΠΎΠ±Π»Π΅ΠΌΡ Π² Π²Π°ΡΠ΅ΠΌ Π΄ΠΎΠΌΠ΅ (Ρ. Π. ΠΠ½Π°Π½ΠΈΠ΅ ΡΠ΅ΠΏΠΈ, ΠΊ ΠΊΠΎΡΠΎΡΠΎΠΉ ΠΏΡΠΈΠ½Π°Π΄Π»Π΅ΠΆΠΈΡ ΠΏΡΠΎΠ²ΠΎΠ΄ΠΊΠ°, ΠΌΠΎΠΆΠ΅Ρ ΠΏΠΎΠΌΠΎΡΡ Π²Π°ΠΌ ΠΎΠΏΡΠ΅Π΄Π΅Π»ΠΈΡΡ ΠΏΡΠΈΡΠΈΠ½Ρ ΠΏΡΠΎΠ±Π»Π΅ΠΌΡ)
- Π²ΡΠΏΠΎΠ»Π½ΡΠ΅Ρ Π»ΡΠ±ΠΎΠΉ ΡΠ΅ΠΌΠΎΠ½Ρ ΠΈΠ»ΠΈ ΠΌΠΎΠ΄Π΅ΡΠ½ΠΈΠ·Π°ΡΠΈΡ ΡΠ»Π΅ΠΊΡΡΠΎΠΎΠ±ΠΎΡΡΠ΄ΠΎΠ²Π°Π½ΠΈΡ
ΠΠΎΠΌΠ½ΠΈΡΠ΅, ΡΡΠΎ Π»ΡΠ±ΡΠ΅ ΠΈΠ·ΠΌΠ΅Π½Π΅Π½ΠΈΡ Π² Π΄ΠΎΠΌΠ°ΡΠ½Π΅ΠΉ ΡΠ»Π΅ΠΊΡΡΠΎΠΏΡΠΎΠ²ΠΎΠ΄ΠΊΠ΅ Π΄ΠΎΠ»ΠΆΠ½Ρ ΡΠΎΠΎΡΠ²Π΅ΡΡΡΠ²ΠΎΠ²Π°ΡΡ Π½ΠΎΡΠΌΠ°ΠΌ. ΠΡΠΎ ΠΎΠ·Π½Π°ΡΠ°Π΅Ρ ΡΠΎΠ±Π»ΡΠ΄Π΅Π½ΠΈΠ΅ ΠΠ°ΡΠΈΠΎΠ½Π°Π»ΡΠ½ΠΎΠ³ΠΎ ΡΠ»Π΅ΠΊΡΡΠΎΡΠ΅Ρ Π½ΠΈΡΠ΅ΡΠΊΠΎΠ³ΠΎ ΠΊΠΎΠ΄Π΅ΠΊΡΠ°, Π° ΡΠ°ΠΊΠΆΠ΅ Π»ΡΠ±ΡΡ ΠΌΠ΅ΡΡΠ½ΡΡ ΠΏΠΎΡΡΠ°Π½ΠΎΠ²Π»Π΅Π½ΠΈΠΉ Π² Π²Π°ΡΠ΅ΠΌ Π³Π΅ΠΎΠ³ΡΠ°ΡΠΈΡΠ΅ΡΠΊΠΎΠΌ ΡΠ΅Π³ΠΈΠΎΠ½Π΅.
ΠΠΎΡΠ»Π΅Π΄Π½ΠΈΠ΅ ΠΈΠΌΠ΅ΡΡ ΡΠ΅Π½Π΄Π΅Π½ΡΠΈΡ Π±ΡΡΡ Π±ΠΎΠ»Π΅Π΅ ΡΡΡΠΎΠ³ΠΈΠΌΠΈ, ΠΈ ΠΈΡ ΡΠ»Π΅Π΄ΡΠ΅Ρ ΡΡΠ°ΡΠ΅Π»ΡΠ½ΠΎ ΡΠΎΠ±Π»ΡΠ΄Π°ΡΡ, ΡΡΠΎΠ±Ρ ΠΈΠ·Π±Π΅ΠΆΠ°ΡΡ ΠΎΡΠΈΠ±ΠΎΠΊ.
ΠΠ΅ΡΠΎΠ±Π»ΡΠ΄Π΅Π½ΠΈΠ΅ ΠΊΠΎΠ΄Π° ΡΠ²Π΅Π»ΠΈΡΠΈΠ²Π°Π΅Ρ ΡΠΈΡΠΊ Π²ΠΎΠ·Π½ΠΈΠΊΠ½ΠΎΠ²Π΅Π½ΠΈΡ ΠΎΠΏΠ°ΡΠ½ΠΎΡΡΠ΅ΠΉ, Π½Π°ΠΏΡΠΈΠΌΠ΅Ρ Π²ΠΎΠ·Π³ΠΎΡΠ°Π½ΠΈΡ. ΠΡΠΎ ΡΠ°ΠΊΠΆΠ΅ ΠΌΠΎΠΆΠ΅Ρ ΡΡΠΎΠΈΡΡ Π²Π°ΠΌ, Π΅ΡΠ»ΠΈ Π²Ρ ΠΊΠΎΠ³Π΄Π°-Π½ΠΈΠ±ΡΠ΄Ρ ΡΠ΅ΡΠΈΡΠ΅ ΠΏΡΠΎΠ΄Π°ΡΡ ΡΠ²ΠΎΠΉ Π΄ΠΎΠΌ ΠΈ Π΅Π³ΠΎ ΠΏΠΎΠΉΠΌΠ°Π΅Ρ Π΄ΠΎΠΌΠ°ΡΠ½ΠΈΠΉ ΠΈΠ½ΡΠΏΠ΅ΠΊΡΠΎΡ.
ΠΡΠ½ΠΎΠ²Ρ Π΄ΠΎΠΌΠ°ΡΠ½Π΅Π³ΠΎ ΡΠ»Π΅ΠΊΡΡΠΈΡΠ΅ΡΠΊΠΎΠ³ΠΎ ΠΏΡΠΎΠ²ΠΎΠ΄Π°
ΠΡΠ΅ΠΆΠ΄Π΅ ΡΠ΅ΠΌ ΠΌΡ ΡΠ³Π»ΡΠ±ΠΈΠΌΡΡ Π² ΡΠΈΠΏΡ ΡΠ»Π΅ΠΊΡΡΠΈΡΠ΅ΡΠΊΠΈΡ
ΠΏΡΠΎΠ²ΠΎΠ΄ΠΎΠ², Π²Π°ΠΌ ΡΠ»Π΅Π΄ΡΠ΅Ρ Π·Π½Π°ΡΡ Π½Π΅ΡΠΊΠΎΠ»ΡΠΊΠΎ ΠΎΡΠ½ΠΎΠ²Π½ΡΡ
ΡΠ΅ΡΠΌΠΈΠ½ΠΎΠ², ΠΌΠ°ΡΠΊΠΈΡΠΎΠ²ΠΊΠΈ ΠΈ ΠΊΠΎΠ΄ΠΈΡΠΎΠ²Π°Π½ΠΈΡ.
ΠΠΎΠ½ΠΈΠΌΠ°Π½ΠΈΠ΅ ΡΡΠΎΠ³ΠΎ ΠΌΠΎΠΆΠ΅Ρ Π·Π½Π°ΡΠΈΡΠ΅Π»ΡΠ½ΠΎ ΡΠΏΡΠΎΡΡΠΈΡΡ Π²Π°ΡΡ ΠΏΠΎΠ΅Π·Π΄ΠΊΡ Π² ΡΡΡΠΎΠΈΡΠ΅Π»ΡΠ½ΡΠΉ ΠΌΠ°Π³Π°Π·ΠΈΠ½.
ΠΠ°Π±Π΅Π»Ρ ΠΏΡΠΎΡΠΈΠ² ΠΏΡΠΎΠ²ΠΎΠ΄Π°
Π’Π΅ΡΠΌΠΈΠ½Ρ Β«ΠΊΠ°Π±Π΅Π»ΡΒ» ΠΈ Β«ΠΏΡΠΎΠ²ΠΎΠ΄Β» Π½Π°ΡΡΠΎΠ»ΡΠΊΠΎ ΡΠ°ΡΡΠΎ ΠΈΡΠΏΠΎΠ»ΡΠ·ΡΡΡΡΡ ΠΊΠ°ΠΊ ΡΠΈΠ½ΠΎΠ½ΠΈΠΌΡ, ΡΡΠΎ ΠΌΠΎΠΆΠ½ΠΎ ΠΏΠΎΠ΄ΡΠΌΠ°ΡΡ, ΡΡΠΎ ΡΡΠΎ ΠΎΠ΄Π½ΠΎ ΠΈ ΡΠΎ ΠΆΠ΅. ΠΠΎ ΡΡΠΎ Π½Π΅ ΡΠ°ΠΊ.
ΠΠ»Π΅ΠΊΡΡΠΈΡΠ΅ΡΠΊΠΈΠΉ ΠΏΡΠΎΠ²ΠΎΠ΄ — ΡΡΠΎ Π»ΡΠ±ΠΎΠΉ ΠΌΠ°ΡΠ΅ΡΠΈΠ°Π», ΠΏΡΠΎΠ²ΠΎΠ΄ΡΡΠΈΠΉ ΡΠ»Π΅ΠΊΡΡΠΈΡΠ΅ΡΡΠ²ΠΎ. ΠΡΠΎ ΠΎΡΠ΄Π΅Π»ΡΠ½ΡΠ΅ ΠΏΡΠΎΠ²ΠΎΠ΄Π½ΠΈΠΊΠΈ Π²Π½ΡΡΡΠΈ ΠΊΡΡΡΠΊΠΈ. ΠΠ½ΠΈ Π»ΠΈΠ±ΠΎ ΠΈΠ·ΠΎΠ»ΠΈΡΠΎΠ²Π°Π½Π½ΡΠ΅, Π»ΠΈΠ±ΠΎ Π³ΠΎΠ»ΡΠ΅.
Π‘ Π΄ΡΡΠ³ΠΎΠΉ ΡΡΠΎΡΠΎΠ½Ρ, ΠΊΠ°Π±Π΅Π»Ρ ΠΏΡΠ΅Π΄ΡΡΠ°Π²Π»ΡΠ΅Ρ ΡΠΎΠ±ΠΎΠΉ ΠΊΠΎΠΌΠ±ΠΈΠ½Π°ΡΠΈΡ Π΄Π²ΡΡ ΠΈΠ»ΠΈ Π±ΠΎΠ»Π΅Π΅ ΠΏΡΠΎΠ²ΠΎΠ΄ΠΎΠ². ΠΡΠΈ ΠΏΡΠΎΠ²ΠΎΠ΄Π° ΡΠΎΠ±ΡΠ°Π½Ρ Π²ΠΌΠ΅ΡΡΠ΅ Π² ΠΎΠ΄Π½ΠΎΠΉ ΠΎΠ±ΠΎΠ»ΠΎΡΠΊΠ΅.
Π¦Π²Π΅ΡΠΎΠ²ΠΎΠ΅ ΠΎΠ±ΠΎΠ·Π½Π°ΡΠ΅Π½ΠΈΠ΅ ΠΎΠ±ΠΎΠ»ΠΎΡΠΊΠΈ ΠΊΠ°Π±Π΅Π»Ρ
ΠΠ°ΡΡΠΆΠ½Π°Ρ ΠΎΠ±ΠΎΠ»ΠΎΡΠΊΠ° ΠΊΠ°Π±Π΅Π»Π΅ΠΉ ΠΈΠΌΠ΅Π΅Ρ ΡΠ²Π΅ΡΠΎΠ²ΡΡ ΠΌΠ°ΡΠΊΠΈΡΠΎΠ²ΠΊΡ.ΠΠ°Π±Π΅Π»ΠΈ ΠΈΠΌΠ΅ΡΡ ΡΠ²Π΅ΡΠΎΠ²ΡΡ ΠΌΠ°ΡΠΊΠΈΡΠΎΠ²ΠΊΡ, ΡΡΠΎΠ±Ρ ΠΎΠ±ΠΎΠ·Π½Π°ΡΠΈΡΡ ΡΠ°Π·ΠΌΠ΅Ρ ΠΏΡΠΎΠ²ΠΎΠ΄ΠΎΠ² Π²Π½ΡΡΡΠΈ ΠΊΠ°Π±Π΅Π»Ρ. Π¦Π²Π΅ΡΠΎΠ²ΠΎΠΉ ΠΊΠΎΠ΄ ΡΠ°ΠΊΠΆΠ΅ ΡΠΊΠ°Π·ΡΠ²Π°Π΅Ρ Π½Π° ΡΠΈΠ»Ρ ΡΠΎΠΊΠ° ΠΊΠ°Π±Π΅Π»Ρ.
ΠΠΈΠΆΠ΅ ΡΠΊΠ°Π·Π°Π½Ρ ΡΠ²Π΅Ρ, ΡΠ°Π·ΠΌΠ΅Ρ ΠΈ ΡΠΈΠ»Π° ΡΠΎΠΊΠ°:
- Π§Π΅ΡΠ½ΡΠΉ . ΠΡΠΎΠ²ΠΎΠ΄ ΠΊΠ°Π»ΠΈΠ±ΡΠ° 8 ΠΈΠ»ΠΈ 6, ΡΠ΅ΠΏΠΈ 45 ΠΈΠ»ΠΈ 60 Π
- ΠΡΠ°Π½ΠΆΠ΅Π²ΡΠΉ . ΠΡΠΎΠ²ΠΎΠ΄ 10 ΠΊΠ°Π»ΠΈΠ±ΡΠ°, ΡΠ΅ΠΏΡ 30 Π
- ΠΠ΅Π»ΡΡΠΉ .
ΠΡΠΎΠ²ΠΎΠ΄ 12 ΠΊΠ°Π»ΠΈΠ±ΡΠ°, ΡΠ΅ΠΏΡ 20 Π - ΠΠ΅Π»ΡΠΉ . ΠΡΠΎΠ²ΠΎΠ΄ 14 ΠΊΠ°Π»ΠΈΠ±ΡΠ°, ΡΠ΅ΠΏΡ 15 Π
Π‘Π΅ΡΡΠ΅ ΠΊΠ°Π±Π΅Π»ΠΈ — ΡΡΠΎ ΠΊΠ°Π±Π΅Π»ΠΈ ΠΏΠΎΠ΄Π·Π΅ΠΌΠ½ΡΡ ΡΠΈΠ΄Π΅ΡΠΎΠ² (UF).ΠΡΠ΅ ΠΊΠ°Π±Π΅Π»ΠΈ Π£Π€ ΡΠ΅ΡΠΎΠ³ΠΎ ΡΠ²Π΅ΡΠ°. Π§ΡΠΎΠ±Ρ ΡΠ·Π½Π°ΡΡ ΠΊΠ°Π»ΠΈΠ±Ρ ΠΏΡΠΎΠ²ΠΎΠ΄Π° ΠΈ ΠΈΠ½ΡΠΎΡΠΌΠ°ΡΠΈΡ ΠΎ ΡΠ΅ΠΏΠΈ, Π²Π°ΠΌ Π½Π΅ΠΎΠ±Ρ ΠΎΠ΄ΠΈΠΌΠΎ ΠΏΡΠΎΠ²Π΅ΡΠΈΡΡ ΠΌΠ°ΡΠΊΠΈΡΠΎΠ²ΠΊΡ ΠΎΠ±ΠΎΠ»ΠΎΡΠΊΠΈ ΠΊΠ°Π±Π΅Π»Ρ.
ΠΡΠΎΠΌΠ΅ ΡΠΎΠ³ΠΎ, ΡΠ²Π΅ΡΠΎΠ²ΠΎΠ΅ ΠΊΠΎΠ΄ΠΈΡΠΎΠ²Π°Π½ΠΈΠ΅ ΠΎΠ±ΠΎΠ»ΠΎΡΠΊΠΈ ΠΊΠ°Π±Π΅Π»Ρ ΡΠ²Π»ΡΠ΅ΡΡΡ ΠΎΡΠ½ΠΎΡΠΈΡΠ΅Π»ΡΠ½ΠΎ Π½ΠΎΠ²ΡΠΌ Π½ΠΎΠ²ΠΎΠ²Π²Π΅Π΄Π΅Π½ΠΈΠ΅ΠΌ Π² ΡΠ»Π΅ΠΊΡΡΠΎΡΠ΅Ρ Π½ΠΈΡΠ΅ΡΠΊΠΎΠΉ ΠΏΡΠΎΠΌΡΡΠ»Π΅Π½Π½ΠΎΡΡΠΈ. ΠΠ½ Π½Π΅ Π±ΡΠ» Π²Π²Π΅Π΄Π΅Π½ Π΄ΠΎ 2001 Π³ΠΎΠ΄Π°, ΠΈ ΠΊΠΎΠΌΠΏΠ°Π½ΠΈΠΈ Π½Π΅ ΠΎΠ±ΡΠ·Π°Π½Ρ Π΅Π³ΠΎ ΠΈΡΠΏΠΎΠ»ΡΠ·ΠΎΠ²Π°ΡΡ. ΠΠΎ ΡΡΠΎΠΉ ΠΏΡΠΈΡΠΈΠ½Π΅ Π²Ρ Π²ΡΠ΅Π³Π΄Π° Π΄ΠΎΠ»ΠΆΠ½Ρ ΡΡΠΎΡΠ½ΡΡΡ Ρ ΠΏΡΠΎΠΈΠ·Π²ΠΎΠ΄ΠΈΡΠ΅Π»Ρ, ΡΠΎΠΎΡΠ²Π΅ΡΡΡΠ²ΡΠ΅Ρ Π»ΠΈ ΡΠ²Π΅ΡΠΎΠ²Π°Ρ ΠΊΠΎΠ΄ΠΈΡΠΎΠ²ΠΊΠ° Π΄Π΅ΠΉΡΡΠ²ΡΡΡΠΈΠΌ ΡΡΠ°Π½Π΄Π°ΡΡΠ°ΠΌ.
Π¦Π²Π΅ΡΠΎΠ²ΠΎΠ΅ ΠΎΠ±ΠΎΠ·Π½Π°ΡΠ΅Π½ΠΈΠ΅ ΠΏΡΠΎΠ²ΠΎΠ΄Π°
Π ΠΎΡΠ»ΠΈΡΠΈΠ΅ ΠΎΡ ΡΠ²Π΅ΡΠΎΠ²ΠΎΠΉ ΠΊΠΎΠ΄ΠΈΡΠΎΠ²ΠΊΠΈ ΠΎΠ±ΠΎΠ»ΠΎΡΠΊΠΈ ΠΊΠ°Π±Π΅Π»Ρ, ΡΠ²Π΅ΡΠΎΠ²Π°Ρ ΠΊΠΎΠ΄ΠΈΡΠΎΠ²ΠΊΠ° ΠΏΡΠΎΠ²ΠΎΠ΄ΠΎΠ² ΡΠ²Π»ΡΠ΅ΡΡΡ ΡΡΠ°Π½Π΄Π°ΡΡΠ½ΠΎΠΉ Π΄Π»Ρ Π²ΡΠ΅Ρ ΠΆΠΈΠ».ΠΠΎΠΌΠ°ΡΠ½ΠΈΠΉ ΡΠ»Π΅ΠΊΡΡΠΈΡΠ΅ΡΠΊΠΈΠΉ ΠΏΡΠΎΠ²ΠΎΠ΄ ΠΎΠ±ΡΡΠ½ΠΎ Π±ΡΠ²Π°Π΅Ρ ΡΠ»Π΅Π΄ΡΡΡΠΈΡ ΡΠ²Π΅ΡΠΎΠ²:
- ΠΠ΅Π»ΡΠΉ . ΠΡΠΎ Π½Π΅ΠΉΡΡΠ°Π»ΡΠ½ΡΠΉ ΠΏΡΠΎΠ²ΠΎΠ΄. ΠΠ½ ΠΎΡΠ²Π΅ΡΠ°Π΅Ρ Π·Π° Π·Π°ΠΌΡΠΊΠ°Π½ΠΈΠ΅ ΡΠ΅ΠΏΠΈ, Π²ΠΎΠ·Π²ΡΠ°ΡΠ°Ρ ΡΠΎΠΊ ΠΊ ΠΏΠ°Π½Π΅Π»ΠΈ.
- Π§Π΅ΡΠ½ΡΠΉ / ΠΡΠ°ΡΠ½ΡΠΉ .
ΠΡΠΎ Π³ΠΎΡΡΡΠΈΠ΅ ΠΏΡΠΎΠ²ΠΎΠ΄Π°. ΠΡΠΎ ΠΎΠ·Π½Π°ΡΠ°Π΅Ρ, ΡΡΠΎ ΠΎΠ½ΠΈ ΠΏΠ΅ΡΠ΅Π΄Π°ΡΡ ΡΠ»Π΅ΠΊΡΡΠΈΡΠ΅ΡΠΊΠΈΠΉ ΡΠΎΠΊ ΠΎΡ ΠΏΠ°Π½Π΅Π»ΠΈ ΠΊ ΡΡΡΡΠΎΠΉΡΡΠ²Ρ. Π£ΡΡΡΠΎΠΉΡΡΠ²ΠΎ ΠΌΠΎΠΆΠ΅Ρ Π±ΡΡΡ ΡΠΎΠ·Π΅ΡΠΊΠΎΠΉ, ΠΎΡΠ²Π΅ΡΠΈΡΠ΅Π»ΡΠ½ΠΎΠΉ Π°ΡΠΌΠ°ΡΡΡΠΎΠΉ, Π²ΡΠΊΠ»ΡΡΠ°ΡΠ΅Π»Π΅ΠΌ ΠΈΠ»ΠΈ ΠΏΡΠΈΠ±ΠΎΡΠΎΠΌ. - ΠΠΎΠ»ΡΠΉ / Π·Π΅Π»Π΅Π½ΡΠΉ . ΠΡΠΎΡ ΡΠ²Π΅ΡΠΎΠ²ΠΎΠΉ ΠΊΠΎΠ΄ ΠΎΠ±ΠΎΠ·Π½Π°ΡΠ°Π΅Ρ ΠΏΡΠΎΠ²ΠΎΠ΄Π° Π·Π°Π·Π΅ΠΌΠ»Π΅Π½ΠΈΡ.ΠΡΠΎΠ²ΠΎΠ΄ Π·Π°Π·Π΅ΠΌΠ»Π΅Π½ΠΈΡ Π²ΡΡΡΠΏΠ°Π΅Ρ Π² ΠΈΠ³ΡΡ ΠΏΡΠΈ Π·Π°ΠΌΡΠΊΠ°Π½ΠΈΠΈ Π½Π° Π·Π΅ΠΌΠ»Ρ. ΠΡΠΈ ΠΏΡΠΎΠ²ΠΎΠ΄Π° ΡΠΎΠ·Π΄Π°ΡΡ ΠΏΡΡΡ, ΠΏΠΎ ΠΊΠΎΡΠΎΡΠΎΠΌΡ ΡΠΎΠΊ Π²ΠΎΠ·Π²ΡΠ°ΡΠ°Π΅ΡΡΡ ΠΊ Π²ΡΠΊΠ»ΡΡΠ°ΡΠ΅Π»Ρ Π²Π°ΡΠ΅Π³ΠΎ Π΄ΠΎΠΌΠ°, ΠΏΠ΅ΡΠ΅Π³ΠΎΡΠ°Π΅Ρ ΠΏΡΠ΅Π΄ΠΎΡ ΡΠ°Π½ΠΈΡΠ΅Π»Ρ ΠΈ ΠΎΡΠΊΠ»ΡΡΠ°Π΅Ρ ΡΠ»Π΅ΠΊΡΡΠΈΡΠ΅ΡΡΠ²ΠΎ.
Π‘ΡΡΠ΅ΡΡΠ²ΡΡΡ ΠΏΡΠΎΠ²ΠΎΠ΄Π° Π΄ΡΡΠ³ΠΈΡ ΡΠ²Π΅ΡΠΎΠ², Π½ΠΎ ΡΠ°ΠΌΡΠ΅ ΡΠ°ΡΠΏΡΠΎΡΡΡΠ°Π½Π΅Π½Π½ΡΠ΅ ΠΈΠ· Π½ΠΈΡ ΠΌΠΎΠΆΠ½ΠΎ Π²ΡΡΡΠ΅ΡΠΈΡΡ Ρ ΡΠ΅Π±Ρ Π΄ΠΎΠΌΠ°.
ΠΠ½Π°Π½ΠΈΠ΅ ΡΠΎΠ³ΠΎ, ΡΡΠΎ ΠΏΡΠ΅Π΄ΡΡΠ°Π²Π»ΡΠ΅Ρ ΡΠΎΠ±ΠΎΠΉ ΠΊΠ°ΠΆΠ΄ΡΠΉ ΠΏΡΠΎΠ²ΠΎΠ΄, ΠΌΠΎΠΆΠ΅Ρ ΠΏΠΎΠΌΠΎΡΡ Π²Π°ΠΌ ΠΏΠΎΠ½ΡΡΡ, ΠΊΠ°ΠΊ ΡΠ°Π·Π»ΠΈΡΠ½ΡΠ΅ ΠΏΡΠΎΠ²ΠΎΠ΄Π° Π² Π²Π°ΡΠ΅ΠΌ Π΄ΠΎΠΌΠ΅ Π²Π»ΠΈΡΡΡ Π½Π° Π²Π°ΡΡ ΡΠ»Π΅ΠΊΡΡΠΈΡΠ΅ΡΠΊΡΡ ΡΠΈΡΡΠ΅ΠΌΡ.
ΠΠ°ΡΠΊΠΈΡΠΎΠ²ΠΊΠ°
Π ΠΏΡΠΎΠ²ΠΎΠ΄Π°, ΠΈ ΠΊΠ°Π±Π΅Π»ΠΈ ΠΈΠΌΠ΅ΡΡ ΠΌΠ°ΡΠΊΠΈΡΠΎΠ²ΠΊΡ, ΡΡΠΎΠ±Ρ ΡΠΎΠΎΠ±ΡΠΈΡΡ Π²Π°ΠΌ ΡΠ°Π·ΠΌΠ΅Ρ ΠΏΡΠΎΠ²ΠΎΠ΄Π°, ΠΌΠ°ΡΠ΅ΡΠΈΠ°Π», ΠΊΠΎΠ»ΠΈΡΠ΅ΡΡΠ²ΠΎ ΠΏΡΠΎΠ²ΠΎΠ΄ΠΎΠ² Π²Π½ΡΡΡΠΈ ΠΊΠ°Π±Π΅Π»Ρ, ΡΠΈΠΏ ΠΈΠ·ΠΎΠ»ΡΡΠΈΠΈ ΠΈ Π΄ΡΡΠ³ΠΈΠ΅ ΡΠΏΠ΅ΡΠΈΠ°Π»ΡΠ½ΡΠ΅ Ρ
Π°ΡΠ°ΠΊΡΠ΅ΡΠΈΡΡΠΈΠΊΠΈ.ΠΡΠΈΠΊΠ΅ΡΠΊΠΈ Π½Π°ΠΏΠ΅ΡΠ°ΡΠ°Π½Ρ Π½Π° ΠΈΠ·ΠΎΠ»ΡΡΠΈΠΈ ΠΏΡΠΎΠ²ΠΎΠ΄Π° ΠΈΠ»ΠΈ Π½Π° Π²Π½Π΅ΡΠ½Π΅ΠΉ ΠΎΠ±ΠΎΠ»ΠΎΡΠΊΠ΅ ΠΊΠ°Π±Π΅Π»Ρ.![]()
Π Π°Π·ΠΌΠ΅Ρ ΠΏΡΠΎΠ²ΠΎΠ΄Π°
Π Π°Π·ΠΌΠ΅Ρ ΠΏΡΠΎΠ²ΠΎΠ΄Π° ΠΎΡΠ½ΠΎΡΠΈΡΡΡ ΠΊ Π΄ΠΈΠ°ΠΌΠ΅ΡΡΡ ΡΠ°ΠΌΠΎΠ³ΠΎ ΠΏΡΠΎΠ²ΠΎΠ΄Π½ΠΈΠΊΠ°. ΠΡΠΎ ΡΠ΅Π³ΡΠ»ΠΈΡΡΠ΅ΡΡΡ Π°ΠΌΠ΅ΡΠΈΠΊΠ°Π½ΡΠΊΠΎΠΉ ΡΠΈΡΡΠ΅ΠΌΠΎΠΉ ΠΊΠ°Π»ΠΈΠ±ΡΠΎΠ²ΠΊΠΈ ΠΏΡΠΎΠ²ΠΎΠ΄ΠΎΠ². Π Π΄Π²ΡΡ ΡΠ»ΠΎΠ²Π°Ρ , ΡΠ΅ΠΌ ΠΌΠ΅Π½ΡΡΠ΅ ΡΠ°Π·ΠΌΠ΅Ρ ΠΏΡΠΎΠ²ΠΎΠ΄Π°, ΡΠ΅ΠΌ Π±ΠΎΠ»ΡΡΠ΅ ΠΊΠ°Π»ΠΈΠ±Ρ.
ΠΡΠ°ΠΉΠ½Π΅ Π²Π°ΠΆΠ½ΠΎ, ΡΡΠΎΠ±Ρ ΡΠ°Π·ΠΌΠ΅Ρ Π²ΡΠ±ΡΠ°Π½Π½ΡΡ Π²Π°ΠΌΠΈ ΠΏΡΠΎΠ²ΠΎΠ΄ΠΎΠ² ΡΠΎΠΎΡΠ²Π΅ΡΡΡΠ²ΠΎΠ²Π°Π» ΡΠΈΠ»Π΅ ΡΠΎΠΊΠ° ΡΠ΅ΠΏΠΈ. ΠΡΠ»ΠΈ ΠΎΠ½ΠΈ Π½Π΅ ΡΠΎΠ²ΠΏΠ°Π΄Π°ΡΡ, Π·Π½Π°ΡΠΈΡΠ΅Π»ΡΠ½ΠΎ Π²ΠΎΠ·ΡΠ°ΡΡΠ°Π΅Ρ ΡΠΈΡΠΊ ΠΊΠΎΡΠΎΡΠΊΠΎΠ³ΠΎ Π·Π°ΠΌΡΠΊΠ°Π½ΠΈΡ ΠΈ Π²ΠΎΠ·Π³ΠΎΡΠ°Π½ΠΈΡ.
ΠΠΎ ΠΊΠ°ΠΊ Π΄Π°ΡΡΠΈΠΊ ΠΈ ΡΠΈΠ»Π° ΡΠΎΠΊΠ° ΡΠ°Π±ΠΎΡΠ°ΡΡ Π²ΠΌΠ΅ΡΡΠ΅?
ΠΠ°Π»ΠΈΠ±Ρ ΠΏΡΠΎΠ²ΠΎΠ΄Π° ΠΎΠΏΡΠ΅Π΄Π΅Π»ΡΠ΅Ρ Π΅Π³ΠΎ Π΄ΠΎΠΏΡΡΡΠΈΠΌΡΡ Π½Π°Π³ΡΡΠ·ΠΊΡ ΠΏΠΎ ΡΠΎΠΊΡ.ΠΠ°ΠΊΡΠΈΠΌΠ°Π»ΡΠ½ΡΠΉ ΡΠΎΠΊ — ΡΡΠΎ Π²Π΅Π»ΠΈΡΠΈΠ½Π° ΡΠΈΠ»Ρ ΡΠΎΠΊΠ°, Ρ ΠΊΠΎΡΠΎΡΠΎΠΉ ΠΏΡΠΎΠ²ΠΎΠ΄ ΠΌΠΎΠΆΠ΅Ρ Π±Π΅Π·ΠΎΠΏΠ°ΡΠ½ΠΎ ΡΠ°Π±ΠΎΡΠ°ΡΡ.
Π§ΡΠΎ ΠΊΠ°ΡΠ°Π΅ΡΡΡ Π΄ΠΎΠΌΠ°ΡΠ½Π΅Π³ΠΎ ΡΠ»Π΅ΠΊΡΡΠΈΡΠ΅ΡΠΊΠΎΠ³ΠΎ ΠΏΡΠΎΠ²ΠΎΠ΄Π°, Π²Ρ ΠΎΠ±ΡΡΠ½ΠΎ Π±ΡΠ΄Π΅ΡΠ΅ ΡΠ°Π±ΠΎΡΠ°ΡΡ Ρ ΠΏΡΠΎΠ²ΠΎΠ΄ΠΎΠΌ ΠΊΠ°Π»ΠΈΠ±ΡΠ° 12 ΠΈΠ»ΠΈ 14. ΠΠΎ Π΄Π»Ρ Π±ΡΡΠΎΠ²ΠΎΠΉ ΡΠ΅Ρ Π½ΠΈΠΊΠΈ Π²Ρ Π±ΡΠ΄Π΅ΡΠ΅ ΠΈΡΠΏΠΎΠ»ΡΠ·ΠΎΠ²Π°ΡΡ ΠΊΠ°Π»ΠΈΠ±Ρ 10, 8 ΠΈΠ»ΠΈ 6. Π’Π°ΠΊΠΈΠ΅ Π²Π΅ΡΠΈ, ΠΊΠ°ΠΊ ΠΏΠ΅ΡΠΈ, Π²ΠΎΠ΄ΠΎΠ½Π°Π³ΡΠ΅Π²Π°ΡΠ΅Π»ΠΈ, ΡΡΡΠΈΠ»ΠΊΠΈ ΠΈ ΠΊΠΎΠ½Π΄ΠΈΡΠΈΠΎΠ½Π΅ΡΡ, ΠΈΡΠΏΠΎΠ»ΡΠ·ΡΡΡ ΡΡΠΈ Π±ΠΎΠ»Π΅Π΅ ΠΊΡΡΠΏΠ½ΡΠ΅ Π΄Π°ΡΡΠΈΠΊΠΈ, ΠΏΠΎΡΠΎΠΌΡ ΡΡΠΎ ΠΎΠ½ΠΈ ΡΡΠ΅Π±ΡΡΡ Π±ΠΎΠ»ΡΡΠΎΠΉ ΡΠΈΠ»Ρ ΡΠΎΠΊΠ°.
ΠΠ½ΠΎΠ³ΠΎΠΆΠΈΠ»ΡΠ½ΡΠΉ ΠΏΡΠΎΠ²ΠΎΠ΄ ΠΏΠΎ ΡΡΠ°Π²Π½Π΅Π½ΠΈΡ Ρ ΠΎΠ΄Π½ΠΎΠΆΠΈΠ»ΡΠ½ΡΠΌ
ΠΡΠ»ΠΈ Π²Π°ΠΌ Π½ΡΠΆΠ½ΠΎ ΠΏΡΠΎΡΠΎΠ»ΠΊΠ½ΡΡΡ ΠΏΡΠΎΠ²ΠΎΠ΄ ΡΠ΅ΡΠ΅Π· ΠΊΠ°Π±Π΅Π»Π΅ΠΏΡΠΎΠ²ΠΎΠ΄, Π²Π°ΠΌ ΠΏΠΎΠ½Π°Π΄ΠΎΠ±ΠΈΡΡΡ ΡΠΏΠ»ΠΎΡΠ½ΠΎΠΉ ΠΏΡΠΎΠ²ΠΎΠ΄.
ΠΠΎ ΠΊΠΎΠ³Π΄Π° Π²Π°ΠΌ Π½ΡΠΆΠ½ΠΎ ΠΏΡΠΎΡΡΠ½ΡΡΡ ΠΏΡΠΎΠ²ΠΎΠ΄ ΡΠ΅ΡΠ΅Π· ΠΊΠ°Π±Π΅Π»Π΅ΠΏΡΠΎΠ²ΠΎΠ΄, Π²Ρ ΠΌΠΎΠΆΠ΅ΡΠ΅ ΠΏΠΎΠ΄ΡΠΌΠ°ΡΡ ΠΎΠ± ΠΈΡΠΏΠΎΠ»ΡΠ·ΠΎΠ²Π°Π½ΠΈΠΈ ΠΌΠ½ΠΎΠ³ΠΎΠΆΠΈΠ»ΡΠ½ΠΎΠ³ΠΎ ΠΏΡΠΎΠ²ΠΎΠ΄Π°. ΠΠΎΡΠΊΠΎΠ»ΡΠΊΡ ΠΎΠ½ Π±ΠΎΠ»Π΅Π΅ Π³ΠΈΠ±ΠΊΠΈΠΉ, Π»Π΅Π³ΡΠ΅ ΠΎΠ±Ρ
ΠΎΠ΄ΠΈΡΡ ΡΠ³Π»Ρ ΠΈΠ»ΠΈ ΡΡΡΠ΄Π½ΠΎΠ΄ΠΎΡΡΡΠΏΠ½ΡΠ΅ ΠΌΠ΅ΡΡΠ°.
ΠΠΈΠ΄Ρ ΡΠ»Π΅ΠΊΡΡΠΎΠΏΡΠΎΠ²ΠΎΠ΄ΠΊΠΈ Π² Π΄ΠΎΠΌΠ΅
Π‘ΡΡΠ΅ΡΡΠ²ΡΠ΅Ρ ΠΌΠ½ΠΎΠΆΠ΅ΡΡΠ²ΠΎ ΡΠ°Π·Π»ΠΈΡΠ½ΡΡ ΡΠΈΠΏΠΎΠ² ΠΏΡΠΎΠ²ΠΎΠ΄ΠΊΠΈ ΠΈ ΠΊΠ°Π±Π΅Π»Π΅ΠΉ, ΠΊΠΎΡΠΎΡΡΠ΅ ΠΌΠΎΠΆΠ½ΠΎ Π½Π°ΠΉΡΠΈ ΠΊΠ°ΠΊ Π² Π΄ΠΎΠΌΠ΅, ΡΠ°ΠΊ ΠΈ Π²ΠΎΠΊΡΡΠ³ Π½Π΅Π³ΠΎ. ΠΠΈΠΆΠ΅ ΠΌΡ ΡΠ°ΡΡΠΌΠΎΡΡΠΈΠΌ Π½Π°ΠΈΠ±ΠΎΠ»Π΅Π΅ ΡΠ°ΡΠΏΡΠΎΡΡΡΠ°Π½Π΅Π½Π½ΡΠ΅ ΡΠΈΠΏΡ Π±ΠΎΠ»Π΅Π΅ ΠΏΠΎΠ΄ΡΠΎΠ±Π½ΠΎ.
ΠΠ΅ΠΌΠ΅ΡΠ°Π»Π»ΠΈΡΠ΅ΡΠΊΠΈΠΉ ΠΊΠ°Π±Π΅Π»Ρ
Π Π΄ΠΎΠΌΠ°Ρ , ΠΏΠΎΡΡΡΠΎΠ΅Π½Π½ΡΡ ΠΏΠΎΡΠ»Π΅ ΡΠ΅ΡΠ΅Π΄ΠΈΠ½Ρ 1960-Ρ Π³ΠΎΠ΄ΠΎΠ², ΠΏΡΠΎΠ²ΠΎΠ΄ΠΊΠ° ΠΎΡΠ½ΠΎΡΠΈΡΠ΅Π»ΡΠ½ΠΎ ΡΡΠ°Π½Π΄Π°ΡΡΠ½Π°Ρ.
ΠΠ±ΡΡΠ½ΡΠΉ ΡΠΈΠΏ Π΄ΠΎΠΌΠ°ΡΠ½Π΅ΠΉ ΡΠ»Π΅ΠΊΡΡΠΎΠΏΡΠΎΠ²ΠΎΠ΄ΠΊΠΈ — Π½Π΅ΠΌΠ΅ΡΠ°Π»Π»ΠΈΡΠ΅ΡΠΊΠΈΠΉ ΠΊΠ°Π±Π΅Π»Ρ ΠΈΠ»ΠΈ ΠΊΠ°Π±Π΅Π»Ρ NM. ΠΡ ΡΠ°ΠΊΠΆΠ΅ ΠΌΠΎΠΆΠ΅ΡΠ΅ Π·Π½Π°ΡΡ Π΅Π³ΠΎ ΠΊΠ°ΠΊ ΠΊΠ°Π±Π΅Π»Ρ Romex, ΠΊΠΎΡΠΎΡΡΠΉ ΡΠ²Π»ΡΠ΅ΡΡΡ ΡΠ°ΠΌΠΎΠΉ ΠΏΠΎΠΏΡΠ»ΡΡΠ½ΠΎΠΉ ΡΠΎΡΠ³ΠΎΠ²ΠΎΠΉ ΠΌΠ°ΡΠΊΠΎΠΉ ΡΡΠΎΠ³ΠΎ ΡΠΈΠΏΠ° ΡΠ»Π΅ΠΊΡΡΠΎΠΏΡΠΎΠ²ΠΎΠ΄ΠΊΠΈ.
ΠΠ°Π±Π΅Π»Ρ ΠΠ ΠΎΠ±ΡΡΠ½ΠΎ ΡΠΎΡΡΠΎΠΈΡ ΠΈΠ· ΡΡΠ΅Ρ
ΠΈΠ»ΠΈ Π±ΠΎΠ»Π΅Π΅ ΠΎΡΠ΄Π΅Π»ΡΠ½ΡΡ
ΠΆΠΈΠ». ΠΡΠΈ ΠΏΡΠΎΠ²ΠΎΠ΄Π½ΠΈΠΊΠΈ Π·Π°Π²Π΅ΡΠ½ΡΡΡ Π² Π³ΠΈΠ±ΠΊΡΡ ΠΏΠ»Π°ΡΡΠΈΠΊΠΎΠ²ΡΡ ΠΎΠ±ΠΎΠ»ΠΎΡΠΊΡ, ΡΠ°ΠΊΠΆΠ΅ ΠΈΠ·Π²Π΅ΡΡΠ½ΡΡ ΠΊΠ°ΠΊ ΠΎΠ±ΠΎΠ»ΠΎΡΠΊΠ°. Π ΠΎΠ΄Π½ΠΎΠΌ ΠΊΠ°Π±Π΅Π»Π΅ NM ΠΎΠ±ΡΡΠ½ΠΎ Π΅ΡΡΡ ΠΏΡΠΎΠ²ΠΎΠ΄ ΠΏΠΎΠ΄ Π½Π°ΠΏΡΡΠΆΠ΅Π½ΠΈΠ΅ΠΌ, ΠΏΡΠΎΠ²ΠΎΠ΄ Π·Π°Π·Π΅ΠΌΠ»Π΅Π½ΠΈΡ ΠΈ Π½Π΅ΠΉΡΡΠ°Π»ΡΠ½ΡΠΉ ΠΏΡΠΎΠ²ΠΎΠ΄.
NM ΠΈΡΠΏΠΎΠ»ΡΠ·ΡΠ΅ΡΡΡ Π΄Π»Ρ ΡΡΡ ΠΎΠΉ Π²Π½ΡΡΡΠ΅Π½Π½Π΅ΠΉ Π΄ΠΎΠΌΠ°ΡΠ½Π΅ΠΉ ΡΠ»Π΅ΠΊΡΡΠΎΠΏΡΠΎΠ²ΠΎΠ΄ΠΊΠΈ.ΠΡΠΎ Π²ΠΊΠ»ΡΡΠ°Π΅Ρ Π² ΡΠ΅Π±Ρ Π±ΡΡΠΎΠ²ΡΠ΅ ΠΏΡΠΈΠ±ΠΎΡΡ, Π²ΡΠΊΠ»ΡΡΠ°ΡΠ΅Π»ΠΈ, ΠΎΡΠ²Π΅ΡΠΈΡΠ΅Π»ΡΠ½ΡΠ΅ ΠΏΡΠΈΠ±ΠΎΡΡ ΠΈ ΡΠΎΠ·Π΅ΡΠΊΠΈ. ΠΠ°ΠΈΠ±ΠΎΠ»Π΅Π΅ ΡΠ°ΡΠΏΡΠΎΡΡΡΠ°Π½Π΅Π½Π½ΡΠ΅ ΡΠ°Π·ΠΌΠ΅ΡΡ NM Π² ΡΠΎΠ²ΡΠ΅ΠΌΠ΅Π½Π½ΡΡ Π΄ΠΎΠΌΠ°Ρ :
- 14 ΠΊΠ°Π»ΠΈΠ±ΡΠ°, ΡΠ΅ΠΏΠΈ 15 Π
- ΠΊΠ°Π»ΠΈΠ±Ρ 12, ΡΠ΅ΠΏΠΈ 20 Π°ΠΌΠΏΠ΅Ρ
- ΠΊΠ°Π»ΠΈΠ±Ρ 10, ΡΠ΅ΠΏΠΈ 30 Π°ΠΌΠΏΠ΅Ρ
- Π¦Π΅ΠΏΠΈ ΠΊΠ°Π»ΠΈΠ±ΡΠ° 8, 40 Π
- 6 ΠΊΠ°Π»ΠΈΠ±Ρ, ΡΠ΅ΠΏΠΈ 55 Π
Π ΠΊΠ°ΡΠ΅ΡΡΠ²Π΅ Π°Π»ΡΡΠ΅ΡΠ½Π°ΡΠΈΠ²Ρ, ΡΠ»Π΅ΠΊΡΡΠΈΡΠ΅ΡΠΊΠΈΠ΅ ΠΏΡΠΎΠ²ΠΎΠ΄Π° Π² Π²Π°ΡΠ΅ΠΌ Π΄ΠΎΠΌΠ΅ ΠΌΠΎΠΆΠ½ΠΎ ΠΏΡΠΎΠ»ΠΎΠΆΠΈΡΡ Π² ΠΊΠ°Π±Π΅Π»Π΅ΠΏΡΠΎΠ²ΠΎΠ΄Π΅. ΠΡΠΎ Π³ΠΈΠ±ΠΊΠ°Ρ ΠΌΠ΅ΡΠ°Π»Π»ΠΈΡΠ΅ΡΠΊΠ°Ρ ΠΈΠ»ΠΈ ΠΏΠ»Π°ΡΡΠΈΠΊΠΎΠ²Π°Ρ ΡΡΡΠ±ΠΊΠ°. ΠΠ±ΡΡΠ½ΠΎ ΠΎΠ½ ΠΈΡΠΏΠΎΠ»ΡΠ·ΡΠ΅ΡΡΡ Π² ΡΠΈΡΡΠ°ΡΠΈΡΡ , ΠΊΠΎΠ³Π΄Π° ΠΎΠ³ΠΎΠ»Π΅Π½Π° ΠΏΡΠΎΠ²ΠΎΠ΄ΠΊΠ°.
ΠΡΠ°Π²ΠΈΠ»Π° Π΄Π»Ρ ΠΊΠ°Π±Π΅Π»Ρ NM
ΠΡΡΡ Π½Π΅ΡΠΊΠΎΠ»ΡΠΊΠΎ ΠΏΡΠ°Π²ΠΈΠ», ΠΊΠ°ΡΠ°ΡΡΠΈΡ ΡΡ ΠΊΠ°Π±Π΅Π»Ρ NM, ΠΎ ΠΊΠΎΡΠΎΡΡΡ Π²Π°ΠΌ ΡΠ»Π΅Π΄ΡΠ΅Ρ Π·Π½Π°ΡΡ.
ΠΠΎ-ΠΏΠ΅ΡΠ²ΡΡ , ΠΈΡ Π½Π΅Π»ΡΠ·Ρ ΠΈΡΠΏΠΎΠ»ΡΠ·ΠΎΠ²Π°ΡΡ Π² ΠΆΠΈΠ»ΠΎΠΌ ΡΡΡΠΎΠΈΡΠ΅Π»ΡΡΡΠ²Π΅ Π²ΡΡΠ΅ ΡΡΠ΅Ρ ΡΡΠ°ΠΆΠ΅ΠΉ. Π‘ΡΡΠΎΠ³ΠΎ ΠΏΡΠ΅Π΄Π½Π°Π·Π½Π°ΡΠ΅Π½Π½ΡΠ΅ Π΄Π»Ρ Π΄ΠΎΠΌΠ°, ΠΈΡ Π½Π΅Π»ΡΠ·Ρ ΠΈΡΠΏΠΎΠ»ΡΠ·ΠΎΠ²Π°ΡΡ ΠΈ Π² ΠΊΠΎΠΌΠΌΠ΅ΡΡΠ΅ΡΠΊΠΈΡ ΠΏΠΎΡΡΡΠΎΠΉΠΊΠ°Ρ .
ΠΠ°Π±Π΅Π»Ρ ΠΠ ΡΠ°Π·ΡΠ°Π±ΠΎΡΠ°Π½ ΠΊΠ°ΠΊ ΠΏΠΎΡΡΠΎΡΠ½Π½Π°Ρ Π΄ΠΎΠΌΠ°ΡΠ½ΡΡ ΡΠ»Π΅ΠΊΡΡΠΎΠΏΡΠΎΠ²ΠΎΠ΄ΠΊΠ°. ΠΡ
Π½Π΅Π»ΡΠ·Ρ ΠΈΡΠΏΠΎΠ»ΡΠ·ΠΎΠ²Π°ΡΡ Π²ΠΌΠ΅ΡΡΠΎ ΡΠ΄Π»ΠΈΠ½ΠΈΡΠ΅Π»Π΅ΠΉ.
ΠΡ
ΡΠ°ΠΊΠΆΠ΅ Π½Π΅Π»ΡΠ·Ρ ΠΈΡΠΏΠΎΠ»ΡΠ·ΠΎΠ²Π°ΡΡ Π΄Π»Ρ Π·Π°ΠΌΠ΅Π½Ρ ΠΏΡΠΎΠ²ΠΎΠ΄ΠΊΠΈ Π²Π°ΡΠΈΡ
ΠΏΡΠΈΠ±ΠΎΡΠΎΠ².
ΠΡΠΈ Π½Π΅ΠΎΠ±Ρ ΠΎΠ΄ΠΈΠΌΠΎΡΡΠΈ Π²Ρ Π΄ΠΎΠ»ΠΆΠ½Ρ ΠΈΡΠΏΠΎΠ»ΡΠ·ΠΎΠ²Π°ΡΡ ΠΏΠΎΠ΄Ρ ΠΎΠ΄ΡΡΡΡ ΠΎΠΏΠΎΡΡ Π΄Π»Ρ ΠΊΠ°Π±Π΅Π»Π΅ΠΉ. ΠΡ Π½Π΅ ΠΌΠΎΠΆΠ΅ΡΠ΅ ΠΏΠΎΠ΄Π΄Π΅ΡΠΆΠΈΠ²Π°ΡΡ ΠΈΡ Π³Π²ΠΎΠ·Π΄ΡΠΌΠΈ ΠΈΠ»ΠΈ ΡΡΠΎΠΉΠ»Π°ΠΌΠΈ. ΠΡΠ΅, ΡΡΠΎ ΠΌΠΎΠΆΠ΅Ρ ΠΏΠΎΠ²ΡΠ΅Π΄ΠΈΡΡ ΠΊΠ°Π±Π΅Π»Ρ, Π½Π΅ Π΄ΠΎΠΏΡΡΠΊΠ°Π΅ΡΡΡ Π² ΠΊΠ°ΡΠ΅ΡΡΠ²Π΅ ΠΎΠΏΠΎΡΡ, ΠΈ ΠΎΠ½ΠΈ Π΄ΠΎΠ»ΠΆΠ½Ρ Π±ΡΡΡ Π·Π°ΠΊΡΠ΅ΠΏΠ»Π΅Π½Ρ Ρ ΠΈΠ½ΡΠ΅ΡΠ²Π°Π»ΠΎΠΌ ΠΌΠ΅Π½Π΅Π΅ 4,5 ΡΡΡΠΎΠ².
ΠΡΠΎΠ½ΠΈΡΠΎΠ²Π°Π½Π½ΡΠΉ ΠΊΠ°Π±Π΅Π»Ρ
ΠΠ°ΠΊ ΡΠΆΠ΅ ΡΠΏΠΎΠΌΠΈΠ½Π°Π»ΠΎΡΡ, ΠΌΠ΅ΡΡΠ½ΡΠ΅ ΠΏΠΎΡΡΠ°Π½ΠΎΠ²Π»Π΅Π½ΠΈΡ ΠΎΡΠ½ΠΎΡΠΈΡΠ΅Π»ΡΠ½ΠΎ ΡΠ»Π΅ΠΊΡΡΠΎΠΏΡΠΎΠ²ΠΎΠ΄ΠΊΠΈ Π΄ΠΎΠΌΠ°, ΠΊΠ°ΠΊ ΠΏΡΠ°Π²ΠΈΠ»ΠΎ, Π±ΠΎΠ»Π΅Π΅ ΡΡΡΠΎΠ³ΠΈΠ΅, ΡΠ΅ΠΌ Π½Π°ΡΠΈΠΎΠ½Π°Π»ΡΠ½ΡΠ΅ Π½ΠΎΡΠΌΡ. Π Π² Π½Π΅ΠΊΠΎΡΠΎΡΡΡ ΡΠΎΠΎΠ±ΡΠ΅ΡΡΠ²Π°Ρ ΠΈΡΠΏΠΎΠ»ΡΠ·ΠΎΠ²Π°Π½ΠΈΠ΅ ΠΊΠ°Π±Π΅Π»Π΅ΠΉ Romex ΠΈΠ»ΠΈ NM Π·Π°ΠΏΡΠ΅ΡΠ΅Π½ΠΎ. ΠΠΌΠ΅ΡΡΠΎ ΡΡΠΎΠ³ΠΎ ΡΡΠΈ ΠΎΠ±ΡΠΈΠ½Ρ ΠΈΡΠΏΠΎΠ»ΡΠ·ΡΡΡ Π±ΡΠΎΠ½ΠΈΡΠΎΠ²Π°Π½Π½ΡΠΉ ΠΊΠ°Π±Π΅Π»Ρ ΠΈΠ»ΠΈ ΠΏΠ΅ΡΠ΅ΠΌΠ΅Π½Π½ΡΠΉ ΡΠΎΠΊ.
Π’Π°ΠΊΠΆΠ΅ ΠΈΠ·Π²Π΅ΡΡΠ½ΡΠΉ ΠΊΠ°ΠΊ BX, ΡΡΠΎΡ ΡΠΈΠΏ ΡΠ»Π΅ΠΊΡΡΠΈΡΠ΅ΡΠΊΠΎΠ³ΠΎ ΠΏΡΠΎΠ²ΠΎΠ΄Π° ΠΏΠΎΡΠ²ΠΈΠ»ΡΡ Π² Π½Π°ΡΠ°Π»Π΅ 1900-Ρ Π³ΠΎΠ΄ΠΎΠ², Π½ΠΎ ΠΈΡΠΏΠΎΠ»ΡΠ·ΡΠ΅ΡΡΡ Π΄ΠΎ ΡΠΈΡ ΠΏΠΎΡ. ΠΠ»Π΅ΠΊΡΡΠΎΠΏΡΠΎΠ²ΠΎΠ΄ΠΊΠ° ΠΏΠ΅ΡΠ΅ΠΌΠ΅Π½Π½ΠΎΠ³ΠΎ ΡΠΎΠΊΠ° ΠΈΠΌΠ΅Π΅Ρ Π³ΠΈΠ±ΠΊΡΡ ΠΌΠ΅ΡΠ°Π»Π»ΠΈΡΠ΅ΡΠΊΡΡ ΠΎΠ±ΠΎΠ»ΠΎΡΠΊΡ. ΠΡΠΎ ΠΎΠ±Π΅ΡΠΏΠ΅ΡΠΈΠ²Π°Π΅Ρ Π΄ΠΎΠΏΠΎΠ»Π½ΠΈΡΠ΅Π»ΡΠ½ΡΡ Π·Π°ΡΠΈΡΡ ΠΏΡΠΎΠ²ΠΎΠ΄Π½ΠΈΠΊΠΎΠ² Π²Π½ΡΡΡΠΈ.
ΠΠ°ΠΊ ΠΈ ΠΊΠ°Π±Π΅Π»ΠΈ NM, ΠΏΠ΅ΡΠ΅ΠΌΠ΅Π½Π½ΡΠΉ ΡΠΎΠΊ Π½Π΅ ΡΠ°Π·ΡΠ΅ΡΠ°Π΅ΡΡΡ ΠΈΡΠΏΠΎΠ»ΡΠ·ΠΎΠ²Π°ΡΡ Π² ΠΊΠΎΠΌΠΌΠ΅ΡΡΠ΅ΡΠΊΠΈΡ
Π·Π΄Π°Π½ΠΈΡΡ
ΠΈΠ»ΠΈ ΠΆΠΈΠ»ΡΡ
Π·Π΄Π°Π½ΠΈΡΡ
Π±ΠΎΠ»Π΅Π΅ ΡΡΠ΅Ρ
ΡΡΠ°ΠΆΠ΅ΠΉ.
ΠΡΠ°Π²ΠΈΠ»Π°, ΠΊΠ°ΡΠ°ΡΡΠΈΠ΅ΡΡ ΠΏΠΎΠ΄Π΄Π΅ΡΠΆΠΊΠΈ, ΡΠ°ΠΊΠΆΠ΅ Π°Π½Π°Π»ΠΎΠ³ΠΈΡΠ½Ρ.
ΠΠΎΠ΄Π·Π΅ΠΌΠ½ΡΠΉ ΠΏΠΈΡΠ°ΡΡΠΈΠΉ ΠΊΠ°Π±Π΅Π»Ρ
Π ΡΠΎ Π²ΡΠ΅ΠΌΡ ΠΊΠ°ΠΊ ΠΊΠ°Π±Π΅Π»ΠΈ AC ΠΈ NM ΠΏΡΠ΅Π΄Π½Π°Π·Π½Π°ΡΠ΅Π½Ρ Π΄Π»Ρ ΡΡΡ ΠΈΡ Π²Π½ΡΡΡΠ΅Π½Π½ΠΈΡ ΡΡΠ»ΠΎΠ²ΠΈΠΉ, Π²Π°ΠΌ Π½ΡΠΆΠ΅Π½ ΠΊΠ°Π±Π΅Π»Ρ, ΠΊΠΎΡΠΎΡΡΠΉ ΠΏΠΎΠ΄Ρ ΠΎΠ΄ΠΈΡ Π΄Π»Ρ ΠΈΡΠΏΠΎΠ»ΡΠ·ΠΎΠ²Π°Π½ΠΈΡ Π²Π½Π΅ ΠΏΠΎΠΌΠ΅ΡΠ΅Π½ΠΈΠΉ ΠΈΠ»ΠΈ Π²ΠΎ Π²Π»Π°ΠΆΠ½ΡΡ ΡΡΠ»ΠΎΠ²ΠΈΡΡ .ΠΡΠΎΡ ΡΠΈΠΏ ΠΊΠ°Π±Π΅Π»Ρ Π½Π΅ ΡΡΠ΅Π±ΡΠ΅Ρ Π·Π°ΡΠΈΡΡ ΡΡΠ΅Π½, ΠΏΠΎΠ»Π° ΠΈ ΠΏΠΎΡΠΎΠ»ΠΊΠ°.
ΠΠΎΡ ΠΏΠΎΡΠ΅ΠΌΡ, ΠΊΠΎΠ³Π΄Π° Π²Π°ΠΌ Π½ΡΠΆΠ½ΠΎ ΠΏΡΠΎΠ»ΠΎΠΆΠΈΡΡ ΠΏΡΠΎΠ²ΠΎΠ΄ ΠΏΠΎΠ΄ Π·Π΅ΠΌΠ»Π΅ΠΉ ΠΈΠ»ΠΈ Π½Π° ΠΎΡΠΊΡΡΡΠΎΠΌ Π²ΠΎΠ·Π΄ΡΡ Π΅, Π²Ρ ΠΈΡΠΏΠΎΠ»ΡΠ·ΡΠ΅ΡΠ΅ ΠΏΠΎΠ΄Π·Π΅ΠΌΠ½ΡΠΉ ΠΏΠΎΠ΄Π²ΠΎΠ΄ΡΡΠΈΠΉ ΠΊΠ°Π±Π΅Π»Ρ UF. ΠΡΠΎΡ ΡΠΈΠΏ ΡΠ»Π΅ΠΊΡΡΠΈΡΠ΅ΡΠΊΠΎΠ³ΠΎ ΠΏΡΠΎΠ²ΠΎΠ΄Π° ΡΠ°ΠΊΠΆΠ΅ ΡΠ²Π»ΡΠ΅ΡΡΡ Π½Π΅ΠΌΠ΅ΡΠ°Π»Π»ΠΈΡΠ΅ΡΠΊΠΈΠΌ ΠΊΠ°Π±Π΅Π»Π΅ΠΌ, ΠΈ Π΅Π³ΠΎ ΠΌΠΎΠΆΠ½ΠΎ ΠΏΡΠΎΠΊΠ»Π°Π΄ΡΠ²Π°ΡΡ ΠΏΠΎΠ΄ Π·Π΅ΠΌΠ»Π΅ΠΉ Π±Π΅Π· ΠΊΠ°Π±Π΅Π»Π΅ΠΏΡΠΎΠ²ΠΎΠ΄Π°.
Π’Π°ΠΊΠΆΠ΅ Π±Π΅Π· ΠΏΡΠΎΠ±Π»Π΅ΠΌ ΠΌΠΎΠΆΠ΅Ρ ΠΏΡΠΎΠΌΠΎΠΊΠ½ΡΡΡ.
ΠΠΎΠ΄ΠΎΠ±Π½ΠΎ ΠΊΠ°Π±Π΅Π»Ρ NM, ΠΊΠ°Π±Π΅Π»Ρ UF ΡΠΎΡΡΠΎΠΈΡ ΠΈΠ· ΡΡΠ΅Ρ ΠΆΠΈΠ».
ΠΠ΄ΠΈΠ½ ΠΏΡΠΎΠ²ΠΎΠ΄ ΠΏΠΎΠ΄ Π½Π°ΠΏΡΡΠΆΠ΅Π½ΠΈΠ΅ΠΌ, ΠΎΠ΄ΠΈΠ½ Π½Π΅ΠΉΡΡΠ°Π»ΡΠ½ΡΠΉ ΠΏΡΠΎΠ²ΠΎΠ΄ ΠΈ Π½Π΅ΠΈΠ·ΠΎΠ»ΠΈΡΠΎΠ²Π°Π½Π½ΡΠΉ ΠΏΡΠΎΠ²ΠΎΠ΄ Π·Π°Π·Π΅ΠΌΠ»Π΅Π½ΠΈΡ.ΠΠ½ΠΈ ΡΠ°ΠΊΠΆΠ΅ ΠΏΠΎΡ ΠΎΠΆΠΈ Π½Π° ΠΊΠ°Π±Π΅Π»Ρ NM, Π½ΠΎ ΠΎΠ±ΠΎΠ»ΠΎΡΠΊΠ° Π²ΠΎΠΊΡΡΠ³ Π£Π€-ΠΊΠ°Π±Π΅Π»Ρ Π²ΡΠΏΠΎΠ»Π½Π΅Π½Π° ΠΈΠ· ΡΠ²Π΅ΡΠ΄ΠΎΠ³ΠΎ ΠΏΠ»Π°ΡΡΠΈΠΊΠ°, ΠΊΠΎΡΠΎΡΡΠΉ Π½Π΅Π»ΡΠ·Ρ ΠΊΠ°ΡΠΈΡΡ ΠΌΠ΅ΠΆΠ΄Ρ ΠΏΠ°Π»ΡΡΠ°ΠΌΠΈ.
ΠΠ°Π±Π΅Π»Ρ Π² ΠΌΠ΅ΡΠ°Π»Π»ΠΈΡΠ΅ΡΠΊΠΎΠΉ ΠΎΠ±ΠΎΠ»ΠΎΡΠΊΠ΅
ΠΡΠ»ΠΈ Ρ Π²Π°Ρ Π΅ΡΡΡ Π΄ΠΎΠΌΠ°ΡΠ½ΠΈΠΉ ΡΠ»Π΅ΠΊΡΡΠΈΡΠ΅ΡΠΊΠΈΠΉ ΠΏΡΠΎΠ²ΠΎΠ΄, ΠΏΡΠΎΡ
ΠΎΠ΄ΡΡΠΈΠΉ ΡΠ΅ΡΠ΅Π· Π½Π΅Π·Π°Π²Π΅ΡΡΠ΅Π½Π½ΡΠ΅ ΡΡΠ°ΡΡΠΊΠΈ, ΡΠ°ΠΊΠΈΠ΅ ΠΊΠ°ΠΊ ΠΏΠΎΠ΄Π²Π°Π»Ρ, ΠΈΠΌ Π½ΡΠΆΠ½Π° Π±ΠΎΠ»Π΅Π΅ ΠΏΡΠΎΡΠ½Π°Ρ Π²Π½Π΅ΡΠ½ΡΡ ΠΏΠΎΠ²Π΅ΡΡ
Π½ΠΎΡΡΡ.
ΠΠΎΡ ΡΡΡ ΠΈ ΠΏΡΠΈΠ³ΠΎΠ΄ΠΈΡΡΡ ΠΊΠ°Π±Π΅Π»Ρ Π² ΠΌΠ΅ΡΠ°Π»Π»ΠΈΡΠ΅ΡΠΊΠΎΠΉ ΠΎΠ±ΠΎΠ»ΠΎΡΠΊΠ΅.
ΠΡΠΏΠΎΠ»ΡΠ·ΡΠ΅ΡΡΡ Π½Π° Π½Π΅Π·Π°Π²Π΅ΡΡΠ΅Π½Π½ΡΡ ΡΡΠ°ΡΡΠΊΠ°Ρ , Π³Π΄Π΅ ΠΏΡΠΎΠ²ΠΎΠ΄ΠΊΠ° ΠΏΠΎΠ΄Π²Π΅ΡΠΆΠ΅Π½Π° ΡΠΈΡΠΊΡ ΡΠΈΠ·ΠΈΡΠ΅ΡΠΊΠΎΠ³ΠΎ ΠΏΠΎΠ²ΡΠ΅ΠΆΠ΄Π΅Π½ΠΈΡ.
ΠΠΈΠ·ΠΊΠΎΠ²ΠΎΠ»ΡΡΠ½Π°Ρ ΠΏΡΠΎΠ²ΠΎΠ΄ΠΊΠ°
ΠΡΠ»ΠΈ Ρ Π²Π°Ρ Π΅ΡΡΡ ΡΠ΅ΠΏΡ, ΠΊΠΎΡΠΎΡΠ°Ρ ΠΈΡΠΏΠΎΠ»ΡΠ·ΡΠ΅Ρ ΠΌΠ΅Π½Π΅Π΅ 50 Π²ΠΎΠ»ΡΡ, Π²Ρ ΠΌΠΎΠΆΠ΅ΡΠ΅ ΠΈΡΠΏΠΎΠ»ΡΠ·ΠΎΠ²Π°ΡΡ Π½ΠΈΠ·ΠΊΠΎΠ²ΠΎΠ»ΡΡΠ½ΡΡ ΠΏΡΠΎΠ²ΠΎΠ΄ΠΊΡ.
ΠΡΠΎΡ ΡΠΈΠΏ Π΄ΠΎΠΌΠ°ΡΠ½Π΅Π³ΠΎ ΡΠ»Π΅ΠΊΡΡΠΎΠΏΡΠΎΠ²ΠΎΠ΄Π° ΠΈΡΠΏΠΎΠ»ΡΠ·ΡΠ΅ΡΡΡ Π΄Π»Ρ ΠΏΡΠ΅Π΄ΠΌΠ΅ΡΠΎΠ², Π½Π΅ ΡΡΠ΅Π±ΡΡΡΠΈΡ Π±ΠΎΠ»ΡΡΠΎΠ³ΠΎ ΠΊΠΎΠ»ΠΈΡΠ΅ΡΡΠ²Π° ΡΠ»Π΅ΠΊΡΡΠΎΡΠ½Π΅ΡΠ³ΠΈΠΈ. Π‘ΡΠ΄Π° Π²Ρ ΠΎΠ΄ΡΡ Π΄Π²Π΅ΡΠ½ΡΠ΅ Π·Π²ΠΎΠ½ΠΊΠΈ, Π±ΠΎΠ»ΡΡΠΈΠ½ΡΡΠ²ΠΎ ΡΠ΅ΡΠΌΠΎΡΡΠ°ΡΠΎΠ² ΠΈ Π»Π°Π½Π΄ΡΠ°ΡΡΠ½ΠΎΠ΅ ΠΎΡΠ²Π΅ΡΠ΅Π½ΠΈΠ΅.
ΠΡ Π½Π°ΠΉΠ΄Π΅ΡΠ΅ Π΄ΠΈΠ°ΠΏΠ°Π·ΠΎΠ½Ρ Π½ΠΈΠ·ΠΊΠΎΠ²ΠΎΠ»ΡΡΠ½ΡΡ ΠΏΡΠΎΠ²ΠΎΠ΄ΠΎΠ² ΠΎΡ 12 Π΄ΠΎ 22 ΠΊΠ°Π»ΠΈΠ±ΡΠ°. ΠΠ±ΡΡΠ½ΠΎ ΠΎΠ½ ΠΈΠ·ΠΎΠ»ΠΈΡΠΎΠ²Π°Π½ ΠΈΠ»ΠΈ ΠΏΠΎΠΊΡΡΡ ΠΎΠ±ΠΎΠ»ΠΎΡΠΊΠΎΠΉ ΠΊΠ°Π±Π΅Π»Ρ.
Π’Π΅Π»Π΅ΡΠΎΠ½ ΠΈ ΠΏΡΠΎΠ²ΠΎΠ΄ ΠΏΠ΅ΡΠ΅Π΄Π°ΡΠΈ Π΄Π°Π½Π½ΡΡ
ΠΡΠ»ΠΈ Ρ Π²Π°Ρ Π΅ΡΠ΅ Π΅ΡΡΡ ΡΡΠ°ΡΠΈΠΎΠ½Π°ΡΠ½ΡΠΉ ΡΠ΅Π»Π΅ΡΠΎΠ½, Ρ Π²Π°Ρ Π΅ΡΡΡ ΡΠΏΠ΅ΡΠΈΠ°Π»ΡΠ½Π°Ρ ΠΏΡΠΎΠ²ΠΎΠ΄ΠΊΠ° Π΄Π»Ρ Π½Π΅Π³ΠΎ. Π’ΠΎ ΠΆΠ΅ ΡΠ°ΠΌΠΎΠ΅ ΠΌΠΎΠΆΠ½ΠΎ ΡΠΊΠ°Π·Π°ΡΡ ΠΈ ΠΎ Π²Π°ΡΠ΅ΠΌ ΠΈΠ½ΡΠ΅ΡΠ½Π΅Ρ-ΡΠΎΠ΅Π΄ΠΈΠ½Π΅Π½ΠΈΠΈ.
Π Π² Π²Π°ΡΠ΅ΠΌ ΡΠ΅Π»Π΅ΡΠΎΠ½Π΅, ΠΈ Π² ΠΠ½ΡΠ΅ΡΠ½Π΅ΡΠ΅ ΠΈΡΠΏΠΎΠ»ΡΠ·ΡΡΡΡΡ ΠΏΡΠΎΠ²ΠΎΠ΄Π° Π½ΠΈΠ·ΠΊΠΎΠ³ΠΎ Π½Π°ΠΏΡΡΠΆΠ΅Π½ΠΈΡ.ΠΠ°Ρ ΡΠ΅Π»Π΅ΡΠΎΠ½Π½ΡΠΉ ΠΊΠ°Π±Π΅Π»Ρ ΠΈ ΠΊΠ°Π±Π΅Π»Ρ Π΄Π»Ρ ΠΏΠ΅ΡΠ΅Π΄Π°ΡΠΈ Π΄Π°Π½Π½ΡΡ
ΠΌΠΎΠ³ΡΡ ΡΠΎΠ΄Π΅ΡΠΆΠ°ΡΡ ΠΎΡ ΡΠ΅ΡΡΡΠ΅Ρ
Π΄ΠΎ Π²ΠΎΡΡΠΌΠΈ ΠΏΡΠΎΠ²ΠΎΠ΄ΠΎΠ².
ΠΠΎ Π½Π°ΠΈΠ±ΠΎΠ»Π΅Π΅ ΡΠ°ΡΠΏΡΠΎΡΡΡΠ°Π½Π΅Π½Π½ΡΠΌ ΡΠΈΠΏΠΎΠΌ ΠΊΠ°Π±Π΅Π»Ρ, ΠΈΡΠΏΠΎΠ»ΡΠ·ΡΠ΅ΠΌΠΎΠ³ΠΎ Π΄Π»Ρ ΡΡΠΎΠΉ ΡΠ΅Π»ΠΈ, ΡΠ²Π»ΡΠ΅ΡΡΡ ΠΊΠ°Π±Π΅Π»Ρ ΠΊΠ°ΡΠ΅Π³ΠΎΡΠΈΠΈ 5 ΠΈΠ»ΠΈ ΠΊΠ°ΡΠ΅Π³ΠΎΡΠΈΠΈ 5.
ΠΊΠ°ΡΠ΅Π³ΠΎΡΠΈΠΈ 5 ΠΏΡΠ΅Π΄ΡΡΠ°Π²Π»ΡΡΡ ΡΠΎΠ±ΠΎΠΉ Π²ΠΎΡΠ΅ΠΌΡ ΠΏΡΠΎΠ²ΠΎΠ΄ΠΎΠ², ΡΠΊΡΡΡΠ΅Π½Π½ΡΡ Π²ΠΌΠ΅ΡΡΠ΅ Π² ΡΠ΅ΡΡΡΠ΅ ΠΏΠ°ΡΡ. ΠΠ° ΡΠ°ΠΌΠΎΠΌ Π΄Π΅Π»Π΅ ΡΡΠΎ ΡΠ°ΠΌΡΠΉ ΡΡΡΠ΅ΠΊΡΠΈΠ²Π½ΡΠΉ ΡΠΈΠΏ ΠΊΠ°Π±Π΅Π»Ρ Π΄Π»Ρ ΡΠ΅Π»Π΅ΡΠΎΠ½Π° ΠΈ ΠΏΠ΅ΡΠ΅Π΄Π°ΡΠΈ Π΄Π°Π½Π½ΡΡ .
ΠΠ°Π½Π°Π»Ρ ΡΠ»Π΅ΠΊΡΡΠΎΠΏΡΠΎΠ²ΠΎΠ΄ΠΊΠΈ
ΠΡ Π½Π΅ ΡΠΎΠ²ΡΠ΅ΠΌ Π΄ΠΎΠΌΠ°ΡΠ½ΠΈΠΉ ΡΠ»Π΅ΠΊΡΡΠΈΡΠ΅ΡΠΊΠΈΠΉ ΠΏΡΠΎΠ²ΠΎΠ΄, ΠΏΡΠΎΠ²ΠΎΠ΄Π½ΡΠ΅ ΠΊΠ°Π½Π°Π»Ρ ΠΎΠΏΡΠ΅Π΄Π΅Π»Π΅Π½Π½ΠΎ ΠΏΡΠΈΠ³ΠΎΠ΄ΡΡΡΡ Ρ Π΄ΠΎΠΌΠ°ΡΠ½ΠΈΠΌΠΈ ΡΠΈΡΡΠ΅ΠΌΠ°ΠΌΠΈ ΡΠ»Π΅ΠΊΡΡΠΎΠΏΡΠΎΠ²ΠΎΠ΄ΠΊΠΈ.
ΠΡΠΈ ΡΠΊΡΡΡΡΠ΄ΠΈΡΠΎΠ²Π°Π½Π½ΡΠ΅ ΠΏΡΠΎΡΠΈΠ»ΠΈ, ΡΠ°ΠΊΠΆΠ΅ ΠΈΠ·Π²Π΅ΡΡΠ½ΡΠ΅ ΠΊΠ°ΠΊ ΡΠ»Π΅ΠΊΡΡΠΈΡΠ΅ΡΠΊΠΈΠ΅ ΠΊΠ°Π½Π°Π»Ρ ΠΈΠ»ΠΈ ΠΏΠ»Π°ΡΡΠΈΠΊΠΎΠ²ΡΠ΅ ΠΊΠ°Π½Π°Π»Ρ, ΠΏΠΎΠΌΠΎΠ³Π°ΡΡ Π·Π°ΡΠΈΡΠΈΡΡ ΠΈ ΡΠΏΠΎΡΡΠ΄ΠΎΡΠΈΡΡ Π²ΡΠ΅ ΡΠΈΠΏΡ ΡΠ»Π΅ΠΊΡΡΠΈΡΠ΅ΡΠΊΠΈΡ ΠΏΡΠΎΠ²ΠΎΠ΄ΠΎΠ² Π² Π²Π°ΡΠ΅ΠΌ Π΄ΠΎΠΌΠ΅.ΠΠΎ ΠΈΡ ΡΠ°ΠΊΠΆΠ΅ ΠΌΠΎΠΆΠ½ΠΎ ΠΈΡΠΏΠΎΠ»ΡΠ·ΠΎΠ²Π°ΡΡ Π² ΠΊΠΎΠΌΠΌΠ΅ΡΡΠ΅ΡΠΊΠΈΡ , ΠΌΠ΅Π΄ΠΈΡΠΈΠ½ΡΠΊΠΈΡ ΠΈ ΠΏΡΠΎΠΌΡΡΠ»Π΅Π½Π½ΡΡ ΠΏΡΠΈΠ»ΠΎΠΆΠ΅Π½ΠΈΡΡ .
ΠΠ°Π½Π°Π»Ρ Π΄Π»Ρ ΡΠ»Π΅ΠΊΡΡΠΎΠΏΡΠΎΠ²ΠΎΠ΄ΠΊΠΈ, ΠΈΠΌΠ΅ΡΡΠΈΠ΅ ΠΊΠ²Π°Π΄ΡΠ°ΡΠ½ΡΡ, ΠΊΡΡΠ³Π»ΡΡ, ΠΏΠ»ΠΎΡΠΊΡΡ, ΠΏΡΡΠΌΠΎΡΠ³ΠΎΠ»ΡΠ½ΡΡ, ΠΊΡΠΏΠΎΠ»ΠΎΠΎΠ±ΡΠ°Π·Π½ΡΡ ΠΈΠ»ΠΈ ΠΏΠΎΠ»Π½ΠΎΡΡΡΡ ΠΈΠ½Π΄ΠΈΠ²ΠΈΠ΄ΡΠ°Π»ΠΈΠ·ΠΈΡΠΎΠ²Π°Π½Π½ΡΡ ΡΠΎΡΠΌΡ, ΠΈΠΌΠ΅ΡΡ ΡΠΈΡΠΎΠΊΠΈΠΉ ΡΠΏΠ΅ΠΊΡΡ ΠΏΡΠΈΠΌΠ΅Π½Π΅Π½ΠΈΡ. Π Π²Π°ΡΠ΅ΠΌ Π΄ΠΎΠΌΠ΅ Π²Ρ ΠΈΡΠΏΠΎΠ»ΡΠ·ΡΠ΅ΡΠ΅ ΠΈΡ
, ΡΡΠΎΠ±Ρ ΠΏΡΠ΅Π΄ΠΎΡΠ²ΡΠ°ΡΠΈΡΡ ΡΠΏΡΡΡΠ²Π°Π½ΠΈΠ΅, ΠΏΠΎΠ²ΡΠ΅ΠΆΠ΄Π΅Π½ΠΈΠ΅ ΠΏΡΠΎΠ²ΠΎΠ΄ΠΎΠ² ΠΈ Π΄Π΅Π·ΠΎΡΠ³Π°Π½ΠΈΠ·Π°ΡΠΈΡ.
ΠΠ½ΠΈ ΡΠ°ΠΊΠΆΠ΅ ΠΌΠΎΠ³ΡΡ ΠΏΠΎΠΌΠΎΡΡ ΠΏΡΠ΅Π΄ΠΎΡΠ²ΡΠ°ΡΠΈΡΡ ΠΎΠΏΠ°ΡΠ½ΠΎΡΡΡ ΡΠΏΠΎΡΠΊΠ½ΡΡΡΡΡ, ΠΊΠΎΠ³Π΄Π° Ρ Π²Π°Ρ ΠΏΡΠΎΠ»ΠΎΠΆΠ΅Π½Ρ ΠΊΠ°Π±Π΅Π»ΠΈ ΠΏΠΎ ΠΏΠΎΠ»Ρ ΠΈ ΡΡΠ΅Π½Π°ΠΌ.
ΠΠΎΠΏΠΎΠ»Π½ΠΈΡΠ΅Π»ΡΠ½Π°Ρ ΠΏΠΎΠΌΠΎΡΡ Π² ΠΏΠΎΠ½ΠΈΠΌΠ°Π½ΠΈΠΈ Π²Π°ΡΠ΅Π³ΠΎ Π΄ΠΎΠΌΠ° ΠΈ Π΅Π³ΠΎ ΡΠ»Π΅ΠΊΡΡΠΎΠΏΡΠΎΠ²ΠΎΠ΄ΠΊΠΈ
ΠΠΎΠΌΠ°ΡΠ½ΠΈΠ΅ ΡΠ»Π΅ΠΊΡΡΠΈΡΠ΅ΡΠΊΠΈΠ΅ ΡΠΈΡΡΠ΅ΠΌΡ ΠΏΡΠΎΠ²ΠΎΠ΄ΠΎΠ² ΡΠ»ΠΎΠΆΠ½Ρ.ΠΠΎ ΠΏΠΎΠ½ΠΈΠΌΠ°Π½ΠΈΠ΅ Π΅Π³ΠΎ ΠΊΠΎΠΌΠΏΠΎΠ½Π΅Π½ΡΠΎΠ² ΠΌΠΎΠΆΠ΅Ρ ΠΏΠΎΠΌΠΎΡΡ Π²Π°ΠΌ Π΄ΠΈΠ°Π³Π½ΠΎΡΡΠΈΡΠΎΠ²Π°ΡΡ ΠΏΡΠΎΠ±Π»Π΅ΠΌΡ, Π·Π°Π²Π΅ΡΡΠΈΡΡ ΡΠ΅ΠΌΠΎΠ½Ρ, ΡΠΏΠ»Π°Π½ΠΈΡΠΎΠ²Π°ΡΡ ΡΠ΅ΠΌΠΎΠ½Ρ ΠΈ ΠΏΠΎΠ΄Π΄Π΅ΡΠΆΠΈΠ²Π°ΡΡ ΠΏΡΠΎΠ²ΠΎΠ΄ΠΊΡ Π² ΡΠΎΠΎΡΠ²Π΅ΡΡΡΠ²ΠΈΠΈ Ρ ΠΊΠΎΠ΄ΠΎΠΌ.
ΠΠ΅ΡΠ²ΠΎΠ΅, ΡΡΠΎ Π²Π°ΠΌ Π½ΡΠΆΠ½ΠΎ Π·Π½Π°ΡΡ ΠΎ Π΄ΠΎΠΌΠ°ΡΠ½Π΅ΠΌ ΡΠ»Π΅ΠΊΡΡΠΈΡΠ΅ΡΠΊΠΎΠΌ ΠΏΡΠΎΠ²ΠΎΠ΄Π΅, — ΡΡΠΎ ΠΎΡΠ½ΠΎΠ²Ρ. ΠΡ Π΄ΠΎΠ»ΠΆΠ½Ρ Π·Π½Π°ΡΡ, ΠΊΠ°ΠΊ ΡΠ°Π·ΠΌΠ΅Ρ ΡΠΎΠΎΡΠ½ΠΎΡΠΈΡΡΡ Ρ ΡΠΈΠ»ΠΎΠΉ ΡΠΎΠΊΠ°, ΠΊΠ°ΠΊ ΡΠ°Π±ΠΎΡΠ°Π΅Ρ ΡΠ²Π΅ΡΠΎΠ²Π°Ρ ΠΊΠΎΠ΄ΠΈΡΠΎΠ²ΠΊΠ° ΠΎΠ±ΠΎΠ»ΠΎΡΠΊΠΈ ΠΊΠ°Π±Π΅Π»Ρ ΠΈ ΠΏΡΠΎΠ²ΠΎΠ΄Π° ΠΈ ΠΊΠ°ΠΊ ΡΠΈΡΠ°ΡΡ ΡΡΠΈΠΊΠ΅ΡΠΊΡ ΠΊΠ°Π±Π΅Π»Ρ ΠΈΠ»ΠΈ ΠΏΡΠΎΠ²ΠΎΠ΄Π°. ΠΠΎ Π²Ρ ΡΠ°ΠΊΠΆΠ΅ Π΄ΠΎΠ»ΠΆΠ½Ρ Π·Π½Π°ΡΡ ΡΠ°Π·Π½ΠΈΡΡ ΠΌΠ΅ΠΆΠ΄Ρ ΠΏΡΠΎΠ²ΠΎΠ΄Π°ΠΌΠΈ ΠΈ ΠΊΠ°Π±Π΅Π»ΡΠΌΠΈ ΠΈ ΠΊΠΎΠ³Π΄Π° Π²Ρ ΠΈΡΠΏΠΎΠ»ΡΠ·ΡΠ΅ΡΠ΅ ΠΌΠ½ΠΎΠ³ΠΎΠΆΠΈΠ»ΡΠ½ΡΠΉ ΠΈΠ»ΠΈ ΠΎΠ΄Π½ΠΎΠΆΠΈΠ»ΡΠ½ΡΠΉ ΠΏΡΠΎΠ²ΠΎΠ΄.
ΠΠΎΡΠ»Π΅ ΡΡΠΎΠ³ΠΎ Π²Ρ Π΄ΠΎΠ»ΠΆΠ½Ρ Π·Π½Π°ΡΡ Π²ΡΠ΅ ΡΠΈΠΏΡ ΡΠ»Π΅ΠΊΡΡΠΈΡΠ΅ΡΠΊΠΈΡ ΠΏΡΠΎΠ²ΠΎΠ΄ΠΎΠ² Π² Π²Π°ΡΠ΅ΠΌ Π΄ΠΎΠΌΠ΅.
Π Π½ΠΈΠΌ ΠΎΡΠ½ΠΎΡΡΡΡΡ Π²ΡΠ΅, ΠΎΡ ΠΊΠ°Π±Π΅Π»Π΅ΠΉ NM, ΠΏΠΈΡΠ°ΡΡΠΈΡ
Π²Π°ΡΠΈ ΡΠΎΠ·Π΅ΡΠΊΠΈ, Π΄ΠΎ ΠΊΠ°Π±Π΅Π»Π΅ΠΉ Π£Π€, ΠΏΠΈΡΠ°ΡΡΠΈΡ
Π²Π°ΡΠΈ Π½Π°ΡΡΠΆΠ½ΡΠ΅ ΡΠΎΠ½Π°ΡΠ½ΡΠ΅ ΡΡΠΎΠ»Π±Ρ. ΠΠΎ Π²Π°Ρ Π΄ΠΎΠΌ ΠΌΠΎΠΆΠ΅Ρ ΡΠ°ΠΊΠΆΠ΅ ΠΈΡΠΏΠΎΠ»ΡΠ·ΠΎΠ²Π°ΡΡ ΠΊΠ°Π±Π΅Π»Ρ ΠΏΠ΅ΡΠ΅ΠΌΠ΅Π½Π½ΠΎΠ³ΠΎ ΡΠΎΠΊΠ° Π²ΠΌΠ΅ΡΡΠΎ NM, Π° ΡΠ°ΠΊΠΆΠ΅ ΠΊΠ°Π±Π΅Π»Ρ Π² ΠΌΠ΅ΡΠ°Π»Π»ΠΈΡΠ΅ΡΠΊΠΎΠΉ ΠΎΠ±ΠΎΠ»ΠΎΡΠΊΠ΅ Π² Π½Π΅Π·Π°Π²Π΅ΡΡΠ΅Π½Π½ΡΡ
ΠΌΠ΅ΡΡΠ°Ρ
ΠΈ ββΠΊΠ°Π±Π΅Π»Ρ Π½ΠΈΠ·ΠΊΠΎΠ³ΠΎ Π½Π°ΠΏΡΡΠΆΠ΅Π½ΠΈΡ Π΄Π»Ρ ΠΌΠ°Π»ΠΎΠΌΠΎΡΠ½ΡΡ
ΡΠΎΠ·Π΅ΡΠΎΠΊ.



Π ΠΏΡΠΎΡΠΈΠ²Π½ΠΎΠΌ ΡΠ»ΡΡΠ°Π΅ ΠΏΡΠΈ Π²ΠΎΠ·Π½ΠΈΠΊΠ½ΠΎΠ²Π΅Π½ΠΈΠΈ Π·Π°ΠΌΡΠΊΠ°Π½ΠΈΡ, ΠΌΠΎΠΆΠ΅Ρ Π·Π°Π³ΠΎΡΠ΅ΡΡΡΡ ΠΎΡΠ΄Π΅Π»ΠΊΠ°.
Π Π½ΠΈΡ
Π·Π°ΡΠ΅ΠΌ ΠΌΠΎΠ½ΡΠΈΡΡΡΡ ΠΏΡΠ΅Π΄Π½Π°Π·Π½Π°ΡΠ΅Π½Π½ΡΠ΅ ΠΈΠΌΠ΅Π½Π½ΠΎ Π΄Π»Ρ ΡΠΊΡΡΡΠΎΠΉ ΡΡ
Π΅ΠΌΡ ΡΠΎΠ·Π΅ΡΠΊΠΈ ΠΈ Π²ΡΠΊΠ»ΡΡΠ°ΡΠ΅Π»ΠΈ.
1.3 ΠΠ£Π (ΠΡΠ°Π²ΠΈΠ» ΡΡΡΡΠΎΠΉΡΡΠ²Π° ΡΠ»Π΅ΠΊΡΡΠΎΡΡΡΠ°Π½ΠΎΠ²ΠΎΠΊ) ΡΠΊΠ°Π·ΡΠ²Π°Π΅ΡΡΡ Π² Π°ΠΌΠΏΠ΅ΡΠ°Ρ
, Π° ΠΌΠΎΡΠ½ΠΎΡΡΡ Π²ΡΠ΅Ρ
Π½Π°ΡΠΈΡ
ΠΏΡΠΈΠ±ΠΎΡΠΎΠ² ΠΎΠ±ΡΡΠ½ΠΎ ΡΠΊΠ°Π·Π°Π½Π° Π² Π²Π°ΡΡΠ°Ρ
.
ΠΡΠ»ΠΈ ΡΠ°ΠΊΠΎΠ²ΡΠ΅ Ρ Π²Π°Ρ Π΅ΡΡΡ, ΡΠΎ ΠΈΡ
ΡΠ»Π΅Π΄ΡΠ΅Ρ Π·Π°ΠΏΠΈΡΠ°ΡΡ ΠΎΡΠ΄Π΅Π»ΡΠ½ΡΠΌ Π°Π²ΡΠΎΠΌΠ°ΡΠΎΠΌ Ρ ΡΠΎΠΎΡΠ²Π΅ΡΡΡΠ²ΡΡΡΠΈΠΌ Π½ΠΎΠΌΠΈΠ½Π°Π»ΡΠ½ΡΠΌ ΡΠΎΠΊΠΎΠΌ.
ΠΡΠΎ ΠΏΡΠ΅Π΄ΠΎΡΠ²ΡΠ°ΡΠΈΡ ΠΏΠΎΠ²ΡΠ΅ΠΆΠ΄Π΅Π½ΠΈΠ΅ ΡΡΠ°Π·Ρ Π½Π΅ΡΠΊΠΎΠ»ΡΠΊΠΈΡ
ΠΏΡΠΎΠ²ΠΎΠ΄ΠΎΠ² ΠΏΡΠΈ Π²ΠΎΠ·Π³ΠΎΡΠ°Π½ΠΈΠΈ ΠΈΠ»ΠΈ ΠΏΠ΅ΡΠ΅Π³ΡΠ΅Π²Π΅ ΠΎΠ΄Π½ΠΎΠ³ΠΎ ΠΈΠ· Π½ΠΈΡ
.


Π Π°ΡΠΏΡΠΎΡΡΡΠ°Π½Π΅Π½Ρ ΠΈ ΠΎΡΡΠΈΡΠ°ΡΠ΅Π»ΡΠ½ΡΠ΅ ΠΎΡΠ·ΡΠ²Ρ ΠΏΡΠΎ Β«ΠΡΡΠ΅Π»Β»: ΠΏΡΠΈ Π±ΠΎΠ»ΡΡΠΎΠΉ Π³Π»ΡΠ±ΠΈΠ½Π΅ Π·Π°Π»Π΅Π³Π°Π½ΠΈΡ ΠΏΡΠΎΠ²ΠΎΠ΄Π° ΡΡΡΡΠΎΠΉΡΡΠ²ΠΎ ΠΌΠΎΠΆΠ΅Ρ Π½Π΅ ΡΠ°ΡΠΏΠΎΠ·Π½Π°Π²Π°ΡΡ ΠΏΡΠΎΠ²ΠΎΠ΄Π½ΠΈΠΊ, Π»ΠΈΠ±ΠΎ Π΄Π°Π²Π°ΡΡ Π»ΠΎΠΆΠ½ΡΠ΅ ΡΠΈΠ³Π½Π°Π»Ρ.
Π£Π΄ΠΈΠ²ΠΈΡΠ΅Π»ΡΠ½ΠΎ, Π½ΠΎ Π΄Π°ΠΆΠ΅ Ρ ΠΏΠΎΠΌΠΎΡΡΡ ΠΎΠ±ΡΡΠ½ΠΎΠ³ΠΎ ΡΠ°Π΄ΠΈΠΎΠΏΡΠΈΠ΅ΠΌΠ½ΠΈΠΊΠ° ΠΌΠΎΠΆΠ½ΠΎ ΡΠ΄Π΅Π»Π°ΡΡ ΡΠ²ΠΎΡ ΠΈΠΌΠΏΡΠΎΠ²ΠΈΠ·ΠΈΡΠΎΠ²Π°Π½Π½ΡΡ ΡΡ
Π΅ΠΌΡ ΠΏΡΠΎΠ²ΠΎΠ΄ΠΊΠΈ Π² ΠΌΠ½ΠΎΠ³ΠΎΠΊΠ²Π°ΡΡΠΈΡΠ½ΠΎΠΌ ΠΏΠ°Π½Π΅Π»ΡΠ½ΠΎΠΌ Π΄ΠΎΠΌΠ΅. ΠΠ»Ρ ΡΡΠΎΠ³ΠΎ Π½ΡΠΆΠ½ΠΎ Π²ΠΊΠ»ΡΡΠΈΡΡ ΡΡΡΡΠΎΠΉΡΡΠ²ΠΎ ΠΈ Π½Π°ΡΡΡΠΎΠΈΡΡ Π΅Π³ΠΎ Π½Π° ΡΠ°ΡΡΠΎΡΡ 100 ΠΊΠΈΠ»ΠΎΠ³Π΅ΡΡ (ΠΊΠΡ). ΠΠΌΠ΅Π½Π½ΠΎ Π² ΡΡΠΎΠΌ Π΄ΠΈΠ°ΠΏΠ°Π·ΠΎΠ½Π΅ ΠΊΠ°Π±Π΅Π»Ρ Π½Π°ΡΠΈΠ½Π°ΡΡ ΠΈΡΠΏΡΡΠΊΠ°ΡΡ ΠΏΠΎΠΌΠ΅Ρ
ΠΈΒ β Π·Π΄Π΅ΡΡ ΡΠ°Π±ΠΎΡΠ°Π΅Ρ Π·Π°ΠΊΠΎΠ½ Π΅Π΄ΠΈΠ½ΡΡΠ²Π° ΡΠ»Π΅ΠΊΡΡΠΈΡΠ΅ΡΠΊΠΎΠ³ΠΎ ΠΈ ΠΌΠ°Π³Π½ΠΈΡΠ½ΠΎΠ³ΠΎ ΠΏΠΎΠ»Π΅ΠΉ. ΠΡΠΆΠ½ΠΎ Π²Π΅ΡΡΠΈ ΠΏΠΎ ΡΡΠ΅Π½Π΅ Π°Π½ΡΠ΅Π½Π½ΠΎΠΉ ΡΠ°ΠΊ ΠΆΠ΅, ΠΊΠ°ΠΊ Π±ΡΠ΄ΡΠΎ ΡΡΠΎ ΡΠΏΠ΅ΡΠΈΠ°Π»ΠΈΠ·ΠΈΡΠΎΠ²Π°Π½Π½ΡΠΉ ΠΏΡΠΈΠ±ΠΎΡ ΠΈΠ»ΠΈ ΠΎΡΠ²Π΅ΡΡΠΊΠ°-ΠΈΠ½Π΄ΠΈΠΊΠ°ΡΠΎΡ. ΠΠ΄ΠΈΠ½ΡΡΠ²Π΅Π½Π½ΡΠΉ Π½Π΅Π΄ΠΎΡΡΠ°ΡΠΎΠΊΒ β Ρ ΠΌΠ΅ΡΠΎΠ΄Π° Π½Π΅Π²ΡΡΠΎΠΊΠ°Ρ ΡΠΎΡΠ½ΠΎΡΡΡ. ΠΠΎΠ³ΡΠ΅ΡΠ½ΠΎΡΡΡ ΠΌΠΎΠΆΠ΅Ρ ΡΠΎΡΡΠ°Π²Π»ΡΡΡ Π΄ΠΎ Π΄Π΅ΡΡΡΠΊΠ° ΡΠ°Π½ΡΠΈΠΌΠ΅ΡΡΠΎΠ², Π° ΠΏΠΎΡΠΎΠΌΡ ΠΏΡΠΈ ΡΠ°Π±ΠΎΡΠ΅ Ρ Π΄ΡΠ΅Π»ΡΡ ΠΈΠ»ΠΈ ΠΏΠ΅ΡΡΠΎΡΠ°ΡΠΎΡΠΎΠΌ Π»ΡΡΡΠ΅ ΠΎΡΡΡΡΠΏΠΈΡΡ ΡΡΠΎΠ»ΡΠΊΠΎ ΠΆΠ΅ Π²ΠΎ ΠΈΠ·Π±Π΅ΠΆΠ°Π½ΠΈΠ΅ Π½Π΅ΠΏΡΠΈΡΡΠ½ΠΎΡΡΠ΅ΠΉ.
ΠΠ°ΡΠ΅ΠΌ Π½ΡΠΆΠ½ΠΎ ΠΏΡΠΎΠ²ΠΎΠ΄ΠΈΡΡ Π²Π΄ΠΎΠ»Ρ ΠΈΠΌ Π²Π΄ΠΎΠ»Ρ ΡΡΠ΅Π½Ρ Π½Π° ΡΠ°ΡΡΡΠΎΡΠ½ΠΈΠΈ 1β2 ΡΠ°Π½ΡΠΈΠΌΠ΅ΡΡΠ°. Π₯Π°ΡΠ°ΠΊΡΠ΅ΡΠ½ΡΠΉ ΠΏΡΠΈΠ·Π½Π°ΠΊ ΠΎΠ±Π½Π°ΡΡΠΆΠ΅Π½Π½ΠΎΠΉ ΠΏΡΠΎΠ²ΠΎΠ΄ΠΊΠΈΒ β Ρ
Π°ΡΠ°ΠΊΡΠ΅ΡΠ½ΡΠΉΒ ΡΡΠ΅ΡΠΊ. Π’ΠΎΡΠ½ΠΎΡΡΡ ΠΌΠ΅ΡΠΎΠ΄Π° Π½Π΅ Π²ΡΡΠ΅, ΡΠ΅ΠΌ Ρ ΡΠ°Π΄ΠΈΠΎΠΏΡΠΈΠ΅ΠΌΠ½ΠΈΠΊΠ°. Π’Π°ΠΊΠΆΠ΅ ΠΏΡΠ΅Π΄ΠΏΠΎΠ»Π°Π³Π°Π΅ΡΡΡ ΡΠ΄Π΅Π»Π°ΡΡ Π·Π°ΠΏΠ°Ρ Π΄Π»Ρ ΠΏΡΠ΅Π΄ΠΎΡΠ²ΡΠ°ΡΠ΅Π½ΠΈΡ ΠΏΠΎΡΠ°ΠΆΠ΅Π½ΠΈΡ ΡΠΎΠΊΠΎΠΌ.

ΠΠΎΠΌΠΈΠ½Π°Π»ΡΠ½Π°Ρ ΡΠΈΠ»Π° ΡΠΎΠΊΠ° Π΄ΠΎΠ»ΠΆΠ½Π° ΡΠΎΠΎΡΠ²Π΅ΡΡΡΠ²ΠΎΠ²Π°ΡΡ ΡΠ»Π΅ΠΊΡΡΠΈΡΠ΅ΡΠΊΠΎΠΉ Π½Π°Π³ΡΡΠ·ΠΊΠ΅ ΠΏΡΠΈΠ±ΠΎΡΠ°; ΡΡΠΎ Π΄ΠΎΠ»ΠΆΠ½Ρ Π±ΡΡΡ ΡΠ΅ΠΏΠΈ Π½Π° 20 Π°ΠΌΠΏΠ΅Ρ.
ΠΠΎΡΠΎΠ»ΠΎΡΠ½ΡΠΉ ΡΠ²Π΅ΡΠΈΠ»ΡΠ½ΠΈΠΊ Π΄ΠΎΠ»ΠΆΠ΅Π½ ΡΠΏΡΠ°Π²Π»ΡΡΡΡΡ Π½Π°ΡΡΠ΅Π½Π½ΡΠΌ Π²ΡΠΊΠ»ΡΡΠ°ΡΠ΅Π»Π΅ΠΌ, Π° Π½Π΅ ΡΡΠ³ΠΎΠ²ΠΎΠΉ ΡΠ΅ΠΏΡΡ.

ΠΠ½ΡΡΡΠΈ ΠΊΠΎΡΠΎΠ±ΠΎΠ² ΠΏΡΠΎΠΊΠ»Π°Π΄ΡΠ²Π°ΡΡΡΡ ΡΠ»Π΅ΠΊΡΡΠΈΡΠ΅ΡΠΊΠΈΠ΅ ΠΏΡΠΎΠ²ΠΎΠ΄Π°.
ΠΡΠΎΠ²ΠΎΠ΄ 12 ΠΊΠ°Π»ΠΈΠ±ΡΠ°, ΡΠ΅ΠΏΡ 20 Π